Fórum témák
» Több friss téma |
Üdv
Egy olyan műveleti erősítő kellene nekem amivel 5V-ot fel tudok erősíteni 36V-ra. UA747-esben gondolkoztam de ha jól tudom az csak 15V-ig tud erősíteni. Segítséget előre is köszönöm. (ha van hozzá adatlap az még jobb lenne).
Ez jónak tűnik.
Nincs esetleg olyan amiben egy tokban 2 erősítő van?
bizonyára...menj fel egy gyártó oldalára...(Texas, AD) van olyan lehetőség, amikor csak a megadott paraméterrel rendelkező eszközöket listázza ki...
Üdv!
Mi a különbség a műveleti erősítő és az instrumentation amplifier között ? Van egy bontásra váró panelen 2db LT1101 -am.
Hello, a pontossága, minőségi jellemzői jobbak. Ennélfogva a méréstechnikában használják inkább, innen a neve.
Sziasztok!
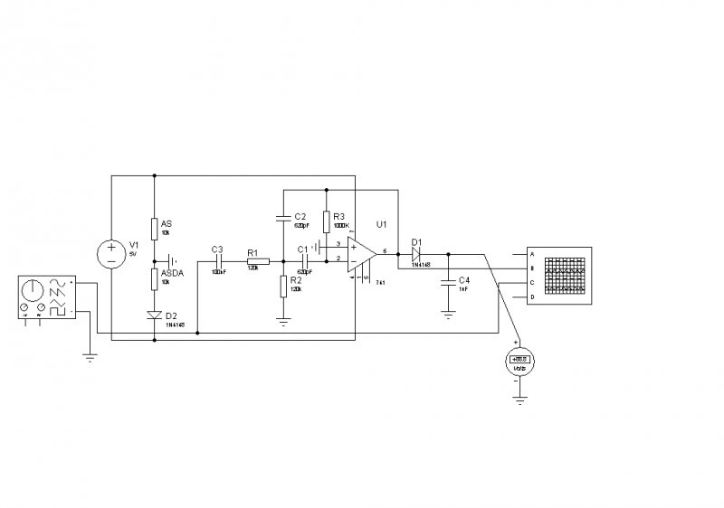
Van itt mellékelve egy rajz. Ebben egy CA3140 műveleti erősítő van. Lényege: Amikor a BY500 diódák feletti csatlakozón áram folyik, a diódákon eső feszültséget figyeli az OPA, ha több, mint 0, akkor be kellene billennie a kimenetének, a relét kapcsolva.. Terheléskor a 3-as lábán 0,33V körüli feszültség van, a 2-es lábán pedig 0,25V környéke.. Eddig Ok. Ha nincs terhelés, akkor a 3-as láb 0V namost.. a kérdésem az, hogy ehhez miért kell a CA3140? Ez egy FET bemenetű OPA. Ha beleteszek egy UA741-et, vagy TL081-et, azzal a kimenete mindig magas szinten van.. Miért? Nem értem.. Sima komparátor.. Meg tudja nekem valaki magyarázni? Köszönöm szépen!
Hello!
Mert alapvetően a műveleti erősítők bemeneti feszültsége nem közelítheti meg a tápfeszültséget. Ez alól kivételek az "egytápfeszültséges" (Single Supply) típusok, de itt is általában csak valamelyik tápfeszültség közelébe viheted a bemenetet. A CA3140-3160-nak a bemenetét a negatív tápra, míg a TL081-et a pozitív tápra kötheted. Az UA741-et meg sehová, tehát annak a bemeneteinek vagy a két tápfeszültség között a helye, vagy két tápfeszültséges (pld. +-12V) alkalmazásokban. (Kimenetre is hasonló megszorítások vannak.) De a Fet bemenenet nem előírás, tehát pld. az LM324 vagy LM358 is alkalmas ebben a kapcsolásban. (Mind kettőnek PNP tranyó van a bemenetén.) Léteznek Rail-to-Rail típusú műveleti erősítők, melyek elvileg mentesek ettől a gondtól, de ezek tápfeszültsége általában alacsonyabb, és áruk is magasabb ma még. üdv! proli007
Szia!
Akkor lett még egy nem értem szakasz az életemben ![]() Tehát a teljes tápfeszültség 12V jelen esetben. (7-es, 4-es láb közt..) A 2-es láb 0,25V.. Ezt hasonítanám a 0,3/0V-hoz.. úgy érted a "nem mehet a tápfeszültség közelébe" szabályt, hogy se a GND, se pedig a +táp fele sem? tehát ha szimmetrikus tápról járatnám, a GND a 0,25V lenne (persze picit eltolva egy potival..) akkor menne mondjuk egy uA741-el is? Köszi!
Hello!
A GND mindig csak névlegesen van kinevezve. Ha itt csak +12V-van, akkor a GND tulajdonképpen a plusz 12V-nak a negatív fele. Ilyenkor a bementi feszültség nem érheti el a +11V-ot és nem közelítheti meg a GND- csak +1V ra. Ha kettős tápfeszültséget használunk, pld. +-12V-ot, akkor a GND a nulla volt, és ehhez képest van +12V és -12V-unk. Így a bementünk -11V és +11V között mozoghat. (Olyan, mint ha 24V lenne a tápunk. Tehát kettős táp esetén, ha a bemenet 0,25V-on van, akkor a műveleti erősítő szempontjából a 24V táphoz képest ez féltápon van, ami beleesik a -11..+11V-os sávba. A tápnál, viszont nem szükségszerű, hogy szimmetrikus legyen. Megfelelő, pld. a -5V és +12V is. Csak az adatlap szerinti tartományba kell hogy essen. Csak a bemeneti és kimeneti kritériumokat kell teljesíteni. Remélem így érthető. üdv! proli007
Szia!
Igen, tiszta, világos, érthető! Nagyon szépen köszönöm!
Sziasztok!
Egy 5 sávú müveleti erösítös sávszüröt szeretnék építeni.A szürö már müködik,a proteusos szimulació szerint,de a kimenetet átlagolni kell egy diódaval és egy kondival,és szeretném eltolni a jelszintet 0.6-0.7V-al a dióda nyitófeszültsége miatt.Ezt hogyan tudom megoldani? Valamint érdekelne hogy az UA741es kimaradt lábait mire kössem,vagy csak maradjonak szabadon?
Hello!
Vicces ez a táp megoldás, csak értelme nincs semmi. És 5V táp mellett a 741 csak szenvedni fog.. A kérdésedre itt megtalálod a választ. - A 741 "felesleges" lábait nem kell sehova kötni.. üdv! proli007
Üdvözlet az lenne az én nagy problémám hogy nagyon dicsérik az opa müveleti erösitőket de melyik a legjobb a ne5534/32 helyére? ( a lábkiosztás nem számít csak a minöség ) csatolok párat amit könyen bebirok szerezni
Ez olyan szubjektív kérdés, mint a csuda...
Azaz objektív választ nem kaphatsz rá! Véleményeket viszont igen. Gyakorlatilag azt kérded, hogy neked melyik hangja jobb, illetve másoknak melyik hangja tetszik jobban. Mindenkié egy vélemény lesz, és 50% esélyed van rá, hogy a te ízlésed megegyezik, vagy közel hasonló lesz a véleményt alkotóéval. Véleményem, hogy az NE5534 és párja a 32 is tök jó hangú IC.
Sziasztok,
Szamitogep hangkartyajarol szinuszjelet szeretnek felerositeni a leheto legegyszerubb modon azon alkatreszekbol amelyek rendelkezesre allnak igy Mayan altal irt cimoldalon levo cikket alapjaul veve csinaltam egy szimulaciot az aramkorrel. Az esetemben a hangminoseg nem mervado, ami fontos, hogy jelentosen ne torzuljon el a jel. Az eloerositot lecsereltem egy LM2904-re ami nem ker osztott tapegyseget (es eppen van belole egy zsakkal). A problemam ezzel adodik, mivel audio es muveleti erositiok teren teljesen kezdonek szamitok. Nem igazan tudom, hogy mekkora feszultsegeket es teljesitmenyeket kellene erositeni es igazabol azt sem, hogy hogy aljak neki ezzel szamolni. (Regebben megneztem videokat is es olvastam ezzel kapcsolatban de igazan szajbaragos forrast nem talaltam) A szimulacio hibaval ter vissza (a cikkben emlitett opamp-okkal is) de a vegfok az mukodik, ez ranezesre is illetve tobbszor is probaltam szimulatorban. (Tudom, hogy a szimulacio nem ugyanaz mint eloben, de egyelore ez van keznel.) A keresem az volna, hogy valaki akinek tobb tapasztalata van a teruleten, volna olyan kedves es ki tudna nekem javitani a mellekelt aramkort? ![]() Valamint egy kerdes, hogy szeretnem kihasznalni az LM2904-nek azon tulajdonsagat, hogy nem ker kettos taplalast. Erre van lehetoseg ebben az alkalmazasban? Elore is koszonok minden segito hozzaszolast. Koszonettel Rigidus
Ha szimpa tápról akarod járatni az opampot akkor jelen rajzon az opamp - tápját a földre tedd, a neminvertáló (+) bemenetét pedig féltápra. Pl. 2 db 100k ellenállás sorbakötve a táp és a föld közé, a kettő között van a féltáp. De lehet hogy nem is kell neked opamp a végfok elé. Mire akarod használni ?
Szia,
Koszi a gyors valaszt. Kiserlethez kell, sima szinuszjelet fogok kivinni minden csatornan. Egyelore PC hangkartyajarol, kesobb pedig mikrovezerlo(k)rol. Feltapot azt szerintem ket kondival fogom megcsinalni. Ami az ellenallas ertekeket illeti az opamp-nal, elkepzelheto, hogy nem is kell ujramereteznem oket? Illetve egy meg kezdobb kerdes: a szamolasnal mindegy, hogy milyen opamp-ot akarok hasznalni? Tehat a formulak szabvanyosak vagy tipusonkent is valtozhat? Koszonom ismet. ![]() Rigidus
Kijavitottam az OPAMP tapellatasat igy +-15V megy ra, illetve az invertalo bemenet kozepre. A kerdesem az volna, hogy a vegfoknak a testjet azt hagyjam ott (30V) vagy akkor azt is vigyem a leosztott szintre igy 15V-rol fog menni az is? Koszi.
Minden opamp ugyanugy viselkedik, ugyanugy kell meretezni. Pont ez a jo benne. A feltapot mindig ellenallassal csinaljak opamphoz kondit meg soha nem lattam igy... a tobbi mar igy jo szerintem, a vegfok tapja is. Amugy valoszinuleg nem fog neked ekkora erosites kelleni, az 1M-s ellenallast csokkentheted, akar 220k-ra pl, meg akkor is 10x-es lesz.
Koszonom a segitseget!
![]() Lenyegeben megepitettem mar egy matrix panelon, csak kiprobalasra var. A vegfokot azt attettem a foldrol a leosztott 0V-ra meg mielott olvastam volna a kommentedet igy 15V megy a tranzisztorokra. Egyelore nem nyulok bele, lobb kiprobalom. Meg varok par aprosagot a hetfoi postaval. Amint kiprobaltam be fogok szamolni a fejlemenyekrol, illetve modositok rajta a szobanforgo reszeknel. ![]() Egyebkent a kondis feltapot azt kapcsolouzemu tapegysegekben hasznaljak igy. En azert igy oldottam meg mert egyben a lecsatolast is orvosolja minden tapvonalon. Ez okoz valamilyen problemat opamp-oknal? Koszonom ismet.
"Ez okoz valamilyen problemat opamp-oknal?"
Nem tudom, de kivancsi leszek a tapasztalataidra...
Kiprobaltam eloszor kondikkal de sajnos nem mukodott igy azzal kezdtem, hogy lecsereltem oket ellenallasokra. Ugyanaz volt a problema: az opamp nem erositett es a nulla volt az ossze-vissza vandorolt ahogyan valtoztattam bemeno feszultseget. Kesobb kiderult, hogy veletlenul lekoszorultem a matrixpanelon az opamp negativjat, ezt visszavarazsoltam es a ket 100kohm-os ellenallas kozott van. Amig kerestem a fenti hibat, leforrasztottam a ket 4.7µF kondit is ami a tranzisztorok bazisara megy.
A helyzet most az, hogy az opamp erosit, de a bemeno 1kHz szinuszjelbol ronda koton-szeru jel jon ki. Meg buvolok vele egy keveset aztan ha megoldom vagy netan kifogyok a megoldasokbol akkor visszanezek. ![]() Csatoltam is szkop fotot arra az esetre ha kuriozumnak szamitana. (sarga a fuggvenygeneratorrol jovo jel, piros az opamp kimenete)
Ez durva, valami nagyon nem jo... De ebbol nem tudom, mi...
|
Bejelentkezés
Hirdetés |













