Fórum témák
» Több friss téma |
Fórum » Csöves erősítő készítése
Ne feledd betartani a fórum viselkedési szabályait, és a topik megmaradásának feltételeit. [link]
A téma átmenetileg fagyasztva lett, hozzászólni nem tudsz!
Probald meg leszakaszolni, akkor kideritheted, hol van a problema. Elsonek az EL 34 elotti kicsatolokondikat kosd le (C404-405) es probald ki, hogy ekkor is csinalja e! Ha nem, akkor a vegfok resz a kimenotrafoval rendben van. Ha igyse megy, akkor pedig folyt kov...
Mint a western filmekben a lövöldözős jelenetek kellős közepén megjelenik a koporsókészítő, úgy jöttél be a képbe egy ajánlattal
Gyerekek!
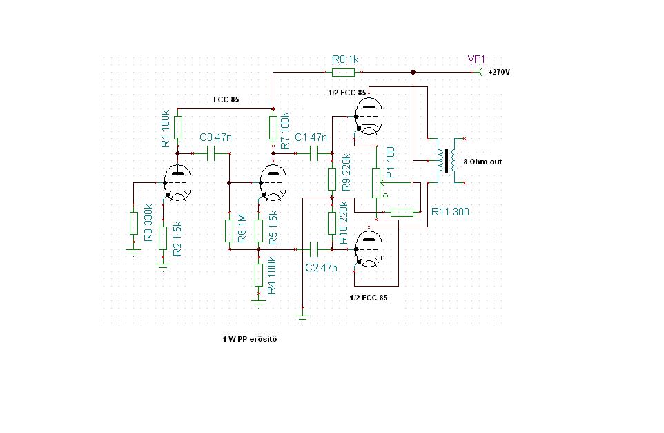
Megszólalt az OTL! Első körben 2x120v-ról 8ohm-on tud 20w-ot... Torzítása pont olyan mint egy tranyásé! Még beállítás és teszt alatt van, de ha a 8ohm nagyon rossz illesztést hozna, kap egy illesztő trafót, és kihozom belőle a maximumot! Rakok rá egy kapcsolót (OTL-WOT). Az eredeti kapcsolásból a nem kellő plusz csövet eltávolítottam, és egy darab 6H8C-vel oldottam meg a teljes meghajtást.
A meghajtás egy 0 lett így.. Részben azért szól tranzisztorosan.
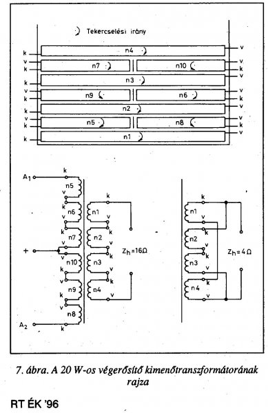
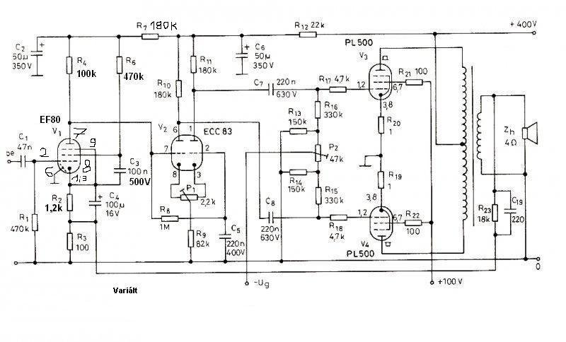
Átírtam az EF80 lábait ne legyen megtévesztő és azt a bizonyos R7-et szerintem kb. 180k-ra kéne cserélni.A kimenő trafó adatai a képeken.
Ezen kellene nekem változtatni de nem vagyok benne annyira otthon, hogy önállóan menjen.
Üdv djklein
Igen, A Vitrinben még 1000 év múlva sem megy tönkre ! Gyanítom az EL34 cső 5-ös lábán nincs meg a -36V letekert hangpotinál ,üzem közben pedig a +27V.Ha nincs a -36V lehet hiba az SI 400 jelű bizti , Gr400 jelű szelén diódal (E 75 C40) 75V 40 mA (pl 1N4001 nagyon megfelel ) ,(C 406 ,407). R404,407.Munkapont timmel poti R412,413 lehet rozsdás , 1000 éves cső mellet 1000 éves a poti is. Az ECC 81 cső után a C 404,405 kondi vezet/átüt .A szelén D négyzet alakú tán zöld-es színű . Látom a rajzon az EL 34 nyugalmi árama 25 mA .A G2 feszültsége 410V ott a C1a és a C1b jelű elkó 50 és 100 mikró (kevesebb) és a 1000 ohm 5W ellenállás nyúlt . Talán több most nem jut mára.A Szg kifogy mindjárt a tinta . Üdv
/gyorsan lehúztad a cuccom.../
Amúgy meg valamit félreértettél, nem szól tranzisztorosan! Abszolúte ellenütemű csövesen szól! A teljesítményhatárt jelző (elfogyott a tápfesz) torzítása tranzisztoros jellegű, mert hát nem csal a kimenőtrafó... me' nincsen benne...A meghajtás 2 oda nem kellő triódával kevesebb, így meg tudtam oldani 1db kettőstriódával! Ha te tudsz profibb meghajtást /ami nem 0!/, egy darab 6H8C-vel, akkor várom a profibb hozzászólásod! Melléklet: Az eredeti kapcs. doc-ban 2x150v-ról. No és az én 500w-os hálózatim. Nem túl "Eco" a cucc, 2x 20w-ért 500w-os traffancs...
Helló fater0827!
Nemrég elővettem a Dynacordot, bekatpcsoltam hogy újra átnézzem és most megint tökéletesen működik semmi baja. Gondolom a fél óra üzem alatt tegnap valami felmelegedett és az okozta a problémát. Na most újra járatom aztán háta megint előjön a hiba.
Nem tudtam, hogy az elejéről spóroltál ki egy csövet.
De nem is ez a baj. Egy katodinnal meghajtani 4 db párhuzamos triódát... A papír sokmindent elbír. Én mérnék egy frekimenetet a felső végcsövek rácsán. A katodin és triódák közé egy erős meghajtócső igencsak kívánkozik. Hogy ez anódkövető (ekkor eljutottunk a Williamson meghajtáshoz), vagy katódkövető (ami itt jobb lehet) azon el lehet elmélkedni.
Csudi lesz !
Egyébként az egy sima katodin-t én már két-két párhuzamosan kötött 6L6-nál sem használnám, nemhogy 6 db triodánál
Az biztosan sok, az eredeti rajzon is sokallom a 270k-t. Nem igazán szokásos érték ez, bár nem számoltam utána, de akkor is nagynak tűnik.
Szervusztok!
Információt (rajzot) keresek a következő fejhallgató erősítőről: Little Dot MKIII Köszönöm: István
Kérdésem a következő: valamikor egyszer majd/elvileg nyáron/ szeretnék készíteni egy füles erősítőt, a kapcsolás GG komámtól van, kiszámoltuk a kimenőnek valót.(képkimenő vasra lesz megtekerve a kimenő trafó) Kérdésem a következő: helyesen számoltam a hálózati trafó adatait, vagy sem? A program szerint jó, de én mégis inkább megkérdezem, biztos ami biztos alapon! A hálótrafó egy EI55 vas lesz, ami szintén képkimenő volt(ugyan akkora mint a kimenőnek való vasak-10cm2 keresztmetszettel rendelkezik mindhárom trafó) és két darab ECC85 lesz róla használva! A programban bízok, magamban e téren még nem annyira, mivel saját magam tápláltam be az adatokat a programba, mindenféle segítség nélkül/mármint hogy nem volt itt GG hogy ,, útba igazítson" stb/ Várom válaszokat!
Kéne oda még egy szűrőkondi....
Hova rajzoljak szűrőkondit,és milyet?
Imi szerintem az R8 után gondolta (én 47u/350V-osat tennék).
Kösz!
Ez a "II++" verzió, de én a "MKIII"-at keresem, ami úgy tűnik nem publikus...
Üdv.
Még csak tanulmányozom a csöveseket de eldöntöttem,hogy fogok csinálni egy GU-50-es erősítőt.(Ágoston félét) Az lenne a kérdésem,hogy olvastam,nem szabad terheletlenül bekapcsolni mert tönkremehet. Ez igaz minden kimenőtrafós csövesre? Valóban az a megoldása ennek,hogy a kimenő szekunderére akasztok egy pl.680 Ohm/2W ellenállást? Így már be lehet kapcsolni terhelés nélkül is?
Nagyjából igaz, nem szeretik ha nincs rajtuk/leszakad a terhelés.A kimenő átüthet.
A szekunder oldalon általában 100 ohm-ot használnak, ez már elég előterhelést ad.
Szia!
Gondolom az R8 után 22µF 400V és elé a tápegységhez 47uF(elvileg kisebb is jó,de nem árt) A trafót sztereóhoz számoltad?
Hány ohmos a fejhallgatód?
Szia István! Szerintem az MK III rajza nincs fent a neten, vagy nagyon el van rejtve. Már én is kerestem. Ha valaki rábukkanna az örvendetes lenne
Szervusz!
Először én is turkáltam a netet, utána írtam ide, hátha...
24ohmos a fülesem, és a második secunder az egy 4ohmos hangfal tekercs, mivel nem feltétlen csak füleshez akarom használni, hanem hangfalhoz is, ilyen mikor hogy van kedvem
Levelet olvastad?
Igen most olvastam! Valóban igazad van, valószínű kevés lesz a trafó 4 csőhöz, úgyhogy hálózatinak beteszek egy régi rádió hálózatit, az biztos bírni fogja! Köszönöm hogy felhívtad rá a figyelmemet!
Nincs mit!
A kimenő is más, olvasd el a levelet, 0,6T-val 20Hz fa-val 1W-ra
És akkor hogyan lehet kiszámolni, hogy milyen kell?
|
Bejelentkezés
Hirdetés |


Mint a western filmekben a lövöldözős jelenetek kellős közepén megjelenik a koporsókészítő, úgy jöttél be a képbe egy ajánlattal





Ezen kellene nekem változtatni de nem vagyok benne annyira otthon, hogy önállóan menjen.



Abszolúte ellenütemű csövesen szól! A teljesítményhatárt jelző (elfogyott a tápfesz) torzítása tranzisztoros jellegű, mert hát nem csal a kimenőtrafó... me' nincsen benne...








