Fórum témák
» Több friss téma |
Üdv mindenkinek!
Ezt szeretném megépíteni: http://www.zsiguli.hu/index.php?action=cikk&id=100 Annyi kérdésem lenne hogy benne az a három 1 mikrofarádos kondi bipoláris vagy nem? Ha nem akkor melyik lábát hová kell forrasztani? Bocsi a láma kérdésért! Előlre is köszönöm!
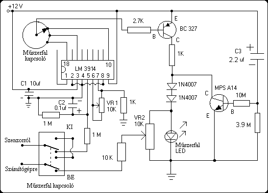
Az emlegetett 1µF-os kondik foliak, azaz polaritasfuggetlenek.
A C1-C2 paros helyere esetleg rakhatsz elkot is, mivel csak szuresre szolgalnak, a C2-es D1 feloli vege, a C1 pedig az IC 3-as laba felol lesz + polaritasu.
Ugyan az a kapcsolás, csak tüskesor helyett jaxley kapcsolóval.
Sziasztok!
En ezt a kapcsolast epitettem meg: Bővebben: Link Szelessavu szondahoz keszult monitorozo eszkoz, csak meg nem volt idom bekalibralni. A honlapon levo kapcoslas jo, csak nincs fent a PIC-hez szukseges hex file, de kertem a szerzotol, hogy kuldje el mail-ben, ezt mellekeltem. Udv
Sziasztok
Nekem C14NZopel 1vez szonda kell bele szerintetek ha 4vezetékest rakok bele jó lessz?
igy jó, csak fordítva nem. miután felmelegszik, korrekt jelet ad. de én a fűtést is bekötném, jól jöhet!
a fekete a jel. azt kösd a meglévő vezetékre. a szürke a test, a legjobb hatásfok érdekében egy kaszni vagy kábelköteg testtel kösd össze. ha nincs a szonda tokozása letestelve, muszáj, a két fehér lesz a fűtés +/- egy dolgot azé nézz meg! a szonda mérési tartományát, ezt megtalálod a neten, ha tipusára rákeresel. Üdv
Heló fuelkillerz!
nem 4 bocsi csak 3 de bekötöttem a fűtő szálat is tökéletes lett az autó!
Szerintem tök felesleg a lambdaszomda monitorozó le lehet mérni multiműszerrel is én azzal mértem jó lett
le lehet. akkor már csak egy konzolt kell építeni a kocsiba meg megoldani a táplálását. ja meg tudni kell az értékeket pontosan
de jó ha csak 1x akarod beállítani.
Sziasztok!
ezek a szondán mérhető feszültségek 1.0vtúldusult keverék 0.7v legnagyobb teljesítmény 0.5v zöldkártya 0.4v min fogyasztás 0.1v benzinszegény keverék
hogyan lehetne azt megcsinálni hogy a lambdaszonda ha kiad mondjuk 0.4v ot akkor hogyan lehetne hozzá adni mondjuk még 0.1v ot?
Sziasztok
Nemigazán értek az elektronikához ilyen szinten, nekem egy lambda szonda kijelző kellene, kompletten mindennel együtt, igényes kivitelben, lehetőleg minél kisebb menettel, de úgytudom csak 1 félével létezik( M18x1.5) Lehet ledes megoldású is, illetve jobban érdekelne olyan megoldású, ami levegő-benzin arányszámot jelez ki valami kis lcd-n pl 14:1. 125-160ccm es 1 hengeres motorok hangolásához kellene. Várom az ajánlatokat a köv mail címre:Email Köszönöm!
Akkor valaki megépítette ezt a kapcsolást sikeresen?
http://www.hobbielektronika.hu/forum/files/a0/a02730fab858241c60d6c...89.gif Én most fogtam még bele,csak kiegészítettem 1-2 dologgal, de érdekelne,h nem e kell az elvi kapcsoláson módosítani valamit.
Sziasztok!
Egy vezetékes lambdaszonda helyett szeretnék négyvezetékest beépíteni. A fűtéshez ugye megy két szál, azok mindkettő 12V vagy az egyik test? A lambdaszonda fűtéshez ugye a gyujtáskapcsolóval kapcsolható állandó pozitív kell (tehát van hőérzékelő a szondában)? Köszönettel! Tamás
Szia Louie,
Érdeklődnék, hogy sikerült-e a kalibrálás és azóta hogyan működik a kis műszer? Én is szívesen összeraknék magamnak egyet, de szeretném a tapasztalataidat segítségül venni. Előre is köszönöm, Szia
Meg építettem ezt az elektronikát de valaki eltudná részletesen magyarázni hogy mint kell beállítani azt vágom hogy a két potin kéne csavargatni de semmi több. Előre is köszönöm a segítőknek.
Szia!
A rajzot én készítettem, sajnos időhiány miatt még nem tudtam összedobni. Itt egy kis segítség magyarul, és az eredeti angolul.
Valamelyest kezdem kapisgálni de a második kimeneti potival mit tudok álítani? Az elsővel én szerintem azt hogy mekkora legyen a max fesz a 10 lábon pl.: 500mv utánna azt tudom lejebb vinni 50mv-on ként mondjuk egy forgo kapcsloval ugy hogy melyik lábat kösse össze a 2.7k ellenállásal és ezzel szabályzom azt is hogy a műszer mekkora fesz adjon ki. A másik potival meg hogy mikor avatkozon be pl.:300mv-nál vagy pont fordítva hogy a forgokapcs.-val állítom be hogy mikor avatkozon be és a másik potival meg hogy mekkora jelet adjon ki?
Előre is kösz a segítséget.
A VR2-vel a kimeneti szintet állítod be. Pl: ha a forgókapcsoló középső állásban van, és + - akarod szabályozni a keveréket, akkor ha 500mV ot adsz a bemenetre, akkor 500mV-ra kell a kimenetet is belőni. A forgókapcsolóval a kimeneti jelszinteket állítod dekadikusan 50mV-os lépésekben. A VR1 a feszültségreferencia, amihez az 50mV-os lépések viszonyulnak.
helló dinokal,
néztem a rajzodat, ott a szabályzó elektronika mellett van egy 10 LED-es lambda monitor. nekem vár van külön-külön két ilyen műszerem, a szabályzó elektronika módosítását szeretném vele majd figyelni (dúsítá és szegényítés esetén is). Azok szerinted zavarhatják majd a levett illetve továbbított jelet? köszi
Szia! Mivel eddig időhiány miatt még csak elméletben foglalkoztam vele gőzöm sincs
. Elméletileg a monitor nem dolgozik visszafelé, csak terheli a lambdaszondát. Mérj feszütséget a szondán ha rátetted a cuccost, és ha leterheli akkor válaszd le a rajz szerint opampal.
Ha össze raktam ugy kéne beállítanom hogy adok neki 12v-ot, a bemenetre kötök 500mv-ot a vr1 potit ugy állítom hogy az 15-ös lábon (L5) pont ennyit mérjek utánna meg a vr2-es potit is ugy kéne beállítanom hogy a kimeneten is ennyit mérjek. Így amikor pl.. a szonda 300mv ot küld a ketyerémnek és a forgók. kettö felfele állítok (+2*50mv) akkor a kimeneten 400 mv jön ki. Elméletileg jó a feltevésem ? Vagy még mindik nem teljesen kapisgálom ?
Igen kb így kell beállítani.
Helló Digitalman,
Ha sikerült belőnöd, és megfelelően működik, kérlek írd meg, mert én is összeraknék egyet magamnak. Köszönöm, szia
Köszi Dinokal a segítséget, ha megépítem és jó írok nektek.
Hali!
Ha már ilyen sok ember ért a lambda szondákhoz, mit szólnátok ahhoz, hogyha egy szonda segítségével lehetne beállítani karburátoros autók keverékét (Nem folyamatosan, hanem egyszer, mondjuk karburátor tisztítás után)? Kivitelezhető-e? És működhetne-e a rendszer 2 ütemű motorok esetén is? Nem zavarna-e be az üzemanyagban oldott motorolaj? Értek a motorokhoz is, meg az elektronikáshoz is, de olyanról még nem hallottam, h 2 üteműekbe valaki kipróbálta volna. Konkrét példa: rengeteg Simsonos szív a helyes benzin-levegő keverék beállításával, valahogy egy lambda szondával nem lehetne-e megkönnyíteni az életü(n)ket? Ha OFF, akkor bocsi, és előre is köszi a válaszokat: Noja
Szia!
Karburátoros motoroknál is lehet használni a monitort, csak be kell a kipufogórendszebe iktatni a lambdaszondát! Közepes gázadásnál csavarhúzóval utánállítod a keverékarányt és kész. Kérdés megéri e a sok vele járó munkát. Kétüteműeknél talán szintén be lehet állítani, de az olajkoksz hamar kikészítené a szondát szerintem. Bár lehet hogy ha csak a beállítás idejére lenne benne a szonda, talán még működne is.
Hali!
Én is ezt a fajta monitort építettem meg, megspékelve egy kis feszültségosztóval. Az 1µF-os kondik nem bipolárisak, de a rajzon látni melyik lábuk a negatív-pozitiv. A C1-nek a LED-ek felöli lába a plusz, a C2-nek a dióda felé eső lába, a C3-nak pedig az IC 5-s lába felé eső. A pontos kalibráláshoz mindenképpen ajánlott olyan táppal megtáplálni amivel nagyon pontosan 1V (1000mV)-ot tudsz adni a bemenetre. Ehhez pedig érdemes az R2-R3 ellenállatok helyett egy 1K vagy még inkább egy 2.2K potit betenni. A nagyobb potival kevesebb áramot adsz a LED-eknek, ami jó azért, hogy kevésbe melegedjen az IC. Üdv.
Nem bírtam tovább, és megépítettem a lambda jel változtató elektronikát (748007, első file), de egyenlőre se kép se hang:
- Adtam neki negatívot, meg +12-t. - Az 1 MOhm-os ellenálásnál lévő szárra raktam 0,5 V-ot, - a 10 kOhm-os szárnál nem tudtam mérni semmit (még ezred V-ot sem...) Hogyan lehetne életre kelteni: A boltban nem volt MPSA14-es tranyó, de adtak helyette BC517-eset, mert azt mondták, hogy u.a. Lehet ez a gáz? - a VR1-es poti középső és egyik szélső lába tényleg össze van kötve egymással és úgy megy rá az IC 6-os lábára? - az IC 1-es lába direkt nem megy sehova? Az ittani szakik felé egyenlőre "csak" ennyi lenne a kérdésem... ![]() Köszönöm.
Helló,
Én 1 k-s h. potival raktam össze, de nem tudom beállítani, hogy pontosan 0,1 V-onként ugorjanak a LED-ek. Kb. 0,085 V-os lépésekben váltanak, ezért a teljes mérési tartomány csak 0,85V az 1 V helyett. A tiéd is ilyen béna? Alapműszer 1 db h. potival Ohm: 311-654 LED szín kigyullad (V) lépés P 0,843 0,086 S 0,757 0,083 S 0,674 0,085 Z 0,589 0,088 Z 0,501 0,085 Z 0,416 0,085 S 0,331 0,085 S 0,246 0,088 P 0,158 0,084 P 0,074 0 lépés átlag: 0,085 Be tudom állítani a potival az 1 tized voltos lépéseket is, de akkor a műszer első ledje nem 0-0,1 V között ég (ahogyan kellene), hanem csak 0,098 V-nál gyullad ki és 0,197 V-ig világít, és az utolsó sem 0,9-1 V ig jelez, hanem 0,992-nél gyullad ki és 1,094-ig jelez (ami tök nem jó, mivel 1 V feletti jelet nem is ad ki egy jó lambda). A tiéd is így működik? Köszi előre is a segítséget! |
Bejelentkezés
Hirdetés |




. Elméletileg a monitor nem dolgozik visszafelé, csak terheli a lambdaszondát. Mérj feszütséget a szondán ha rátetted a cuccost, és ha leterheli akkor válaszd le a rajz szerint opampal. 




