Fórum témák
» Több friss téma |
Helló mindenkinek!
Szeretnék Szélessávú lambda szonda adatait kiértékelő kütyüt létrehozni. Ha valaki foglalkozzott már a kérdéssel kérem ossza meg velem tapasztalatait. Előre is köszi
Szia,
Én mostanában kezdtem foglalkozni vele. Milyen szondával akarod? Én Bosch LSU 4.2-vel kisérletezem. A http://www.wbo2.com/lsu/lsuworks.htm és a http://www.vems.hu/wiki/index.php?page=WideBand helyen is találsz anyagot. A bosch gyárt ilyen ic-ket, CJ-110, CJ-120 és CJ-125 néven Üdv, Konop
Mire jó ha tudod a lambda értéket ?
Érdekel a dolog csak még nem tudom mire jó. Az biztos hogy oxigénérzékelő.
A benzin levegö arányt figyeli motoroknál.
Egészen pontosan a kipufogógáz oxigéntartalmát lehet vele figyelni. A lambda érték nem más mint az elméletileg szükséges levegőmennyiség és a valójában beszívott hányadosa. Ebből látható, hogy 1 az ideális érték.
A régebben használatos szondák keskenysávúak voltak, ami azt jelenti, hogy az ideális viszonynál élesen billentek ( 100mV tól 800mV ig billeg) Ezért nem az ideális viszonyt indikálták, hanem körülötte szűk sávban tartották a keveréket. A szélessávú szonda kimenete nagyobb feszültség sávban mozog és a karakterisztikája is laposabb, így nem csak azt tudod meg hogy dús vagy szegény a keverék, hanem azt is mennyire. Így a szabályozókör sokkal könnyebben beállítható. A mai gépekben 2 szonda szokott lenni. Van egy második a katalizátor mögött is ami sokszor szélessávú és ellenőrzi a katalizátor működését. Van egy fickó, aki épített egy mikrokontrolleres kütyüt ami elég gyors, hogy a keskenysávú jelét feldolgozza és gyönyörűen látszik, ahogy az egyes hengerekben a kipufogóütem zajlik, sok gyakorlati értelme nincs de érdekes ![]() A szonda kimenőellenállása nagyon pici, "majdnem" ideális feszültséggenerátor ezért nemigen kell küzdeni az illesztésével. Azonban a mai szélessávú 5 vezetékesek tartamaznak elektronikát is, azokhoz nem mindegy hogyan nyúlsz hozzá.
Sziasztok!
Érdekességképpen egy szonda monitor, igaz ez nem a szélessávúhoz: http://www.zsiguli.hu/index.php?action=cikk&id=100
Ezt már megépítettem. Teljesen jól mükszik.
Sziasztok!
Én építettem egy elektronikát hozzá, de még nem sikerült működésre bírni. Érdekelne hogy ti meddig jutottatok, hátha együtt többre megyünk. Próbáltam használt Bosch szondával, de nem ment, (lehet h. a szonda rosz) most van egy NTK (036 906 126 G) de ennek nem értem a bekötését. Nem találok semmi infót róla.
Én Bosch LSU 4.2-vel próbálkozom. A fűtésre 9V DC-t adtam. A nernst callán már sikerült a 450mV-ot beállítani, de a szabad levegőn nekem 4 mA folyt 2,55mA helyett. Igaz, hogy a nernst cella impedanciáját még nem tudom mérni, és az impedanciára kell a fűtést vezérelni. Ha lesz időm, ezeket is megcsinálom, hátha akkor 2,55mA lesz.
Szia!
CJ-1xx -vel csináltad? Én egy egyszerű OPA-s kapcsolást építettem, de lehet h. teljessen rossz úton járok? Én úgy értettem, (nagyon leegyszerűsítve) hogy a nernst cella feszültségét mérve a pump cell áramát úgy állítsam be, hogy a nernst cellán kb. 450mV legyen mérhető. Ekkor a a pump cella árama arányos a lambdával.
Szia!
Igen, jól érted. Ha nincs felfűtve a cella, és nem folyik a pump cellán áram, akkor csak 5-10mV mérhető a nernst cellán. Én is OPA-val csináltam, majd csinálok rajzot. A CJ-ket nem tudom, hol lehetne beszerezni.
Az azonosítódnál található email címedre leküldtem az én rajzomat.
Sziasztok! Latom sokan foglalkoztok a temaval ezert szeretnem a segitsegeteket kerni. En is szeretnek csinalni egy hasonlo mero eszkozt ami parhuzamos porton egy PC-vel kommunikalna es ott tarolna a mert ertekeket. Eddig sajnos egy embertol kaptam arajanlatot a szondara de o 60eFT-t mondott ra amit kicsit sokallok. Ha valaki tud mondani egy jo helyet ahol be lehetne szerezni azt megkoszonnem. Latom nehanyan mar keszitettetek vezerlo aramkort is hozza. Ha valaki tudna kuldeni egy kapcsolasi rajzot az nagyon megkoszonnem. Elore is koszi a segitseget.
Szia! Belepillantottál a rajzba? Mikor láthatjuk a tiédet?
Érdekelne a véleményed.
SRÁCOK EZ, HA MEGÉPÍTITEK VALAMELYEST pillanatnyi fogyasztásmérő is (mint régen a trabiban a ledes.. csak az a benzin átfolyását mérte optikusan ) szerintem az új autókban(fed.comp)sem csinálnak vákuummérőt(pl mint ladában mechanikus) hanem a lambdaszonda jelét dolgozza fel a fed számi segítsetek ha tévedek... egy sima deck jelerősségmérő ami ledes , más előtéttel nem lenne jó????
Tévedsz.
Ismert az üzemanyagnyomás és a befecskendező impulzus szélessége valamint a befecskendezési keresztmetszet. A vezérlő ezekből számol fogyasztást a legtöbb mai autón, a lambda szondához semmi köze a fogyasztásmérőnek.
Én úgy tudtam, hogy csak a sebesség, és az impulzus, mert a mérőben eleve el van tárolva egy érték, hogy egy adott impulzus alatt mekkora mennyiségű lötyit spriccöl. Ezt persze az üzemanyag nyomás és a keresztmetszet alapján lövik bele a mérőbe, de ez állandó. Ha változik, akkor már gáz van az autóval.
A lényeg, hogy a mérő az eltárol impulzus hosszához viszonyítja a motor befecskendező elektronikája által küldött impulzust, amiből a mérő már tudja, hogy az alatt az impulzus alatt mekkora mennyiség lett befecskendezve. Ebből és a sebesség jeladó értékéből adja meg a pillanatnyi fogyasztást. A lambda-szondához valóban semmi köze nincs.
Ugyanazt mondjuk
![]() Csak Te már egy konkrét megvalósítást részletezel.
rosszul fogalmaztam, arra jó lenne hogy ha tövig nyomod a gázt a műszer mutatná hogy sok ne nyomjam és ezzel vigyázhatnánk hogy ne nyomjuk apedált túl ezáltal fogyasztáscsökkenést eszközöltünk...gondolom...
Optimális esetben arra sem lenne jó, mert egy jól belőtt injektorvezérlésnél a lambda értéke alig, vagy egyáltalán nem változik. Alapjáraton 1 Kg benya elégetéséhez ugyanannyi levegő kell, mintha padlón nyomnád a gázt.
Ehhez a szondának semmi köze nem lenne. Arra inkább átfolyás mérő kell, vagy az injektor befecskendező-szelep impulzusainak kiértékelése, mert az változik a fordulatszámtól és a gázpedál állásától függően.
Sziasztok!
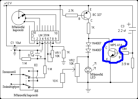
Mivel lehetne helyetesiteni a kékel bejelölt alkatrészt?! :nemtudom:
Köszönjük szépen az átprogramozás nélküli eljárással dolgozó tuningrajzot! Remélem megtalálom a tranzisztorkatalógust és remélem benne van. Jellemzők alapján lehet keresni helyettesítőt.
Most pedig nézzük meg, hogyan lehet az oxigénszenzort "kikötni" úgy, hogy a fedélzeti számítógép ne vegyen észre semmit.
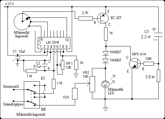
A rendszer működési elve A fedélzeti számítógép egy periodikusan változó jelet vár, melynek értéke megközelítőleg nulla és plusz egy volt között váltakozik. Ennek hatására a keverék arányát úgy módosítja, hogy a szondán mérhető jel átlaga 0,5 V körül legyen. A szenzor jele nem négyszög alakú, hanem inkább egy elsimított háromszöghöz hasonlítható. A számítógépnek nem fontos a pontos jelalak, az csak az átlagfeszültséget igyekszik tartani. Az elektromos keverékvezérlő az oxigénszenzor kimenete és a fedélzeti számítógép bemenete között helyezkedik el. Ez a készülék négyszögjeleket állít elő, de ami mégfontosabb, az az, hogy a feszültség határértéke kisebb, mint 0,5 V. Mikor a szenzor kimenete a küszöbérték felett van (mely elég alacsony értékre, mondjuk 0,1 V-ra lett beállítva), akkor az eszköz magas jelet küld a számítógépnek. Amikor pedig a szenzor jele a küszöbérték alá esik, akkor az eszköz alacsony jelet küld a számítógépnek. A számítógép tehát ennek megfelelően állítja a keverék arányát, de most már a 0,5 V-os küszöbérték helyett 0,1 V-os szenzorjelet használ. Az elektronika leírása Az áramkör lelke az LM3914-es soros LED meghajtó IC. Az érzékenységét úgy állítjuk be, hogy annak teljes tartománya 500 mV. Ha dúsabb keveréket szeretnénk kapni, akkor az érzékenységet nagyobbra kell állítani, mondjuk 700 mV-ra. Nem javasoljuk azonban, hogy az érzékenységet túl magasra állítsad, mivel akkor előfordulhat, hogy a szenzor kimenete soha nem éri el az adott kimeneti feszültséget. Ekkor a számítógép csak tovább dúsítaná a keveréket, ami a CO szűrő begyulladását és megolvadását eredményezné. Ne kockáztassál meg egy tüzet az ülésed alatt! De az is lehet, hogy a számítógép egyszerűen figyelmen kívül hagyná a szenzort és átváltana nyílt hurkú üzemmódba. Az elektromos keverékvezérlő kapcsolási rajza Az IC-t kezeld gondosan és mindenképpen használj IC foglalatot. Ezt az IC-t használjuk arra, hogy mintát vegyen a szenzor kimeneti feszültségéből és hogy választható küszöbértékű kimeneti jeleket adjon. Az R1-es trimer potméterrel állíthatjuk be az érzékenységet. Legyen ez most 500 mV. Ekkor minden LED kimenet 50 mV-nyira van egymástól, de mi nem kapcsolunk a kimenetekhez LED lámpákat, sőt a szükségtelen kimeneteket teljesen üresen hagyjuk. A műszerfalon lévő forgó kapcsolóval választjuk ki, hogy melyik kimenetet használjuk. Nekünk csak 2-3 kimenetre van szükségünk. Ha akarod, ezt a forgó kapcsolót akár ki is hagyhatod és az általad kiválasztott kimenetet közvetlenül a 2,7 kOhmos ellenállásra csatlakoztathatod. A műszerfalon lévő KI/BE kapcsoló egy kétállapotú kapcsoló. Minden kondenzátor elektrolit típusú, az ellenállások 1/4 W-osak. A bemeneti RC kör szűri a szenzor jelét. Mivel az áramkör minden eleme - beleértve a bemeneti áramkört és az IC-t is - nagy ellenállású, így a bemenet fogékony a különböző indukált zajokra, különösen a gyújtórendszer okozhat problémákat. Amíg a szenzor nem melegszik fel, addig az áramkör hibás jeleket adhat, ezért egy késleltető áramkört alkalmazunk, ami a kimenetet néhány percig alacsony jelszinten tartja, így szimulálva a hideg szenzort. A szenzornak már hibátlanul kell működnie, mikor elkezdjük küldeni a jeleket a számítógépnek. A leggyakoribb probléma - mikor nem rendelkezünk ezzel a késleltetővel - az, hogy a kimenet magas szinten lesz a különböző zajok miatt. A számítógép ebből arra következtet, hogy a szenzor működik, mivel magas jeleket ad, ezért lecsökkenti az üzemanyag mennyiségét, hogy a jelet alacsonyszintre hozza. Mikor ez történik, akkor egy nagyon szegény keveréket kapunk, ami viszont rendkívül rossz gyorsulást eredményez. A műszerfalon lévő KI/BE kapcsoló nagyon fontos. Ez nem a tápfeszültséget kapcsolja rá az eszközre, hanem engedélyezi, hogy a szenzor jele közvetlenül kapcsolódjon a számítógépre, kihagyva az elektronikánkat. Ez nagyon fontos dolog, mivel amint arra gyanakszunk, hogy a készülékünk nem működik helyesen vagy nem ad olyan teljesítményt, amit elvártunk, akkor azt egyszerűen kihagyhatjuk. A műszerfalon lévő LED nem csak azt mutatja, hogy a készülék működik, hanem a számítógépre menő jel feszültségszintjének a szabályozójaként is funkcionál. A LED világít, mikor a jel magas szinten van, így a LED helyes állapota az állandó villogás.
Téma átnevezve: Lambadaszonda -> Lambdaszonda
HqNedisnél is érdemes megnézni, szokott lenni náluk MPSA tranzisztor...
Sziasztok!Megépítettem,tökéletesen müködik!Nem csak tuningra jó,beállítás kérdése és fogyasztáscsökkentésre is jó:A lambda fesznél a ledkimeneten nagyobb feszt állítok az ECU "soványít".Persze bizonyos határok közt,míg a motorjárás egyenletessége nem romlik,persze a teljesítmény gyengébb!Üdv!
Ja,és nem érzékeny az MPSA tranyóra,annyira nem hosszú az időzítés,hogy 300v tranyó 12v-ra kelljen mükszik a legtöbb tranyóval!HI!HY!
|
Bejelentkezés
Hirdetés |












