Fórum témák

» Több friss téma
Fórum » Csöves erősítő készítése
 
Témaindító: seedz, idő: Márc 31, 2006
Témakörök:
Ne feledd betartani a fórum viselkedési szabályait, és a topik megmaradásának feltételeit. [link]
A téma átmenetileg fagyasztva lett, hozzászólni nem tudsz!
Lapozás: OK   1019 / 2208
(#) sturbi válasza (Felhasználó 13571) hozzászólására (») Júl 19, 2010
Kibogozható az (nem bogoztam ki), csak rossz, leágazásos tekercseket nem lehet telenyomni csak úgy greatz hidakkal, hacsak nem az a cél, hogy jókora zárlatokat szimuláljunk a diódák vagy a trafó tűrőképességének vizsgálatára. Egyet néztem át csak fejben, a rajz szerint az alsó tekercs felső fele rövidre van zárva a pozitív félperiódusban két sorbakötött diódával (az egyik az alsó, a másik a felső greatzban van), de biztos van több zárlat is szerintem.
Le kell kötni mindent a trafóról, ahogyan mondod, akkor lehet eldönteni, hogy megsült-e a trafó, vagy valami zárlatban van és egyelőre fűtésként funkcionálnak alkatrészek és tekercsrészek.
(#) klemo86 válasza sturbi hozzászólására (») Júl 19, 2010
Én már csak azt az egyet nem értem, hogy újkorában (!), amikor még csak a lógó vezetékeket mértem, hogy melyik micsoda, akkor hogy lehetséges az, hogy mindkét (különálló) szekunder egyik feléhez tudtam mérni a másik felét, illetve fordítva, és a (mostmár megtudtam, hogy) teljesen különálló 110Voltos részt is tudtam a másikhoz mérni?? Ebből gondoltam, hogy a leágazása lehet… (Ahogy nem az.) Hangsúlyozom, ez az első üres bekapcsolásakor volt… Mellesleg a 16-ból 1-1 diódám ment tönkre
(#) sturbi válasza klemo86 hozzászólására (») Júl 19, 2010
Teljesen terheletlenül mértél nagy belső ellenállású műszerrel (azért mértél mindenhol feszültséget), mindig ki kell mérni ohmosan is a trafót, hogy tudjad melyik kivezetések tartoznak össze, azután fesz. mérés. A diódák nyilván nem a trafó miatt szálltak el, hanem mert zárlatban voltak hibás bekötés kapcsán.
Az ugye világos már, hogy az az egyenirányító rajz, amit betettél nem jó (ezért mondtam, hogy rajzold be a diódákat a greatzekbe). Ha nem szeretnéd összesen 3 db diódával megoldani a tápot, hanem egy csomó greatz hidat is el akarsz használni, akkor minden greatz hídnak független tekercs kell.
(#) klemo86 válasza sturbi hozzászólására (») Júl 19, 2010
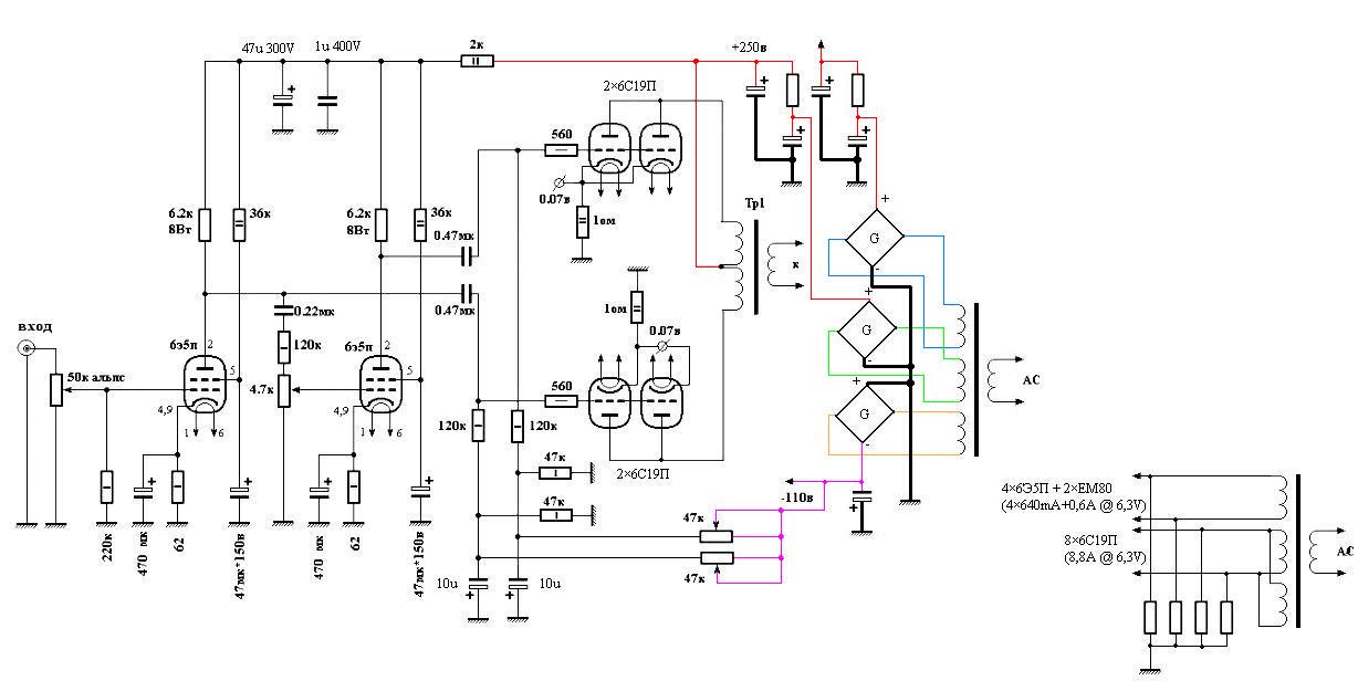
A mostani tényállás az alábbi képen, szintén sütősre melegszik a szerencsétlen (üresen persze most sincs semmi baja)…

001sch.jpg
    
(#) (Felhasználó 1947) válasza klemo86 hozzászólására (») Júl 19, 2010
AC oldalon nem közösitünk.
Teljesen rosszul van megoldva a tápegység a graetz hidakkal.
A két felső híd AC tekercseit nem kell közösiteni.
Egyenirányitás után a negativ pontokat kösd testre.
(#) sturbi válasza klemo86 hozzászólására (») Júl 19, 2010
Ha a greatz hidaknak közös pontja van, akkor nem lehet a hozzájuk tartozó tekercseknek is közös pontja. Zárlatban vagy !
(#) lpcollector válasza klemo86 hozzászólására (») Júl 19, 2010
Az enyém már üresjárásban is melegedett, tehát valószínüleg a 6C33C anódfesz tekercse lett valahol zárlatos.
Ha a Tiéd terheletlenül nem melegszik, mégiscsak elköthettél valamit ...
(#) djhans hozzászólása Júl 19, 2010
Módosítottam a korábbi elképzelésemet és nem EL84 SE, hanem ECL86 SE készül a pacsirta trafókból. (egy hálózati + két kimenő) Csatrornánként külön EZ80 lesz. Csak a hálótrafó lesz közös. A napokban el is kezdem a projektet. Nincs már meg a Piccolom és kell valami a hiány betöltésére. A számítógéphez lesz. Nagyon sokat fűt a 6P14P PP. Arra kis hangerőre ami kell, készül majd ez az erősítő. Ha olyan kedvem van akkor persze a PP dübörög majd.
(#) CHZ válasza klemo86 hozzászólására (») Júl 19, 2010
sturbinak igaza van , ne túráztasd , rossz a kapcsolás !
Kikötve tekercseket ohm méréssel válogasd sorba és az adott tekercsekhez tervezz másik tápot .
(#) lpcollector válasza CHZ hozzászólására (») Júl 19, 2010
A feltételezésem helytálló? Nálam az előfesz szakadhatott meg, és ennek hiányában a megnövekedett anódáramot jobban bírta a kimenő mint a hálózati trafó? Ha annak a tekercse lett menetzárlatos okozhatja ez a nálam tapasztalt jelenséget? (Ohmosan egyik tekercsen sem mértem rövidzárat.)
(#) klemo86 válasza sturbi hozzászólására (») Júl 19, 2010
Jesszus! Leesett :hide: De milyen sokára… Ez kíííínos Nekiesek egy kicsit megfontoltabban…
(mellesleg üresen már nincs előfesznek csak 14Voltom )
(#) djhans válasza lpcollector hozzászólására (») Júl 19, 2010
Ha két anódfesz tekercsed van akkor induktivitás méréssel ki lehetne deríteni ha az egyik menetzárlatos. Ohm méréssel nincs értékelhető különbség menetzárlat esetén.
(#) CIROKL válasza djhans hozzászólására (») Júl 19, 2010
Idézet:
„ECL86 SE készül a pacsirta trafókból.”

Ez biztosan szépen fog szólni , főleg ha csak számitógépes zenehallgatás lesz.
Már töröm a fejem én is egy csövesen , ha minden igaz talán felső anódos lesz amit nem nagyon favorizálok de van még egy álmom !
(#) CHZ válasza lpcollector hozzászólására (») Júl 19, 2010
Szerintem azért ment viszonylag gyorsan tönkre a hál. trafód , mert bifillárisan volt tekerve és egymáshoz lett zárlatos a két tekercs a nagy terhelés hatására . Zárlat kis felületen keletkezett a két szekuder között , ezért nem tudod mérni . Ha megszakítod a közös pontot , akkor a két tekercs között talán mérhető lett volna a zárlat . ( Ez csak feltételezés )
(#) Imi65 válasza djhans hozzászólására (») Júl 19, 2010
Talán jobb lesz az illesztés, ha a teljes Primert felhasználod, nem úgy, mint a rádióban, ahol csak egy részét használták el az anódkörbe, a többin az előfok, és az RF rész tápfeszültségét vezették ellentétes irányba. A leágazást felhasználhatod UL megcsapolásként.
:nemtudom:
Valaha én is csináltam ilyet, igaz EL84-el, és EF80 volt az előfok.
(#) djhans válasza CIROKL hozzászólására (») Júl 19, 2010
Az előző piccolo is szépen szólt az egyel kisebb TV kimenőkkel. A pacsirta trafók nagyobb vason vannak.
Tudsz valami pontosat ezekről a trafókról? Kivezetések, menetszámok?

Kíváncsi leszek a felsőanódosra.
(#) djhans válasza Imi65 hozzászólására (») Júl 19, 2010
Az egész primert be akartam kötni. Kipróbálom az UL-t is. Annyit elárulok, hogy nem a nálam megszokott doboza lesz. Kicsit hasonlítani fog Barna piccolojára a trafóelrendezés utólagos engedelmével.
(#) CIROKL válasza djhans hozzászólására (») Júl 19, 2010
Ennyit tudok róla :Bővebben: Link
Bővebben: Link
ez alapján van nálam bekötve többet nem tudok ! a Két képről lelehet követni .
(#) djhans válasza CIROKL hozzászólására (») Júl 19, 2010
Köszi!
(#) klemo86 hozzászólása Júl 19, 2010
Kérlek, mondjátok, hogy megvilágosodtam! :zavart2:

002sch.jpg
    
(#) lpcollector válasza CHZ hozzászólására (») Júl 19, 2010
Azt hiszem nem pontosan értem, hogyan készülhet a toroidra bifilláriasan a tekercs.... (A primer már adott volt.) Arra gondolsz, hogy Fleta egyszerre tekert két primer tekercset párhuzamosan?
(#) lpcollector válasza djhans hozzászólására (») Júl 19, 2010
A trafó már nincs nálam, és sajnos induktivitás mérőm sincs...
(#) sturbi válasza klemo86 hozzászólására (») Júl 19, 2010
:yes: Akkor most nincs előfesztekercsed ? Ha kívül van könnyen pótolható. Esetleg, ha nem okoz gondot a trafónak a kipusztult előfesztekercs, és nem akarsz másikat tekerni, akkor a két 190 V-os tekercs sorbakötésével, sima kétutas egyenirányítással megcsinálva (középleágazás a test) a 240 V-os anódfeszeket, minuszos egyenirányítást is csinálva (ez kb. 255 V lesz kezdetnek) , szűrve , leosztva is meg lehet oldani a rácselőfeszt, így elég csak a két 190 V-os tekercs is. Az oldalakat ekkor az első szűrés után, külön-külön RC taggal (mégjobb LC taggal) érdemes csatolásmentesíteni.
(#) klemo86 válasza sturbi hozzászólására (») Júl 19, 2010
Huhh, ez biztos a meleg miatt van, ma nagyon nem voltam a toppon Már csak egy új előfesz-tekercset kell tekernem :lama:
(#) gkari válasza djhans hozzászólására (») Júl 19, 2010
Pacsirta trafóadatok: -remélem, segít.

Pkimeno.djvu
    
(#) CHZ válasza lpcollector hozzászólására (») Júl 19, 2010
Mint említettem , csak feltételezem . Troid is tekerhető bifillárisan és gyosabb megoldás .
(#) djhans válasza gkari hozzászólására (») Júl 19, 2010
Köszi! Elég vékonyka huzalból van a kimenő primerje és a hálózati anódfesz tekercse. Remélem a hálózati elbírja a szteró ECL86 SE-t. A menetszámok ismeretében látom hogy 4 Ohm-ra lesz jó az illesztés. Nekem meg 8 Ohm-os hangfalam van.
(#) Doncso válasza djhans hozzászólására (») Júl 19, 2010
Pcl-t nem akarsz? lenne hozzá trafóm, csövem.
(#) gkari válasza djhans hozzászólására (») Júl 19, 2010
A hálózati biztos, hogy bírja, mert a gyári adat szerinti telj.felvétel 60W, 8ohmon bizony 1/4 telj. lesz, de így is szépen szólhat!
(#) djhans válasza Doncso hozzászólására (») Júl 19, 2010
Olyan már volt. Most ezt szeretném. Mégegyszer nem akarok ugyanolyat. Mindig kicsit mást.
Következő: »»   1019 / 2208
Bejelentkezés

Belépés

Hirdetés
XDT.hu
Az oldalon sütiket használunk a helyes működéshez. Bővebb információt az adatvédelmi szabályzatban olvashatsz. Megértettem