Fórum témák
» Több friss téma |
Ha csak a fújást hallottad a vevőben, akkor valószínűleg nem pont azon a frekin ad az áramkör, amire a telefon beáll. Érdemes lenne egy kicsit a tekerccsel játszani, hátha véletlen eltalálsz egy egész tized MHz-et, amire a telefon is rá tud hangolódni.
Mondjuk a legjobb az lenne, ha egy analóg hangolású vevővel fognád be...
Kipróbáltam analóg hangolásúval is, a tekercset is babráltam, de ugyanúgy viselkedett mint a telefonon.
Próbáltam utána nézni hogy hogyan is kell ezt a modulálást elvégezni, de nem találtam róla leírást.
Komoran, az a lenyeg, hogy a mikrofon helyere valtakozo feszultseget viszel ugy mint egy erosito bemenetere. Kepzeld azt hogy egy erosito, vagy fekete doboz. Kell hozza egy fold ami altalaban az arnyekolas, es kell hozza egy jel vezetek (egyszeru esetben). Nos a cd lejatszo kimeneten a jel tul nagy, le kell osztani. Ugyanugy ahogy az erosito bemeneten van egy hangero szabalyzo poti, bekotsz ez ele is egyet.
A kabeled igy fog kinezni. RCA vagy Jack dugo, vezetek, poti, vezetek, bekotve a mirofon helyere. Lerajzolom, de szkennelnem kell hozza. Javaslom gyartsd le addig is a panelt amit rajzoltam a 3 trnzisztoros adohoz korabban. Az nagyon jol bevalt es mar van eleg tekercses tapasztalatod megepiteni!
Rendben, várom. A potméternek mekkora legyen az értéke? Egy 10kohm-os jó lesz bele?
Oké legyártom a másikat is.
A három tranyós kapcsolásban a modulátor erősítő részben a két dióda milyen típusú legyen? Annyi van írva hogy 2xAA... konkrétan milyen lenne jó bele?
10k tokeletes. A ket dioda vegszukseg eseten lehet 1n918, 1N4148 stb, Kicsit mas lesz a viselkedese a limiternek, de ebben az esetben ez meg elhanyagolhato. Udv Joe
A legjobb az mi lenne bele? Mert diódám nincsen itthon, ha meg már veszek akkor olyat veszek hogy tökéletes legyen bele
.
Meretezes miatt germanium diodat tettek oda, mert hamarabb nyit. Barmilyen kisjelu germanium vagy szilicium dioda jo oda, nem kell eroltetni a germaniumot, ha nincs a boltban. Szerintem az az ado tetszeni fog, az elvalasztas miatt stabil, es a hangfokozatai is jok. Jo munkat!
Köszi. Majd még egy beültetési rajzot csinálok hogy mit hova raknék a nyákon, nehogy bekeverjek magamnak
. A másikhoz meg szerzek valami jack dugós vezetéket vagy egy rossz fülhallgatót.
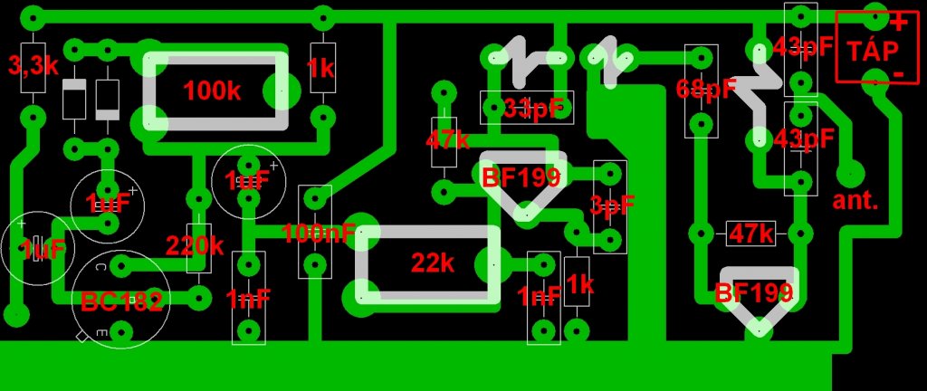
Beírkáltam az értékeket, ez így jó lesz?
A kapcsolási rajzban lévő 100 nF-os kondinak nem találtam helyet .
Jo gyakorlat lenne, hogy rajzold ki a nyakot kezzel, es szinessel jelold fol az alkatreszeket. Az egeszet nagyban kb A4 ben. Ha beszkenneled masok is latjak. A masik megoldas, hogy Sprintben megyitod es kinyomtatod nagyban. Ha szineket valtoztatod, akkor latszanak az alkatreszek, es ra tudod irni kezzel is a nyomatra, vagy digitalisan egy masik layerre az adatokat. En nem szoktam megcsinalni mert magamnak epitgetek, nem volt ra igeny.
Már beírtam az értékeket, pont előtted írtam, úgy jól vannak beírva? A 100 nF-os kondinak nem találtam a helyét.
Lemaradt
Tedd fel valahova, ahova elfer de mehet folia oldalra is, es akkor nem kell modositani a nyakon.
Nagyon nem módosítottam, kicsit széthúztam középtájon és beraktam a vezetősáv két oldalára, a negatív-pozitív pólusokat pedig közelebb húztam egymáshoz, így rendben van? Az alkatrészek értékeit jó helyre írtam be?
Még nem csináltam meg a nyákot hozzá, nem úgy alakult a tegnapi délután ahogy terveztem
.
Megépítettem, gondoltam kipróbálás előtt erről is rakok fel néhány képet:
1. kép 2. kép 3. kép 4. kép 5. kép Láttok benne valami hibát? Az árnyékoló lemezt sörös dobozból vágtam ki, alul hozzáforrasztottam a testhez. Az első tekerccsel gondolom a frekvenciát lehet változtatni, a középső és a harmadik mit szabályoz? A diódák melletti 100 kohm-os potival a modulálást lehet majd állítani?
Ha igy haladsz, 3 het mulva a pll-nel tartasz! Ovatosan a kifejezesekkel :szabalyoz, hiba.
Altalaban hibat mindig mindeki barmiben talalhat, tehat inkabb az a kerdes hogy funkcionak megfelel-e ranezesre az eszkoz? Igen, jol nez ki, az arnyekolo lemezt egeszits/csereld ki hogy takarja az elso tekercset. Ez az elso nyak amit rajzoltam es mas epitett meg elobb Erdekes latni 1000 merfoldrol.Sorosdoboz? Kifejezetten jo hulladekhasznositasi forma, tobben nem ertettek vele egyet korabban de en tamodatom! A potikat tekerd kozepre, es a mikrofon polaritasara figyelj. 3 Volt neki, aztan keresd meg a frekvenciat ugy ahogy a masiknal az elso tekercsel. A masodik kicsatolo tekercs, a harmadik az antenna kor, nem kell erolteni a hangolasukat, de a harmadikkal ugymond jelmaximumra tudnad huzni a "vegfokot". Szep munka. A tekercsek zomancozottak? Ha nem huzd szet az elsot es sehol ne legyen menet zarlat kulonben bukos a dolog. Valoszinu picit szethuzva megtalalod a savban elsore.
Oké kiegészítem a lemezt.
A tekercs ugyanabból a réz kábelből készült mint az előzőnél, nincsen rajta semmilyen szigetelés. A kicsatoló tekercsnek mi a szerepe? A harmadikkal gondolom akkor kell majd foglalkozni ha már antenna is lesz az adón.
Vezetekert szedj szet egy pici trafot, pl regebbi nokia tolto szekundere. Ne bants egeszseges eszkozt pl kisvasut stb
, de valami szetesett dugasztap kisegithet most, regi tv elterito tekercse,regi monitor, zavarszuro tekercs, sot talan energiatakarekos izzoban levo toroidrol is lehet zomancozott huzalod.Kicsatolo tekercs jelet lop a rezgokorrol, a jel nagysaga tavolsag es menet fuggo, es egyben vissza is hathat az oszcillatorra. Lenyeg, hogy az "ellopott" jelet erosited es elvalasztod a kovetkezo fokozattal, tehat az antenna nem tudja mar elhuzni a frekit. Az utoso kor elvileg a nevleges frekvencian rezonal, es a ket kapacitason keresztul kicsatolod a naftat a lambda negyedes antennara. Mivel eleg szeles savu az egesz, ennel az osszeallitasnal nem kell agyalni sokat, de elvileg jelmaximumra lehet hangolni. Kapcsold be, azt hadd szoljon!
Kipróbáltam, tökéletesen működik
. A 3 voltot nem tudtam összehozni, először ráraktam egy állítható adapterre, az adó meg átvette az adapter zúgását, szóval 4,5 voltos elemről megy, antenna nélkül átjön a falon a jel. A mikrofon viszont annyira érzékeny típusú, hogy ha egy fél méterre vagy közelebbről beszélek az adótól normális hangerővel vagy hangosabban, akkor elkezd recsegni (pedig már raktam rá két szivacsot ami fülhallgatóról lett leszedve), de a háttérzajokat meg fán lévő madarak hangját tökéletesen visszaadja. Szóval csudajóóó! Köszönöm a segítséget :worship: .Antennát körülbelül mekkorát rakhatok rá? (csak egy sima x cm-eres vezetékdarabra gondoltam, nem dipól antennára vagy hasonlóra). Abból a vezetékből, amiből a tekercset is készítettem (0,6 mm réz) jó lesz? Idézet: „Vezetekert szedj szet egy pici trafot, pl regebbi nokia tolto szekundere...” Már szereztem néhány trafót, de eddig mindegyiken vékonyabb volt a huzal mint 0,6 mm, de nem adom fel a keresést .
Ezt az eszkozt nem kozelrol szoktak alkalmazni. Lehallgatni nem szabad vele... 0.4 tol barmi jo kb0.8 ig szoval nem kritikus annyira a vezetek. Hagyhatod ezt is, de hangolas utan csepegtess ra viszaszt, akkor nem maszik el.
Antennanak flexibilis drot kell, kulonben letorik. Dobozold be, ha jovore is kaarod hasznalni ![]() Gratulalok! Ha erdekel ellephetsz a komolyabb adok fele, de oda mar muszerezettseg kell. Javaslom kezdj el epitgetni muszereket es nezz korbe az RF meresek forumban. Udv Joe
Oké, szétnézek.
A kapcsrajzon 2-18V-ig volt írva a tápfesz, akkor egy 9V-os elemről üzemelve sem megy tönkre? Ha egy Jack-dugós vezetéket kötök a mikrofon helyére, akkor akár egy mp3 lejátszóval is működőképes lesz?
Szia! Igen, 9V-os elemről is nyugodtan mehet, nem fog tönkremenni, legfeljebb nagyobb lesz a hatótáv. Antennának tökéletesen megfelel egy 75-80 cm hosszú vezetékdarab, ahogy szendi is írta, érdemes hajlékony huzalt használni, mert a merev rézdrót könnyen letörik, és szerencsétlenebb esetben a nyákról is magával vihet egy kis rézfóliát.
MP3 lejátszó jelét is rákötheted, viszont akkor nincs szükséged a BC184-es tranyóval felépített erősítő fokozatra. Az audió jelet közvetlenül rákötheted a "második" 1 µF-os kondira (az előtte lévő tranyós erősítőt ilyenkor értelemszerűen kösd ki). Bár ez így nem túl korrekt megoldás, de mindenképp működőképes. Próbáld ki, és szerezz vele tapasztalatokat. Egyébként valóban szép munka, a tekercsek is jól sikerültek. Csak így tovább!
Vigyázz az mp3 illesztésnél. Az nem igényel tápot ,mint jelenesetben a mikrofonod.
Köszönöm a tippeket, azt hiszem ezzel az adóval el leszek egy ideig
.
Az nem biztos hogy nagyobb lesz a hatótáv,mert az antenna
illesztése is lényeges,pl.illesztőtekercs,és a betáplált teljesítmény. Ami 1-2tranzisztoros kütyüknél 1-2mW.néhányszor tíz métert jelent,hatótávban. Egyébként szilikon bevonatú, 1,5mm.átmérőjű sodrott réz vezeték,kiváló antenna lehet,adott esetben. Nem törik le,összetekerés után,ki lehet egyenesíteni,villamossági boltban kapható.
Üdv.
Az jó ha leárnyékolod,de ne a tranzisztort hanem az oszcillátortekercset,pl ónlemezt főlé hajlítsz U alakban. Lényegesen jobb lesz,nem hangolódik kézre.
Sziasztok! Nemtudom jó helyen járok-e, de azzal a kérdéssel fordulok felétek hogy szeretnék egy meglévő FM Adómhoz építeni egy jel erősítő fokozatot. Nemtudom hogyan kezdjek neki, sokat találtam, szerettem volna építeni egy 100W-s fokot MRF317-el, de nem kaptam sehol olyan tranyót. Nem muszáj 100W, már örülnék egy 4-5 Wattnak is. Tudtok adni nekem valami egyszerű rajzot adni, esetleg nyákterveset? Nagyon szépen köszi előre is. (CCIR 87,5 - 108,0MHz)
Engedélyed van rá? A teljesítmény emelésére is?
Ez már nem hobbi kategória! |
Bejelentkezés
Hirdetés |




.
. A másikhoz meg szerzek valami jack dugós vezetéket vagy egy rossz fülhallgatót.
. 

Tedd fel valahova, ahova elfer de mehet folia oldalra is, es akkor nem kell modositani a nyakon. 
, de valami szetesett dugasztap kisegithet most, regi tv elterito tekercse,regi monitor, zavarszuro tekercs, sot talan energiatakarekos izzoban levo toroidrol is lehet zomancozott huzalod.




