Fórum témák
» Több friss téma |
Vmi egszerűbb nincsen? Ez túl bonyolúltnak tűnik!
OFF!
Írtam egy másik topicba, de nem nagyon akarnak válaszolni rá! Tudtok-e vmilyen kapcsolást amivel megvalósítható motor fordulatszámmérő! De nem ledes hanem analóg kijelzésű!
ezt én megcsinálom asszem, de lehet másik fajtát mer van 1-2 még
és csinálok nyákot is.. majd..de mi a bonyek ?? mind 1
Nem úgy bonyolűlt, csak a feladatra fölösleges.
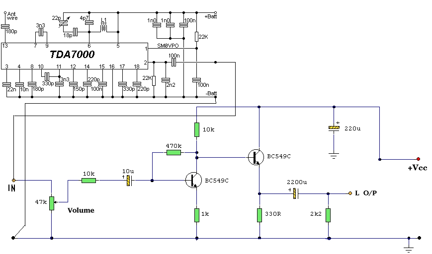
Egy egyszerű TDA7000-es fm vevő jelét kellne megerősíteni hogy kis impadenicájú fülessel is lehessen hallgatózni! Nahmost ezmiatt nem kell, se balance se stereo erősítés! Csak egy monó lineáris vmi.... Szal ha vmi ilyet találsz akkor linkeld már be légyszi!
mindet nem kötelező megépíteni belőle pl csak felét stb........ lehet változtatni... de az ic -s az sokat eszik... de a döntés a tiéd!
ez mic erősítő keveset erősít...
maga a tranyó 0.5w -os... amit én mutattam ott 2 db 0.5w os van... alkatrész ami kellene: 1 hangerőszab poti 6 db ellen állat 3 db elko 2 db tranyó nyák..
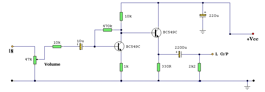
Nah akkor így kellene megépítenem?
Még egy kérdés!
TDA7000-hez ilyen módon kellene hozzákapcsolni?
Köszönöm szépen a segítségedet, télleg sokat segítettél!
Köszi !!
Jah még annyit, hogy egy 9V-os elem képes meghajtani a TDA7000-es rádiót, meg a füles erősítőt + egy fm adót??? (Az adó kapcsrajzát megtalálod a topic 2. oldalán!)
képes persze, de ajánlatom, hogy vegyél tölthető 9v os elemet és azt használd, sztem 1-1 töltéssel kibir 6-10 órát talán.
sacc fogyasztás(ok) adó 20mA vevő 10 mA füles 100mA a tda7000 -nál 10v a max, de majd meg kell mérni az elemet, ha 10vnál több megölheti az ic-t.
Sztem nem lessz gond azzal a 10 V-al mert lhet majd vhogy trükközök sorbakötősdivel....me az fm adónak se kell 9V, majd még kitalálom...
szeretnék építeni 1 olyan adó- vevő készüléket amit puskázásra használnék. valaki nekem súg én meg hallam a fülemben.
1 lehetőleg 1szerű mini kütyüt akarok. köszi a segítséget. olyat ami 1 frekin működik és legjobb lenne ami max 9 voltról működre mert hogy nézne ki hogy a konnektorban 1 kábel ami a fülembe megy? akor ellemmel működőt építeni . ![]() köszi a segítséget.
kb. 10 m hatótávú adó és egy kis vevő!
A vevőre nem szabad hangszórót kötni csak fülhallgatót Kb egy 0.5 m legyen a vezeték vagy a nyákot úgy gyártod le, hogy magában foglalja az antennát...
Az adónál az L1 L1= 5 menet 4mm-es átmérőre 0,3-as zománcozott rézhuzalból.
A vevőhöz itt egy kis leírás olvasd el mert néhány adatot itt találsz meg
A téma hassonlósága miatt, ide áthelyeztem a témádat!
az adónál 0,3 as rézhuzalból a vevőnél meg 0,5 ös a rézhuzal
Az nem baj hogy nem egyforma? meg én csak 1 frekin akarom használni mindkettőt. akkor a trimmer kondi helyett csak simát rakjak? mekkorát? köszi
ez a dolog nekem is ismerős, sokat gondolkodtam mi lenne a legegyszerűbb, barátnőmmel használtam én is az msn-t és ilyesmit, a lényeg:
Mivel máskor többször is használtam már vezeték nélküli kis poloskát és ilyesmit ezért ezt elvetettem, mert bármi zavaró dolog jöhet... Végül sikerült megoldani a dolgot INGYEN ÉS SZUPER minőségben: Valakitől kaptam kidobásra váró vezeték nélküli vonalas telefont(egy régebbi) valami rossz volt a vonalbemeneten, nem csengett és nem is hallatszott semmi. Viszont a kézibeszélő és a telefon adó-vevője ment rendesen. Fogtam két kis jack végű kábelt, az egyikre tettem egy potit(ez a mikrofonbemenetre ment a gépbe) és kis keresgélés után meglett, hogy mit hova forrasszak. volt valami ic amin ott volt a ki és bemenet. Nagyon jó minőségű és hatótávú volt. Légvonalban 10-20 méterre mentem el max, de egy nagy betonkomplekszusban és frankón ment mindenhol. titkosítás megvolt stb.... Később arra gondoltam, kötök a kézi beszélőbe egy kis head-szetet , de erre már nem volt időm. Javaslom aki megteheti próbáljon valami hasonló módon ilyen kütyüt összerakni, mert tényleg frankó... Egy ideje már nem használom, mert nincs rá szükségem, aztán a sok vezetés miatt vettem egy head-szetet és kiváncsiságból ezt próbáltam géppel összehozni, de ez szinte nehezebb volt....
az adó kapcsolásánál mi az a jobb alsó sarokban hogy
330 R ?
Hááát.... Szerintem nemigen lehet szimpla háromszorozással elérni a WFM hez szükséges +/- 75 KHz es modulációt. Ez max NBFM lökethez lesz elég. Én inkább keverős rendszerű adót építenék pl. NE612 / SO42P vel. Vennék egy jó kis VXCO t készen, azt lehet kapni 100 MHz est is. (igaz hogy általában négyszögjeles de oda se neki...
) Ezekután építenék egy alacsony frekis (tehát jóval stabilabban kivitelezhető) oszcit (pl. f =10 MHz ) amit FM ben modulálnék. Ezt keverném a VXCO val és valamelyik keverési produktumot kiszürőzném a mixer után. Tehát 100 - f = 90 MHz vagy 100 + f = 110MHz lesz a keverési termék) Ezután tranzisztros buffer / végfok és had szóljon. Ez így tudom fapados megoldás mivel a keverési produktumokon kívül még megjelennek az alapfrekik harmonikusai is de erre a célra egyszerű és nagyszerű megoldás, csak alsőre hangzik talán bonyesznek.
Sziasztok megtudná valaki nekem mondani hogy milyen vastag rézdrótból tekerjem ebbe a kapcsolásba az induktivitást?
A válaszokat előre is köszi.
Szia!
Honnan vetted ezt a kapcsolást? A C4 és a + közötti összekötést ki kell venni. Az R5 ottléte is értelmetlen.A mikrofont a C4 és a - közé kell kötni.
De ez nem mikrofonhoz van ám
És az induktivitást akkor milyen huzalból legyen?
0,8-1mm átmérőjű jó lesz. De oktass már ki minket, hogy mi célból van ott az a bizonyos összekötés?
Hát én őszintén megmondom nem tudom én is csak úgy találtam ezt a kapcsolást a he-n
|
Bejelentkezés
Hirdetés |




és csinálok nyákot is.. majd..

!!







