Fórum témák
» Több friss téma |
Egyébként lehet, hogy a te gondod az lehet, hogy nincs terhelés alatt a motor.
Készen van a szerkezeted? (ez csak tipp )
bocs, nem figyeltem, igen a mechanika is készen van, és tényleg bocs, nem figyeltem oda
Ok 10k a +5v felé.De mit is csinál ez az enable láb?
Ugyértem mi a funcioja?ha nincs rajta a jumper nem müködik vagy mi?Mert a stepet és a dirt értem de ez az enable milyen feladatot lát el?(köszi a segitséget) holnap lefényképezem az elektronikát megmutiba készült ![]() üdv
A nevében a válasz: enable=engedélyezés.
Lehetővé teszi, hogy a motor meghajtó kártyád elektronikailag csatolva legyen a vezérlő karidhoz.
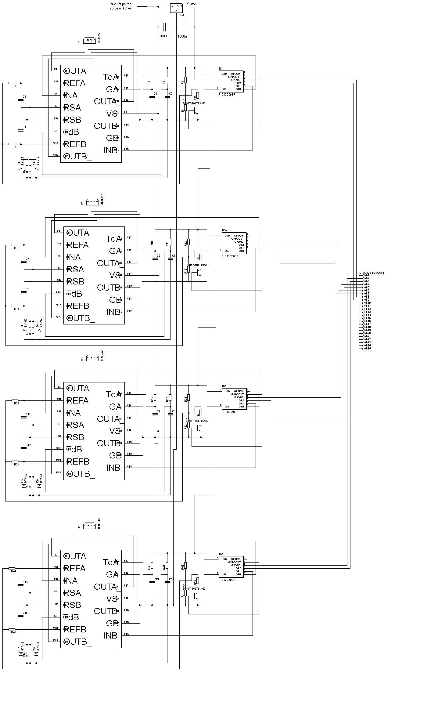
Ha ez nincs bekapcsolva, akkor az a meghajtó nem fog üzemelni. Ide lehet csatlakoztatni egy külső kapcsolót, ha esetleg "le" akarsz választani egy motor meghajtást. (enable=lehetővé tesz) (disable= nem engedélyez) Idézet: „Sziasztok! Mi lehet a gond, hogy a pc tápról hajtott cnc vezérlő 160hz-en rángat minden frekin jó, de ezen rángat.” A vezérlőd nem rángathat!!, max a meghajtó kártyád, ami a motorra van kötve. A vezérlő kártyád stabilizált ármaról megy, "7812" stabkozka intézi a folyamatos 12v áram ellátást. Az a kérdés milyen meghajtód van? kéne egy fotó vagy egy kapcsolási rajz abból talán kiderül a turpisság. Ja és mekkora áramról hajtod a mocikat? 24v ?? A 24 voltod jól van stabilizálva, szűrve??
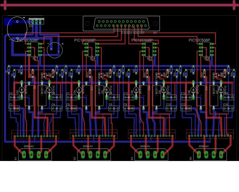
Két pc táp van sorbakötve, mellékelem a kapcsrajzot, és a nyákrajzot.
Akkor ezekszerint a vezérlőd egyben a meghajtód is?!
Nem igazán értem a kapcsolásod. Talán egy nagyobb szaki jobban átlátná. (lehet, hogy a meghajtó ic-d nem bírja)
Két dolgot nem értek első ránézésre... :no:
Hova tünt a LPT földje? Hova tünt a tranzisztor bázisellenállása? Ha ezek az alapok megvannak, akkor már építhetsz villogót Az a 160Hz-nél elég gyanús, hogy a pic-ek csinálják a rángatást. Próbáld meg másik frekvenciáról járatni őket, pl feléről. Akkor is 160Hz marad a kritikus freki? Folytatom: Hova tüntek a 7805 körül a 100nF-ok? Hova tünt a PC táp földje? Csak én nem látom?
És az optókat is kilopták az LPT és PIC-ek közül...
Nem feltétlen szükséges.
Tény, hogy nem feltétlen szükséges, de aki nyirta már ki az alaplapját vagy legalább az alaplapi LPT-t annak nagyon is .
Óóóó, részvétem.
Az lpt földje földelt vezetéken a picek földjére vannak húzva, minden pic vddje és vssje egy 100n-s elkoval van szürve, csak lemaradt, a tranyó bázisa is megvan, csak nincs a rajzon, azt elfelejtettem, és utánna raktam rá 10kohmokat, hogy ne terhelje nagyob a piceket. A PC táp földje a 7805 földjére van kötve, és minden földet ide huztam be plusz huzallal, hátha az a baj. A 160Hz körüli érték a kritikus, 1hz és 2khz között próbáltam, a többin jól megy. Kb itt van hogy lemegy tartónyomatékra, ami motoronként 1 amper. Ez egyébként csak kalkulált érték, mert mach3 fro értékkel játszottam, és olyan 160-200hz körül rángatnak a motorok. Ja a pic programban ha kikapcsolom a motorpihit, akkor is van ez a rángatás. A picek 4Mhz-es belső órajellel mennek, egy programsor 1usec igy, elég gyors, hogy 2khzen is jól menjen.
Optót is tettem rá próbaképpen, de vagy lassú volt, vagy valamit elrontottam, mert meg se nyikkant igy nem is kisérleteztem vele. Egy kollegámnak vezérlő icjét simán az lptre kötötte felhúzóellenállásokkal, ja én is tettem rá felhúzóellenállást, de a 160hz marad.
Köszönöm a részvétet...Bár nem teljesen halt meg csak kicsit rabszódikussá vált a működése(főképp a jelszintek) ami miatt cnc vezérlésre alkalmatlan lett(és szerintem minden másra is). Sokat szivatott mikor a vezérlőker próbálgattam, majd egy lcd kijelzőt próbáltam meghajtani róla. Ekkor derült ki, hogy az LPT adta meg magát és nem a vezérlők hibásak. Összeraktam egy másik PC-t és azzal minden rendesen megy vezérlő, lcd stb.
Ezért jó a PCI-os LPT port
Próbáld meg a piceket 1 vagy 2Mhz-ről járatni, hátha ott van valami zavar.
Esetleg hagyd ki őket! Ha ezután is gond van, azaz rángat, akkor a táp lehet a gond!
Sziasztok!
Megépítettem ezt a kapcsolást. (A procis dolgokhoz sajnos nem értek, ezért maradtam ennél) http://pminmo.com/3axis/3axis.htm A léptetőmotor innen való: http://t2cnc.hu/ , az adatlapját mellékletben feltöltöttem. /23LC051-025-8W-F8-1.0/ A tápegység jelen pillanatban egy 12V/1,25A adapter. Tanácsot szeretnék kérni, hogy így egy az egyben beköthetem-e a motort? Gondolok arra, hogy esetleg leég a táp, vagy ami nagyobb baj lenne tönkre megy a motor. A választ előre is köszönöm! Zsolta
Történt egy érdekes dolog, mivel a pic belső órajeles, és csak egy frekin járatható belsőleg, ezért inkább a táp körül puhatolóztam. Tettem a két sorbakötött pc tápra plusz puffereket, de mivel csak 25vos van itthon, ezért a 12vos ágakra kötöttem egyet-egyet. Bekapcsoltam a vezérlőt, és kiütötte a stakockát, 5v helyett 6,5v lett rajta, ami tönkretette a piceket, ez a jelenség mitől lehet? Egyébként pic nélkül 4db 2amperes motorral letilt pár mp után a 2 sorba kötött 450w-os táp. Lehet a táp is megsérült, vagy mi lehet?
PC táp sorbakötésre van pár kapcsolás itt a fórumon. Simán összekötni azt hiszem nem szabad őket! Most nem találom így gyorsba, de használd a keresőt!
Kár hogy nem állítható a freki. Stabkocka nem tudom mitől halhatott meg. Tanácsom: Ne használj többet PC tápot ilyen dolgokra!
Most ledekkel szimulálom a működés ahhoz elég. Építek majd egy nagyobbat, csak nem tudom mekkora kell min. Ezért kértem a segítséget. A tervezéshez keveset értek, az egyik ismerősöm kért meg, hogy tudok- e segíteni neki. Ő időközben elkészült a mechanikával. Szóval le vagyok maradva. És félek, hogy tönkreteszem a motorját...
Mekkora táp kellene kb?
hát ez függ a motor paramétereitől...de én is tápgonddal küzdök, vagy vezérlőgonddal, vagy nemis tudom melyikkel van gáz, hátha más többet tud segiteni
Hello elkészültem szinte mindennel már csak az nem tiszta hogy a pin10-pin töl 17-ig melyik a végálláskapcsolo és a vészstop lábkiosztása valahogy semmi doksit nem találtam rolla hogy mit is hova.
Ha megtennéd hogy segitesz hogy is legyenek ezek a bekötések. üdv
Sziasztok. Valaki tudna nekem az alábbi motorról valami hasznos információt adni: M42SP-4NP. M42SP-4N adatlapot találtam, az 40ohmos tekercses volt, de nekem 6 ohm van ráírva a motoromra. P -s jelűt nem találok sehol.
A motor meghajtó kártyákon cseréld ki a quarcokat 20.000
rezonátorra!!! (mert nem fog menni a motorod! Nem volt fura, hogy a qvarcodnak csak két lába van, viszont a nyákodon 3 furat tátong??:wow1: A limit, home lábak kapcsolják a végállásokat. Kapcsolásba láthatod a Limit+, Limit-, Home+, Home-. :wow1:
A PIC ugyanúgy meg tudja rezegtetni a kvarcot, mint a rezonátort! A különbség lényegében annyi, hogy a kvarc mellé kell még 2 db 15-22 pF-os kondi. Lehet, hogy Lui is beforrasztott 2 SMD-t, ezt nem tudjuk. (Alulnézetből nem tett fel képet.) Lényeg, hogy a konfig bitekben HS-re legyen állítva az oszci.
Ezt szerintem tuti nem tudja, de kezdő révén nem is ajánlom a bróbálkozást, mert az a Pic életébe kerülhet.
Magam is kezdő vagyok, én sem kisérleteztem anno mikor megépítettem ezt a meghajtót. (pláne nem az SMD cuccokkal (1206)"elég parányi ,egy pillanat pákának" ![]() Most nézem, hogy a (Fast) diódák is hiányoznak
Üdv
A kvarcom 20mhz-s és igen van 2db 15pf kondi a tuloldalt,ez egy kicsit hibrid nyákra sikerült ami volt itthon axiálba beforrasztottam ami nem raktam helyette smd-t a tuloldalra.Igen láttam a limit és a home lábakat csak azt hittem van rolla valami rajzod hogy és mint de akkor gondolom sorba kössem a végállás kapcsolokat,már probálgatom a machot de még nem minden tiszta a vészleállitot már sikerült bekötni most a motorhangolással szivok meg még be kell áligatni sok sok mindent a progiban. például alapbol a step és dir lábak forditva voltak de ki sikerült találni miért nem indulnak a motorok, ![]() Egyenlöre még csak /probaasztalon / probálgatom ha tisztába vagyok mindennel felszerelem a kész mechanikára. |
Bejelentkezés
Hirdetés |

















