Fórum témák
» Több friss téma |
Fórum » Ki mit épített?
Ez a téma ha úgy tetszik a mi "kiállítótermünk", nem pedig a ki mit csinált volna másképpen, mások helyett, és legfőképpen nem javítós téma.
Minden készüléknek van saját témája, ott kell kitárgyalni a részleteket!
FONTOS! A kapcsolási rajzok keresésére is van saját téma, ott keressetek rajzokat!
Üdv! Jópofa ez a képkeret megoldás!
( Ügye van mögötte nyomtatottáramköri lemez, nem egy papundekli van kifurkálva )
Miért? A légszereléssel még retro is lenne. Sőt, ha a nyák mintázata az előlapra is rá lenne nyomtatva, nagyon "baba" lenne.
Szerintem a NYÁK fehér festékkel le van fújva... :hide:
Vasalással nem túl nehezen kivitelezhető.
Sziasztok!
Elkeszultem az LPT-porthoz epitett PIC egetommel s egyben segitseget is szeretnek kerni vele kapcsolatban toletek.Azert epitettem meg az egetot,mert szeretnek megepiteni egy aramkort aminek a lelke egy PIC16F84A. A beegetendo hex file mellekelve van hozza. De mielott hozzafognek jo lenne letesztelni az egetot. Elinditottam az IC-Prog ban a teszt hex-filet es a vegen ezt az uzenetet kapom: Device successfully verified! A segitseget abban kernem,hogy tud e valaki ajanlani valami egyszeru led villogtatos teszt aramkort beegetendo hex file-al?
Ha ezt az üzenetet kaptad, akkor be van égetve a program és az ellenőrzés is sikeres volt. Egyébként szép munka.
Koszonom!
Mindenkepp szeretnek majd kesziteni egy ledes tesztaramkort ezert ha valaki tud ezugyben kerem segitsen.
Itt találsz egy pár nagyon egyszerű programot és a kapcsolást, amivel tesztelheted a pic-et és az égetőt. A megfelelő kimenetre egy előtétellenállással tehetsz ledet és az villogni fog a program szerint.
Üdv! Készült egy spektrum analizátor a CCIR sáv környékére. A lényeg egy házimoziból kiszedett rádióvevő modul, amit egy PC-vel hangolok az LPT-n keresztül. A vevő térerőkimenetét egy soros AD figyeli, amit szintén a PC olvas. A PC az AD értékét a vett frekvencia függvényében ábrázolja. Az első képen a vevő PLL chipjének a regisztereit mutatja, valamint a fogható adók spektrumát. A vevő a gyári beállításokkal 74-115MHz-es sávban hangolható. A második képen egy oszcillátor spektruma látható, itt egy előzetes, oszcillátor nélküli mérés görbéjét ebből kivontam, így az adók púpjai nem zavarnak. Másik lehetőség, amikor a fix frekvencia mellett a jelszintet az idő függvényében ábrázolja, a harmadik kép egy "mp3 transmitter" hangolását így mutatja. Látható az asszimmetria, tehát vagy a vevő, vagy az adó nincs pontosan a raszteren. Sajnos a térerőkimenet beállása elég lassú, igy a sáv végighangolása kb 25mp, és még így is látható a kimenet lecsengése.
Szia!
Ha gondolod, segítek Neked beégetni...
Ezen én is gondolkodtam, hogy a nyákot szándékosan fordítva kéne csinálni és akkor az alkatrész oldalon lenne forrasztva is
![]() kezdő kútfúró korunkban sokan jártunk igy
Öntapadós tapéta van rajta... kétszer lefújtam csiszoltam, políroztam, mégis olyan volt, mint nagyfater, mikor mérges... nem értem miért, zsírtalanítottam, mindent csináltam, aztán raktam rá tapétát!
Ja van egy flakon fehér festék eladó, csak kipróbálva volt < vicccccz >
Nincs fényképezőgépem, de az egész csak a gyári modul, meg a rátűzött AD és az LPT csatlakozó.
Idézet: „Idézet: „Ja van egy flakon fehér festék eladó,” Nekem gyufából van pár tucat. ” Nekem meg ásatlan kútból van eladó olcsón. :hide:
Utánvéttel tudsz küldeni? Beraknám a diófa helyére.
[OFF]Ha ő nem én küldök, persze csak ha előre utalod az árát.
Ejjha, szerintem nagyon szép munka attól függetlenül hogy nincs forrasztás szaga
Gondolom így is volt elég meló a programmal. Grat
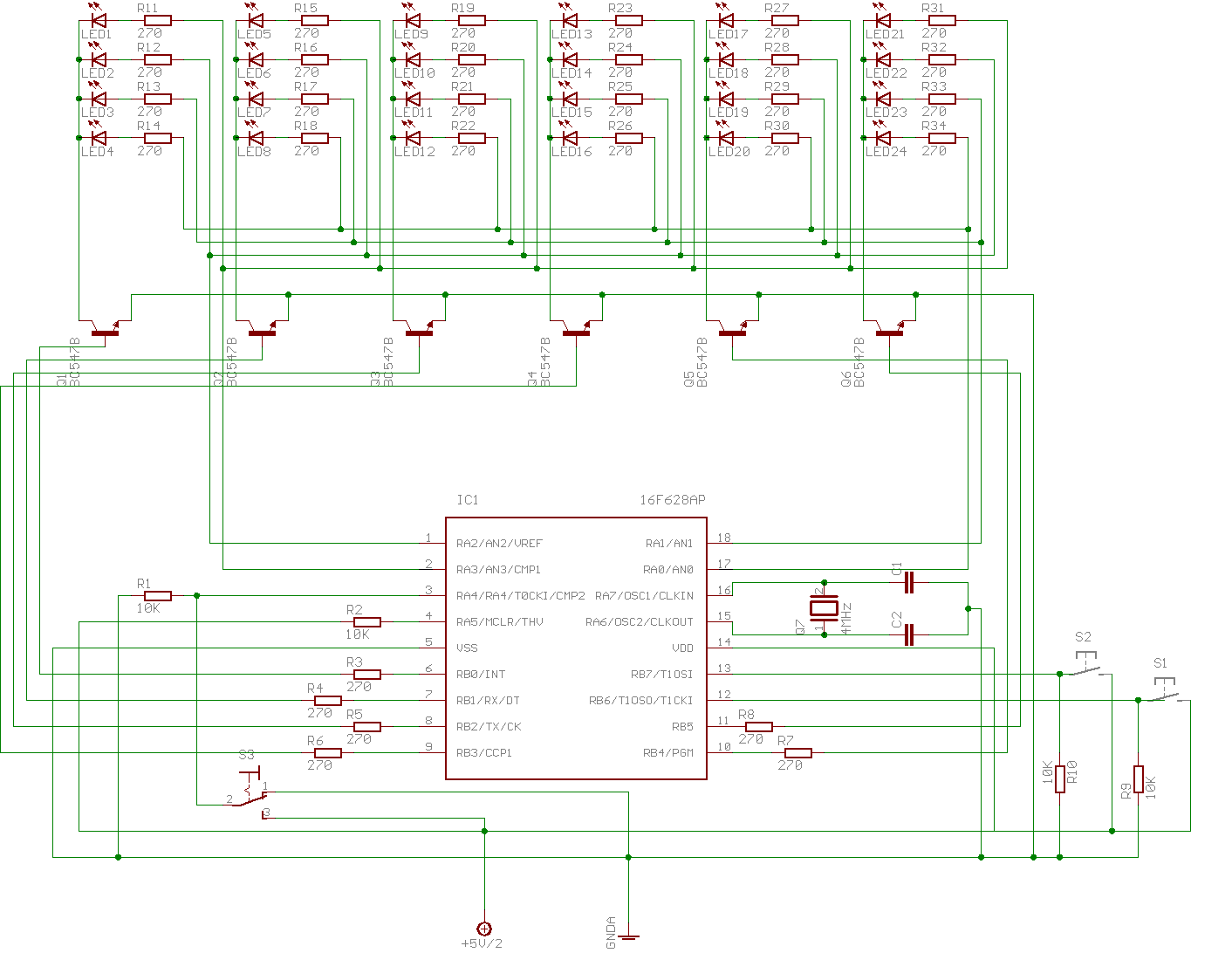
Sok sok áramkör közül, amiket építettem, én is rakok fel egyet
Üdv mindenkinek! Ma alkottam egy keveset
Li-ion csavarbehajtó akku töltő Hangszín szabályozó Li-ion cellánkénti töltő
hello sooty!
Koszi a segitseget,de sajna a linkelt oldalrol nemsikerul letolteni a hexeket. Az egetovel kapcs. pedig valami hiba van,mert ugyan az IC-Prog al a teszt hexet betutom egetni,de barmi mas hex eseten hibas jelzest kapok. Verify failed at adress 0000h ![]() Probaltam win pic800-al is,de ott sem sikerul pedig probalkoztam tobb hex-el is es semmi.Nemtudom mi lehet a hiba
Készítgetek egy PIC-es előfokot. A program már nagyjából kész, már csak a tesztelés van hátra. Addig is megmutatom a a panelt.
Nekem tetszik!
Főleg hogy ennyi alkatrész között elveszik a PIC... :hehe:
Köszi! Sajnos az analóg technika és a megfelelő tápegység ennyi sok kis micsodát igényel. No, meg nem volt szívem kidobni, inkább ráforrasztgattam a nyákra.
Szia, én láttam ezt a weboldaladon, nagyon tetszik, a videó is klassz. Nem titkolom, ez indított meg, hogy csináljak én is magamnak egyet, nem lesz olyan nagytudású mint ez, kicsit sárga lesz, kicsit savanyú de az enyém. Ez viszont nagyon tetszik, profi minőség. Gratulálok.
Köszi! Ez most nem az. Hasonló lesz, csak 4 bemenetet kezel és tud a hangerőn kívül még mélyet, magasat és balance-ot is szabályozni. Persze LCD-n írja ki az infókat, de óra nem lesz benne (még mielőtt valaki kérdezné).
Tud működni nyomógombokkal, vagy rotary encoderrel és infrás távszabályzóval is.
Azok a kis pöttyök rettentő fontosak. A laikus szem azt hiszi, hogy dizájn elemek, esetleg hibák. A szakértő szem pedig látja, hogy van annak funkciója! Ugyanez érvényes a narancssárga panel bevonatra is. (Érdekes módon senki nem kérdezett rá, pedig azzal dolgoztam a legtöbbet...)
Ja hogy ez új fejlesztés. Nagyon klassz. Csak két kérdés, ki lehet e kapcsolni a hangszín szabályzást, és lesz e doksi, esetleg cikk az utánépítéshez?
|
Bejelentkezés
Hirdetés |




( Ügye van mögötte nyomtatottáramköri lemez, nem egy papundekli van kifurkálva
) 






van mögötte nyák!
< vicccccz > 











