Fórum témák

» Több friss téma
Fórum » Rádió adó-vevő készítése
 
Témaindító: mosomate, idő: Szept 30, 2006
Témakörök:
Lapozás: OK   5 / 11
(#) pucuka válasza Dániel X hozzászólására (») Nov 7, 2010 /
 
A detektoros az is vevő, ehhez minek másik vevő. Az adó az adó. Kaphatók készen adók, és vevők, ezeket beépítheted kedved szerint. Pl kapucsengő, olcsó RC autók, adatátviteli modulok.
Az adó paraméterei között nem szerepel olyan, hogy csak 20 m -re akarod használni, bár létezik olyan megfoglmazás, hogy kishatótávolságú (SRD) eszközök, ezeknél azonban az antenna is szerves része az adónak.
(#) Dániel X válasza pucuka hozzászólására (») Nov 7, 2010 /
 
Köszi!
(#) Suncorgo hozzászólása Nov 11, 2010 /
 
Sziasztok!

Rádió adat átvitelt szeretnék megvalósítani kb 27-48Mhz-en.

Valami FM adó/vevő kellene.
Az adót érdemes lenne kvarccal megcsinálni hogy stabil legyen. Mint pl a modell távirányítókban is.

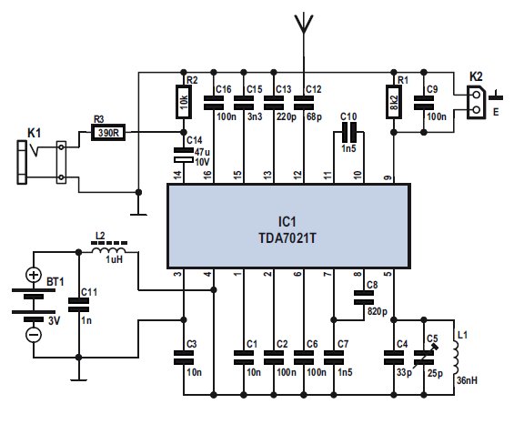
Vevőnek a TDA7000 FM vevő ic-re vagy a TDA7021T-re gondoltam (inkább az utóbbi).

A vevőhöz kapcsolódó kérdésem hogy a vevő oszcillátor tekercsét hogyan lehet (kell) méretezni?

Ahogy olvasgattam 1.5Mhz-től használhatóak és pont jó lenne a céljaimra.

A cél: 2AVR közötti soros kommunikáció megvalósítása.

Ez a vevő kapcsolás mennyire életképes? (TDA7021T) Megépítette már valaki?

Lehet hülyeséget beszéltem a modelleknél mert azok adói (a komolyabbaké) kvarcoszcillátoros és elvileg amplitudó modulációval valósítják meg az átvitelt. A vevő dobozzában legtöbször egy regeneratív vevő bújik meg.

Regeneratív vevő: Valaki tudna mutatni egy olyan kapcsolást amit egy egytranzisztoros regeneratív vevő elé tudnék rakni aminek a szerepe a jel erősítése és a vevő oszcillátor elhangolódása antenna megfogásakor.

Kicsit efutott velem a ló...(szóban)

A lényeg az lenne hogy kinek milyen ötlete van a soros adat átvitelhez?

Kritériumok:
-kb 100-150 méter hatótáv
-vevő kis mérete
-működési frekvencia 27-48Mhz

Gondolom az átvihető jel sebessége (kbit/s) függ a vivő frekvenciától de ezt valaki elmagyarázhatná

Össze lehetne hozni egy kvarcoszcillátoros adóval egy TDA7021T-t?

TDA7021T.jpg
    
(#) pucuka válasza Suncorgo hozzászólására (») Nov 12, 2010 /
 
Azt írod, adatátvitelt szeretnél megvalósítani. Miért pont FM et választottad? Milyen sebességű adatátvitelt szeretnél, ettől sok minden függ. Egyszerű adatátvitelnél nem szokás frekvenciamodulációt használni, csak kifejezetten összetett és multiplex jelek átvitele esetén. Egyszerű adatátvitel (bináris jelek) esetén ASK, FSK, PSK, QPSK, stb. modulációt használnak
Mi indokolja a 27 - 48 MHz sáv használatát? A 27 MHz sávban van 5 db 10 kHz sávszélességű csatorna modellirányító, játékvezérlő célra, elvileg itt megépítheted. Az általad bejelölt további frekvenciák használata, nem megengedett, és a zavartatás miatt igencsak veszélyes.
Adót csak olyat lehet használni, aminek a frekvenciája "kvarcstabil".
De lehet használni törvényes módon direkt erre a célra kifejlesztett adó, vevő, és adóvevő modulokat, és azok használatával is lessz elég technikai problémád, de legalább működnek.
(#) Suncorgo válasza pucuka hozzászólására (») Nov 12, 2010 /
 
Azért esett FMre a választásom mert köztudott hogy jóval kevésbé zavarja az adatátvitelt a környezeti hatások. Az ASK stb modulációknak hamarosan utánnanézek. Ez az adó vevő is modellirányításra szolgállna de nekem kevés a szoba egyik sarkából a másikig elsugározni. Inkább a modell irányítók frekvenciáját használnám egy kis PA erősítővel az adó kimenetén ami nem több száz kilómétert hidalna át ahogy írtam és nem is a nap 24 órájába menne.
(#) HA3GX válasza Suncorgo hozzászólására (») Nov 12, 2010 / 1
 
Szia!

Egy kis olvasmány.
(#) pucuka válasza Suncorgo hozzászólására (») Nov 12, 2010 /
 
Nehogy azt gondold, hogy egy 10 - 100 mW os adóval nem tudsz zavart okozni, bár bizonyos körülmények között ennyivel áthidalhatsz 70 km -t is. Ami jelet az érzéketlen vevőddel észre sem veszel, az másnál már jelentős zavarokat okozhat. Elég egy ilyenbe beleszaladni. Pl. 27.405 - 28 MHz között meteorológiai szolgálat üzemel, több száz méter magasról nagyon könnyű zavart venni, vagy 28 - 29 MHz között az amatőrők konnyen megtalálnak. De sorolhatnám.
Az FM az analóg moduláció, és neked digitális modulációra van szükséged az adatátvitelhez.
(#) Suncorgo hozzászólása Nov 12, 2010 /
 
kössz az infókat! Esetleg valaki segítő jelleggel?
(#) pucuka válasza Suncorgo hozzászólására (») Nov 13, 2010 /
 
Tisztelt Suncargo! Az neked nem segítség, ha megmutatjuk a gödröket, amikbe nem nagyon kéne beleesned, és ajánlunk megoldást a problémádra?
Miért nem felelnek meg a direkt adatátvitelre kifejlesztett ISM sávú (433, 868 MHz) modulok, működnek is, legális is, kaphatók is. Sokkal olcsóbban nem fogod tudni megépíteni sem. Tudom, az építés öröme, de hidd el ez (még) nem az a kategória.
(#) Suncorgo hozzászólása Nov 13, 2010 /
 
Tisztelt Pucuka és HA3GX!

Igazán nagyra érékelem a segítségeteket, nem arról van szó hogy engem ezek teljesen hidegen hagynak!

Egyszerűen arról van szó hogy egy kicsit jártas akarok lenni RF téren is. Gondolom az senkit sem zavarna ha az ilyen gyerekeknek való gagyi walkie-tokie frekvenciasávot használnám kis teljesítményen mint pl a 27Mhz.

Sokat olvasgattam a szupreg vevőkről (és másról is). Egyszerűségénél fogva elég rossz a szelektivitása és az érzékenysége is. Komolyabb antennára kötve vagy leláll az oszcillátora vagy ha nem áll le akkor hatalmas zavarokat képes kisugározni. A kérdés ha egy ilyen szupreg vevő antenna bemenetére tennék egy RF előerősítőt(Preamplifier) és megdoppingolni egy sávszűrővel ami pl csak ezt a 27Mhz tartományt engedi a vevőre. Elvileg akkor ugye az előerősítőn keresztül már nem tud zavarokat kisugározni és az érzékenység is javítható továbbá a stabilitás is és az antennához való illesztés is gondolom én. Ha valami hülyeséget írtam kérlek javítsatok

(#) kadarist válasza Suncorgo hozzászólására (») Nov 13, 2010 /
 
Szia!
A 27 MHz azért sem praktikus, mert nagy méretű antenna kell hozzá, nagy menetszámú tekercsek, stb. Inkább magasabb URH frekvencián próbálj mozogni, könnyebb dolgod lesz. Ráadásul a 27MHz-es CB-sáv engedélyköteles. Egyszerűbb dolgod lesz, ha először rádiós mikrofont meg ilyesmi kütyüket készítenél, az adatátvitelt meg bízd speckó, arra a célra gyártott dolgokra.
(#) pucuka válasza Suncorgo hozzászólására (») Nov 13, 2010 /
 
Igen, pontosan itt van a bibi, hogy szeretnél jártasságot szerezni az RF technikában. Ezzel a résszel nincs is semmi gond, sőt kezd csak el, mindenki egyszer valahol elkezdte. Csak fel szertnénk hívni mindenki figyelmét, hogy a frekvenciákkal garázdálkodni a lebukás veszélye nélkül nem lehet. Nagyon könnyű másnak kárt okozni, anélkül, hogy ennek tudatában lennél, és a visszajelzés már hatósági eljárás szintű.
Lehet azonban RF áramköröket építgetni, hozzá a szükséges egyszerű, és bonyolultabb mérőeszközöket elkészíteni, anélkül, hogy mindjárt követelmény lenne az X m hatótáv. Ha már ezeken túl vagy, és megtanultad hozzá a szükséges minimális elméleti alapokat, (vivőfrekvencia, hullámok terjedése, antennák, modulációs módok, érzékenység, szelektivitás, mellékhullámú sugárzás stb.) szereztél gyakorlati tapasztalatokat, akkor már építhetsz jól működö vevőket, esetleg kis teljesítményű adót, melyen összekötheted mikrovezérlőidet.
Ebben a témában, mint itt a fórumon is tapasztalhatod, nincsenek tuti bevált kapcsolások, még a viszonylag egyszerű utánépítésnek is ezeregy buktatója van.
Úgyhogy kezd el a tanulást, áramkör építést, ha megakadsz kérdezz, segítünk.
(#) Suncorgo válasza kadarist hozzászólására (») Nov 13, 2010 /
 
Ilyen vezeték nélküli mikrofonokat meg ilyesmiket már építettem szóval én sem a nulláról indulok. Valamennyi tapasztalatom már van és az ilyen alapokkal is tisztában vagyok már mint a különböző törvények (Kirchof, Ohm,Lorentz stb remélem jól írtam a nevüket )

Szóval köszönöm a segítséget.
(#) kadarist válasza Suncorgo hozzászólására (») Nov 13, 2010 /
 
Csináld meg, gyerünk. Csak rugaszkodj el a 27 megától meg a szupreg megoldásoktól. Az adatátvitel meg tényleg nem egyszerű, mert kétirányú, két külön frekvencián zajló kapcsolatot kell létesíteni (duplex). Gondolom oda-vissza irányra van szükséged.
(#) Suncorgo válasza kadarist hozzászólására (») Nov 13, 2010 /
 
Egyenlőre megelégszem csak az egyiránnyal
(#) pucuka válasza Suncorgo hozzászólására (») Nov 13, 2010 /
 
Az adó az egyszerű. Kell csinálni egy stabil oszcillátort, és azt leállítod, vagy engedélyzed, mondjuk az oszcilátor tranzisztor bázisán. Ha nem túl gyorsak az impulzusok, működik. Komoly adatsebességre elég nehéz elkészíteni.
A vevő meg ugyanarra a frekvenciára hangolva, van vivő - nincs vivő érzékeléssel A0 adásmód. (közönséges AM vevő, a diódás demodulátor kimenetére jelformáló)
Oda vissza nehezebb dolog.
(#) Suncorgo válasza pucuka hozzászólására (») Nov 13, 2010 /
 
Hogyan is lehet összerakni egy ilyen vivó érzékelést?
(#) pucuka válasza Suncorgo hozzászólására (») Nov 13, 2010 /
 
AM vevő demodulátor diódáján a vivővel valamilyen arányos egyenszint jelenik meg. Normál esetben ezt használják AGC nek, ill térerő (hangolásjelző) kijelzésnek. (RSSI) Ha erre ráteszel egy schmitt triggert, a kimenetén elvileg megjelenik a vivőnél 1, nincs vivőnél 0, vagy fordítva.
(#) kadarist válasza pucuka hozzászólására (») Nov 13, 2010 /
 
Esetleg egy AFSK-modem beépítése? Nem egyszerű a rádiós élete.
(#) pucuka válasza kadarist hozzászólására (») Nov 13, 2010 /
 
Vagy ASK, vagy FSK. ASK az egyszerűbb, de lassabb. Az FSK gyorsabb (sokkal) de bonyolultabb a moduláció, és a demoduláció is. (PLL el)
(#) kadarist válasza pucuka hozzászólására (») Nov 13, 2010 /
 
Audio-frekvenciás frekvencia-shift. Tehát a demodulált hangfrekvenciás jel frekvenciáját változtatkok meg. 0=1000Hz 1=3000Hz. Szerinted? Vagy lassú ez is?
(#) kadarist válasza Suncorgo hozzászólására (») Nov 13, 2010 /
 
Tényleg, milyen adatátviteli sebességre lenne szükséged?
(#) Suncorgo hozzászólása Nov 13, 2010 /
 
pl nyomok egy gombot és 1 tized másodperc alatt reagálás legyen rá a vevő oldalon. Gondolom ehhez nem kell oltári sebesség

Erre a különböző frekvencia különböző logikai szintekhez én is gondoltam már de nem tudom hogy mik a lehetőségek sebesség terén. Vagy ennél a térerő detektálásos módszer amit pucuka ajánlott az se rossz csak mekkora sebesség hozható ki belőle...

Soros kommuniáció pl 2400bit/sec

kommunikáció tulajdonsága:
1 karakter:

-1 start bit
-1 stop bit
-1 paritás bit
-8 adatbit

ez így összesen 11bit
aminek 2400bit/sec sebességen kell kb 4500us az elküldéshez.

1 bit 409us hosszúságú ami frekvenciában 2444hz
(#) kadarist válasza Suncorgo hozzászólására (») Nov 13, 2010 /
 
Ez tényleg komoly adatátvitel. Akkor egy térerőmérő-jelzés is elég lenne.
(#) Suncorgo válasza kadarist hozzászólására (») Nov 13, 2010 /
 
nem akarok több terabájtot átküldeni 1sec alatt
(#) pucuka válasza kadarist hozzászólására (») Nov 13, 2010 /
 
Attól ez még FSK, csak "segédvivős" . Ilyeneket használnak vezetékes régi modemekben, fax modemekben. A korszerűbb 56k vezetékes modemekben is QPSK modulációt használnak, Gauss szűrővel. Természetesen működik rádiós átvitelben is, csak ott akkor használják ezt a módszert, ha több csatornát kell átvinni, vagy eleve rendelkezésre áll egy alapsávi analóg hangcsatorna. Az igazi rádiós átvitelnél közvetlen a vivőt modulálják, és a sebességnek csak az RF sávszélesség szab határt. Pl. GSM, UMTS. Igen nagy sebességeket pedig többfázisú fázismodulációval visznek át a digitális hírközlésben. pl. DVB-T.
Egy ilyen pl. 64QPSK már nem egyszerű, de vannak céláramkörök.
(#) pucuka válasza Suncorgo hozzászólására (») Nov 13, 2010 /
 
A 2400 talán kihozható az ASK ból is, nézd át a HE ben található modulok adatlapjait, azok között is van ilyen. A rajzon ugyan csak háromszögek vannak, de kitalálható hogy mi van benne. Azt meg is lehet építeni. Az átvitel csak annyiban vivőfrekvenciafüggő, hogy a sávszélesség mekkorára van korlátozva.
(#) kadarist válasza pucuka hozzászólására (») Nov 13, 2010 /
 
Köszönöm! Remélem Suncorgó is látja a buktatókat. Még egy 2,4k-s átvitelhez is speckó dolgok kellenek. Egy meghekkelt telefon- modem kezdésnek. De a kihívások azért vannak, hogy megoldják őket!
(#) pucuka válasza kadarist hozzászólására (») Nov 13, 2010 /
 
Meg lehet gyorsítani az ASK -t is, csak zavarérzékeny lessz, úgyhogy optimumot kell keresni a sebesség, és a zavar (hiba) érzékenység között.
(#) gg630504 hozzászólása Nov 13, 2010 /
 
Hát, van néhány üzemmód, amivel a rádióamatőrök kísérleteznek: Kategória:Rádióamatőr üzemmódok. Lehet válogatni
Következő: »»   5 / 11
Bejelentkezés

Belépés

Hirdetés
XDT.hu
Az oldalon sütiket használunk a helyes működéshez. Bővebb információt az adatvédelmi szabályzatban olvashatsz. Megértettem