Fórum témák
» Több friss téma |
Fórum » Ki mit épített?
Ez a téma ha úgy tetszik a mi "kiállítótermünk", nem pedig a ki mit csinált volna másképpen, mások helyett, és legfőképpen nem javítós téma.
Minden készüléknek van saját témája, ott kell kitárgyalni a részleteket!
FONTOS! A kapcsolási rajzok keresésére is van saját téma, ott keressetek rajzokat!
Rakok fel pár képet a fehér SMD ledes, PIC-es órámról.
Azért lett megépítve, mert vettünk egy órát az egyik nagyáruházban, tudjátok azt a rádiós, ébresztőórát, de olyan halvány a kijelzője, hogy nappal nem látni. Tehát volt két lehetőségem: vagy az eredeti óra kijelzője helyett készítek egy újat, vagy egy teljesen új vezérlést is készítek hozzá. Mikor szétszedetm az órát, akkor láttam, hogy rendszertelenül van össze vissza multiplexelve, így letettem róla, hogy meghagyom az eredeti vezérlőt. Ez a kapcsolási rajz látható volt a BSS-en is, de abban az állapotában nem volt működőképes, ezért Kaninjo kicsit feljavította a rajzot, így már működik. Az a kis trafó az maradt az eredeti, azt nem bántottam. A ledek áramfelvétele miatt a kis trafó állandóan kb 50 fok. (ha Kaninjonak nincs ellenére, akkor közzé is teszem a rajzot, és a progit persze, van rá igény) Az egyetlen hátránya az, hogy csak 12h-ig számol, nem 24-ig. Már több éve hibátlanul működik. Ha valaki lenne olyan kedves, és átírná a PIC progit, hogy 24h-ig számoljon, akkor nagyon hálás lennék neki. Csak az a probléma, hogy nincs meg az ASM file, csak a HEX.
köszönöm mindenkinek, igyekszem.
Régen az volt a cél, hogy működjenek az áramkörök (ezért lett egy pár nagyon ronda panel) de mostmár belátom, hogy az esztétikus "csomagolás" is legalább olyan fontos.
Megvan a kapcsolási rajz, nézegessétek, készül a cikk is nyáktervekkel, mindennel együtt
![]() Rá van írva ceruzával 1-2 feszültség érték, hátha az majd segít majd valakinek a hibakeresésben... Az a második trafó arra szolgál, hogy a kimeneti feszültséget 0V-ra le lehessen vinni, ennek a trafónak nagyon kicsi áramot kell szolgáltatnia.
Szia Topi!
A 28. oldalon lévő külső-belső hőmérővel kapcsolatosan szeretném megkérdezni, hogy tudnál-e bővebb infót nyújtani számomra és más érdeklődők számára? Előre is köszönöm szépen! LINK
Szia Topi!!
Engem is érdekelne, az a 28. oldalon lévő kinti-benti hőmérő..... Esetleg csinálhatnál belőle cikket. Még kicsit kezdő vok, ezért ha lehet minél érthetőbben! Köszönettel:Matyi
Hali!
Kész lett az STK 4048-al épített erősítőm, gondoltam felteszek egy pár képet róla.
Nagyon korrekt munka, gratula
Ezer kapalom megemelem előtted :wow1:
nagyon szép munka
:yes:
Mutatós szép darab, de a 2 trafó nem zavar be az elektronikának?
Te mivel feliratoztad az előlapot? Egyépként STk az isten már bocs
Na akkor én is mutatok, 1 hónap alatt lettem végre kész vele, enélkül nehéz lenni
De működik minden rendbe van vele, mondjuk szeret melegedni, maga a trafó benne, 40-50 fok egy fél óra múlva az üzem hőmérséklete. Mindent én csináltam, kivéve a trafót meg a pákát
Hali!
Nagyon szép munka! Jól látom, hogy hangfalvédelem is van benne? Ja és azt elárulod, hogy az adapter miért van benne (harmadik kép, jobb alsó sarok)? Egyébként gratula!!
Nagyon jó lett. A dobozt hol vetted? Az elektronika rajza honnan van?Ha lehet engem édekelne, és még a panelrajz is.
A feliratozásra nem vagyok büszke, mert meggyűrődött. Egyébként lézer nyomtatóval nyomtattam rá öntapadós alumíniumra.
A kis tápegység azt szolgálja, hogy az állandóan kap feszt, és a bekapcsoló gomb 12v-ot ad egy relének, ami kapcsolja a 220-at.
Sziasztok!
Én megmutatnám a kivezérlés jelzőmet! (130cm magas )
Nagyon dúrvaaaaa! Atom jóóó. Nagyon tetszik.
Halee! Ez nagyon cool!
Remek 5let volt! Hány db led van benne? 20?
Gratulálok!
Remek ötlet, szerintem nagyon látványos!
ha jól számoltam akkor 12 led
szerintem is zuraaa
A dobozt én csináltam
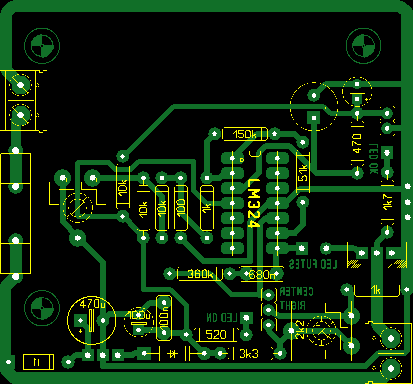
A nyák Masterfoxx tervei alapján készültek, a panelrajz meg alul tessék! Kmil: Hol vetted az öntapadós alumíniumot? Nagyon érdekelne
Már régebben kész lett de azért megmutatom nektek
|
Bejelentkezés
Hirdetés |













:yes:
De működik minden rendbe van vele, mondjuk szeret melegedni, maga a trafó benne, 40-50 fok egy fél óra múlva az üzem hőmérséklete. Mindent én csináltam, kivéve a trafót meg a pákát 








