Fórum témák
» Több friss téma |
Sziasztok.
13,(5) & 5 Voltos /1A -es tapegyseg kapcs.rajzra lenne szuksegem.Termeszetesen stabilizalt feszultsegre gondolok,PIC -hez kellene; Olyan megoldasra gondolok amit otthoni alkatreszekbol (nehany tranzisztor /dioda )meg lehet csinalni. Mondjuk a bemeno fesz ugy 13 es 17V koztti lenne. Odaig ok hogy egy NPN tranyo bazisfeszultseget beallitom : ellenallas C->B koze & 5V zener B->GND; de az ellenallas ertek kiszamitasokkal nem vagyok tisztaban. A gond meg az hogy csak 5V1 zenerrol tudok,es 13V -rol.Egyik nagyobb ,masik kisebb annal a fesz.-nel amire szukseg van. Koszi. UI: Ic -s megoldasrol tudok,de jelenleg IC hianyban vagyok
Szia!
Én a helyedben a 13,5V-ot egy LM317K ic-vel állítanám be, az 5 voltot meg egy 7805-ös ic-vel.Szerintem ez elég egyszerű lenne.
Igen,tudom,de azt most nem tudom beszerezni,ezert nyitottam topicot,es amugy is jo lenne tudni a kiszamitast.
13V csak a pic progizásához kell, minek az neked, egy progizót akarsz csinálni?
Amúgy mi a helyzet az infrás jelfeldolgozásos dologgal?
Szia!
Igen,egetot akarok csinalni,ami egy teszt panel is egyben, ledekkel es az RB0 -n egy infraval,hogy ne kelljen kulon-kulon aramkort epitenem az egetonek meg az infranak; egyelore tanulas szintu dolog. Az infras dologgal meg nem dolgoztam,es van ami meg nem teljesen ertheto,na meg nem tudom kinek adjam a pontot
szerintem ennek ne így állj neki. Csinálj egy In Circuit Serial Programmer -es pic égetőt (mondjuk ezt) és annak az 5 (vagy 6) csatlakozó pontos csatlakozóját dugdosd a kész áramkörre! Tehát megtervezed az áramkört, de úgy, hogy plusszba még tervezel rá egy 5 tűs csatlakozót és ezeket a tűket összekötöd a pic megfelelő lábaival. Így annyi a dolgod ha újra akarod progizni a picet, hogy csak rádugod a tűsorra az égető 5ös csatiját és belégeted a progit. meg ajánlom a dugdosós próbapanelt, kisebb projektekhez nagyon jó, lehet próbálkozni dugdosni és mikor összeállt a kész, tökéletes áramkör akkor azt megtervezed nyákra. nézd: dugaszolós próbapanel
De ,de nekiallok
![]() Keso delutan berakom a kapcs rajzot ide,velemenyt kerek ![]() Amugy LPT-re csinaltam,mert nincs a laptopon soros. Na jo ,ha ennyire nem tudni hogy hogyan lehet megcsinalni IC -k nelkul a tapot,akkor muszaly vennem IC-ket.
Meg lehet csinálni, csak szinte értelmetlen. Olcsó pénzért kapsz stabIC-ket, és elhiheted, hogy egy 7805-ben sem 1 tranzisztor + zener +ellenállás van...
Üdv Inhouse
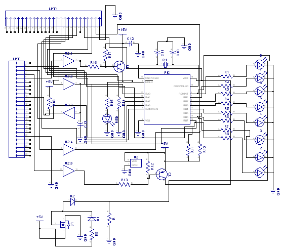
Itt van a kapcs. rajz,hozza jon termeszetesen a tapegyseg,ami a panel rajzon mar szerepel.+ van egy jumper a panelon ami a kapcs. rajzban nincs benne.
Az LPT -re jon a sz.geppel valo csatlakozas,az LPT1 csak az RA* kivezeteseknek es a programozo kivezeteseknek van. A dupla panelra tervezett eleg szepen sikerult,a szimpla kevesbe.(DipTrace.)
Azért legyen már itt 1 kapcsolás, ha mégis nekiállsz..
diptraceben állítsd be az Allow jumper wire-t, meg engedélyezd a vias okat! akkor talán jobb lesz! sztem unroutolj mindent és probald ki ahogy irtam + a többi automatikus bekötés szinteket (quick, normal, Good, Best)
ja meg vedd kissebre a vonalvatagságot ha megoldható, mert attól is jobb lehet!
mopst látom, hogy vannak jumper wire-ek, de ezt autorouterezted vagy te rajzoltad? egyébkét autoroutban jobban szereti a dt ha függőlegesek a jumper wire-ek ahogy én észrevettem...
Alkatreszek:
PIC 16F84A R 10k R1 -R8 1K R12, R13, R17, R17 3.9K R14 10K R15 2K R18 10K T1 T2 2N2907 R11, R10 10K Q1 4MHz C 10, C11 22pf C 12 0.1uf D1,D2 1N4148 U2. 74LS07 U1 TSOP R9 ? 1 - 8 LED Remelem nem maradt le semmi. Alow jumper wire- ha jol emlekszem, csak duplanal engedelyezi. Vonal vastagsag 0.2 in. Rakas unroutoltam mar bele is szedultem,errol almodok ejszaka![]() Best modban hasznaltam inkabb.Lehet olyan hogy a Good meg jobb lesz? Autorout csinalta,en csak belejavitottam egy !picit! Koszi a tippet: fuggolegesen is megprobalom. 1.Eleg keves a furasi felulet a tranyoknal es kozel vannak a vezetekek ![]() 2.Meg mindig jobb lenne a szimpla verzio meg atkotesekkel is,mert nem igazan van 5letem hogy hogyan tudom a ket oldalt a duplanal ugy illeszteni hogy talaljon milire. Kitarto vagyok! ![]() Amugy megvan a tap is,szokasos 7805, es 7809 .
Akinek joga van atnevezheti a topic -ot,a ugy erzi szukseges,Csak majd en is talaljak ra
7805 es 08 -nal olvastam hogy 0.1 A -sak.
Eleg lesz ez a PIC, 74LS07 ,TSOP,es 8 led meghajtasahoz? Mert ha nem akkor modositanom kell a panel rajzot
A "sima" 78xx (TO220 tokos) 1A-t képes leadni a hűtéstől függően.
A 78Lxx a 100mA-es sorozat TO92 tokban.
amugy 13 voltot legkönnyebben két stabilizátorral lehet előállitani
5v és 8v csak annyi a trükk hogy a 8voltos földjét kösd rá az 5v kimenetére
Sziasztok!
Teljesen outsider vagyok ezen a területen, csak a "lehetetlen feladat megoldása" sikerélmény miatt próbálkozom elektronikával. (Amúgy kémiai biztonsággal, biocidokkal foglalkozom.) Szóval szeretnék építeni egy 13,6 V-os stabil tápot. Olvastam a 7812 IC-ről, úgy tűnik ez lenne a jó. Tud valaki kapcsolási rajzot? Köszönettel
Szia!
Rádió adó-vevőhöz kell?
Szia!
Nem, zselés akkuhoz, riasztó rendszerbe.
Hány amperórás az akkud?
Szia!
Ha tölteni szeretnéd az akkut akkor kellene egy stabilizátor és utána egy áramgenerátor. Mindez 2db LM317-el könnyen megvalósítható. Az adatlapokon megtalálod a kapcsolásokat és a méretezéshez a képletet. Üdv.: Gyula
7,2 Ah, a leírás szerint max. 1 A töltőáram.
Az előbb említett LM317-es stabilizátor IC, hűtőbordára szerelve, potenciométeres feszültségbeállítással teljesen jó, állandó töltőfeszültséget biztosít az akkumulátorod számára.A maximális töltőáramot egy soros ellenállással beállíthatod. A stabilizátor 20V körüli egyenáramú áramforrásról üzemeljen.Példakapcsolás
Nagyon köszönöm, megépítem és beszámolok!
Köszönöm szépen, közben néztem az LM317-nél szereplő leírást és megvan a mai sikerélmény: megértettem, hogyan kell a kimenő feszültséget méretezni az ellenállásokkal! Közben kaptam Kadarist-tól is rajzot.
Mégegyszer köszönet!
Sziasztok!
Szeretnék kérni egy kis segítséget. Egy PC-104 típusú PC kártyát szeretnék meghajtani 5V-al. Ehhez van nekem egy RS3512-es ipari tápom, mely 12V-ot ad ki és ebből szeretnék készíteni stabilizált 5V-os feszültséget. A táp 3A-es, mely elegendő a PC kártya és a rá csatlakoztatott monitor táplálásához. A kérdésem az lenne, hogy tudna-e valaki küldeni nekem egy kapcsolást erről? Nem vágnék bele egyedül a dologba, egyrészt mert pontos feszültség kellene hozzá ingadozás nélkül, másrészt pedig nem ez a szakmám, de forrasztani azért tudok. Találtam egy másik topikot Bővebben: Link erről, de abban nem találtam megoldást. Kérem aki tud, segítsen! Köszönöm
Szia!
Nem értelek, hogy nem kaptál erre választ a topikokban mikor teli van az oldal ilyen kapcsolásokkal. Annyira egyszerű, hogy még csak kapcsolásnak sem nevezhetők. Kis segítség: 7805 stab (disszipatív megoldás) és LM2576T-5 (kapcsolóüzemű megoldás). Persze még számtalan variáció létezik de ezek a legegyszerűbbek. |
Bejelentkezés
Hirdetés |















