Fórum témák
» Több friss téma |
(ugye IBIZám van 2007 180K-val és az sincs aranyból)neki is kellett OBDjét piszkálnom stb.... a kérdésem még mindig aktuális (mivel lehet megtámadni a c4 motorvezérlőjét?) :miaz:
Rendben,mindenki azt vesz amit akar,de a francia akkor is egy rakat sz....
Nap mint nap találkozok francia szutykokkal,és a c5-ös véleményedet meg sajnos nem osztom. Mindenki olyan autót vesz amilyet akar,én csak a véleményemet írtam le. Egy biztos,francia autó max akkor kéne ha ők fizetnék ki nekem az árát ![]() A totalcar tesztekről meg csak annyit,hogy nem évekig tesztelgetik ott sem az autókat.Ha most beleülök egy franciába akkor először az a véleményem,hogy húúú de jó,meg milyen kényelmes,stb,csak sajnos az ember nem egy napos használatra vesz meg egy autót.
OFF:
Ez nem előítélet, ez tapasztalat, méghozzá nagyon úgy tünik, nem csak az enyém. Nem kiszúrni akarunk az érdeklődővel, hanem megóvni a kudarctól. A Népítélet, ha már ezt hoztad fel korrekt ítéletnek - bár szubjektív vélemények tömkelege - valamelyik évben épp a C4-est hozta ki a világ legrosszabb autójának.
Szevasztok.
Szeretnénk segitséget kérni ,Opel Astra G-hez Immobillizer-hez kellene program és rajz. Ha tud valaki segitsen már.előre is köszönöm.
Sziasztok
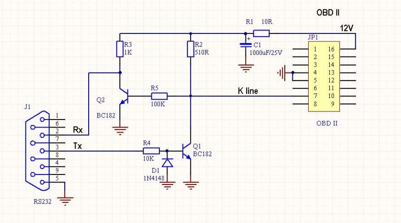
Elakadtam, segítséget szeretnék kérni. Elhatároztam hogy készítek egy OBDII-es interface-t, átolvastam az utóbbi 1000 hozzászólást majd 10 órányi googlizás után nagyjából képbe jöttem.Alapvetően 2 autót szeretnék diagolni 1, Citroen C3 1.6, 2002-es OBD csati : 4,5,7,11,12,16 2, Mazda MPV diesel 2004-es OBD csati : 4,5,6,7,13,14,16 Több órás keresgélés után sem találtam róluk egyértelmű infót, hogy pontosan milyen protokollal kellene támadni. A 7-es láb megléte és a 15-ös hiánya miatt az egyszerű K line-os, (L-line nélküli) ISO 9141 (-2) jöhetne talán szóba. Egy két ehhez hasonló modelleket tartalmazó listákban is mindig az ISO-t emlegették, bár pontosan ezeket az évjáratokat sehol nem találtam meg Megnéztem 8-10 interface kapcsolást is aminek egy része túl bonyolult volt egy része meg hibás. Rajzoltam egy egyszerű interface-t az itthon meglévő anyagokkal, ami szerintem teljesíti az OBDII és a PC RS232 elektromos paramértereit is. Amit szkóppal ellenőriztem jelszint és jel fel-lefutási szempontból is. Begyűjtöttem több szoftvert is amiről úgy tűnt hogy az ISO protokollt támogatják (VAG-COM 311, 409, Tech2, PCMSCAN, Vol-FCR, digimoto, az ELMxx-ket persze nem ) Összeraktam mindent, de egyik sw sem jelezte hogy konnektált volna Szkóppal az autó OBD csatiját mérve látom, hogy a PC által küldött protokol init jelek eljutnak a 7-es lábra jó jelszinttel, időzítéssel, de ezekre soha nem jön válasz az ECU-tól egyik autó esetében sem ???Van valakinek valamilyen használható ötlete hogyan tovább, vagy esetleg konkrét tapasztalata a két autóval kapcsolatban? Arra gyanakszom esetleg valami trükköt kellene még tudni az feleslegesnek tűnő OBD lábakkal kapcsolatban melyekben van csatlakozó tüske, vagy nem ISO protokoll kellene a leírásokkal ellentétben. (mivel pl a mazdánál van 6,14-es láb is, CAN ??)
Hello mindenkinek. Mar nagyon sok helyen erdeklodtem, de sajnos senki nem tudott meg segiteni. Van egy Range Rover 2.5 DSE 1998 as kiadasu autom. Aki ismeri tudja, hogy sok baj van az elektronikajaval. Szeretnek egy software-t es egy interface hozza amivel az Immo jat kiiktathatnam es syncronizalhatnam a Becm-et. Mar 3 szor aktivalodott a lopasgatloja es jelenleg sem tudok vele jarni. Mar meguntam a kepviseletnek fizetni. Koszonom elore a segitseget.
Hát szerintem az egyik gond, hogy a soros ellenállásokon keresztűl zavar kerül a szálakra, meg a másik hogy az RS232 nem teljesen egyezik meg az ISO-val, ezért ajánlott egy illesztő ic (pl.: SI9243AEY, MC33290, L9637D)+ hozzá MAX232.
Újabb kocsiknál meg már CAN-on megy az OBD, és lehet hogy a K-n csak gyári cuccal férsz hozzá.
Mit értesz az alatt hogy "soros ellenállásokon keresztül zavar kerül a szálakra" ?
A motor nem jár, csak rajta van a gyújtás így nem termel jelentős zajt az autó, szinte semmit. Az stimmel hogy az RS232 fizikai szinten nem egyezik az ISO-val ezért van bent mindkét irányban a szükséges invertáló funkció (amit a tranyó végez el) és a szintillesztés is amit szintén a tranyó csinál RS232 felől +-10V ról 0-12-re. OBD irányából pedig 0+12-ről 0-10V-ra. Mert ugye RS232 bemenet nem csak +-10V ról működik hanem már 0-10V-ról is. De ezt le is teszteltem mert egy hyperterminál programból kiküldtem az RS232-re (TX) egy 20Kb-os adatsort, és mivel minden OBD interface (mint ez is ) a kiküldött adatokat vissza is juttatja az RS232 bemenet 2-es lábára (RX) ezért azonnal be is olvasható a PC -be. Pont ugyan azt kaptam vissza amit kiküldtem tehát a szintillesztés, az invertáló funkciók működtek és zaj sem rongálta a vételt. De szkóppal nézve is tiszták voltak a jelek és szintjük is megfelelő volt. Viszont a CAN protokollal kapcsolatban nem találtam 2002-2004 környékén a neten egyik kocsira sem hivatkozást, mindenhol azt írják ISO van bennük, bár tudom hogy ez nem 100%. Jó lenne valami szervizes emberektől pontos infókat beszerezni de nincs ismerősöm ezen a területen. Megállt a project
A zajszedést a kollektor ellenállásokra gondoltam, de ha szkópon nem látszik , akkor jó.
Az ISO nál a logikai 0 az a -12V, az 1 a +12V!!! Mostmár jobban szemügyre véve, ez csak félkész kapcsolás. Ha ragaszkodsz a tranyokhoz, akkor 4db-al kell csinálnod, úgy hogy a pozitiv, és a negativ potenciált is átvigye, és ha nincs kommunikáció akkor feszmentesek legyenek a szálak. Azért nem megy neked, mert csak a negatív élekre működik az egész. A két protokollban meg szerintem bitszintű eltérések is vannak. Ezért is gyengék az optokapus tolmácsok. Ha jót akarsz, egy ic-t mindenképp bele kell raknod+ meg nem biztos hogy invertálni is kéne . :no:
"Az ISO nál a logikai 0 az a -12V, az 1 a +12V!!! "
Az ISO interface-nek ugye 2 vége van RS232 oldalon logikai 0-nak a protokol definicióból és a driver vezérlőkből adódoan a -15 től +0,7V ig biztosan megfelel a kapcsolás által előállított 0V, de ezt teszteltem is. Az ECU oldalon meg ugye 12V kell ez is OK. "ha nincs kommunikáció akkor feszmentesek legyenek a szálak." Ez szerintem nem előírás, és ha megnézed mindegyik interface logikai 0-t állít elő mindkét oldalon ha nincs kommunikáció. "A két protokollban meg szerintem bitszintű eltérések is vannak." Az összes ISO interface-ben csak szintillesztő van, nem kell a protokollt változtatni mindkettő egyszerű soros protokoll. " meg nem biztos hogy invertálni is kéne ." Invertálni biztos kell, ez látható az összes működő kapcsoláson. Közben írtam márkaszervizeknek, megadván a két kocsi összes paraméterét ami alapján be lehet azonosítani hogy a gyártás hónapjában éppen milyen OBD interface került bele. Mindkettő CAN Pedig a 7-es láb mindkettőn be van kötve. Most összedobok egy CAN-t is aztán meglátjuk.
Sziasztok!
2003-as PUG 206-nál van lehetőség hibát kivillogtatni valahogy, vagy csak pc-vel lehet kiszedni, mi a baja? Nálam Opelnél működik egyszerűen, de ezeket nem ismerem.
2003 eseten mar biztosan OBD-s, igy ha szerzel egy egyszeru elm323-as interface-t, akkor siman szoveges formaban computerrel, ingyenes progival vagy mikrokontrollerrel is kiolvashatod.
Szerintem villogtatast ezen mar nem lehet csinalni.
Én már végigzongoráztam ezt. Könnyen el lehet vérezni az apró részletekben is. Azért egy jó KL interface több mint egy egyszerű szintillesztő.
Itt mások is próbálkoztak már optocsatolóval, meg tranyoval, stb, nem vált be teljesen. Olvass vissza kicsit, meg ajánlom Tölgyesi Zoltán könyvét.
Köszi!
Erről tudnál valami konkrétabbat írni? Konkrét kapcsolási rajz, milyen software hozzá, stb?
Ird be a keresobe, OBD2, ELM323. En anno a sajat automba keszitettem egyet, de azota sikerult specifikusat szerezni.
Ha kell az ELM-hez tango2 aramkori rajz, akkor szolj, mert ez csak egy elore programozott PIC mikrovezerlo. Az ELM323-hoz is le lehet tolteni datasheetet, abban mindent megtalalsz. Elnezest, hogy nem reszletezem, de ezeknel bovebb ugysem lehetek.
Ok, rákerestem, de ezek szerint nem a HE fórumra gondoltál.
Ez az ELM323 alapú készülék tud törölni is hibakódot, vagy csak kiolvas?
Bocsanat, valoban nem, de azert ide is megirtam parszor szerintem.
Vannak olyan progik, amik kepesek ra, de nem minden hibakodot tudnak torolni. Az elm323 egyebkent csak interface (nemi tarolo funkcioval), szoval az igazi lenyeg a programokban van. Talan ha elm327-est szerzel be, az meg jobb, mert az tud CAN-t is, csak ahhoz en nem csinaltam NYAKot...
Sziasztok,
fogalmam sincs hol tegyem fel a kérdést. Van egy renault megane scenicem, 1999-es és nem reagál a kulcsra, se a pótkulcsra. Szervízben 60ezer körüli összeggel kedveskedtek. Esetleg tud valaki egy computer lábkiosztást adni. Köszönöm.
Dobd ki a renaultot
Nem érnek egy hálistent sem![]() Na jó,de ez csak az én véleményem
Az öregem 7 évesen 170e km-el adta el a 96-os gyártású Megane 1.4-ét anno, végig gond nélkül volt nála, csak a kötelezőket kapta. (illetve volt egy kerékagy csapágy cseréje, de ennyi a normál kopókon kívül) Most egy PUG 206-osa van, hát megbánta a váltást. Ebben kb 60e van most, de már legalább 5-6 nem tervezett szervizlátogatása volt, mind valami apró elektromos bizbasz. Ettől még lóvé és idegeskedés bánta és még csak 6 éves ez is.
A két autó minőségében és kidolgozásában ég és föld a Rönyó javára, ez még nekem is feltűnt, aki sosem szerettem a franciákat.
UCH bontóban még esetleg kulcsal eggyütt is.
amúgy nem mondtak sokat...mégane 1be kereken 100péz felénk Renault szervizben.
Nézegettem tech2 interfészt is Opelhez, 8-10 körül már lehet venni. Ez elvileg ismerné a mi autóinkat. (Astra + Corsa) Ehhez nem lehet valami csati átalakítót venni, amivel rá lehetne csatlakozni a PUG-ra is?
Elvileg az is ISO protokollt használ, legalábbis egy táblázatban azt találtam. Itt találtam
Szerintem meg az sem kell, az OBD csati szabvanyos.
Ehhez mit szólsz?
Tech2...? Ezt írja: "Opel típusoknál a különböző vezérlőegységek diagnosztikai K-vonala az OBD csatlakozó 3-7-12 pinre vannak kivezetve. A diagnosztizálni kívánt vezérlőhöz való csatlakozáskor tehát váltogatni kell a kapcsolódást a megfelelő pinek között. Az illesztőbe épített multiplexer ezt automatikusan elvégzi!" Ok, de mi van, amikor nem Opel az áldozat???
Semmi, ha elég neki a K vonal a kommunikációra, és van hozzá programod, menni fog. Pl. jó a régi 409-es VAG-COM - hoz is.
Sziasztok! Tudnátok-e segíteni,illetve javasolni egy pár dolgot. Nemrég vettem egy Golf 3 Gti-t. Digifant 3.0 van benne,de vagy valamelyik érzékelő hülyült meg,vagy valami más,mert az autó eszi a benzint,és nem mechanikus a gond,már mindent átnéztem. Elvittem hogy olvassák ki az ECU-t,pár hibát kiírt,de mielőtt kérdezhettem volna bármit,már ki is húzta a gépet az ipse. Lényeg hogy összekéne hoznom házilag egy csatlakozót,amivel gépre tudnám kötni,hogy a szenzorok értékeit láthassam működés közben. Ha valaki venné a fáradtságot,és megírná,hogy hogyan is kezdjem,mit szerezzek be,az nagy segítség lenne. Előre is köszönet. Üdv : Barnabás
4-6e pénzért lehet venni kompletten olyan OBD-s cuccot, kérdéses, érdemes-e építgetni. (ELMxxx alapú chipes ISO csatistól, ez tud élőjel kiolvasást is)
Erről a progiról hallott már valaki honnan lehetne beszerezni ?
GENDAN ENGINE CHECK
Sziasztok. Tudja-e valaki, hogy ezek a programok hol elerhetoek. Testbook vagy T4, Autologic, Rovacom. Ezek Land Roverekert tesztelnek.
|
Bejelentkezés
Hirdetés |




(ugye IBIZám van 2007 180K-val és az sincs aranyból)neki is kellett OBDjét piszkálnom stb....
a kérdésem még mindig aktuális (mivel lehet megtámadni a c4 motorvezérlőjét?) :miaz:
majd 10 órányi googlizás után nagyjából képbe jöttem.
Megnéztem 8-10 interface kapcsolást is aminek egy része túl bonyolult volt egy része meg hibás. Rajzoltam egy egyszerű interface-t az itthon meglévő anyagokkal, ami szerintem teljesíti az OBDII és a PC
Szkóppal az autó OBD csatiját mérve látom, hogy a PC által küldött protokol init jelek eljutnak a 7-es lábra jó jelszinttel, időzítéssel, de ezekre soha nem jön válasz az ECU-tól egyik autó esetében sem ???





