Fórum témák
» Több friss téma |
Nagyon helyes
Akkor sikerült működére is rávenni?
Mármint ezt a LED meghajtó IC-t? Azóta nem foglalkoztam vele, LPT-re meg nem akarom rákötni mert azon az LCD van
Sziasztok!
Adott egy kapcsolás 2 fototranzisztoros érzékelővel. Ezek Schmidt triggeres komparálás után egy 4-bites bináris 74193 fel/ le számolót vezérelnek, ahol a számlálás irányát az éppen aktív fototranyó jelöli ki. Helyesebben kaszkádba kötöttem 2 ilyen számlálót, így 255-ig tud elszámolni a kapcsolás, amit szimplán 8 leden kijeleztetek. Idáig működik is. Azonban szeretném, ha nem ledeken jelezné ki az értéket, hanem 7 szegmenses kijelző(kö)n. Mondjuk 0..99-ig. 4511-es bcd dekódereket használok és két darab közös katódos egy digites 7 szegmensest (mondjuk van ilyenből 2 digitesem is). Odáig eljutottam, hogy csináltam egy modulo-10-es osztást (mind2 számlálón), így 0..9ig rendben van a dolog. De itt elakadtam, a 2 jegyű számok kijelzésével sajnos nem tudok mit kezdeni. Fontos, hogy kontroller nélkül szeretném megoldani. Még csak most kezdtem el "komolyabban" ismerkedni az elektronikával, szal ha tudnátok segíteni az nagy örömömre szolgálna.
Hello!
Nem egészen értem mit teszel és miért.. Miért kell 255-ig számlálni, 0..99-ig? Mikor ott van a 192-es decimális számláló és akkor nem kell osztogatni. Ha meg 255-ig számlálsz, akkor HEXA kijelzést kell választani. üdv! proli007
Azóta rájöttem, hogy valóban inkább a 192-es decimális számlálót kéne használnom. Ez így működőképes 00..99 között? Így nem kell semmit sem kikapuzni, hogy mikor billenjen a tizes helyiérték? Bocs a láma kérdésért, de nincs 192es ic-m és leghamarabb hétfőn tudom beszerezni és sürgős lenne a dolog, mert csinálnám a nyáktervet.
Hello!
Nem kell semmit kapuzni.. De ha már egy szimulátorba rajzoltad le, miért nem próbálod ki? (Azt viszont tudnod kell, hogy a számláló 99 felett és nulla alatt, átfordul. Tehát ismét nulla, avagy 99 lesz) üdv! proli007
Segítségeteket szeretném kérni.
Szeretnék épiteni egy olyan 7szegmenses agy ledes kijelzős panelt ami mutatné a 48v os az aku feszültségét de miel 48V igy nem tudom hogy hogyan fogjak hozzá. Mert nincs más feszültség forrás a közelben. Ez egy motoron lenne. Köszönöm.
Ahogy én gondolom:
Kellene egy step-down tápegység és egy 7107-es feszmérő. (Bár, ez nem a legalkalmasabb topic)
hello aZ lenne a kérdésem hogy akkor most az első kérdésre
Idézet: „Sziasztok! Szeretnék építeni egy olyan áramkört ami 3 darab gombbal van ellátva [ + , - , reset ] és egy 2x7 szegmenses kijelzőn szeretnék számlálni számokat úgy, hogy alap állásban (0)-án van, ha megnyomom a [+] gombot, akkor számol egyet és tudom léptetni egészen (99)-ig. Illetve visszafelé a [-] gombbal (99)-től (0)-ig és (0)-tól egészen (-99)-ig tehát mínuszba is tudom léptetni. Lehet hogy kell még egy 7 szegmenses kijelző a minusznak, de szerintem leddel is megoldható. A [reset] gombbal vissza tudnám állítani alap állásba (0)-ba. Szóval a számok oda-vissza léptetését szeretném megoldani! Erre az áramkörre várom ötleteiteket! Előre is köszönöm!” meg lett e csinálva az áramkör? megvan e a megoldás ahogy össze kell rakni? ha igen akkor legyen szíves valaki tegye fel a kapcsolási rajzot mert sok link/kép nem jeleníthető meg (tvn.hu-n)ha valaki segít előre is köszönöm.
Hello!
Ez a számláló kérdés, főleg elvi jellegű volt. Mert sok mindenre nem használható. Én megoldottam ezt a feladatot, ahogy Attila is. De szerintem Te soha nem fogod elkészíteni ebben a formában. Mert mire tudod használni? Egyébként a feladatot ma már sokkal egyszerűbben meg lehet oldani, mikroprocesszorral. A "Modulrendszerű, grafikus PIC programozás " topikban a kollégák, tíz perc alatt megoldják számodra a dolgot.. Én elő kerestem a rajzot, de Te is keresd elő a Shift gombodat!
Az általad ajánlott témába feltettem a programot 16f628-ra
Hello!
Kösz, de van némi hiba benne. - A feladat az volt, hogy van + - és törlő nyomógomb. Nálad léptető és irányváltó gomb van. - Ha bekapcsolás után nem a léptető gombot nyomjuk meg először, hanem az irányváltást, akkor csapdába kerül az áramkör. (egy 1 Shot szükségtelen az RS tár előtt) - Ha a számláló eléri a 99-et, nullázódik, holott "el kellene akadnia" a 99-en. üdv! proli007
Sziasztok!
Olyan számláló kéne ami 99-0-ig tehát visszafele számol. Mű bombához kéne ajándékba a lehető legolcsóbban kihozni a legegyszerűbben. Köszi: Zorán! ![]() (Tudom ,hogy nem kéne kiemelni de olyan sokféle számláló van a fórumban ,hogy muszáj hogy észrevegyék azt a pár szót)
Hello!
Egy 16F628-as PIC és a "Modulrendszerű, grafikus PIC programozás" topik.. üdv! proli007
Úgy látszik én vagyok a topikmarketinges..
Uraim!
Megismételné valaki mi lett a végeredménye ennek a negatívba számlálásnak? Sajnos a linkelt kapcsolások már nem elérhetőek ![]() Egy barátom szeretne hasonlót építeni, de nem jut dűlőre a dologgal. Előre is köszönöm!
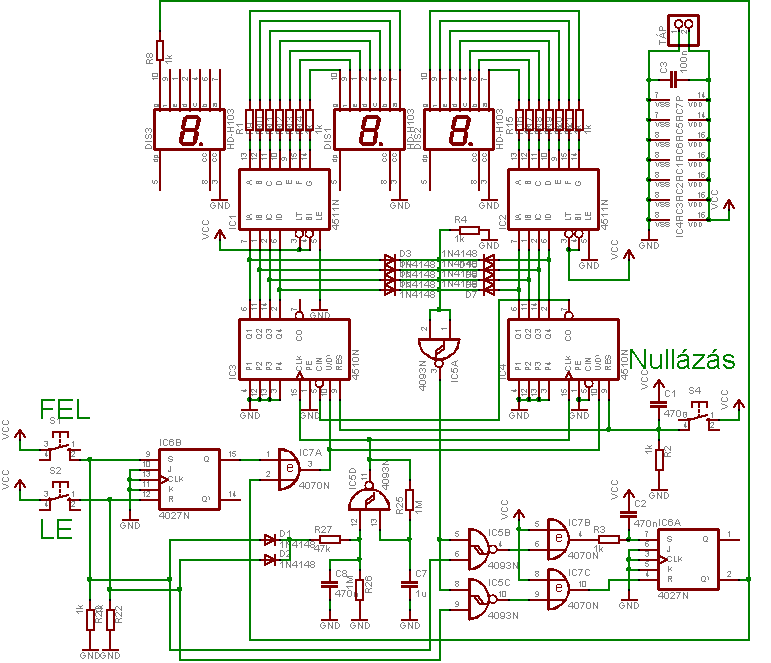
Nem emlékszem már a történetre, de megtaláltam a rajzot:
Valami ilyesmi?
Bővebben: Link
Hálás köszönet a barátom nevében, majd jól kielemezzük.
Elkészült a mi verziónk is, a gyakorlatban is ki lett próbálva, jól vizsgázott.
(nekünk a step/dir bemenetre volt szükség, túlcsordulás jelzés nem kellett) A Proteus DSN file-t is mellékelem hogy lehessen szimulálni. Még egyszer küszönöm a segítséget a kezdő lökéshez!
Hello!
Mivel nem tudható, mivel szeretnéd üzemeltetni, így rajzot sem lehet adni hozzá. Mert a feladat egyenlőre annyi, hogy a számláló BCD kimenetét összekötöd a dekóder azonos nevű bemenetével. De gondolom ez a kapcsolás megfelel számodra. De a kugliba, csak "cd4510 ud counter" ennyit kellett volna beírni.. üdv! proli007
Sziasztok
egy olyan kérdésem lenne hogy olyan számlálót hogy tudnék építeni ami akkor léptet egyet a kijelzett számon ha kap egy impulzust és van rajta egy nullázó gomb a kijelzőn minimum 9999 ig de jobb lenne ha 99999 ig el tudnám léptetni a számokat a segítséget előre is köszönöm
Valami ilyesmi? Bővebben: Link
sziasztok.
Olyan számláló kellene nekem, ami ha üzemel, akkor méri az időt. Azt hiszem üzemóra számlálónak hívják ezt az áramkört
Hello!
Pld.. Bármely óra megfelel, ha kapuzod a működési idejét a "gép" üzemideje alatt. De egy üzemóra számlálónál nem az a kunszt, hogy hogyan számolod az időt, hanem, hogy hogyan őrzöd meg az időadatot, ha nincs tápfeszültség bekapcsolva. Mert vagy mechanikusan, vagy biztosítod számára az állandó tápfeszültséget, vagy elmented az adatot egy EEPROM-ban.. Egyébként két digiten akarod megjeleníteni az üzemórát 0..99-ig? mert a topik arról szól.. üdv! proli007 |
Bejelentkezés
Hirdetés |




Akkor sikerült működére is rávenni?








