Fórum témák
» Több friss téma |
Én úgy értelmeztem, hogy van egy olyan eszköze, amiben 8-as DIP kapcsolóval állítja be a címeket 512-ig. De a bináris kód kicsit nehézkes, ezért szeretné a kijelzőn decimálisan látni, amit beállított. Ennek szellemében válaszoltam.
Ami azt illeti, "dörgedelmes" EPROM-os, PIC-es megjegyzésem végéről lemaradt ez:
Egy kicsit későn, de végre leesett! Az 512 az ugye 3 digit. Tehát nem teljesen jó, amit korábban írtam (sőt, inkább teljesen rossz!). Még gondolkodom rajta, hogyan lehetne ezt a legegyszerűbben megoldani. De az már biztos, hogy két IC kevés hozzá.
Szerintem Zocy-nál is az okozta a zavart (bináris, hexa, decimális), hogy Ő csak a számokat akarja kijelezni, de ha folyamatosan kapcsolja a DIP-et, akkor egyéb karakterek is lesznek a kijelzőn. Tehát azt kell megoldani, hogy a DIP által beállított bináris érték decimálisan jelenjen meg egy 3 digites kijelzőn.
8 tagú DIP kapcsolóval hogyan állit be 512 cimet?
Szerintem két IC-vel is meg lehet oldani, feltéve ha az egyik eprom a másik meg mondjuk egy CD4069 ami gyűrűs oszcillátor es buffer (ki kellene probálni). De ez utobbit ki lehet váltani egy pici PIC-el (három kimenet kapcsolgatja a harom kijelzőt, a masik három pedig cimzi az epromot. Kvarc nem kell). Ez utobbi esetben tartunk ott hogz 2 IC és hét ellenállás (amit esetleg el is lehet hagyni). Az első esetben még három ellenállás es három kondi...
Sziasztok köszi szépen a hozzászólásokat.
Lehet valóban kesze-kusza volt amit írtam.. 512-t 8-as dippel valóban nem lehet előállítani (ezt elírtam Bocsánat )Hogy vizuálisabb legyen a dolog arról van szó, hogy DMX 512 Vezérelt lámpák címzését valósították meg dip kapcsolók segítségével általában egy 10 es dipet használtak 1-9 ig a cím beállítása a 10. kapcsoló pedig egy funkció kapcsoló, ettől esetünkben eltekinthetünk. A dip kapcsolók lábairól BCD kódot tudunk levenni. ez idáig nekem is világos. Viszont azt ajánlottátok olyan IC-t kell használnom ami BCD ből HEX-be vált át. Nekem viszont ez nem jó mert nem sokra megyek azzal ha 2-es számrendszerből áttérek 16-osra attól még ugyan úgy nehéz lesz leolvasni a címet. Nekem valami olyasmi kell ami 3db 7 szegmenses kijelzőn megjeleníti a dip kapcsolón beállított értéket. Addig amig csak9-ig kell kijelezni azaz az első helyi értéken lehet ábrázolni a számot a hexel sincs gond viszont mikor én a kijelzőn 10 et szertnék látni akkor mivel hex-ről beszélünk ezért nem 10 et hanem egy "a" betüt fogok látni. A 4510 -jó megoldásnak tűnik erre a problémára . 3 at összekötök és mikor az első 9nél túlcsordul akkor az 1 el megnöveli a következő értékét, és így tovább... Remélem működni fog a dolog. De ha valakinek támad egy jobb ötlete szívesen meghalgatom. Ehhez a dologhoz hasonlót találhatunk ennek a fórumnak az eső oldalán egy képen. Kis átalakítással szerintem nekem is megfelene. Utána néztem az ICk-nek 50Ft körüli áruk van tehát kell bele 3db 4510 es és 3db 4543 as IC ez nagyából 300 Ft kb enyiből kapnék hozzá PIC-et is. Lehet hogy maradi vagyok de szerintem nem kell feltétlenül mindenhez programozható logikákat, mikrószámítógépeket használni, ha így lene akkor a fősulin sem tanítanák digitből a TTL ill. a CMOS áramkörök működését. Persze egyszerűbb megy gyorsabb egy PIC felprogramozása, de akkor hova lesz az egész szépsége? A barkácsolás által nyújtott élvezet? Nem mindenki születik programozó szelleműnek... (szerintem)
Hello!
Hát azt látom, hogy a programozással hadilábon állsz, mert a számrendszerekkel is. :yes: Idézet: „A dip kapcsolók lábairól BCD kódot tudunk levenni. ez idáig nekem is világos.” Hát lehet neked világos, csak nekem nem. Szó sincs itt BCD kódról. (Nézz már utána mit jelent!) - Ha a dip kapcsoló tényleg BCD kódot váltana, akkor 512-höz 11db dip kapcsoló lenne beépítve. Mivel Te állítod, hogy 9 van, az csak bináris kódolású lehet! (Egyébiránt ha BCD lenne, akkor nem lenne semmi dolgod, csak annyi, hogy ráteszel 3db hétszegmenses dekódert és nézegeted, mit mutat) De számodra legegyszerűbb megoldás, még is a PIC lenne (mert régen 30db IC helyett miroprocit használtak, ma már sokszor 3 helyett is.) A következő, egy Eprom, aminek a felső 9 bitjén fogadnád a kódot, és az alsó kettő biten, meg multiplexelnéd a kijelzőt. (A nyolc adatbit vezérelné közvetlenül a hétszegmenses kijelzőt. Gafly így értelmezte és ez így helyes is.) Csak azt kell átkódolni, hogy melyik bit variációra milyen kódot küldjön a kijelzőre az Eprom. Van még egy neked való lehetőség. Ha 3db 4510-es bináris számlálóba betöltöd a kódot (preset) és visszafelé lépteted a számlálót nulláig, akkor annyi impulzust fog kiadni az órajel, amennyi a kód. Ezt meg egy BCD számlálóval megszámolod. (és erre már van két Ic-ből álló három számjegyes számláló, 4553) üdv! proli007
Ötletes megoldás, ki is fogom próbálni.
De én egy olyasmire gondoltam, mint a melléklet 8. oldalán a 7. ábra: 9 bit átalakítása BCD-be. Mindössze 4 tokkal megoldható, mindenféle hókusz-pókusz nélkül. Egyszerűen csak kijelzi a DIP-kapcsolón beállított értéket. Sajnos a 74185-ös már nem kapható! Sőt, még hasonlót sem találtam a bináris-BCD átalakításra. Így Neked van igazad abban, hogy a legegyszerűbb a PIC, mert ott egyetlen tokkal megoldható minden, még a kijelző meghajtása is (+ 3 tranzisztor). Sajnálom, hogy korábban lehurrogtalak, remélem nincs harag! Bár az igazán egyszerű megoldás a DIP-kapcsoló cseréje BCD kódkapcsolóra...
Hello!
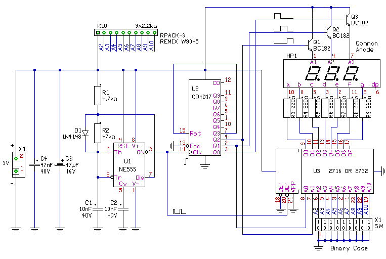
Miért is volna harag. Én is sokszor "szigorúbb vagyok" másokkal mint kellene. Néha gondolom nem is kedvelnek érte, pedig azért nálam a segítő szándék az erősebb mindennél. Csak akkor szoktam morogni, ha valaki csak a segítők munkájára támaszkodik önmaga, pedig nem óhajt még egy csepp erőfeszítést sem tenni - nem válaszol - félrevezet - reklamál.... Hát ha kiborítanám a TTL IC-imet, lehet lenne köztük, persze nem egy kazallal, met csak minták vannak benne. Egyébként lerajzoltam, hogyan kell Eprommal megoldani. Három kommersz IC és három tranyó, 9 ellenállás és persze a kijelző az egész. De nem teszem fel, mert lehet Zocy megharagudott a "dorgálásért" és nem szól hozzánk. A Dip kapcsoló csere az nem jó ötlet. - Mert úgy olvastam ezek több készülékében már eleve benne vannak. - Mert a BCD kapcsolónak, BCD kimenete van, nem bináris. A készüléknek meg binárisan kell a cím kód. (Ezzel kapcsolatban, pedig van egy igen egyszerű megoldás, amihez egyetlen IC sem kell.) üdv! proli007
Szia!
Idézet: Igen, utólag nekem is eszembe jutott, de akkor már nem tudtam módosítani a hozzászólásomat...„A Dip kapcsoló csere az nem jó ötlet.” Mert ahhoz meg BCD-bináris átalakítás kellene, tehát ugyanoda jutottunk, ahonnan elindultunk. Csak a kijelzőt (és meghajtását) takaríthatnánk meg. Idézet: Ezt nem biztos, hogy értem. Szerintem a tüskesoros jumper a legegyszerűbb megoldás erre. Ja és persze illik ismerni hozzá a bináris számrendszert. Akkor nem kell kijelző. „A készüléknek meg binárisan kell a cím kód. (Ezzel kapcsolatban, pedig van egy igen egyszerű megoldás, amihez egyetlen IC sem kell.)” Te is így gondoltad?Még egy kérdés a 4553-as ötleteddel kapcsolatban! Tegnap este böngésztem az adatlapokat (4553, 4543, 4510) és úgy gondolom, hogy egy kis "odafigyelést" kíván ennek a kijelzőnek a kezelése: beállítom a DIP-et, megnyomok egy "Preset" gombot, majd egy "Counter" gombot és ezek után már látom is a kijelzőn a decimálisra váltott értéket. Csak én gondolkodom ennyire körülményesen, vagy tényleg van ebben valami? Üdv Neked: M5
Hello!
- Elárulom! Arra gondoltam, hogy készít az ember egy táblázatot. Esetleg egy kicsit okosabb zsebszámológép.. - Elvileg nem kell nyomogatni semmit. Ha a számlánc lefut, nullára, az órajelet meg lehet állítani. A kijelző (strobe ha van benne olyan) bemásolja a BCD számot, majd törlődik. Ez után a Preset beírja a bináris adatot a bináris szám láncba az újra elindul. Így a "konvertált érték" folyamatosan látható. - Egyébként akkor lenne gáz, ha a címzés háromállapotú lenne, ami elég megszokott dolog kódolásnál a címkapcsolók csökkentésére. üdv! proli007
Jol elvagyunk itt egymassal
Vajon zocy megcsinalja az eprom-os valtozatot? Mert ha igen akkor akkor tedd fel amit lerajzoltal en meg leirom neki hogy hogyan alkossa meg az eprom tartalmat (ne csak a Te kezed kopjon ). Ha viszont ugysem csinalja meg, akkor mindannyian feleslegesen torjuk magunkat...
Hello!
Elég sokszor ez a helyzet.... De ám legyen. Ez jelenleg közös anódos kijelzőhöz készült, De közös katódoshoz is egyszerű a helyzet, csak kell még három ellenállás. (persze nem tudni, hogy a DIP kapcsoló "L"-re, vagy "H"-ra húzza a bemenetet. De hát az sem nagy gond. üdv! proli007
Proli007 és Gafly!
Igaz, hogy nem én kérdeztem, sőt, nincs is rá szükségem, mégis örülök, hogy szóba került és leírtátok az ötleteiteket. Tényleg ki fogom próbálni, ha időm engedi. Köszönöm mindkettőtöknek! Szóval mégsem volt hiábavaló fáradozás! :kalap: Zocy pedig saját magát minősíti, ha magunkra hagyott...az Ő problémájával.
Hat ehhez nagyon nincs mit hozzatenni, legfeljebb kommentezni maradt lehetosegem...
- En biztos hogy nem 555-ot hasznalnek az orajelhez de ez izles kerdese (peldaul lehetne CMOS kapubol oszcillatort kesziteni a maradek kapukkal pedig kivaltani a 3 tranzisztort). - R3..9 (ugyan igenytelen megoldas de) akar el is hagyhato (eprom kimenet csatorna ellenallasa limital kulonosen zold/sarga kijelzonel). - Ami nekem nem tiszta: Az orajel miert az eprom OE (Output Enable) labara van kotve? En a 4017 Q0, Q1, Q2 labait az A0, A1, A2 labakal kotnem ossze (es persze a tartalmat is ennek megfeleloen modositanam).
Hello!
Ha-ha! Akkor még nem érted a lényeget. Még nézegessed. üdv! proli007
Az 555-nél elég lenne egyetlen "visszacsatoló" ellenállás a 3-as lábról. Meg lehet spórolni egy ellenállást és a diódát. Ilyen alkalmazásban az 5-ös láb hidegítése is felesleges. Amúgy ötletes megoldás.
A Q1 - A0, Q2 - A1 osszekotesre rajottem
![]() Vpp-t nem a Vcc-re szoktuk kotni? Az adatlap (es emlekeim) szerint a "read operation" eseten Vcc van rajta. Az OE-t viszont meg mindig nem ertem hogy miert nem a GND-re kototted (szerintem ugyis ugyanugy mukodne) hanem az orajelre. Reszemrol szabad a gazda...
Hello!
Nincs semmi trükk, csak annyi, hogy abból a célból, hogy nehogy összeégjenek átváltáskor a kijelzők, (multiplexelés miatt) a váltás idejére az OE-vel kikapcsolom a kijelzőt. Ezért van az 555-ben is egy dióda, hogy rövid legyen ez az idő a bekapcsoláshoz képest, mert akkor csökkenne a fényerő. (pedig oda is rajzoltam a jel alakot) (Nekem is ez volt az emlékem a Vpp-vel, de így is működik, és ha 2732 van benne, akkor is az alsó címtartomány lenne a kód.) üdv! proli007
Mennyi az eprom "beállási ideje"? (a periódusidőhöz hozzámérhető?), tényleg látható lenne a kijelzőn az ebből eredő átfedés?
Sziasztok!
Nem sértődtem meg valóvan összkevertem a bcd-t meg bináris dolgokat ebből volt a keveredés. Úgy néz ki nekiülök PIC-el megcsinálni az egészet. Nem gondoltam hogy nincs egyszerű megoldás erre a dologra. Fura hogy nincs erre valami áramkör. valóban egyszerű dipkapcsolókat kezelni és nem is a kapcsolgatásukk van a gond hanem azzal ha mondjuk már fel van szerelve a lámpa 3-4m magasba körülményes lelesni hogy a DIP kapcsolók hogy állnak. Nagy segítségetnyújt ebben a dolgban ha egy viszonylag jól látható és egyszerűen olvasható számot látok. Időközben összeraktam egy áramkört ami valószínüleg működne, csak kicsit alkatrészigényes de csinálok hozzá egy épkéáb kapcsolási rajzot hátha valakinek ez is megfelelne.
Hello!
Nem mértem, de a tranyós emitterkövető biztosan lassabb nála. Minden esetre így korrekt. Ha megnézel egy MPX kimenetű IC-t, mindenhol törődnek vele. (Nem szeretem, ha az amúgy is kis fényerejű kijelzőimben kissé haloványan látszanak az előző szám szegmenseik.) Amúgy kösz az elismerést, de egyébként az alapötlet nem engem dicsér. Egy táblaműszerben láttam, ahol egy 12bites A/D jelét "konvertálta" fizikai paraméterre. A szépség, hogy nem lineáris skálát is így lehet korrigálni. Persze csak az ötletre emlékeztem, az Eprom 4017-es vezérlése az már saját ötlet volt. üdv! proli007
Hali!
Találtam valami TV panelon 2 ilyen UAA2022-es 16 szegmenses LED kijelző meghajtó IC-t. Szóval egy ilyen IC 2 kijelzőt tud meghajtani. Még nem csináltam ilyesmit, az adatlapját elnézve a működését csak találgattam, és arra jututtam hogy ha a DATA lábon kap jelet akkor lép eggyet a kijelző, gondolom eggyel nagyobb számot mutat, de akkor minek a CLOCK, vagyis az órajel? Vagy rosszul gondolom?
Igen, nemjól gondolod
Ez egy léptető regiszter, szépen sorban belépteted (egy óra impulzus - egy szegmens vagy LED) hogy melyik szegmenseket akarod kigyújtani. Nagyon praktikus bizonyos szempontból mert tetszőleges kombinációkat ki lehet vele gyújtani/alakítani. Viszont processzor nélkül gyakorlatilag használhatatlan...
De akkor egyszerre csak egy szegmens világít?
Nem, annyi amennyit bekapcsolsz. Például ha a 0000000011111111 bitsorozatot lépteted be, és két kijelző van rákötve, az egyiknek minden szegmense és a tizedes pontja is égni fog, a másik pedig teljesen sötét marad.
Amit gondolom a DATA lábon vezetek be. De akkor megint nem értem hogy akkor minek a clock
Ráteszel egy bitet a DATA lábra, majd megrángatod (egyszer) a CLOCK lábat. Utana veszed a következő bitet ... és addig ismételed amig az utolsó bitet is beléptetted.
Mostmár teljesen értem köszi!
Akkor igencsak egy szinkronban kell mozognia a clock és data impulzosoknak... És ha PC soros porttal hajtanám meg (írnék rá programot)? :yes:
Nem kell szinkronban mozgatni. Először kiteszed az adatot, utána "flikk/flakk" az órajelen. Inkább a printerportot javasolnám, de mindenképpen jó ötlet PC-ről meghajtani.
No. Az órajel egyet röffen, aztán jön a DATA-n a bit, megint röffen az órajel, megint jön a következő bit... és így tovább, nem? Tehát nem szabad összevissza lennie az órajel sebességének és a kiküldött bitek sebbességének... Legalábbis én ezt vezettem le.
Bő egy hónap után megint írok :hehe:
Most már tényleg értem ennek a működését Hasonló a működése, mint az intelligens LCD kijelzőknek, csak itt egyesével kell bevinni a biteket. |
Bejelentkezés
Hirdetés |




a másik meg mondjuk egy
)







