Fórum témák
» Több friss téma |
Fórum » Death of Zen (DoZ) 20W-os A osztályú erősítő
Témaindító: vendelkiraly, idő: Dec 17, 2007
Témakörök:
Sziasztok!!!
Köszönöm a válaszokat. Mostmár minden világos, tudom mit hol mérek és hogy, mit mekkorára állítok be. Megprobálkozok a 4 Ohmos használattal. Van itthon 2 brutálsi méretű hűtőbordám amit 3 ventilátor segítek majd a hűtésben. Ha így se lesz elgendő a hűtés akkor maradok a 8 Ω-os használatnál.
Szia!
Őszintén megvallva, egy ideje nem hallgattam! Pedig most időszerű lenne. A téli hidegbe nincs is jobb, mint egy A osztályú erősítő bordáinál melegedni. Valóban nem írtam mostanában. Talán a két ünnep között lesz rá időm, hogy fórumozzak. (azért meg szoktam ám nézni, ha valaki beír ide szívem csücske ez téma, csak nincs időm)
Hello!!
Köszönöm a választ. Elvileg a napokban elkészül. Márcsak a tranzisztorok hiányoznak a panelrol. Igyekezek vele minél előbb elkészüli, ahogy időm engedi. Mindenképpen még ünnepek előt végezni akarok vele. Remélem müködni is fog. Majd ha elkészül egypár fotot teszel fel róla.
valahányszor a buszmegállóban fagyoskodok mindíg arra gondolok, hogy jólenne egy DoZ-t meghajtani, legalább jobb lenne a hűtése
Sziasztok!!
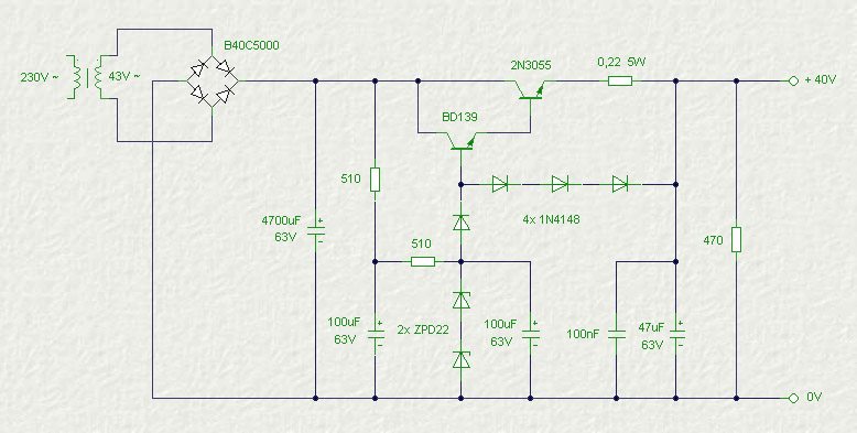
Összeraktam ezt az erősítőt de nem megy. Nme tudom mi lehet a probléma. Szemrevételezve minden a hekyén van megfelelően, mindent végigcsipogtattam semmi nem ér össze. A hibajelenségről: bekapcsolás után az áramfelvétel 100 mA körüli. A potencióméterre nem reagál. Az összes tranyo jég hideg és kb. 1 perc eltelte után a 100nF-os fólia kondi meletti 470 Ohmos ellenállás tűzforró, tehát le is kell kapcsolni. Ötletekt, segítséget a híbáva kapcsolatba várom...
Melyik panelt építetted ? Képet mutass a műről úgy talán többet látunk ?
Közben beugrott a 470 ohm az a tápban van , oda MIN 2Wattos ellenállás kell , ha ettől kisebbet tettél akkor szét is fog égni pillanatok alatt . Az élesztést ebben az esetben a tápegység ellenőrzésével kell kezdeni ha ott mindent rendben találsz akkor lehet tovább lépni az erősítő élesztéséhez.
Köszi a gyors választ.
Hát igen én 0,6 W-os ellenállást tettem bele. Nem tudtam hogy vaskosabb ellenállás kellene oda. Akkor ez lehet a bűnös a kapcsolásban?? És akkor emiatt lehetett baja az erősítő többi részének?? A 100 Ohmos ellenállásaim 3W-osak, és van az a 0,22 Omos 5W-os ellenállás, a többi ellenállás 0,6W-os.
Nem !
Mint az előbb is mondtam első lépésben a tápot éleszd föl , leválasztva az erősítő résztől . Amennyiben a tápegységed üzembiztos és a feszültség érték is be áll akkor visszakapcsolod az erősítő részt és lehet tovább lépni az élesztésben .
Megtudnád mutatni a rajzon,hogy pontosan hol is kellene a leválasztást megcsinálni.
Sajnos ez panel átvágással jár , azt a pici részt ahová írtam ITT , szétvágod , aztán a 0,22 ohm -os ellenállás erősítő felőli oldalát kiforrasztod és értelem szerűen vissza forrasztod a tápra , ezt azért kell hogy a tápot ki tudd próbálni ,
tehát az A pontból a B pontba .
De ha a táprész jólenne, akkor elvileg illene melegedni a tranzisztoroknak. Mer nekem jég hidegek. Meg azt a 470 Ohmos ellenállást akkor mindenképp kikell cserélni nagyobb teljesítményüre. Ma már nemállok neki a panel szétvágásának mjd holnap. Közbe megtaláltam a tép kapcsolási rajzát. Ugy nemlehetne megállapítani a müködöképességet, hogy a 470 Ohmos ellenállás két végpontján feszültséget mérek?? Mer elméletileg ott 40V-nak kellen lennie.
Miért nem mértél még semmit ? Mérni mérni mérni ...
Igazából ugye az a 470 Ohmos ellenállás, mint montad legalább 2W-os legyen. Nekem az 0,6 W-os ennek megefelelően iszonyat forro pillanatok alatt, tehát gyorsnak kell lenni. Kimegyek gyorsan megmérem mekkora feszültség esik azon az ellenálláson.
Megmértem a feszültséget a 470Ω-os ellenálláson. A bekapcsolás pillanatában 40-41 V körüli, majd ahogyan forrosodik az ellenállás, ugy megy feljebb a feszültség. Akkor ezekszerint a táp rész jó lehet??
Kiveheted a 470 ohm -ot és úgy nézd meg ! De javaslom az előbb leírtakat .
Jolvan. Akkor megcsinálom azt az elvágásos módszert. Tehát akkor az elvágási pont okés. De kiforrasztás után hovis megy a 0,22 Ω-os ellenállás?? A diodára?? (ahogy a rajzon csináltam)És akkor mérjek feszültséget a 470 Ω-os ellenálláson??
Sziasztok!
Ma összedobtam a kapcsolást nem tudom hányadszorra lényeg az hogy a négy tranzisztor közül az egyik eszeveszetten melegszik és egyszerűen nem tudok rájönni mi lehet a baj segítségeteket szeretném kérni hogy hol keressem a bajt rajta mert szerintem nem normális dolog hogy 10-20 másodperc után alig lehet fogni a bordákat.A nyugalmi áramot egyenlőre csak 1,50 A-re állítottam hogy nem melegedjen annyira a féltáp rendben be van állítva így nem tudom élképzelni mi lehet a baja
Szisztok mostmár megoldódott a baj egy percig sem ment csattant egyet és mostmár csendben van de azért a véleményetekre kíváncsi lennék
Tőled is azt kérdem , melyik panelt építetted és mutass róla képet azon talán többet látni , így vakon sokat nem lehet mondani .
Sziasztok!!
Összeraktam újra ezt az erősítőt, mert az előzővel elég sok probléma akadt...(El sem indult konkrétan) Az élesztés menetére lennék kiváncsi. Mert már olvastam számtalan féle változatot. Igazából arra lennék kíváncsi, hogy első inditáskor a potik alphelyzete mi legyen és hogy először miket mérjek meg rajta, illetve hogy a nyugalmi áramot vagy a féltápfeszt állítsam be előbb. Meg ugy öszeségében mikre figyeljek és minden hasznos információt nagyon megköszönnék.
Idézet: „Mert már olvastam számtalan féle változatot” Hol olvastál számtalan változatot , a DoZ -t csak egyféle kép lehet beüzemelni . Szaladj végig a topikon és sok mindenre fény derül . A potik állása is fellelhető már erről volt szó , de ha megfelelően labortápról indítod akkor mindegy a potik állása. Egyébiránt a P1az közép állás a P2 az a MAX érték irányában .
Sziasztok!!
Tegnap elkészült az erősítő. Sikerült is az élesztés megfelelően, ahogyan kell. A hangja gyönyörű. 2 kérdésem lenne még az erősítővel kapcsolatba. Ugyebár az erősítőhöz kétféle nyák van. Az ármakorlátos tápegységes változat, illetve az anélküli. Mindkettőben van 1 db 1µF-es kondi. Az áramkorlát nélküli nyákban az az 1µF-os kondi az fólia a rajzokon, az áramkorlátosban pedig elko. Én az áramkorlátos változatot építettem, tehát elkót tettem bele a rajz szerint. Kérdésem az lenne, hogy az a kondi milyen célt szolgál?? Hangzásbeli különbség lenne e, mert van itthon ilyen fólai kondim és érdemes lenne e kicserélnem?? A másik kérdésem az a tápegység részével kapcsolatos.A tápegység részében van egy 470 Ohmos ellenállás (amit multkor lefüstöltem). Most 5W-os ellenállást tettem bele, de ezis valami iszonyatosan melegedik. Nálatok is ennyire melegedik?? Az ellenállás hőmérsékletét megmérve közel 120 Celsius fokot mértem. Ez lehetséges vagy valami gubanc van?? Egyébként a meghajtó tranzisztorok és a végfok tranzisztorok hűtése megfelelő, 1 óra használat után 35 Celsius fok. Válaszokat előre is köszönöm. Pár képet teszek fel az erősítőről.
Látom végre sikerült beindítanod , mesélhetnél a folyamatról ?
Az a bizonyos 1uf -os kondenzátor az a bemeneti csatoló , ez közvetlen a jel útjában van , ezért ide valami jobb minőségű kellene , de az elkóval is szól természetesen . Ha teheted kísérletez vele ha van a fiókban otthon valami jobbfajta olaj vagy fólia kondenzátorod . A csatoló viszont sima kis csutka egyszerű valami fólia , de anno nem is foglalkoztam ennek a dolognak a lényegével , majd talán egyszer szórakozok vele .
Nézd el nekem, hogy belekotyogok, de azt a tápot tulajdonképpen én kapcsoltam ehhez az erősítőhöz -mert jól illik hozzá, sokszorosan ki van próbálva-.
Több helyen is írtam, csak neked elkerülte a figyelmedet, hogy az a bizonyos 470R-os ellenállás egyáltalán nem kell oda (ráadásul az értékét is elírtam annó). Csak azért van a rajzon, hogyha nincs terhelés a tápon, akkor is folyjon egy minimális áram, viszont ehhez bőven elég mondjuk 4k7 értékű ellenállás is. De jelen esetben, maga az erősítő folyamatos terhelést jelent, tehát ez az ellenállás nem kell.
Hello!!
Végülis úgy sikerült beinditani, hogy ujraépítettem a panelt. Ez a panel elsőre indult mindenféle komplikáció nélkül. Az előzővel csak a gondok voltak... Kezdésnek ugye lefüstölt benne a 470Ω-os ellenállás, ami utánna kitudja minek tett be. Jobbnak láttam újra összereakni. Végülis ellenállások, diódák és a zenerek lettek cserélve. Kondiknak nem tud baja lenni, ha nem kapnak túlfeszt és a 2N3055- nek se lett bajuk. Meg ez a panel szebb is lett, mint az előző, mert az előzőnél kapkodtam, hogy minél előbb megelgyen. De ezmost hálégnek megfelelően müködik. Szerintem a 470Ω-os ellenállást kicserélem 10w-osra mert ez eszméletlenűl fütt. Nem akarom hogy hosszutávon emiatt valami baj legyen. Az 1µF-os kondiból meg majd megprobálok beszerzni valami jobb minőségüt. Továbbiakban tervebe van még 1 csatorna elkészítése, illetve a dobozolás. Most még a kérdésem az lenne, hogy az "A" osztályhoz milyen előerősítőt illene?? Gondolom valami jobb minőségűt érdemelne. Nem tudnál esetleg ajánlani valamilyet??
Idézet: „Szerintem a 470Ω-os ellenállást kicserélem 10w-osra mert ez eszméletlenűl fütt.” Nem értettél meg. Ne 10W-osra cseréld, hanem vedd ki. NEM KELL oda, ha az erősítő rajta van. Vagy ha mindenképpen ragaszkodsz hozzá, akkor cseréld ki 10k-ra, ami nem fog melegedni.
Köszi. Így már világos miért is fűtt anyira mindent értek. Akkor majd kikapom az áramkörből azt az ellenálást
Sziasztok az lenne a kérdésem mit ajánlotok kicsatoló kondinak (márka méret)kérlek linkeljetek boltoktól.
És még azt is szereztném kérdezni nem oldható e meg vagy nincs e 40 wattos verzió megolhatóság alatt vmi hidalást értek.
Nem kell hidalni , a vég tranzisztorok duplázásával és ha
4 ohm -al terheled és hozzáigazított tápfeszültség ja és nyugalmi áram akkor máris akár 40 WATT leadására is képes . Csupán egy oldallal ezelőtt linkeltem be az eredeti táp /teljesítmény táblázatot nézd meg ! A kicsatoló kondenzátort meg a pénztárcád mélysége határozza meg csak semmi más ha neked nem megfelelő az üzletekben általánosan kapható kondenzátor akkor kereshetsz jobb minőségűt is , ez csak a rászánt összeg függvénye . Méret ? mmm azt teszel bele ami neked tetszik nincs fizikai határ csak ha nem a dobozod mérete! Így ajánlani semminek nincs értelme mert lehet ami nekem tetszik az neked nem , ezt csak is a mindenkori meghallgatás dönti el vagy tetszik neked vagy nem , egy típus ajánlása nem szerencsés ! Ha vagy annyira vájt fül akkor egészen biztos a sokadik lesz aminél megállsz ha meg nem akkor meg tök mindegy ! |
Bejelentkezés
Hirdetés |




Megprobálkozok a 4 Ohmos használattal. Van itthon 2 brutálsi méretű hűtőbordám amit 3 ventilátor segítek majd a hűtésben. Ha így se lesz elgendő a hűtés akkor maradok a 8 Ω-os használatnál.
szívem csücske ez téma, csak nincs időm)













