Fórum témák
» Több friss téma |
Fórum » DCF77 óra Nixie-csövekkel
Jól láttad, igen van.
(és a nagy multiplextelen fogja tudni ezt is)
Szia!
A Mule 2 óra 16F628(A), 16F648A kontrollerel megy, a nem multiplexált ébresztős, (kávéfőzős) pedig 16F886-tal...
A "NOT MULTIPLEXED" a nyákterven az nem inkább "NON MULTIPLEXED" ?
@Hp41c a 16f887 használható lenne a nagy órához (dip40)?
Akár úgy is lehet... Bár ez lenne majd a legnagyobb hiba, amit találtok rajta! Remélem a kapcsolást is összevetitek a nyákkal!
Én még csak most nézegetem, a Mule 2-vel is van még elmaradásom bőven dokumentáció terén
Ha valakinek van jó beszerzése nixie csövekre, attól szívesen várnék infót.
Szia!
A program szempontjából igen, de a panelt át kellene hozzá tervezni (a 16F886 28 lábú).
Azért gondolkoztam rajta, mert az első (hibás) nyákterv alapján úgy látom, elférne a 40 lábú ic-is. És ha a szoftver megy rajta, akkor talán érdemes vele foglalkozni.
A 877-et azért gondoltam mert akkor plusz funkciókkal lehet bővíteni. ( a mosógép is kimoshatna
) Pl.: ISD ic-vel egy 20 másodperces monológgal ébresztene, nem pedig " bííp-bííp-bííp"-el.
Ez most mindenkinek szól: nem akarok leoltani senkit sem, de ha jól emlékszem, volt egy kisebb vita és "szavazás" arról, hogy milyen IC-t használjunk ehhez az órához. Akkor a 40 lábú IC-ket mindenki drágállotta, meg fölöslegesnek tartotta, és majdnem egyöntetűen a 886 mellett maradtunk. Úgyhogy most nem tudom mi a helyzet. Nyilván nehéz olyat kitalálni, ami mindenkinek egyformán megfelel, de ha most meg átállunk 40 lábú IC-re akkor megint lehet áttervezni, csak aztán nehogy az legyen később, hogy mégsem jó így... Nem tudom hogy vagytok vele, szerintem nem igazán életszerű egy ilyen órával vezérelni mindent egyszerre, bár cáfoljatok meg. 40 lábra átállni szerintem akkor érdemes, ha megtartva a jelenlegi (nem kevés!) egységeket (a kijelzést is a shift regiszterekkel) lenne egy adag szabadon maradó láb későbbi modulszerűen bővíthető funkciók és szoftverfejlesztések számára. De ez is csak akkor, ha komolyan lesz gondolva és lesz aki foglalkozzon a szoftveres részével is. Hp41C-től sem várhatjuk el, hogy a végtelenségig ezt a projectet fejlesztgesse. Remélem nem másztam bele senki lelkivilágába! Természetesen várom a kommenteket, mert mint mindenki, én is szeretném, ha belátható időn belül működne már ez az óra. Csak akkor nem itt kéne megint tartani, hogy melyik IC-t válasszuk.
Teljesen igazad van, a koncepcióban megállapodtunk, a 886-os IC mellett döntöttünk, és ha jól emlékszem Hp41C kollégánk is ezt a típust javasolta. Szerintem is maradjon az eredeti koncepció, ahogy már megterveztük ezt az órát, a kapcsolási rajz is készen van, hát még a nyákterv, a nagyobb PIC-kel pedig lehetne egy következő mondjuk 2.0-ás verzió, ha ez már hibátlanul működik, és készen van. Bőven elég ez a funkciómennyiség amit kitaláltunk ebbe az órába, és ezt a 886-os PIC elbírja. Ha később lesz rá igény akkor majd továbbfejlesztjük ezt a projektet, egy nagyobb pic-re. Egyébként szerintem csak azért kérdezték a srácok, hogy nem lehetne-e megoldani a nagyobb PIC-re, mert olyan van a fiókjukban. Szerintem érdemes megvenni az eredeti felállás szerinti alkatrészkészletet, és azzal megépíteni, és akkor nem kell 25 féle programot írni a PIC-ekbe. Szerintem sem fog elkészülni ez az óra, ha mindig módosítunk valamit.
Igazatok van. Elszállt mindenki a valóságtól. 886-os pic-em nincsen csak 877-esem, de ha tényleg lenne egy működő óra akkor veszek egy 886-os inkább
Teljesen igazad van, csak azért kérdeztem, mert ilyen (887) van a fiókomban és szerettem volna tudni, hogy a program fut-e rajta. És meg is kaptam rá az igenlő választ.
Semmilyen plusz funkcióról nem szóltam, csak konstatáltam, hogy valószínű elfér a panelen a 40 lábú tok. Ha elsőre nem ez a szélesebb ic van a terven, talán el is felejtettem volna, hogy nekem ilyen van és ehhez adapterem is van a programozómhoz.
No akkor marad az eredeti terv, ha minden igaz. Én is bespájzoltam egyébként egy 877-est még a legelején, de jó lesz majd később valamire. Egyébként a későbbiekben el tudok képzelni egy olyan bővítést, hogy a 886 helyére egy bővítőkártya megy új mikrokontrollerrel, megtarva a régi funkciókat is, valamint az új bővítőkártyán lesznek elérhetőek az új funkciók. De ez maradjon egyelőre egy távlati dolog, még a jelenlegi sincs megépítve, meg amúgy is lehet, hogy eléggé öszvér megoldás lenne.
Megjegyzem mindenkinek lehetnek egyéni igényei, (emlékezetem szerint neked is voltak a Mule-val), de nem biztos hogy célszerű központilag kielégíteni őket
Így van, csak kezdtem megijedni, hogy megint tervezhetem át. A mule egyébként épül, ha minden igaz a hónap végére el is készül. Remélem szent a béke!
Közben azért nézegetem ám a tervedet is ez kicsit bonyolultabb mint az enyém. Az ABCD sorrend direkt van a shiftregisztereknél a 74141-en ADBC a sorrend ha egyenesbe kötném. Peace, Respect ,Yo
Azért hagytam így, mert annyira univerzálisnak készült. Van aki 4028-asokkal akarta megépíteni, csak olyat sehogy sem lehet összehozni, hogy a 74141 (ADBC) és a 4028 (ADCB) kiosztásának is jó legyen. Így maradt ebben a sorrendben, ahogy most is van. Mivel a kijelző egység úgyis másik panelen lesz, szerintem mindegy, kábelezéssel bármelyik sorrend kialakítható. De nem tart soká átalakítani, ha ez az igény.
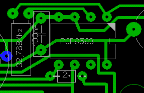
Aha, ok. PCF8583 melletti kvarc azt hiszem hosszúkásban gyakoribb, mint a Mule v2-ben is van... (egyébként hogyne lehetne ADBCB
)
Ok, oda berakok még egy PAD-et, így bármelyik méretű kvarc bele fog menni. A másik nem is hülyeség, megnézem hogy fér el, bár akkor már inkább ADBCB vagy ADCBC. Megnézem, hogy lehetne összehozni.
(ja közben javítottad)
Ezt a trükköt meg lehet ismételni az infra vevőnél (mert a tsop1736 4 lábnyi széles, van közötte egy üres is) és akkor bele lehet tenni a másik fajta kisebb vevőt is "fejjel lefelé" (janocsi mutatta) (a 100µF elko nem fér el annyi helyen furatszerelten)
Igen az elko tényleg nem fér ott el, max nem tövig besüllyesztve... Látszik, hogy még kevés nyákot csináltam. Megnézem, hogyan lehet átalakítani ezt a környezetet úgy ahogyan írtad. Igazság szerint ezt a nyákot csak mint alaplapot terveztem és ez meg is látszik rajta. Azaz: Az én órámban minden ki lesz kábelezve erről a nyákról, mert az óra háza olyan lesz, hogy a kezelőszervek, IR, táv stb. mind elég messze lesznek egymástól, így a nyáktól is.
Ha messze van annál jobb, ha egyenesbe vannak kötve (pl. szalagkábel). A z568m-nél minden távolra fog esni
.
Igen, szalagkábeles lesz, van egy rahedli kisfloppy adatkábelem, ami nem az eredeti feladata teljesítésésre vár.
Neked is Z568M-el lesz? Akkor kapsz majd tőlem egy átalakítható csőpanelt lay-ben, ha kell.
Köszi. Gondolom senki nem áll még úgy, hogy a szoftvert tesztelni tudja, mi lett az Eagle-os változattal, vagy az csak kijelzős panel volt?
Eagle-os változatról én nem tudok, se alaplap, se kijelzőpanel szintjén. Hacsak nem maga a kapcsolási rajz nem abban készült. Szerintem még senki sem tart tesztelésnél. Amikor már le lesz tisztázva a nyákterv és egy páran jóváhagyjátok, akkor nekiugrok a készítésnek. Próbaüzem elsőnek Z573M-ekkel, mert olyan csöveim vannak gyárilag készre forrasztva, mpx nélküli verzióban.
Molnarg csinálta. De csak kijelzős panel. Ez volt az.
Hello! Ha majd lesznek csöveim akkor hogyan tudom tesznetni a számokat egyesével?Valahol azt olvastam,hogy hálózati feszre egy dióda és egy ellenállás és kész?Diódának jó 1n4007-es?És ellenállásnak 20K ohm -os ?És elég negyed wattos ellenállás?Amúgy most látom,hogy HQ-n lehet venni 74141-est.És itt van egy csomó cső lábkiosztása.És mi a csőnél az ic és dp láb?
Szia!
Ekkora feszültségre nem jók az 0.6 - 1W -nál kisebb teljesítményű ellenállások, mert kicsi a megengedett feszültségük... |
Bejelentkezés
Hirdetés |




(és a nagy multiplextelen fogja tudni ezt is)
@Hp41c a 16f887 használható lenne a nagy órához (dip40)?


. 




