Fórum témák

» Több friss téma
Fórum » Csöves overdrive
 
Témaindító: korgs2, idő: Máj 20, 2008
Témakörök:
Lapozás: OK   3 / 3
(#) ZSozsóó válasza marci91 hozzászólására (») Jan 17, 2011 /
 
Így van! Ne legyen nagy probléma a nagyobb anódfesz, 2 szembe forgatott trafó pl, vagy egy 555, egy teljesítmény mosfet meg egy tekercs (kapcsolóüzemben) máris akár 2-300V okat adhat, a zvex nano erősítőben is olyan van, Bassmester kolléga is olyasmit használ, én is csináltam már PCL86 SE-t is ilyen tápról
Normális cső, normális tápfesz, normális kapcsolás, ennyi a titok. A többi néma szó..
(#) marci91 válasza ZSozsóó hozzászólására (») Jan 18, 2011 /
 
Éértem És amúgy ennek a Soldanonak mikor van több gain-je? Ha ECC82-vel, ECC83-al, vagy ECC85-el használnám?
(#) ZSozsóó válasza marci91 hozzászólására (») Jan 18, 2011 /
 
Szerintem Tung-Sol 12AX7 és a pokolok kénköves génje
(#) jampi válasza marci91 hozzászólására (») Jan 18, 2011 /
 
Nagyon jók még a Sovtek 12ax7wb,sorozata...eggyébként szerintem nem is volna rossz a 40 volt,két fesz emelő diódával megoldható, mint régebben a regentekben csinálták ,meg anyagi okok miatt kevesebb réz, stb, meg így minyimum 85 voltos anódfesszel ott már a csö-kinyit, de meg kell nézni terhelés alatt,mennyit esik az anódfesz,ha jó a trafo nyugodtan megprobálhatod! Egyébként egy csövel is túl lehet vezérelni ,JÓ csöves,erösítöt csak -jó hangszóróval lehet rendesen megszólatatni, (az egyik alapvető),de aki még nem probálta, soha nem fogja megtudni.
(#) ZSozsóó válasza jampi hozzászólására (») Jan 18, 2011 /
 
Kb ezt a két csövet ajánlom én is alternatívának, a sovteket meg a tungsolt. JJ nem sokat éró tót holmi...Próba csőnek tartom, ha eltörne vagy kiégne a fűtőszála nem sok könnyet hullatnék utána...Ridegen hangzik, de bizony ez van
1 cső is vastagon elég, 2 trióda már rengeteg gaint ad. Félvezetős elé kötni ilyesmit úgysem sok eredménnyel kecsegetet. Kevesebb réz? Egy 555+mosfet kapcsolótáp kb 200 forintból megvan és korrekt nagyfeszt ad. Arra a pár mA re vastagon jó...Nem használnám már soha semmire, de kísérletezni, kis pénzből összehozni cuccot vastagon jó!
(#) marci91 hozzászólása Jan 20, 2011 /
 
És amúgy ez a Soldano GTO mennyire lehet zajos? Olvastam egy pár helyen olyat róla, hogy elég zajos és sokan nem bírnak vele... Nekem nagyon tetszik a hangja, úgyhogy mindent megakarok tudni róla, mielőtt nekifogok
(#) ZSozsóó válasza marci91 hozzászólására (») Jan 20, 2011 /
 
Hali!

A gainje elég nagy ugyan, de nem lehet azt mondani, hogy egy kapcsolás zajos vagy nem. A kialakítástól függ jórészt szerintem. Alkatrészek minősége, alkatrészek elhelyezése, vezetékezés sokkal többet nyom a latba ,mint a kapcsolás maga szerintem! A másik meg az, hogy van benne tartalék bőven én is ilyen áramköröket építgetek mindig. A "van"tól nem kell félni, el lehet belőle venni, nagyon sok irányba el lehet terelni egy egy hangot úgy, hogy alkatrész értékeket módosítasz, beteszel ide oda ezt-azt. Csökkenteni a gaint is érdemes néhol, néha meghálálja a beavatkozás, mert annyi történik, hogy a zaj csökken,de a neked "hasznos" gain nem. Mindenképpen érdemes vele foglalkozni. Ez viszont egyenesen hozza magával azt, hogy ne nyákon, egyszerűbb a forrlécet módosítani! Forrléc meg lemaratott nyáklemez, meg "szoknya" nélküli érvéghüvely kombóval fillérekből készíthető! Meg forrlécen olyankor nem is nagyon van más vezeték az alkatrészek között, mint maga az alkatrész lábak, amik eleve ott vannak ugyebár...sok sok ilyen apró nüanszból áll össze egy hangzás szerintem...
(#) kocos hozzászólása Jún 22, 2011 /
 
Orange Rockerverb 50 torz csatornája pedálban

Merem ajánlani a tandem potis gain megoldást, nagyon jó!
(#) ZSozsóó válasza kocos hozzászólására (») Jún 22, 2011 /
 
Kegyetlen kemény hangja van az tuti! A duál gén áramkörök nagyon jók és baromi egyszerüek a narancs kapcsolások
(#) radocziandras válasza kocos hozzászólására (») Aug 27, 2011 /
 
Megosztanád velünk a rajzot, sajnos nem találtam... :no:
(#) radocziandras válasza kocos hozzászólására (») Aug 27, 2011 /
 
Ja amúgy szép a gitárod, mi féle?
(#) ZSozsóó válasza radocziandras hozzászólására (») Aug 27, 2011 /
 
Szia!

Én ugyan csak a rocker 30-ba lestem bele, de gyanítom az eleje hasonló lehet:
Erősítő fokozat - gain( sztereo poti egyik fele) - erősítő fokozat - gain (sztereo poti másik ele) - erősítő fokozat.
Anódokban ha jól emlékszem mind 100kOhm volt, katódokban a második kicsit magasabb talán 2,7-3,3kOhm körül a másik kettő 1,6k körüli, mindegyik valami nagy µF -el átbypassolva, kb 22-47µF szerintem vastagon elég. Mindegyik gain poti meleg és hideg potnja között volt egy ellenállás, ha jól emlékszem 470k(ezzel csökkentette a szumma ellenállását a csatolóra nézve) az anód csatolók meg mindkét esetben 1nF és 2,2nF között voltak,első potin 100-220pF bright kondi. 3ik anódból tone stack (nem volt katód követő, mert az a maradék trióda volt a tiszta csatorna egy hangerő potival..), semilyen egzotikus érték, a szokásos 220k/500k-1M/25k (lin/log/lin) kombináció , 470pF -el, 22nF-ekkel, meg 22k-33k slope ellenállással. A tápfesz 230V körül volt a csövek E83CC-k és ami érdekes, irtózatosan aláfűtve 4,7V volt a fűtőesz ,erre tisztán emlékszem...Semmi egzotikus alkatrész, kínai nyák, takonyágyú, szürke blokk MKT csatolók, sárga kisfeszültségű MKT kondik, sima negyed és fél wattos szénréteg ellenállások. Ha valami ilyesmit összeraksz ,szerintem nem lősz túlságosan mellé!
Remélem tudtam segíteni!
Zsolti
(#) radocziandras válasza ZSozsóó hozzászólására (») Aug 27, 2011 /
 
Nah, haverom elővadászott egy rajzot a 2 terás winyója legmélyebb zugából...aztán nézegetve arra jutottam, hogy talán a a bekeretezett rész a torz csatorna...De van egy pár kérdésem:Az a sok OV lefelé mutató nyíl a test akar lenni?A loop out az miaz? Ezt nekem úgy kellene megoldanom hogy egyik oldalon bemegyek egy jackkel, a másikon ki egy jackkel, plusz egy ac csatival...nem értek a csöves dolgokhoz...tehát úgy magyarázz hogy én is megértsem de egy torzítót mindenképpen össze akarok hozni nagyon karcolja a fülemet a szintén Orange kombóm tranzisztoros overdrive-ja .
(#) ZSozsóó válasza radocziandras hozzászólására (») Aug 27, 2011 /
 
A felső lesz a torz csatorna, a kimeneted meg a felső sor utolsó 500k-s potijának a csúszkája. Ebben a formában iszonyatos ott a jelszint, félvezetős cuccra csak óvatosan...meg nem ártana egy impedancia illesztés sem, mondjuk mosfet, jfet, műveleti erősítő némi osztás után...Az OV meg a föld, igen.
(#) jampi hozzászólása Jan 1, 2013 /
 
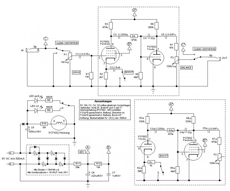
Jó régen,voltunk már itt,hát ujév alkalmából-egy szőszmöt....csöves torzítóó,véleményekre vagyok kívácsi,a rajz,sőt azt hiszem van is ilyen csövem itthon ??
(#) peti333 hozzászólása Ápr 21, 2013 /
 
A pentódás driveokról tud valaki, valamit, esetleg van valakinek valami jó rajza?
Ismertető:
A pentódás overdrive-ot elsősorban szájharmonikások használják, a gerjedés elkerülése végett. A lényege, hogy a kihajtott végfokcső hangját adja, kicsi kimenő jelszint mellett, amit rögtön PA rendszerre lehet kötni. Persze erősítővel is (főleg gitárosok), ha nincs lehetőségük csöves cuccot használni (vagy csak nem akarnak vele bajlódni), és mégis megteremti a végfokcsöves hangzást.
pl: Lone Wolf Harp Attack
Igazából amiben gondolkoztam, az nem csak egy megszokott pedál lehetne, hanem egy szabvány line szintű kimenetet adó pentódás preamp.
(#) Dr Endugu válasza Hakai hozzászólására (») Aug 2, 2014 /
 
Urbánnak ez a cikke melyik Rádiótechnikában volt leközölve?
(#) bodnar00 válasza Dr Endugu hozzászólására (») Aug 3, 2014 /
 
Hello! 2005/5 250.oldal.
Következő: »»   3 / 3
Bejelentkezés

Belépés

Hirdetés
XDT.hu
Az oldalon sütiket használunk a helyes működéshez. Bővebb információt az adatvédelmi szabályzatban olvashatsz. Megértettem