Fórum témák
» Több friss téma |
Sziasztok!
A problémám a következő, van egy egyszerű kapcsolásom, mely arra szolgál, hogy egy IC-ről érkező ~1,5 V-os 1 másodperces feszültségnél a jel ideje alatt 7 V segítségével meghúz egy relét. Eddig rendesen működött, ám az elektronikát, ami tartalmazz a nevezett IC-t cseréltem egy újabbra (ez egy RC tank vezérlő elektronikája), és most a relé ugyan meghúz, de az 1 másodperc alatt kb 20-szor. Rátettem egy ledet a jelre, és azon sajnos jól látszik, hogy az addig folyamatos feszültség, vagy áram, most pulzálva jelenik meg. Mit tehetek, hogy ezt a pulzálást a relé ne kövesse? Próbáltam betenni egy 10u-s kondit párhuzamostan a bázis és az emitter közé, de az nem segített... Ötlet? Mellékeltem a kapcsolásomat is.
Üdv!
Nem akarok hülyeséget írni meg bármit is elrontani kezdő vagyok de szerintem a relével kéne párhuzamosan kötni a 10 u-s kondit.
555-ös IC-vel kellene egy monostabilt építeni és a kívánt tartás idejére beállítani az időzítést. Ha jól értelmezem, akkor neked az kell, hogy 1 másodpercig legyen behúzva a relé, ha kap egy impulzust? Viszont ez a kérdés simán elfért volna a kezdő kérdések témájában is. :yes:
Ha jól értettem, továbbra is 1 másodperc maradt a kivezérlés, de immár nem állandó jelszinttel, hanem impulzusokkal. Amennyiben - a korábbi javaslatok alapján - megépíted, a monostabil biztosan működni fog; a sima diódás megoldásnál attól tartok, nem elég "lusta" a relé, precíz kis darab ez az RY5W-K, bár a kondenzátor segíthet, azaz próba, szerencse.
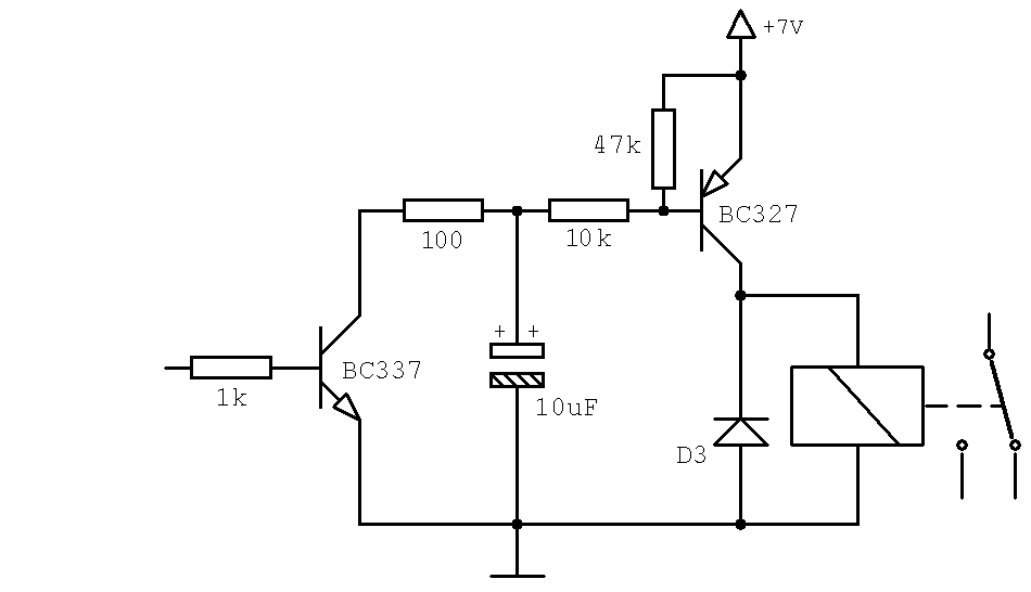
A csatolt rajz is megoldás lehet, a bemenőjelet erősíti és simítja. Bejövő impulzus hatására a BC337 kinyit, egyrészt söntöli a kondenzátort, másrészt pedig azonnal nyitja a BC327-et is. Amikor a bemenet épp 0 állapotú, a BC337 lezár, D1 miatt a kondenzátor a BC327 bázisáramával töltődik, így ez a tranzisztor nyitva marad, vagy csak épp "visszatér" szaturációból a lineáris tartományba, mire egy újabb impulzus hatására az egész elölről kezdődik. Kis kondenzátor-érték esetén D2 akár el is hagyható, célja a kondenzátor esetleges ellenpolaritásra töltődésének "féken tartása". D3 viszont legyen az áramkörben (relé mellé mindig tegyél védődiódát), különben a kimeneti tranzisztor hamar elhalálozhat a relé kikapcsolásakor fellépő induktív lökés miatt.
Üdv dniel.loy!
Én is próbáltam a tekerccsel párhuzamosan bekötni a kondit, hátha, de nem értem el vele semmit.
A tranzisztorral köss párhuzamosan egy kondit.Értéke a relé Ohm-ikus ellenállásától függ.
Az 1 kOhmos ellenállás elé köss egy diodát (katodja az ellenálláshoz vezessen). és egy 10-100 µF elektrolit (tantál) kondenzátort a dioda katodja meg a föld (GND) közé)
Üdv gr89!
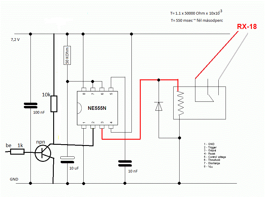
Az 555 használata bennem is felmerült, csak mivel nem értek hozzá, így több kérdés merült fel, mint amire tudnék magamnak válaszolni. Azt itt található kapcsolásokból kiindulva készítettem egy (szerintem) nekem megfelelőt, ami 0,5 másodpercig húzná be a relét, de a következő kérdések merültek fel: - az 555 triggerének negatív impulzus kell, vagy elég, ha földet kapcsolok neki? De biztos nem köthetem rá az én +1,5 V-os pulzáló jelemet, igaz? - ha az indító jel pulzál és 1 mp hosszú, akkor rögtön a jel első impulzusának megkapásától kezd el dolgozni az 555 és a többi impulzussal nem foglalkozi? - ha pl a rajz szerint én 0,5 mp-es behúzást akarnék, akkor ha a jel 1 mp, nem fog kétszer behúzni a relé egymás után? Meg is építettem ezt a kapcsolást, a trigger jelet ha nem kötöm sehová, vagy ha testre kötöm, akkor is rögtön behúz a relé, és behúzva is marad, bármit is csinálok…, szerintem nem jó a kacsolási rajzom. Szóval ehhez én nagyon kevés vagyok...
Üdv kobold!
Ennek a megépítéséhez több idő kell, mert keresnem kell ellánálásokat, de kipróbálom, ha esetleg egyszerűbb megoldás nem adódik közben...
Ezzel az a baj, hogy:
"lebeg" a trigger bemenet, amit a táp felé egy ellenállással fe kell "húzni", ez a bemenet negatív (lefutó élre) indítású. Ha már így kész az áramkör, az említett felhúzó ellenállás és egy NPN tranzisztor megoldja a gondot. (tranyó emittere testre, kollektor a trigger bemenetre, bázisra az indító impulzus.)
Az 555-ös negatív impulzusra indul. Ha folyamatosan negatívon van a bemenet, akkor addig a kimenet is aktív lesz. A bemenet elé tegyél egy egyszerű tranzisztoros invertert és akkor jó lesz. Lerajzolom. Nagyjából a kép szerint kellene kinéznie. Így pozitív bemenő impulzusra indítja az időzítést.
Üdv lalca!
Így gondoltad? A relé kekercsének ellenállása 165 Ohm. Kb milyen kapacitású kondi kellhet?
Hát nem.A kollektor és az emittere(0) közé.A pillanatnyi jelszünet idején a kondi töltődik a relén keresztül,meghúzva tartva azt.Értéke?Ne kerregjen a relé,de a jel megszünte után gyorsan ejtsen el.
Nem, ez teljesen rossz...
A kondi is fordítva van, de ott amúgy sem tenne semmit az ügy érdekében.
Nem kell a 2 dióda, a kondit nem fenyegeti veszély...
Viszont a relémeghajtó tranyó biztos lezárása kétséges. A 10k a bázisban irányérték, addig növelhető (csökkentenő), míg a relémeghajtó tranyón max. 0,5V marad. Ha elég nagy a tranyó erősítése, az ellenállás nagyobb lehet, így kisebb kondi is elégséges.
Módosítottam a rajzodnak megfelelően a kapcsolást, így ha tápot kap, akkor nem történik semmi, amikor megkapja a jelet, akkor behúz a relé, viszont nem enged el, csak ha megszüntetem a tápot. Átnéztem a forasztásokat, minden a rajz szerint van.
A 10u-os polarizált kondinak a negatív (jelölt) lábát kell a testre kötnöm igaz?
A jelet már a vezérlőről kapja, vagy csak te adsz rá feszt? Amikor meghúzott a relé, akkor ha a tranzisztor bázisát testre kötöd, akkor elenged a relé az idő elteltével?
Igen, a jelet már a vezérlőről kapja.
Miután megapta a jelet és behúzva marad, hiába kötöm a tranzisztor bázisát testre, akkor sem enged el.
Kondi kisütéssel elejt? Lehet, hogy jóval hosszabb az idő, mint amit gondolsz.
Nem, nem ejti el, ha a kondi 2 lábát rövidre zárom. Érdekes visont, hogy ha a tápfesz 5,5 V alá esik, akkor rendesen működik, ha a felett van, az OUT lábon az impulzus hatására kiadja a tápfeszültséget, aminek hatására a relé behúz, majd a fesz visszaesik ~3 V-ra, és azon marad, ezért nem enged el a relé. Az újabb impulzusra pedig csak 3,7 V-ra ugrik fel a leadott fesz az OUT lábon... Szerintem újra összerakom az áramkört, hátha valamit rosszul csináltam még is...
Nos akkor valami tényleg nem stimmel, mert ha a kondit rövidrezárod, akkor el kellene ejtenie a relének mindenféle képpen. Esetleg azt nézd meg, hogy mekkora fesz van ilyenkor az 555-ös kettes lábán.
Újra építettem, új alkatrészekkel (kivéve kondik), és ugyan az...
A jelre behúz, de úgy is marad. A 2-es lábon 7,2 V-van, a jelre leesik 4-re, majd utána visszamegy a 7,2-re. A jel előtt a 3-as lábon 0, majd a jelre 10! V-ra ugrik utána pedig 3 V marad (ami épp a 10v és a 7V külömbözete!).
Azért nem kéne tulozni. (Igaz még PIC-et senki sem javasolt)
Vagy rosszul irtad le a problémát, ha nem a diodának meg a kondinak egyböl meg kellene oldania a problémádat....
Még megpróbálhatod egy tranzisztorral meghajtani a relét, hátha megjavul. Vagy ha lekötöd a relét, akkor is ki lehetne próbálni ,hogy mit mérsz a kimeneten. 10V nem lehet ott, ha csak 7,2V a tápfesz.
Üdv!
Nekem is lenne egy ötletem, és ahhoz sem kell sok cucc. Egy komparátoron alapszik. A bemenő 1V-os jel tölt egy kondenzátort, majd ha a bemenő vezérlőjel megszünik, akkor a kondenzátorral párhuzamos dióda-ellenállás komplexum lassan elkezdi meríteni a kondit, majd ha egy adott szint alá csökkent a feszültsége, akkor a komparátor billen. A potenciométerrel lehet beállítani, hogy mekkora legyen ez a szint. A 100µF kondi lehet, hogy sok lesz, érdemes kisérletezni az értékével. A potenciométerrel sorba nem is kell az ellenállás, ha nem tekered nagyon le, az csak oszcilláció ellen van ott (az ellenállással sorba lévő dióda sem biztos, hogy kell) Komparátornak jó lesz egy uA741 -es is.
Ezek szerint még nem próbáltad 1 kondival?
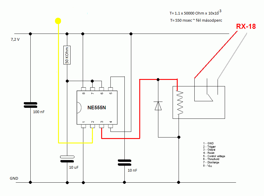
Az 555-ösre épülő kapcsolást sikerült életre keltenem!
A probléma az volt, hogy a relé zavart be az 555 működésébe. Ha a relét levettem, akkor az OUTPUT lábon a feszültség 1 mp után szépen visszaesett 0-ra, ezért tettem be még egy NPN-t, ahogy javasoltad, azt vezéreltem, és nem közvetlenül a relét. Így tökéletesen működik! ![]() Ez egy megoldásnak jó, csak kicsit bonyolult, és még ha elhanyagolható módon is, de meríti az akkumulátort. A tisztesség úgy kívánja, hogy a nyerő megoldás elfogadásához, még meg kell építenem a Sebi-kobold féle kapcsolást, és meg kell néznem a Massawa féle verziót is bár tőle is jól jönne egy rajz, mert elég vizuális vagyok !lalca! A te ötletedet kipróbáltam, a helyes párhuzamos bekötéssel, de nem történt semmi, lehet, hogy nem találtam el a megfelelő kondi értéket.
Üdv!
A leírtak alapján ez azért nem lenne nekem jó, mert az impulzus után kezdene el dolgozni a relé, már ha jól értelmezem a leírtakat és a kapcsolást. És nekem pont az alatt az 1 mp alatt kell több dolgot is elvégeztetnem a relével.
A relé akkor húzna meg, amikor az első vezérlőjel beérkezik, és mindaddig meghúzva marad, amíg jönnek az impulzusok. Ha túl nagy a kondi értéke (vagy a vele párhuzamosan kötött ellenállás túl nagy), akkor pár miliszekundummal tovább tart meghúzva a relé.
Ha túl kicsi a kondi és/vagy ellenállás, akkor viszont egy igen rövid időre elengedhet a relé. |
Bejelentkezés
Hirdetés |

















