Fórum témák

» Több friss téma
Fórum » Ki mit épített?
 
Témaindító: Dióda, idő: Jan 26, 2006
Ez a téma ha úgy tetszik a mi "kiállítótermünk", nem pedig a ki mit csinált volna másképpen, mások helyett, és legfőképpen nem javítós téma. Minden készüléknek van saját témája, ott kell kitárgyalni a részleteket!
FONTOS! A kapcsolási rajzok keresésére is van saját téma, ott keressetek rajzokat!
Lapozás: OK   693 / 1699
(#) pacal76 válasza yohnsee hozzászólására (») Feb 1, 2011 /
 
Így van és gond nélkül éledt. A lényeg hogy a beültetési szerint vedd az alkatrészeket ne az elvi szerint. Azt hiszem az elviről lemaradt egy két cucc.
(#) zenetom válasza Tibi98 hozzászólására (») Feb 1, 2011 /
 
Atyagatya! Ez nagyon szép, letisztult. Gratula!
(#) Tibi98 válasza zenetom hozzászólására (») Feb 1, 2011 /
 
Köszönöm! Igyekeztem nem túlbonyolítani a dolgokat. Szerencsém volt, hogy sikerült találjak ilyen bordát, így talán még kicsit hasonlít is az eredeti készülékre...
(#) Abukodonozo válasza MolnarG hozzászólására (») Feb 1, 2011 /
 
Így van-így van! Amúgy szerintem élvezet így építkezni... Egy biztos, elég sok eltört fúrószárat és fáradalmat megspóroltam ezzel a módszerrel. Ma ki is próbáltam és működik is szépen, hála az égnek.
(#) Abukodonozo válasza Tibi98 hozzászólására (») Feb 1, 2011 /
 
Ez igen! Most keresem az államat, azt hiszem valahol a földön lesz!
(#) Tibi98 válasza Abukodonozo hozzászólására (») Feb 1, 2011 /
 
Igazán köszönöm az elismerő szavakat! Bevallom, valahol titkon én is büszke vagyok magamra, hogy második munkám gyanánt sikerült egy ilyet összehozni...
(#) Alkotó válasza Tibi98 hozzászólására (») Feb 1, 2011 /
 
A saját nyáktervemet vélem felfedezni ebben az erősítőben. De olyan, mintha a legelső BD249C-s változatba tettél volna MJL3281A-t. Ami nem is lenne baj, csak nagyon szűken férnek el. Ez sem gond, de a vizuális megjelenésen kívül, ez a szigetelést kicsit elbizonytalanítja, és ami a fő gond, hátrányosan befolyásolja a hűlési viszonyokat.
Mindezek ellenére kétségbe esni nem kell, mert nagyon jelentős tartalékok vannak a kapcsolásba beépítve, tehát nem lesz gond vele. (Erre talán a legjobb érv, a saját erősítőm, amiben valóban BD249C-k vannak, és teljesen hibátlanul működik.)
Létezik direkt TO264-es tokozáshoz (MJLxxxx) is tervváltozat.
(#) enree hozzászólása Feb 1, 2011 /
 
Sziasztok!

Íme az alkony/pirkadat kapcsolóm. Sötétedéskor az esti világítást kapcsolja föl a kertben, nappal a tó vízforgatóját látja el árammal.
(#) Tibi98 válasza Alkotó hozzászólására (») Feb 1, 2011 /
 
Igen, valóban a Te nyákterved, ezúton is köszönöm!
Elképzelhető, hogy nem a TO264-es változatot nyomtattam ki, egyszer régen letöltöttem a terveket amiről írták, hogy működőképes és azóta nem követtem figyelemmel a további verziókat sajnos... (ezért van az is, hogy a B5-höz tervezett táp-védelem panelekkel mai napig szívok, mert mindig elfelejtem a nagyobb pufferekhez módosított nyáktervet használni, és így új pozíciókat kell találjak a kondiknak, mert az eredeti helyre nem férnek be egymástól... )
A tranzisztorok melegedésével nincs probléma, inkább a védelem panelen, és a végfok panelen melegszik pár ellenállás, ami hosszú távon egész szépen felfűti az komplett erősítőt... Ez, a viszonylag magas tápfesztől van gondolom, valószínűleg +-45V-nál nem lenne ilyen probléma...
(#) CIROKL válasza Tibi98 hozzászólására (») Feb 1, 2011 /
 
Tibor szerintem meg jó nyákot nyomtattál .
Bővebben: Link
Gratulálok szépen összehoztad az erősítőt !
(#) Tibi98 válasza CIROKL hozzászólására (») Feb 1, 2011 /
 
Köszönöm!
Bár most, hogy nézem, tényleg elég közel kerültek egymáshoz azok a végtranyók, eddig fel sem tűnt... No sebaj, ez már így marad...
(#) Alkotó válasza CIROKL hozzászólására (») Feb 1, 2011 /
 
A nyák jó, csak egy másik tokozású tranzisztorhoz, készült. Az idő közbeni változások nem "alapvetőek", sokkal inkább a tokozások méret/alak miatti követéséről szólnak, illetve "kényelmesebbek" lettek a nyákok.
Ezen a képen látszik az "ide való" terv (ezen már a spécizett IC tápszűrés és a pozitív oldali 0,063R kikerülése is meg van oldva.)
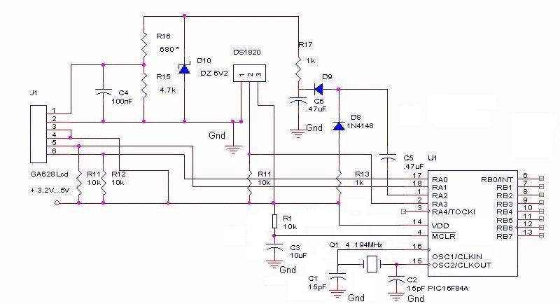
(#) Auf hozzászólása Feb 2, 2011 /
 
Sziasztok!
Működésre bírtam a hőmérőmet.
Érdekessége, hogy egy régi Ericsson GA628 kíjelző a megjelenítője. Egy PIC16F628 vezérli, és az adatokat pedig egy ds1820 adja.
(#) l48 válasza Auf hozzászólására (») Feb 2, 2011 /
 
Hol van ilyen jó idő! Rögtön költözöm.
(#) Pulyka válasza Auf hozzászólására (») Feb 2, 2011 /
 
Szia

Gondolom telefonnal készültek a képek.
Egyébként nagyon tetszik, tényleg jó sok lehet a fűtésszámla, vagy csak jól szigetelt a lakás

Nagyítóval fókuszálva a telefon kamerájának képét, szépen ki lehet csalni szebb képeket, és nem lesznek homályosak .
Bővebben: Link
A hsz-omban lévő képeket is telefonnal készítettem (Nokia 5130 Xpress.), csak kicsit csaltam a nagyítóval (abból a hsz-ból egyedül a 157-es kép nem nagyítóval lett fókuszálva)

Üdv.Tomi
(#) mex hozzászólása Feb 2, 2011 /
 
Kerestem infót erről a lámpáról, de választ nem kaptam.
Mivel szükségem volt rá, így átalakítottam. Egy barát jóvoltából sikerült Li-Po cellákhoz jutnom, így az akkukérdés megoldva, csak egy pici töltésvezérlőt kellett még hozzá gyártani. Az ic tudna 500mA töltőáramot, de ezt korlátoztam a lámpához adott töltő áramát figyelembe véve 300mA-ra. A cella ennél sokkal nagyobb árammal is tölthető lenne, de igazából nincs szükség rá, és így is fullra tölthető két használat közt. Nem utolsósorban biztonságos, a cella nem melegszik, és a töltési végfeszültség is hajszálpontosan 4.2V.
(#) Mybuster válasza mex hozzászólására (») Feb 2, 2011 /
 
Ügyi nagyon jól néz ki! És elég erős fénye van?
(#) mex válasza (Felhasználó 13571) hozzászólására (») Feb 2, 2011 /
 
(#) Soltan1974 hozzászólása Feb 2, 2011 /
 
Én a lustaságot ötvöztem a találékonysággal. Nyák maratásnál ugye lötyögteni kell az edényt, hogy az hatékonyabban marjom. Egy akksitoltő és egy autóablaktörlőmotor valamint egy magasra helyezett libikókából csináltam egy automata lötyögtetőt.
Video is készült róla itt:
http://www.youtube.com/watch?v=bYGH6ksuRls
(#) Attila86 hozzászólása Feb 2, 2011 /
 
2mm-es nyáklapból építettem egy előlap-utánzatot hogy a PIC-es vezérlőmodulom a fejlesztés idejére is fizikailag egy darabban legyen (az áramkör, az LCD kijelző, a rotációs enkóder meg a LED-ek). Így nem fityegnek össze-vissza és könnyebb az egészet szállítani ha a munkahelyemen is folytatni akarom a programozást.
Az enkóderre vettem a HEStore-ban egy tekerőgombot, volt vagy 700Ft de megérte... szuper! A Lomexes Bourns enkóderrel párosítva nagyon minőségi érzést kelt.

A képek kivételesen telefonnal készültek.
(#) vicsys válasza Attila86 hozzászólására (») Feb 2, 2011 /
 
Ha ilyen "vacak képet" készít a telefonod, akkor milyen lehet a fényképező géped??
Gratula a nyákhoz is, nekem nagyon tettszik! (A tekerő gombból én is vetten 3db-ot, rögtön megjelenése után. )
(#) vicsys hozzászólása Feb 2, 2011 /
 
Itt tartok az új órámmal (mi mással?)
(#) David.zsombor hozzászólása Feb 2, 2011 /
 
Sziasztok kész az eddigi legnagyobb projektem.Közel sem tökéletes és szerintem ki is nyírtam egy részét mivel 9v váltóáramot kapott de ha csúnya is a hangja legalább van!!! a tesztelés hevében kiégettem az lm317 es fesz szabályzómat ami ledekhez készült így nem volt hűtve.Ezért aztán a következő projekt egy egyenirányító/szabályzó áramkör lesz.Képek: Picasaweb
(#) zenetom válasza Auf hozzászólására (») Feb 2, 2011 /
 
Hali!
Saját program hajtja? Szép kis kompakt. :yes:
(#) DanyyX válasza vicsys hozzászólására (») Feb 2, 2011 /
 
Szép az a VFD cső
(#) zenetom válasza vicsys hozzászólására (») Feb 2, 2011 /
 
Jé, egy óra. Tényleg szépek.
Mostmár tényleg, nekem is egy óra lesz a következő project, persze saját tervezés, ráadásul olyan IC-vel, amilyennel valószínűleg még senki sem csinált órát, pedig RTC.
(#) vicsys válasza DanyyX hozzászólására (») Feb 2, 2011 /
 
Szép biza! A dátum majd valahogy így fog kinézni. (Bocs a minőségért, de nagyon nehéz jó képet lőni...)
(Ami még szép benne, hogy a PIC a belső oszcijáról 32MHz-en ketyereg... )
(#) Abukodonozo válasza vicsys hozzászólására (») Feb 2, 2011 /
 
A változatosság kedvéért ez most egy óra... Hajrá vic mester!
(#) Auf válasza zenetom hozzászólására (») Feb 2, 2011 /
 
A leghidegebb szobában mértem a hőmérsékletet...
Nem saját a progi, max talán annyiban, hogy beletúrtam. Egy két igazítás itt ott benne. Na meg 16F84-re volt.
Itt egy videó a működésről. Na meg a hogy mért 27 fok van éppen.
(#) Tibi98 válasza vicsys hozzászólására (») Feb 3, 2011 /
 
Valóban szép ez a cső, és a munkádhoz is gratulálok!
Nekem is van valami hasonló csövem, bár az nem 7 szegmenses formában jelez ki, hanem minden számjegy mint egy nixie csőben, úgy van megoldva... Valamint a cső mindkét végén vannak csatlakozások. Nem tudom mi legyen belőle, egyelőre az erősítő építés vonz jobban, de egyszer majdcsak felhasználom... (csakúgy mint a nixie, és a mini-nixie csöveket)
Következő: »»   693 / 1699
Bejelentkezés

Belépés

Hirdetés
XDT.hu
Az oldalon sütiket használunk a helyes működéshez. Bővebb információt az adatvédelmi szabályzatban olvashatsz. Megértettem