Fórum témák
» Több friss téma |
8 menetes bifilárisan tekert, osztott primer...a szekundere még érdekesebb.
Rájöttem, ez egy "Standby" táp lesz, vagy telefontöltő... eltaláltam?
Valószínű, ezek már csak finomítgatások, de talán érdemes megcsinálni:
A két FET-et összekötötted egy jó vastag fóliával, ez jó, de az IR ic 6-os lábat külön fólián vezesd oda a felső FET source-ra. Így azért folyik egy kis áram, ami mégiscsak feszültséget ejt a vastag fólián és ide csatlakozik be a 6-os láb. Lehet, hogy ez azért nem túl jó így. A másik, hogy az igaz, hogy az alsó, negatív tápfesz nagyjából hidegítve van mindkét végéről, de azért az IR ic negatív tápfeszét ( 4-es láb ) közvetlenül az alsó FET source-ra kellene kötni. Tehát, a 220 µF-os, meg egy 100 nF-os fóliakondi közvetlenül az ic mellé, ide jön be a negatív, ami most ne oda menjen, ahol most van, hanem az alsó FET source-ra. Van ott elég hely, ha másképp nem, feljebb tolod a felső 1 µF-ot, meg az alatta levőket, akkor elfér ez az új fólia. Én szét szoktam hajlítgatni a tranyók lábát. Ha 300 V mehet a panelen, oda legalább 2 mm távolságot szoktam betervezni és a ha nincs lötstopplakkozva, akkor nagyon kell figyelni, nehogy valami kis cin miatt átüssön valahol. A 22k-os ellenállásokból inkább kettőt tegyél, két 10k-t, sorba, kevésbé melegszik, annyival nem foglal el több helyet, biztonságosabb. Ezeket én fel szoktam állítani, nem annyira ronda és kevesebb helyet foglal el. Illene tenni valami snubbert a szekunder oldalra. ( Bár láttam nemrég egy berendezést, 120 A 32 V kimenete volt és a diódákon semmi nem volt... egyszerűen elhűltem. ) A fojtó kondik felöli végét nem így kell bekötni. A térbeli sorrend úgy nézzen ki, hogy fojtó kivezetés, aztán kondik pozitívja, aztán kimenet. Most az a baj, hogy a kondikig levezet egy vastag fóliadarab, ami megnöveli a kondik ESL,ESR-jét, tehát azok emiatt kevésbé hatásosak, nagyobb lesz a tüske, meg a hullámosság a kimeneten. Biztosan van közös anódos, meg közös katódos diódád? Valamelyik nem egy "járatos" jószág. Hűtő lesz rajtuk? Itt még mindíg az a probléma, hogy hogyan fog ez a táp elindulni. Miután nincs benne áramkorlát, jó nagy árammal fogja tölteni a kimeneti kondikat... Talán nem ártana két gamót betenni az 1 µF-os kondi, meg a trafó primere közé és most csak egy átkötést használni. Ha a későbbiekben teszel ide áramváltót, akkor csak kiveszed az átkötést és bekötsz a helyére egy darab drótot, amin átfűzöd az áramváltót. Ez a panel még úgyis csak kisérlet lesz.
Megnézted, hogy mekkora ez a tekercs? Az egyik fotón van mellé állítva egy gyufáskatulya...
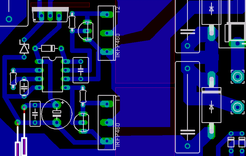
Ez egy 200A 32 V-os táp lesz. A betáp 350...900V. A tekercsek 2 pár U120-as ferritbe mennek bele. Akkumulátortöltő lesz, de nem telefonhoz... Egyébként, tényleg osztott primer, el sem vágtam a drótot amikor az első réteg primer felkerült, hanem csak úgy félretettem ( a későbbiekben mindennel összegubancolódik... ) A kapcsolás két darab aszimetrikus félhíd, tulajdonképpen sorbakötve. A Betáp meg van felezve egy-egy jó nagy kondival és ezekről működnek a konverterek. A két konverter közös trafóra dolgozik, így a trafó mindkét irányban van mágnesezve. A szekunderekből 4 darab van, oszloponként és 4 db dupla dióda egyenirányítja őket. A szekunderek 4-es fonással össze vannak fonva, azért látszik kissé kuszáltnak a szekunder. ( tegyünk meg mindent a szimetriáért, mert az alacsony szórási induktivitásokért... ) Nem volt jó ötlet ez a vasmag, ráadásul nagyon gyenge minőségű, régi. De ebből sok van, úgyhogy el kell használni...
Nagyon jó lett.
Amit katt mondott, azokat mindenképp érdemes megcsinálni, nem nagy munka, és lehet sokat segít (kisebb a hibaforrások száma) katt: Traktor bikázó agregátorról? cikk: Elnézést, de még csúszok, rettentően sok idő összefüggően levezetni mindent, ráadásul az alapoktól. Szóval majd jön, ígyekszem...
Nem, akksitöltő mozgó járműre, de nem traktorra.
Cikk? Akkor kezded sejteni, mire vállalkoztál... Az nem igazán működőképes, ha mindent Ádámtól és Évától le akarsz írni... bizonyos előképzettség kell(ene) mindenkinek, aki meg akar érteni egy cikket. Egyébként, meg majd kérdeznek, úgy valahogy egyszerűbbnek tűnik...
Hát, elkezdtem a villamosságtani és mágnességtani alapdolgoktól, és elléggé sok idő, és még a felénél se vagyok.
Maga a konkrét áramkör és működése kb a cikk 20%-a lesz...
Ajaj... legfeljebb kevesebb szépirodalmat olvasok...
Csak vicceltem, tudom, hogy mekkora egy gyufásdoboz...
Elfelejtettem mondani, hogy egy-egy 18V-os zénert tegyél a FET-ek gate lábára.
A drain-source-IR "pacát" meg vastagítsd meg, amennyire lehet, valamint a FET-eket és diódákat különálló hűtőbordára szereld elszigetelve. (csökkennek a parazita kapacitások) A kimeneti elkók mellé és a csatlakozóhoz fér még egy-egy 100-470nF MKT kondi.
Csak bele olvastam a nyákom véleményezésére érkezett hozzászólásokba. Eléggé ellentmondásos vélemények érkeztek. Most vagy mindenkinek igaza van, vagy ezek szerint ízlés dolga a dolog.
A pufferrel párhuzamosan kötött 22K-s ellenállás ott van mind a kettő. A fölsőt észre vetted, az alsót nem. Az alsó az a 20K-s, és a vezérlő áramkör soros kapcsolásából jön össze. Itt javasolta valaki. Szerintem is jobb megoldás, mint az eredeti kapcsolásban lévő 47K a 320V-os ágról sorban. Így két legyet ütök egy csapásra. Apuffereimen van ellenállás terhelésnek, és egyúttal az ic tápja is meg van. Jól működik. Nem kell rajta módosítani szerintem. Ha csak, ... A trafómon van segédtáp kicsatlakozás, azt lehet még ráveszem, hogy lássa el az ic-t energiával. Az ellenállásnak elég az 1W kiszámoltam. Különben úgy terveztem, hogy a 2W-os is beférjen. A zavarszűrő a macskatalpas csatival van egybe építve. Azért nem terveztem rá a nyákra. Hát igen a két 1µF-os kondit is itt javasoltátok. Mind a kettőnek meg lehet a szerepe. A kérdés, hogy ebben az esetben szükség lesz-e rá. A trafó primerével sorosan kötött nem rossz dolog, de nem tudni, hogy a hatásfokot mennyire befolyásolja. A másik kondi ami a két feten van, a tüskéket gyilkolja. Lehet elég lenne oda egy 100 - 330nF-os is?
Kössz a választ.
Idézet: „Ezt lehet, hogy meg kell változtatni, ha esetleg nagyon elhúzná az osztókondik közepét. Szintén pimi javaslatára került bele a felső 1 ľF-os, azért, hogyha mégis nagyon el lenne húzva kondik közepe, akkor ne kapjon egyenáramú összetevőt a trafó. Ha az osztókondi közepe nem megy el, akkor ki lehet venni.” Na ez megint új volt nekem. Majd meg is mérem. Az alsó kondi akkor marad, de nem lehet kisebb értékű? (hogy kisebb legyen)
Van ilyen diódám (ACA , CAC) Amikor autós erősítőket javítottam, bevásároltam belőlük a HQ-ban. Hűtő bodri? Hát kéne rá tenni valamit. Majd nézek rá valami ügyeset.
Áramváltó? Hát igen ezen én is gondolkoztam. az áramváltót nem rajzoltam még meg a nyáktervezőmbe, ami nem is komoly feladat, csak mindig a műhelyben felejtem Na meg ahhoz még fog kelleni egy jópár alkatrész, hogy a védelem hatásos legyen. Jelenleg az IR2155-öt használom, abban nincs shutdown funkció, ezért nem is erőltettem. Be dobtam a kimenethez egy biztit, és ennyi. Különben fogok csinálni egy olyan változatot is, mert érdekel.
Idézet: „A drain-source-IR "pacát" meg vastagítsd meg, amennyire lehet,” Ezt most nem értem. melyiket is?
Hát akkor az alapján, amit mondtatok, átalakítottam a tervet.
Így jó lesz? Vagy esetleg valamit rosszul értettem.
Több, mint kiváló, de az IC negatívját is kösd be, akkor el is fog indulni a táp.
A vékony fóliához kösd. (a "pacát" is majd kifejtem, de most fel kell vennem a work inget)
Erre szokták azt mondani hogy mindenkinek igaza van és mégsincs igaza senkinek.
Viccet félretéve az alsó ellenállás az IC előtétje, az azért nem egyenértékű azzal mintha simán párhuzamosan lenne kötve a kondival, főleg nem üzem közben. Ettől persze még lehet jó. Az 1u-kat hagyd benne ha ezt javasolták, nekem eddig egy tápomban sem volt egyik sem, mégis mennek évek óta ennél jóval nagyobb teljesítményen is.
Lerajzoltam a "pacát".
Mindkét verziónak vannak előnyei és hátrányai. Komolyan, én már amondó vagyok, hogy döntsd el Te, hogy melyiket választod. Vagy a gate-hurok sínyli meg a dolgot, vagy a bootstrap. Ha az én véleményemre vagy kíváncsi, akkor egy szavazat a "pacára" (de csakis az IR ic miatt, a GND-nél a csillagpontos vonalvezetés a legjobb, néhány esetben a teleföld, vagy a kettő együtt). Két doksit érdemes átnézni: - Bootstrap Network Analysis (AN1123) - Managing Transients in Control IC Driven Power Stages (DT 97-3) Az a gond, hogy itt csak spéci szkóppal/mérőfejjel lehet(ne) mérni. Nálad itt még szerintem mindegy, nincsenek jelentősebb gate-és primer áramok...
Önmagában, hogy a gate-hez menő fóliák hosszúak, még nem jelent feltétlen bajt. Ezen a hozzávezetések induktivitása, meg a FET soros induktivitása a gate-source kapacitással egy rezgőkört alkotnak, ami azt eredményezheti, hogy a gate-en a bekapcsolás pillanatában esetleg akkora feszültség lesz, hogy átüt a gate. Ennek a túllendülésnek a levágására szoktunk betenni zenert, vagy pedig egy elegendő soros ohmot a gate-tel sorba. Itt most 26 ohm van, ez biztosan elegendő csillapítást eredményez, ezért is nem firtattam a zener kérdését. Ahogy elnézem, ilyen rövid gate-hozzávezetések esetén, még 4,7 ohmmal sem szokott túlfesz lenni, úgyhogy még a gate ellenállással is lehet lejjebb menni. Persze ennek egyéb vonzatai is vannak.
Én úgy csináltam meg a tesztpanelt, hogy paca is van, meg külön huzal is.
Végül is emmzolee is meg tudja csinálni hasonlóra, csak legyen készen egyszer, utána lehet játszadozni az Rg-vel, meg hasonlók. A zéner meg jó, ha ott van. (nálam azért nincs a nyákterven, mert a FET lábaira teszem mostanság)
"(nálam azért nincs a nyákterven, mert a FET lábaira teszem mostanság)"
Igen, nagyon jó. Csak akkor vannak a problémák, amikor a tranyót nagyon kell hűteni és az mondjuk a doboz oldalára van felszorítva. Tehát, a tranyó egyik oldalán már nincs nyák. És akkor lehet meditálni, hogy mi kerüljön közel a tranyóhoz, a gatemeghajtás, a ZVS kondi, vagy a tápfeszhidegítőkondi... és akkor még nem beszéltem a félhíd kivezetéséről... szóval, nem egyszerű.
ÓÓÓ! Ja. Tényleg.
Kössz mindenkinek a segítséget. Akkor eddig itt tart a terv.
Majdnem jó, kicsi hiba még van benne. Ahogy korábban is írtam, a kondenzátorra rámegyünk két vezetékkel ( fóliával ) utánna a kondenzátorról elmegyünk két vezetékkel. Ez nem teljesül az ic betápján levő kondinál, meg a kimeneti kondik negatívjánál. A 220 µF-os kondi negatív végére először rá kellene menni az alsó FET source-ról egy fóliával, majd egy külön fóliával elmenni az ic 4-es lábára. A kondi pozitív vége jó, hiszen a zenerről elmentél a kondi plusz végére és innen pedig az ic betápjára. A kimeneti kondiknál úgy lehetne megcsinálni, hogy a kimeneti diódák anódjáról a felső pufferkondi negatívjára mész rá, a többi már jó. ( még ez sem teljesen, mert a kondik áramterhelése nem szimetrikus. Úgy kellene, hogy a kondikra rámenó fóliák a felső kondi negatívjára és az alsó kondi pozitívjára mennek. A kimenet felé menő fóliák pedig az alsó kondi negatívjáról és a felső kondi pozitívjáról kellene, hogy menjenek. De ebben az esetben már olyan kicsi különbségek vannak, hogy nem hiszem, hogy számottevő. Tehát, jó ez így, csak a nagyobb teljesítményeknél, több kondi párhuzamos kötésénél ezekre oda kell figyelni.
Hú. Ezt elolvastam. Elsőre nem mondom, hogy meg értettem egész pontosan.
Sziasztok! Van itthon nekem egy 1H0165R TO-220 tokozású ICm, ebből szeretnék építeni egy kapcsitápot ami 12V tud max. 4-5 ampert. Házi készítésű sorkimenő meghajtásra szeretném használni, jelenleg a meghajtás 12V on 3A vesz fel.
Inkább úgy kéne megoldani, hogy max. 28V DC legyen a kimeneten és azt szabályoznám LM317T+bd912 vel. Gyors diódák, optocsatolók, PC táp tarfók, LOW ESR kondik meg egypár monitor alaplap van itthon ezekből szeretnék gazdálkodni. Ebben egy hasonló IC van kapcsolási rajzzal együtt, de nem tudom a primer, szekunder, Vcc menetszámokat. Válaszokat előre is köszönöm.
Inkább a V1.2.1.1-et csináld meg, a 220µF-nak úgyis viszonylag nagy az ESR-je.
Kíváncsian várom, hogy mi lesz előbb kész; emmzolee kapcs.táp szkóp-és panelfotók, vagy pimi9 ZVS flyback cikk. Nemrég szórakoztam kicsit a rezonáns ZVS-sel és befizettem egy kis tanulópénzt is (1db IR21531 és 2db STW13NK60Z elszállt). :yes:
Szerintem azért nem válaszolt senki, mert nincs kérdés...
PC-táp trafók általában nem jók flyback-re, ha egy darab FET kapcsolgatta, akkor igen... |
Bejelentkezés
Hirdetés |




Na meg ahhoz még fog kelleni egy jópár alkatrész, hogy a védelem hatásos legyen. Jelenleg az IR2155-öt használom, abban nincs shutdown funkció, ezért nem is erőltettem. Be dobtam a kimenethez egy biztit, és ennyi. Különben fogok csinálni egy olyan változatot is, mert érdekel. 













