Fórum témák
» Több friss téma |
Fórum » HEED canopus, obelisk /HTA-30/
Köszi, azért egyszerűnek sem mondanám, Neked is kellett rajta ügyködnöd, a második lett ok. Ha kikísérletezzük, akkor már nem nagy ügy, kimenővel is így van.
Én csak azt hittem , hogy találtál valamit, amiből bontható , pontosan megfelelő...
Ha jól értelmeztem , akkor így nézne ki vázlatosan. Jvítsd ha valamit rosszul rajzoltam .
Igen, így néz ki, attól eltekintve, hogy azt a 3 menet vékony drótot már legkívülre tekertem, mivel abban nagyon kis áram folyik csak és a primert 7 ill 6 menetben osztottam el. (a fél meneteket kerüljük!) . A tekercselési irányokra azért figyelni kell majd, nehogy az egyik fel legyen cserélve. A drót vastagsága a szekunderen 4 db 0,3 és 0,5mm vastagság közötti, olyan 0,4 nek néz ki. Átütési szilárdságra ugyanúgy ügyelni kell, mint egy akármilyen hálózati trafónál.
Kapcsoláson is jelölve van a tekercsek kezdete ...
HTA nyákján lévő pufferekre engeded rá, maradnak azok a kondik is? D osztályú erősítőkhöz is használható ez a táp , ezért is szeretném kipróbálni . Mikor hallgatod meg?
Persze, az eredeti pufferek maradnak a HTA-ba. A tápra nem tettem nagyokat. Meghallgatni a hétvégén szándékozom. D-osztályúba még alkalmasabb a sokkal kisebb terhelés miatt, de 200W-fölött, ha nem kell stabil tápfesz, akkor a rezonáns táp a legjobb választás. Azt egyszerű is elkészíteni. Bár az itteni kapcsolások elég primitívek nagy a kapcsolási veszteségük, semmivel nincsenek kikompenzálva...
Ja majd elfelejtettem. A szekunder egyenirányító dióda nálam egy SF68 lett, mert 60V-os szekunder esetén már nem elég a 200V-os dióda.
Na meglett a mai szeánsz. Egy brátomnál történt, olyan közel "7 számjegyes" árkategóriájú "kis" 30Kg-os Etalon monitorokon folytak a tesztek. Sok erősítőt és néhány tápot is meghallgattunk.
Ami a HTA-ra vonatkozik: Nagyon érdekes lett a táp kérdés kimenetele. Megéri vele szórakozni, mert ennél az erősítőnél is eléggé meghallatszik, hogy milyen tápot kap. Érdekes módon a sima trafós táp bizonyult a leggyengébbnek (igaz csak egy 150VA-es torroid trafót próbáltunk most). A kapcsoló üzeművel több volt a kraft a hangban, viszont egy picit mintha szárazabb lett volna a hangkép. Érdekes módon egy sima labortápról lett a legjobb hangja 70V, vagy nagyobb tápfeszről. Ennél kifejezetten egy élmény volt hallgatni, nagyon muzikális hangú kis gép. Azt hiszem, visszavonom, hogy jobb a hiraga, most már erre szavazok. 80V-ról is kipróbáltuk , (de ez már veszélyesen nagy tápfesz egy HTA-nak!!!)(Hát jobb, mint 60V-ról szerintem. ). A D-osztályú erősítőmmel elfogult voltam, szerettem volna, ha jobb a HTA-nál, de ez sajnos nem jött össze, bizony a HTA lett most a jobb hangú gép egyértelműen. A HTA-n nagyobb élmény volt összességében a zenehallgatás. Mindemellett azért a D osztályú is kitett magáért rendesen, annak is voltak előnyei. A D osztályúnak nagyon tiszta hangja van, szinte semmilyen elektronikus zizi nincs a hangban. De csak ebben volt jobb.
Én kipróbálnám kapcs. táppal, kisebb, max. 1000u elkokkal is a HTA nyákján.
Köszi a beszámolót! Látom jó sokáig eltartott!
A labortápról mondhatnál valami bővebb infót. Hány amperes, gyári vagy épített? Milyen meghajtó csövet használsz?
A labortáp nem az enyém. Valami gyári labortáp (természetesen stabil táp). Először minden ezen lett elindítva, kipróbálva, mert nem volt hangszóróvédelem és csupasz panelek szóltak, nem komplett készülékek. A hangdobozokat meg nem lett volna szerencsés leégetni....
Meghajtócső nálam Tesla E88CC.
Az a tesla milyen tesla? A fehér sima kardos vagy aranyozott lábú? Csak kíváncsi lennék a véleményedre. Nekem -más alkalmazásokban - a kardos fehér nem jött be.
Sima, fehér kardos embléma. Ez is 2500-ba került. Az aranyozott lábú meg 4e volt, úgyhogy nem aranyozottat vettem inkább, nekem pl a hibrid végfokba ez a típus nagyon bejött....
Jesszus. Hol vetted? Nekem is egyébként ilyen volt a HTA30-ban. Azután került bele 6N23P, de most már fél éve nem kapcsoltam be, mert eddig BDT65 és párja voltak benne, amiket kicseréltem BDW83 és 84 párosra. Azzal meg valami nagy gubanc volt, mert rögötn megszaladt az az oldal, ahol átkötöttem. Gondolom sikerült hamisakat vennem. Még nem forrasztottam vissza a BDT-ket. Amúgy nagyon jó hangja van. Messze jobb volt, mint a gyári, talán STK463-as végű Hitachi erősítőm. Az kb. azonos kategória, 2x25W. Sasjnos még nem is került bedobozolásra, csak az asztal tetején porosodik, pedig ezt érdemes lenne.
Rádiótechnika lapnak van ilyen rádióamatőr boltja, ott vettem még évekkel ezelőtt. Az ilyen vaterás dolgokba nem bízok, új csövet akartam venni...
Értem. Hát a HAM bazár elég meredek, de majdnem biztos, hogy tuti csövet kapsz. Én még megbízom a börzés dolgokban, de azért észnél kell lenni.
Lusta vagyok kapcsolást rajzolni. Itt a táp nyákterve. A hűtőbordára még +ba megy egy 1n/2Kv-al párhuzamos 2,2Mohm-is, hogy menetközbe meg tudjam fogni, hogy mennyire meleg, lehetőleg anélkül, hogy elpatkoljak.
![]() Az 1nF-os kondi hidegre teszi a bordát, hogy ne sugározzon antennaként. Értelemszerűen csillámlemezzel és szigetelőgyűrűvel, szilikonzsírral kell szerelni az IC-t. (Az IC 650Ft-ba kerül jobb helyeken.) A kapcsolás a CHZ által feltöltött gyári ajánlás szerinti. Primer körbe a két párhuzamos ellenállás helyett nálam két soros (15K és 18K 2W) ellenállás van, P6KE200 supressor és SF18 dióda meg egy 4,7nF-os kondi. Van még egy 100K/2W, ami kikapcsolás után kisüti a 400V/100µF-os kondikat. A szekunder körben két bifilláris folytón keresztül kapja a két HTA30 a tápot. Ilyeneket lehet PC tápból bontani, vgy venni is. 10-20mH "közös módusú" és 50-100uH differenciális induktivitásuk szokott lenni általában. Egyenirányító dióda nálam SF68. Optó valami 817 legyen, könnyű beszerezni. Az opto előtt értelemszerűen 3db 20V-os zener van. A gyári ajánlás szerinti rajzot én is csatolom:
Csináltam egy nyáktervet, kicsit más elrendezésben.
Csak úgy megjegyezném , hogy ilyen értékben nemigen lehet LOWesr kondikat kapni. 2200µF/1000V és a 4700µF -re gondoltam. Lehet jobb lett volna 1000µF-ből felépíteni.
Nem is akartam oda LOW ESR kondikat használni, mostanában kaphatóakban nagyot csalódtam, alig van használható közöttük . Van minőségi elkom SPRAGUE márkából, ESR értéke nem rosszabb, túl fogja élni a mai miniatűr példányokat.
Szerintem állati hosszúak és nagy induktivitásúak a fóliák pont a nagyfrekis részen. A 230V-os részen a bifilláris folytót sem értem, hogy miért rajzoltad felcserélt lábakkal (nem sok értelme van).
Itt a fénykép a beültetéshez. Ez zavarszempontból elég jó. Szekunder oldalon is van két bifilláris folytó ezért még a CHZ féle nyákban sem lesz vele sem 100Hz-es , sem nagyfrekis földhurok.
Fénykép beültetéshez
Próba majd eldönti. Más problémás részt látsz benne még ? Azért rajzoltam a fojtót úgy, mert gyári és így van kialakítva. Nyákterved azért nem használtam fel , mert ott a 230V-os rész elválasztása nem igazán jól van megoldva, átmegy a szek. oldalra.Trafó szekunderét vörösréz fóliával tekertem, nem tudom hogyan fog viselkedni.
Szerintem elég messze van a szekuder oldaltól. Azért erre ügyeltem. Másrészt szándékosan így van kialakítva, mivel így nagyon könnyű és praktikus a beépítése. Minden kábel a panel azonos oldalára megy, így a doboz bal felső sarkába egyből be is lehet dobni, a HTA tápfezetékeit meg a doboz hátulján szépen el is lehet vezetni, nem mászkálnak összevissza a "tyúkbelek a dobozban.
Viszont könnyen lehet módosítani a panelon ízlés szerint (ezért tettem fel lay-ban.) A tiédben az optóhoz menő jelút is össze vissza megy, hosszan az egyenirányító diódák amúgy is hosszú fóliái mellett (legalább, ha mindkét optora menő vezeték szorosan egymás mellett futna). Az optó pedig egy analóg visszacsatolást valósít meg. Minél erősebben világít benne a led, az IC annál inkább visszavesz a kitöltési tényezőből. Szerintem nem szerencsés a jelét megszórni. De szerintem dobd fel a nyáktervet a kapcsoló üzemű táp topicba és ott mások is hozzá tudnak szólni, akik rutinosak ebben.
Köszi, most már kipróbálom, legyártottam a nyákot.
Már majdnem kész, trafó vasa hiányzik , kíváncsi vagyok mit fog produkálni. Primer oldal elválasztása jól látszik, nekem jobban kezelhető ha a primer és a szek. oldal nem egy oldalon csatlakozik, így a primer rész teljesen szigetelhető , kevésbé okoz problémát szerelgetés közben , véletlen sem okozhat balesetet.
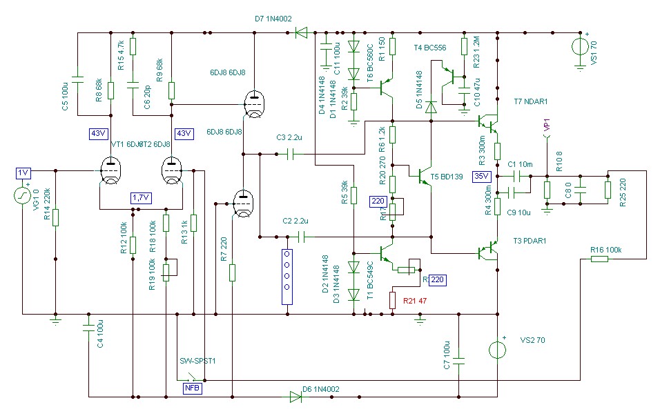
Tovább módosítottam a HTA kapcsolását, csökkentve a tranyók számát. Talán már nem is nevezhető annak.?
Ez már majdnem olyan mint az én opa+buffer cuccom...
![]() Csöves opamp... wow. |
Bejelentkezés
Hirdetés |





, (de ez már veszélyesen nagy tápfesz egy HTA-nak!!!)
). A D-osztályú erősítőmmel elfogult voltam, szerettem volna, ha jobb a HTA-nál, de ez sajnos nem jött össze, bizony a HTA lett most a jobb hangú gép egyértelműen. A HTA-n nagyobb élmény volt összességében a zenehallgatás. Mindemellett azért a D osztályú is kitett magáért rendesen, annak is voltak előnyei. A D osztályúnak nagyon tiszta hangja van, szinte semmilyen elektronikus zizi nincs a hangban. De csak ebben volt jobb.
A labortápról mondhatnál valami bővebb infót. Hány amperes, gyári vagy épített? Milyen meghajtó csövet használsz? 



