Fórum témák
» Több friss téma |
Fórum » Labortápegység készítése
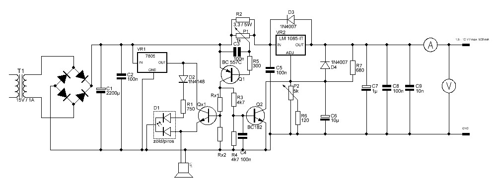
Mellékelem a kapcsolás jelenlegi állapotát.
C3 és C4 hatására megszűnt a remegés. Csak nem tudom, hogy helyesen jártam-e el. (Qx1, Rx1,Rx2 és piezo jelenleg nincs az áramkörben azzal még gondok vannak. )Néztem szkóppal a jelalakot a Q2 bázisán úgy, hogy volt benne kondi és kondi nélkül. Ha ez érdekes lehet felteszem a képeket.
A piezo használatához egy kis segítség.
Ehhez kérhetek egy kis segítséget? Nem igazán látom át, hogy ez hogyan illeszkedne az én kapcsolásomba. Amúgy a piezómban van meghajtó áramkör 3-12V között működik.
A trafó szekunder feszültsége 24V (toroid trafó)
Hiába tekerem maximumra az áramkorlátot és a feszültséget akkor sem lesz több 8V körüli érték. A kimeneti feszültségnél van egy kis érdekesség mivel a feszültség először 7,88V aztán pár másodperc múlva kicsit növekszik ~8,1V ig. A nyákot lemostam szesszel de semmi nem változott. Mi lehet a baj? Miért nincs meg a 11,6V a IC 6-os lábán? Miért csak 10,38V-van?
Olyan kapcsolást keresek ami tudna 0- 50V DC feszültséget megfelezni.! Kb. vagy 20 éve láttam 741-el egy kapcsolást, de nem tudom hol.
A lényeg hogy van egy labortáp, ami 1X50V-ot lead, de ha szimetrikus kettős tápra van szükségem akkor ezt beiktatva biztosított lenne max. +- 25V.
Tegyél fel képeket a beültetés és a réz felőli oldalról is. Lehetőleg úgy hogy minden alkatrész be van ültetve és be van kötve. Lehet hogy épp meglátok valamit ami rossz. Lehet hogy az IC-k közül az egyik felmondta a szolgálatot a szórakozásod alatt. A BC141-et cserélted mert az is okozhat efféle galibát. ha kikapcsolod a tápot akkor a kimeneten azonnal nullázódik a fesz vagy fokozatosan csökken nulláig?
Hello
Most mértem le a trafóm szekunder feszültségét 27 volt 24 helyett. Most vettem újonnan , és nem gondoltam rá , hogy esetleg elfog térni a megadott értéktől. Ez lehet a problémáim okozója ?
Hello!
A trafó szekunder feszültsége nagy valószínűséggel, azért 27V--24V helyett, mert a terhelten mérhető feszültségnek kell megközelítőleg 24V-nak lennie. Tehát, ezért mérhetsz üresjárásban nagyobb feszültséget. Ha leterheled, úgyis esni fog a feszültség, abba biztos lehetsz. Nem kizárt, hogy teljes terhelésnél még 24V alá is le fog csökkenni a feszültség. Nem hinném, hogy ez problémát okozhatna bármiben is. :yes:
Képeket már tettem fel. De nem hinném hogy beültetési hiba van mert azt már töbször is ellenőriztem.
A feszültség fokozatosan csökken 3-5s alatt már majdnem 0V van.KÉPEK Így sikerült feltenni máshogy nemigazán jött össze.
Akkor gond lesz a Q1-es tranzisztorral mert nem zárja le a BC141-est vagy a BC141-essel lesz a baj nem a Q1-essel. A BC141-es tranyót azért én kicserélném a helyedben vagy legalább kimérném mert lehet hogy tönkrement. Most néztem a képeket és hát mit mondjak
elég eloxidálódott az a rézréteg amire forrasztottál és lehet hogy vannak hidegkötések. Az első lépésed az legyen hogy a multimétereddel sípolós üzemmódban ellenőrizd, hogy az ALKATRÉSZ LÁBAK hozzá e érnek a rézhez. Tehát ne a forrasztást vizsgál a rézhez képest hanem pl az ellenállás lábát a beültetés oldalról és az ahhoz tartozó forrasztást és vezetősávokat. Lehet hogy csak valahol nem ér össze rendesen valamelyik alkatrész lába a rézvezetékkel. Egyenlőre ennyi ha ezzel végeztél és nem találtál hibát akkor ok de a helyedbe az összes forrasztást átforrasztanám hátha megjavul.
Szia!
Itt van egy ilyen kapcsolás. Azt azért nézd meg, hogy a kapcsolásban lévő alkatrészek bírják-e az 50V-ot. A 741 szerintem már meghal tőle.
Sajnálom, de ennél több időt már nem tudok erre szánni... Ha valami nem érthető, akkor olvasgass a műveleti erősítők működése után, és próbáld a kapcsolást megérteni. Ha kell, a fórumban segítenek.
Sziasztok!
Sasoljátok már meg nekem ezt a kapcsolást. Van e valami szembetűnő probléma vele. Próbapanelen leteszteltem. A nyákja is meg van már tervezve. Meg kellene a nyák vonalvezetését is nézni mert nem sok gyakorlatom van a táphuzalozás terén. pl hogy nem mindegy hol van a GND-k gyűjtőpontja stb.
Sikerült most már van feszültség és áram is de még mindíg nem jó.
Az áramkorlát led folyamat világít de ha az áramkorlát potit nagyon letekerem akkor elmegy a feszültség ami helyes működésnek mondható. A probléma az hogy rövidzárban 8A-t mértem. Mi lehet a hiba?
Ez azért van mert nagyobb a trafód. Az R18-as ellenállást cseréld ki trimmerre és állítsd be úgy hogy a kimeneten rövidzárnál maximum 3A-legyen levehető. Ekkor kiveszed a trimmert megméred hogy kb hány kOhm-os és teszel be egy ahhoz legközelebbi ellenállást. Az ellenállás értéke inkább nagyobb legyen a trimmeren mértnél minthogy kisebb. A trimmer értéke olyan 150kOhm legyen. Nekem pl a kimeneten maximum 2A-es áram vehető le mivel a trafóm szekundere maximum 2,5A-t bír. A 2A-nél az R18 értéke 100kOhm. Örülök hogy rendbejött a tápod. Mi volt a baj, mi égett ki?
Kicseréltem a Q1 Q2 Q3-at valószínű a BC141 volt rossz.
De miért van hogy folyamat világít az áramkorlát led? Fordítva rakhattam be a tranzisztort?
Akkor is világít a LED ha beállítasz 20mA-t és 5V-ot a kimeneten? Mert ha igen akkor több mint valószínű hogy fordítva van bent a tranzisztor. A BC141 az nagyon hamar tönkre tud menni ha nagyobb feszültséget vagy áramot adsz a kimenetre mint amit a táp maximálisan bír.
Nem tudok áramkorlátot állítani...
világít a led áram van és feszültség is csak az áramot nem tudom szabályozni...
Cseréld ki az IC3-at és nézd át a potik bekötését. A tranzisztort ne babráld.
A 11,6V még midíg nincs....
(az IC lábán)
Kiszedtem az összes IC-t Így is világít az áramkorlát led.
A 11,6V nincs meg a IC1 lábán
Szerintem ezen 5A-t komolyabb melegedés nélkül át tudsz húzni.
Srácok,
szerintetek az jó, ha impulzus tápot (40V/5A) használok alapnak, és az után kapcsolom a szabályzó részt? :whistle:
Miért ne lenne jó? Ugyanúgy van 40V amit szabályozni szeretnél.
Csak ha muszáj, ugyanis igen zajos lehet, ami átjuthat a szabályzó részen.
Hello!
"Szerintem ezen 5A-t komolyabb melegedés nélkül át tudsz húzni." Szerintem is, csak éppen az 50V és a GND között. Mert induktivitás nélkül, a kimeneti kondik egyből legyilkolják a Fet-eket.. üdv! proli007
Igen ez egy nem kipróbált verzió... Csak gyorsan összeskicceltem. (a szándék a fontos
vagy is az is és a működő kapcsolás)Proli007 tanácsát figyelembe véve...
Erről a tápról tudna nekem valaki infót írni?
Alkotó tápja Konkrétan az érdekelne hogy névleges terhelés hatására mennyire esik a kimeneti feszültség. Nem lehetne módosítani hogy ne kelljen neki negatív 5V? Például dióda helyett egy tranzisztort bele és az húzná GND-re a refet?
Szia!
Nem tudom mi bajod a -5V-al ![]() Hisz az egesz tapegyseg egy szekunderres betaplalast kivan, es ebbol O maga allitja elo a kifogasolt feszultseget. Neked semmi dolgod nincs azon kivul, hogy eloirasnak megfeleloen megepited a kozzetett foliarajzolattal.
Hol van ehhez fóliarajz? Azt még nem látam :no:
|
Bejelentkezés
Hirdetés |




)


elég eloxidálódott az a rézréteg amire forrasztottál és lehet hogy vannak hidegkötések. Az első lépésed az legyen hogy a multimétereddel sípolós üzemmódban ellenőrizd, hogy az ALKATRÉSZ LÁBAK hozzá e érnek a rézhez. Tehát ne a forrasztást vizsgál a rézhez képest hanem pl az ellenállás lábát a beültetés oldalról és az ahhoz tartozó forrasztást és vezetősávokat. Lehet hogy csak valahol nem ér össze rendesen valamelyik alkatrész lába a rézvezetékkel. Egyenlőre ennyi ha ezzel végeztél és nem találtál hibát akkor ok de a helyedbe az összes forrasztást átforrasztanám hátha megjavul.
(az IC lábán)





