Fórum témák

» Több friss téma
Fórum » Ki- és bekapcsolást jelző led pc-hez hogyan
Lapozás: OK   1 / 2
(#) tukko hozzászólása Márc 4, 2011 /
 
2 leddel akarom megoldani a dolgot. Mondjuk legyen piros és sárga! A bekapcsolás ugye nem probléma, mert az alaplapra rá lehet kötni egy led-et, ami bekapcsolt állapotba világít. Erre kötném a sárgát. De azt szeretném hogy kikapcsolt állapot egy másik led világítson, jelen esetben a piros! Ehhez tápot mondjuk egy usbről tudnék biztososítani neki!
Szóval ezt szeretném, hogy bekapcsolt állapotban egy sárga led kikapcsolt állapotban egy piros led világítson!
A segítséget előre is köszönöm!
(#) DanyyX válasza tukko hozzászólására (») Márc 4, 2011 /
 
Két lehetőséged van:
1.A PC táp +5V Standby ágáról veszel le feszültséget, ekkor nem kell usb vagy egyéb portra csatlakozót dugdosni és visszavezetni a gépházba. Hátránya, hogy a tápegység vezetékén kell egy kötést csinálni.
2.A portról levevős megoldás ami mehet USB-ről, vagy PS2-ről, az USB-nek a két szélső kivezetése a tápfeszültség, legegyszerűbb venni egy olcsó USB toldó kábelt, elvágni, kifejteni az ereket és megkeresni azt a kettőt amelyek közt +5V mérhető.

A LED-del pedig sorba kell kötni egy 470Ohm-os ellenállást (magas fényűnél lehet 220Ohm is).
(#) abcdabcd válasza DanyyX hozzászólására (») Márc 4, 2011 /
 
Ha magas fényű a LED akkor pont, hogy NAGYOBB értékű ellenállás kell hozzá, mert a nagy fényerejű led kisebb áram hatására is nagyobb fényt ad!
Akár 1,5kOhm is elég lehet egy nagy fényerejű 3mm ledhez, sőt én már próbáltam ilyesmit és nekem még az is túl fényes volt szóval, akár 2,2kOhm is megpróbálható!
(#) DanyyX válasza abcdabcd hozzászólására (») Márc 4, 2011 /
 
Attól függ hogy mekkora áramot akarsz áthajtani a leden. A NAGYOBB ellenállással kisebb áram fog folyni a leden, 5V-on 1,5k-s ellenállással egy piros leden kemény 2mA fog folyni amitől az se biztos hogy egyáltalán kinyit. Adatlapot meg kell nézni, általában a nagy fényerejű ledeknek 20-50mA szokott lenni az ajánlott nyitóirányú árama!
(#) abcdabcd válasza tukko hozzászólására (») Márc 4, 2011 /
 
Viszont amit a kolléga javasolt, az csak a tápra vonatkozik, hogy hogy lehetne táplálni...

A vezérlését mondjuk egy TTL inverter ic egyik bemenetét használhatnád, a led vezérlésére: SN74HC04N, ez a lomexben 28Ft..., kell neki táp a kimenetére meg tennéd az ellenállással a ledet...
Az ic adatlapja azt írja, hogy 4mA áramot tud a kimenetén, ez azt jelenti , hogy(az Ohm tv R=U/I alapján) legalább 1,25kOhm os ellenállás kell hozzá, hogy bírja az ic és ne kelljen külön mondjuk tranzisztor is a led táplálására, szóval a biztonság kedvéért tegyél be egy legalább 1,5kOhm os ellenállást a TTL ic megfelelő kimenetére, és azzal sorban a ledet és a végét meg a földre!

Ha nagyon nem tudod elképzelni amire gondoltam, akkor csinálhatok egy rajzot esetleg...

Persze ehez hogy ennyi árammal jól világítson nagyfényű ledet vegyél mindenképp az is szinte tuti, hogy 100Ft alatt bőven megvan, a Lomexben szintén pl 34-04-88 rakt számon 23,6Ft egy jónak tűnő piros LED...
(#) abcdabcd válasza DanyyX hozzászólására (») Márc 4, 2011 /
 
Hát pont ez a lényeg, hogy kisebb áram fog folyni, a nagyobb fényerejű lednek kisebb áram kell, hogy ugyanúgy világítson, mint a kisebb fényerejű, és eközben meg kevesebbet fogyaszt
(#) DanyyX válasza abcdabcd hozzászólására (») Márc 4, 2011 /
 
Nincs sok értelme a nagy fényerejű lednak, ha az a cél hogy ugyanakkorát világítson mint a normál fényű

Vannak olyan ledek amelyeknek kicsi a nyitóirányú árama (már 1mA-en kinyit) és akkorát világít mint a normál 10mA-es diffúz ledek.

Nagy fényerejű ledet akkor kell használni ha nagy fényerő kell
(#) takarító válasza DanyyX hozzászólására (») Márc 4, 2011 /
 
Az USB-re hiába köti, azon bekapcsolt állapotban is van áram....sőt, ha úgy van beállítva, csak akkor van.
(#) Dániel X válasza tukko hozzászólására (») Márc 4, 2011 /
 
Üdv!

Ha a bekapcsolás nem problémás tehát simán rákötsz egy sárga ledet akkor kellene mellé egy fototranzisztoros vagy fotódiódás kapcsolás ami akkor kapcsol be ha nem érzékel fényt. Itt a fórumon biztos van ilyen kapcsolás.
(#) DanyyX válasza abcdabcd hozzászólására (») Márc 4, 2011 /
 
Vezérlésre nincs szükség, hiszen az a cél, hogy világítson egy led, ha az 5V Stby ágon feszültség van. Beköti a GND és a +5Vstby ág közé és világít. Az ellenállás számításod pedig hibás, mert nem veszi figyelembe a led nyitófeszültségét.
(#) DanyyX válasza takarító hozzászólására (») Márc 4, 2011 /
 
Az USB-vel kapcsolatban igazad van, az zsákutca, na ott kellene kapuzni, hogy bekapcsolt állapotban ne világítson a kikapcsolást jelző led.
(#) takarító válasza DanyyX hozzászólására (») Márc 4, 2011 /
 
Szerintem a Stby ágon mindig van feszültség...vagy nem?
(#) abcdabcd hozzászólása Márc 4, 2011 /
 
Valami ilyesmire gondoltam...
A VCC az a tápforrás, a másik meg a pc-nek a power gomb pozitív tüskéje, a negatívot, multiméter csipogó funkciójával meg tudod keresni az egyik mérőtüskét a pc házához nyomod és amelyik tüskén csipog az a negatív (mert az van egy potenciálon a házzal)
(#) proba válasza tukko hozzászólására (») Márc 4, 2011 /
 
Rakj bele egy két szinű ledet (három lábút) A pirosat kösd fixen a táp 5V ra a zöldet meg az USB-re.
Ha ki van kapcsolva a gép világít a piros led,ha be van ,világít hozzá a zöld is (tehát naracssárga lesz az eredő.)
A soros ellenállásokról se feledkezz meg.
(#) takarító válasza proba hozzászólására (») Márc 4, 2011 /
 
Na, ez a legegyszerűbb... De a zöldet ne az USB-re kösse, hanem a gép power ledjére. Mert be lehet állítani úgy is az USB-t, hogy kikapcsolt állapotban is legyen rajta feszültség, pl. lehet vele USB-s kütyüket tölteni, mikor ki van kapcsolva a gép...
(#) DanyyX válasza takarító hozzászólására (») Márc 4, 2011 /
 
Jó kérdés... lehet.
(#) DanyyX válasza proba hozzászólására (») Márc 4, 2011 /
 
Ott a pont!
(#) takarító válasza DanyyX hozzászólására (») Márc 4, 2011 /
 
Holnap úgyis javítok egy tápot, majd megnézem...
(#) tiggersoft válasza tukko hozzászólására (») Márc 4, 2011 /
 
A bekapcsolt állapot OK. Kikapcsolt állapotra pedig ott a +5V sb és az üzemi 5V. Bekapcsolt állapotban a kettő között szinte nulla a potenciál különbség a led nem világit. Kikapcsolva a +5V SB pozitív az üzemi 5V vezetékén viszont(a fogyasztókon keresztül) majdnem nulla-led világit...
(#) Zenner hozzászólása Márc 4, 2011 /
 
Nem kell itt semmit sem túl dimenzionálni...
Egy relével megoldható az egész és még a tápot sem kell "átalakítani".

Csatoltam a rajzot, remélem minden világos...

PC.jpg
    
(#) takarító válasza Zenner hozzászólására (») Márc 4, 2011 /
 
Nekem jobban tetszik a kétszínű LED, ott megspórolja a relét is. Meg nem kell behúzva tartani egy relét, amíg be van kapcsolva a gép.
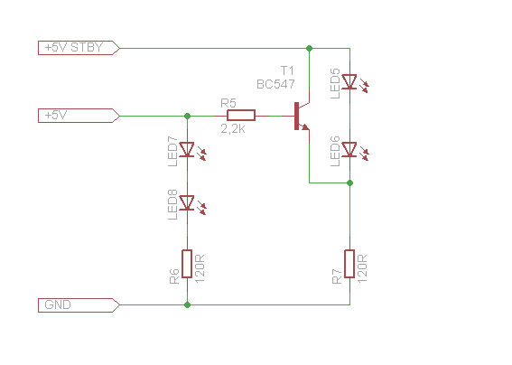
(#) DanyyX hozzászólása Márc 4, 2011 / 1
 
Ha nekem kellene megoldanom, én így csinálnám meg. Szerinte a legegyszerűbb és kompromisszumok nélküli megfejtés.

led.jpg
    
(#) Zenner válasza takarító hozzászólására (») Márc 4, 2011 /
 
Az is megoldás. LED-nek olyat használ, amilyet szeretne.
Ez csak egy hirtelen ötlet, de eddig a legegyszerűbb.
(#) takarító válasza Zenner hozzászólására (») Márc 4, 2011 /
 
Szerintem egy LED és két ellenállás egyszerűbb, mint két LED, két ellenállás, és még egy relé...
(#) Zenner válasza takarító hozzászólására (») Márc 4, 2011 /
 
Jogos, 1:0 oda
(#) Georgee hozzászólása Márc 5, 2011 /
 
Én ezt a kapcsolást használom ilyen célokra, remélem tudtam segíteni!

kapcs.JPG
    
(#) tukko válasza DanyyX hozzászólására (») Márc 6, 2011 /
 
Köszönöm a sok segítséget! Úgy néz ki DanyyX megoldása lesz a nyerő!
Használhatok a BC182 helyett BC547B? Csak ez van itthon!
A Standby +5V -ot egy belső usb portról szedem, mert azon mindig van feszültség! 4,9V-ot mértem az alaplap Power Led csatlakozóján, szóval szerintem ezzel se lesz gond!

Ha 2 darab piros és 2 darab sárga ledet akarok használni akkor mi változik?
(#) DanyyX válasza tukko hozzászólására (») Márc 6, 2011 / 4
 
Igen, használhatsz BC547-et is, igazából bármilyen kis NPN tranyó jó, ami elbír 50mA-t. Ha két ledet szeretnél rákötni, akkor sorba kell őket kötni, és az előtét ellenállásokat 470Ohm helyett 120Ohm-ra cserélni.

Az alaplap power led csatlakozója lehet hogy nem lesz jó +5V forrásnak, de ki kell próbálni. Van egy áramkorlátozó ellenállás vagy a GND vagy a +5V fele az alaplapon. Ha a +5V fele van, akkor előfordulhat hogy szükségtelen a sárga ledek előtti előtét ellenállás, vagy az értéke csökkenthető. Először ki kell próbálni így ahogy rajzoltam, és ha valami nem kerek, akkor még lehet vele matekozni utána. a Standby 5V-ot és a GND-t is az USB ről vedd le!

led2.jpg
    
(#) didyman hozzászólása Márc 6, 2011 /
 
Pedig a kettős-LED-es megfejtés a legfrappánsabb, különálló LED-eknél szintén leírták a legjobbat, hogy az üzemi és a készenléti 5V közé kerül a LED. Az üzemi 5V-os ágon látott terhelés pár-pártíz Ohm kikapcsolva, így gond nélkül tud áram elfolyni arrafelé, a soros ellenállásra van szükség mindössze, ez két alkatrész. Felesleges tranzisztorral, relével, inverterrel bonyolódni, sem jobb, sem üzembiztosabb nem lesz ettől, csak több alkatrészt pocsékolunk egy egyszerű probléma egyszerű megoldására.
(#) proba válasza tukko hozzászólására (») Máj 17, 2011 / 1
 
Talán ez a két legegyszerűbb módszer.

ledek.JPG
    
Következő: »»   1 / 2
Bejelentkezés

Belépés

Hirdetés
XDT.hu
Az oldalon sütiket használunk a helyes működéshez. Bővebb információt az adatvédelmi szabályzatban olvashatsz. Megértettem