Fórum témák

» Több friss téma
Fórum » LCD-s fedélzeti számítógép öreg autóba
Lapozás: OK   1 / 2
(#) terko1 hozzászólása Márc 6, 2011 /
 
Sziasztok!

Nagy projektbe vágnám a fejszémet. Szeretnék egy fedélzeti számítógép szerűt építeni az öreg autómhoz.

Természetesen nem motort szeretnék vele vezérelni, hanem különböző információkat megjeleníteni vele, AVR vezérléssel.

Pl: Fordulatszám, Akkutöltés, Motorhőmérséklet, Üzemanyagszint(esetleg átlagfogyasztás). Utas és kinti hőmérséklet, óra.

Illetve mutathatná, hogy az ajtók nyitva vagy zárva vannak. (Ennek a jelét az ajtókban található kapcsolókról lehetne lelopni), lámpa, ventilátorok működését jelezhetné(lelopva a kábeleikről a jelet).

Ezeket az adatokat egy Karakteres vagy Grafikus LCD-n jelenítené meg és nyomógombbal lehetne váltogatni, hogy a kijelző épp melyik értéket mutassa.

Szeretnék ötleteket kérni, hogy ezeket hogyan lehetne megvalósítani. Főleg az elektronikai része érdekelne, mivel mérnökinformatikusként ezeket kevésbé tanulom.

Ötleteiteket előre is köszönöm.
(#) kkrisz75 válasza terko1 hozzászólására (») Márc 6, 2011 /
 
Én pic-el csinálok hasonlót, csak az óracsoport helyére megy.
Sebességet, fordulatszámot, hőmérsékleteket és üzemanyag szintet mér, Km-t számol eltárol adatokat...stb.

Több oldalas, mert a karakteres LCD csak 4 soros, így váltani kell köztük. Szóval hasonló mint amit te csinálsz.
(#) Syn7h37ic válasza terko1 hozzászólására (») Márc 6, 2011 /
 
Szia.
Kiindulásnak néhány fedélzeti elektronika Opelhez. Az Opelben lévő gyári autórádió kijelzőjéhez fordulatszám, sebesség, és fogyasztásmérő.

autó.zip
    
(#) Tetye válasza terko1 hozzászólására (») Márc 6, 2011 /
 
C nyelvben otthon vagy?
Én már csináltam hasonlót, AVR-LCD részben tudok segíteni, hőmérés, fesz mérés, vissza jelzők is, csak a fordszámnál vagyok elakadva, hogy hogy vegyem le és dolgozzam fel a jelet a trafóról.
(#) Syn7h37ic válasza Tetye hozzászólására (») Márc 6, 2011 /
 
A gyújtókábelre kell tekerni 10-20 menetet, valamilyen vezetékből, elég nagy jelet fog szolgáltatni. Ezt kell erősíteni, és egy jelformálón keresztül mehet is a fordulat mérés.
(#) kkrisz75 válasza Tetye hozzászólására (») Márc 6, 2011 /
 
Pedig a trafóról a legegyszerűbb.

4 henger esetén 2 jel jön fordulatonként. Azt egy optocsatólón keresztül viszed a mikrovezérlőbe és kész is.

Onnan már csak matematika. Amennyi az lcd frissítési idő annyi idő alatt bejövő jelekkel kel számolni.

Nekem az volt az első amit sikerült jól megcsinálni.
A sebesség mérés neccesebb.
(#) terko1 válasza Tetye hozzászólására (») Márc 6, 2011 /
 
Igen C-ben otthon vagyok. Én is erre gondoltam, hogy egy számlálót írok meg a fordulatszámnak és ennek az értékét küldöm ki bizonyos időközönként az LCD-re
(#) terko1 hozzászólása Márc 6, 2011 /
 
Azt elfelejtettem leírni, hogy én a megszakítóról szedtem volna az információt
(#) Tetye válasza Syn7h37ic hozzászólására (») Márc 7, 2011 /
 
Én szerintem az elég bizonytalan megoldás és nem is szép. Úgy kell ahogy kkrisz75 is írja, és a bemenő jelet kell osztani kettővel, csak azon tűnődök hogy az opto talán lassú lenne-e, és hogy megszakításban sem igazán lehetne számolni, de akkor hogy? :S Nos én itt akadtam el.
kkrisz75:
Te mivel csináltad? pic/avr? milyen nyelven?
(#) moltam válasza Tetye hozzászólására (») Márc 7, 2011 /
 
Az opto pl. 4n25 szerintem ennek a frekinek a sokszorosát tudja.
(#) proba válasza Tetye hozzászólására (») Márc 7, 2011 /
 
Egy traktorhoz amikor csináltam ott úgy oldottam meg hogy az adott mikrovezérlőnek van olyan timmer funkciója hogy a külső órajeleket számolja .Erre a bemenetre kötöttem a fordulatszám jeladót.Ha ügyesen választod a kiolvasási időközöket (sajna ehhez a módszerhez két időzítő kell) akkor fordulatszám (vagy ahhoz eltolásokkal eljuttatható) értékét olvasod ki. A második időzítő egyéb késleltetési célokra még teljesen jól alkalmazható. Csak egy baj van vele ,a kapott értéket még BCD-be át kell kódolni.
(#) potyo válasza Tetye hozzászólására (») Márc 11, 2011 / 6
 
Bármilyen opto bőven jó erre a célra.

Nem megszakításban kell számolni, hanem két bejövő jel között eltelt időt kell mérni, majd ebből kell kiszámolni a fordulatszámot. A bejövő jeleket is számolhatnád, csak épp ha mondjuk a motor jár alapjáraton (kb. 600/perc), akkor másodpercenként van 20 impulzusod. Ez pedig kevés. Azért kevés, mert a másodpercenkénti kijelzőfrissítés szerintem lassú, inkább tizedmásodpercenként kellene frissíteni. Viszont már másodpercenkénti összeszámolásnál is az a probléma, hogy ha a motor jár mondjuk 610-es fordulaton, akkor minden harmadik másodpercben 22 bejövő jeled lesz, ami miatt ugrálni fog a kijelzésed 600 és 660 között (most lehet, hogy nem pontosak a számok, de a lényege ez). Ehelyett két bejövő jel között kell mérni az időt és abból visszaszámolni. Ezt a kontroller sokkal nagyobb pontossággal tudja mérni, és 0,1 másodperc alatt több jel is jön, lehet közöttük átlagot is számolni.
(#) Tetye válasza potyo hozzászólására (») Márc 11, 2011 /
 
BA-DUM-TISS.
Majdnem csúnyát írtam de itt nem szabad...
IGEN ez az ha tudnád milyen régóta gondolkozom ezen hogy hogy kéne ....Ez így nagyon tuti ötlet, köszi.
(#) kobold válasza Tetye hozzászólására (») Márc 11, 2011 /
 
Csak el ne felejtsd a túlcsordulást is kezelni: ha adott ideig nem érkezik egyetlen impulzus sem, a kijelzőnek 0-ra kell állnia (pl. lefulladó motor), vagyis meg kell határozni azt az időt is, ami, ha két beérkező impulzus közt eltelik, már álló motorról van szó.
(#) ize_gull válasza terko1 hozzászólására (») Márc 13, 2011 /
 
Helló Dénes!

Ha már mérnök informatikus vagy, akkor azt oldd meg, hogy hogy szerelj be egy PC-t a kocsiba rázkódás védetten.
kisméretű LCD monitor, Flash drive, és tápegység.

A kocsiba pedig kell egy csomó szenzor, melyeket egy buszra kell illeszteni, és már csak a programot kell írni.
Ez egyben multimédiát is kiváltja, tehát a magnó hejérte beépíthető.
(#) ize_gull válasza potyo hozzászólására (») Márc 13, 2011 /
 
Miért ugyanaz az egység végzi a kijelzést, és a mérést is?
Mi van akkor ha egy mikrovezérlő minden egyes jelnél frissíti a kimenetét (vagy egy változóját), és a következő jelig megtartja az értékét, és a kijelzéssel foglalkozó egység pedig megfelelő képfrissítésenként kijelzi a mérőegység által szolgáltatott adatot. Legyen ez akár 1 mcu-ban két szálon.

Egyébként 50 vagy 100 fordulat / perc felbontás autós célokra bőven jó. (tizenkétezres fordulatig 8 bites adat)
(#) bbalazs_ válasza ize_gull hozzászólására (») Márc 13, 2011 /
 
Bar en nem vagyok M-I, de anno megcsinaltam. Seicentoba Epia alaplap, 7 collos LCD TV, sajat tapegyseg (kesobb egy gyari). Ez pont azt csinalta, amit mondasz, csak az erzekelok egy PIC-re mentek, aztan ez kuldte az adatot a PC fele tovabb. Igy ki tudtam hasznalni a PIC sebesseget es a PC sebesseget es multimedias kepessegeit.
A fordulatszamot/sebesseget en szamlalos modszerrel oldottam meg, mert ha digitalisan irod ki, akkor a szamot eleg masodpercenkent egyszer frissiteni, kulonben zavaro lesz az orokos porgese.
A PIC-re meg azt kotsz, amit akarsz.
(#) potyo válasza ize_gull hozzászólására (») Márc 14, 2011 /
 
Persze, én is két szálon csinálnám egy kontrolleren belül, ugyanakkor ez semmit sem segít azon, hogy a kijelzett érték vagy lassan frissül, vagy nagyon ugrálni fog. Egyetértek, hogy az 50 vagy 100 fordulat/perc autós használatra elég, ugyanakkor ezt is csak másodpercenkénti frissítéssel lehet elérni alapjárat közelében, ami viszont (számomra) nem kielégítő, mivel szinte plusz munka nélkül lehet jóval pontosabb, gyorsabban frissülő és stabilabb kijelzést csinálni egyszerűen a mérési algoritmus lecserélésével. A kontroller úgyis ráér számolni, akkor hadd számoljon.
(#) didyman válasza ize_gull hozzászólására (») Márc 14, 2011 /
 
A mérnök informatikusnak szerintem nem sok köze van mechanikai folyamatok megértéséhez és tervezéséhez. Az egy másik mérnök. Autóba betenni egy laptopot (hehh-Acert el lehet felejteni, IBM kategória már jobb, Panasonic Toughbook-ra már lehet számítani) vagy PC-t (rázkódás, extrém hőmérséglet, rezgés, ide ipari gép kell, nem PC) még merevlemez nélkül sem egy olyan feladat, amit évekre (nem 2-3, hanem 7-8 legalább) előre látható megbízhatósággal bárkire rá lehet bízni. Az LCD sem egyszerű móka, törékeny, nagy a súlya, tönkrerázkódni, helytelenül megválasztott felfogatási pont miatt repedni egy nagyobb gödörnél ez szeret igazán.
(#) SzakiLaci válasza terko1 hozzászólására (») Márc 22, 2011 /
 
Én ketté bontanám a problémát: volna egy

- RouterStation-öm, ami végezné a mérésadatgyűjtést
* erre felrak az ember egy OpenWrt-t oprendszert,
* rádug egy maxim 1-Wire adaptert 8.000.-
* erre felfűzhet az ember bármit (hőmérséklet, counter, fényérzékelő, stb.)
* két kattintással rátölt egy PHP-t,
* ír vagy irat egy kb 20 soros programot
* és kész is.
Van még rajta kb.8 PIO port is... (ajtónyitás, ővbecsatolás, stb.)
20.000.-

- és egy Tablet PC-t építenék az utastérbe ami webfelületen megjelenítené a kapott adatokat. Ez utóbbi lehet egyben GPS, MP3, játék, filmnézés, stb. Általában 9V-ot szereti.
7" színes, érintőképernyős.
25.000.- aproneten (boltban br40e)
------
Persze lehet kapni pl. BeagleBoard-ot is, amire eleve lehet kijelzőt csatlakoztatni és ez egyben tudná a majdnem mindezt, de erre linuxot érdemes telepíteni, és multitask-ra kell megírni a programot (multi-thread), hogy a mérésadatgyűjtés és a grafikus kijelzés/vezérlés függetlenül működjön. (Árban így több.)
------
Persze mindezek a "készmegoldások" elveszik a nyáktervezgetés és grafikus kijelzőprogramozás örömét...
de még így is bőven van mit kábelezni forrasztgatni, pötyörészni.
(#) Villamos hozzászólása Okt 14, 2012 /
 
Üdv. Mindenkinek
Szeretnék építeni a kocsimba(Suzuki Swift 2000 meg van a teljes dokumentumok hozzá ) 4x20 LCD-vel 1 olyan szerkezetet ami képes
óra, dátum, hőmérő(csak külső kell), jegesedés írja ki, kocsi feszültségét írja ki, meg ha az ajtó nyitva írja ki(OPEN DOOR).
1 sor óra, hőmérő
2 sor dátum
3 sor kocsi feszültség, vagy jegesedés(télen)
4 sor OPEN DOOR
Erre kellene segítség milyen pic-et használjak és hogy mik kellhetnek ehhez.
Segítségeteket előre is köszönöm.
(#) kaqkk válasza Villamos hozzászólására (») Okt 14, 2012 /
 
Az csak egy dolog hogy : "milyen picet használjak" Szerintem ha tudnál picre programot írni
ezt nem kérdezted volna . Sajnos ahhoz hogy a pic azt csinálja amit te szeretnél előbb fel kell programozni
(#) Villamos válasza kaqkk hozzászólására (») Okt 14, 2012 /
 
Köszönöm a gyors válasz. Igazad van alá írom. A programozás most kezdtem el pár napja, de attól függetlenül akkor is szettnék ilyen készíteni nem 2 vagy 3 nap vagy akár hét alatt akarom meg építeni. Ez a kütyü kellene és ki indulásnak jó vagy nem!??
(#) kokozo válasza Villamos hozzászólására (») Okt 14, 2012 /
 
Szia! Kell 6 láb az lcd-hez 2 az RTC-nek (óra+dátum) 1 ADC a feszmérőnek 1 az ajtókapcsolók figyelésére 1 a hőmérőhöz, a hőmérő lehet digitális vagy analóg adc-n keresztül. 2 kvarc 1 reset 2 táp. Tehát egy 18 lábú pic bőven elég lehet. pl pic 16F88.
(#) Villamos válasza kokozo hozzászólására (») Okt 14, 2012 /
 
Köszönöm a gyors válasz. 1 ki induló pont már van. Hálás vagyok érte!!
(#) kaqkk válasza Villamos hozzászólására (») Okt 14, 2012 /
 
Nem írtad hogy tanulod a programozást ... Tanulásképp elsőre elég húzós lesz
az ADC kezelés még nem bonya de az RTC beállítása lekérdezése egy kezdőnek nehézségekbe fog ütközni . Hajrá ! Itt az oldalon nagyon sok segítséget kaphatsz .
Reméljük nemsoká fent lesz a kép a kimitépített-ben
(#) Villamos válasza kaqkk hozzászólására (») Okt 14, 2012 /
 
Igazad van elnézést, tudom hogy húzós lesz. De ahogy írtad itt az oldalon nagyon sok segítséget kaphat az ember. És szeretem a ki hívást is. És milyet építeni kezdem folyamatosan teszek fel képeket.
(#) kaqkk válasza Villamos hozzászólására (») Okt 14, 2012 /
 
Egyébként melyik programnyelvet kezdted tanulni ? Kezdd a nyomógomb kezeléssel -majd az ADC -és az lcd , hagyd utoljára az óra ic kezelését ..
A hozzászólás módosítva: Okt 14, 2012
(#) Villamos válasza kaqkk hozzászólására (») Okt 14, 2012 /
 
Visual C# nyelv most olvastam amit írtál. Tanuló anyagot nem tudsz mellékelni mert akkor követném amit írtál!
A hozzászólás módosítva: Okt 14, 2012
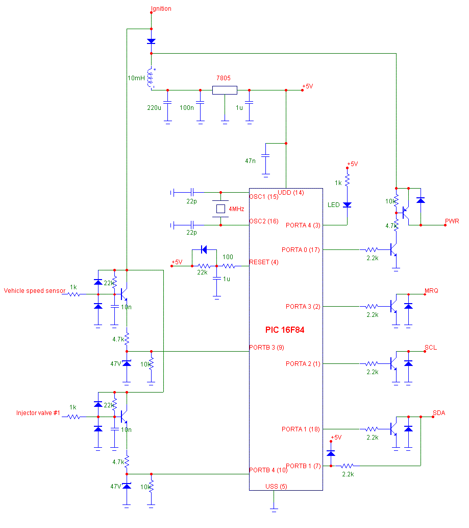
(#) Wiver hozzászólása Okt 14, 2012 /
 
Sziasztok! A harmadik hozzászólásban szereplő kapcsolási rajz megértésben szeretnék segítséget kérni (kicsomagoltam, és mellékeltem) Mindent tiszta és világos rajta, csak azzal a három kivezetéssel nem tudok mit kezdeni MRQ, SCL, SDA (esetleg a PWR is hogy jön a képbe) Ezeket hová kell kötni? Mihez kell? Arra gondolok hogy az LCD kijelzőhöz. Ha így van hogyan? Van nekem egy 2x16 karakteres hd44780 LCD kijelzőm. Ezzel hogy lehetne működésre bírni?
A hozzászólás módosítva: Okt 14, 2012

fogy.gif
    
Következő: »»   1 / 2
Bejelentkezés

Belépés

Hirdetés
XDT.hu
Az oldalon sütiket használunk a helyes működéshez. Bővebb információt az adatvédelmi szabályzatban olvashatsz. Megértettem