Fórum témák

» Több friss téma
Fórum » ARM - Miértek hogyanok
 
Témaindító: gtk, idő: Jún 26, 2007
Lapozás: OK   1 / 179
(#) gtk hozzászólása Jún 26, 2007 /
 
Sziasztok !

Nem sok szo esett eddig az ARM processzorokrol,ezert gondoltam nyitok egy temat mivel erdekel ez a temakor es melyrehatobban szeretnek vele foglalkozni.
Az utobbi szabadidomet azzal toltottem, hogy nezegettem milyen lehetosegeket nyujtanak az ARM processzorok.
Foleg a Philips gyartmanyu proceszorok adatlapjait tanulmanyoztam az olcsobb kategoriabol mint pl: LPC2103,LPC2106,LPC2141.
Mindegyik tartalmazza a fentiek kozul az alabbiakat: 10 bites 10BIT ADC,ISP,I2C,SSP,UART,32BIT Timer(ek) .
Az LPC2141 mar tartalmaz USB2 interfeszt ! es szerintem arban sem rossz.
Sebesseguk eddig szamomra nem derult ki,de 60-70 MHz korul hajthatoak, belso PLL -el rendelkeznek.
Ami a programozasukat es az ingyenes fejleszto-kornyezetet illeti, ott van a WinARM .
JTAG illeszto kapcsolasi rajzot is sikerult talalni,(mellekelve).
Nehany peldaprogramot is sikerult letolteni.(hamarosan csatolom)

Az elso kerdesem az lenne, hogy hany MIPS -t erhet el egy 70MHz-n mukodo 32BITes ARM ?

Masodik: valaki kiprobalta mar a mellekelt JTAG-ot?
Minden tapasztalat erdekel.

Udv,Gtk.
(#) pbalazs válasza gtk hozzászólására (») Jún 26, 2007 /
 
Az ARM is RISC, tehát az utasítások többsége 1 ciklusos. Persze a fv. hívások, meg az ugrások hosszabbak.
Tud olyat, hogy 16 bites mód, ekkor jóval gyorsabb a 16 bites prociknál, mivel az eredeti 32 bites regisztereket használja.
A fejlesztőkörnyezet lehet ingyenes, a JTAG-et még nem használtam, bár csináltam egyet, csak nem maradt rá idő.
(#) gtk válasza pbalazs hozzászólására (») Jún 26, 2007 /
 
Ertem,akkor 70 MIPS -re lehet nagyjabol szamitani,ez mar jo valamire
Milyen JTAG-ot epitettel es milyen fejlesztokornyezetet hasznalsz?
En WinARM-re gondoltam kezdetnek,de aztan a Linuxot is felfegyvereznem
ISP -n programozod?Itt milyen eszkozt/programot hasznalsz?
Az egetesrol olvasva emlitett valami bootloadert,nem igazan ertettem meg.. Az egetese sokkal bonyolultabb az AVR-nel?
(#) davidov válasza gtk hozzászólására (») Jún 26, 2007 /
 
Én az LPC2106-tal foglalkoztam egy keveset. Annak a max órajele 60MHz volt, és ekkor 54MIPS-re képes.
A programozást SPI-on csináltam, valami Philips-es programozó progival.
Itt van néhány ARM-os project, főleg Philips-ekre.
(#) pbalazs válasza gtk hozzászólására (») Jún 26, 2007 /
 
Én a 2106 és a 2214 típussal játszottam kicsit.
A fordító GNU volt, az IDE pedig Eclipse, midkettő ingyenes. A yagarto oldalon találsz instrukciókat a telepítésről.
A WinARM is gyakori, bár én nem találkoztam vele, mert Eclipse-szel kezdtem.

Az égetés a kontroller és a PC soros portján keresztül történt a kontrollerben lévő bootloader segítségével. Ez abból áll, hogy összekötöd a kontroller-t és a PC-t, majd boot módban indítod a kontrollert reset után (erre való az ISP láb). Ekkor elindul a kontrollerben a bootloader, és a PC-n futó Philips ISP nevű progival letölthető a HEX a kontrollerbe. Mindez a kontroller UART0 perifériáján keresztül.

Deduggert nem használtam, inkább a soros portra írkáltam ki a dolgokat. Bár készült egy Wiggler-klón, sosem próbáltam ki.

JTAG_sch.pdf
    
(#) gtk válasza davidov hozzászólására (») Jún 26, 2007 /
 
Koszi.

En igazabol meg nem tudtam eldonteni hogy melyik kontrollert fogom hasznalni elsonek.Lehet hogy valami olyat aminek l64k SRAMja van.

(#) gtk válasza pbalazs hozzászólására (») Jún 26, 2007 /
 
Koszi a valaszt !

Ez az egetesi modszer egyszerunek tunik,viszont a gepemen nincs soros port ezert csak LPTre epithetek..

A csatolt JTAG egyszerubbnek tunik mint amit en linkeltem,bar van egy masik kapcsolas is csak elo kell keressem.
(#) kbalazs hozzászólása Jún 27, 2007 /
 
Sziasztok!

Nehanapjan enis foglalkozom ARM kontrollerekkel, csak hobbi szinten meg... ezert nem tudok felvonultatni fenyes projecteket, de van nehany otletem, ami hasznos lehet a most ARM-el kezdo hobbistanak:

Elore irom, en csak Atmel gyartmanyu ARM-ekkel foglakoztam, ezert LPChez nem ertek

1. Software: Ha teljesen ingyenes kornyezetet szeretnel akkor csakis Yagarto, mivel Eclipses alapokon nyugszik ezenkivul tartalmaz: Open On-Chip Debugger, GCC compiler, Insight debugger, Binutils, Newlib stb. ketsegkivul a Debugger resze nagyon profi, legalabbis nekem igy tunik (es igyis fog tunni )
Letezik egy nagyon jo dokumentacio a yagartohoz, Jim Lynch a szerzoje (cim)

De vannak proprietary softwarek is.... ilyen a IAR Embedded Workbench for ARM vagy a Keil Embedded Development Tools for ARM. Mondanomse kell, hogy ezek igazi fegyverek egy hozzaerto kezeben, mert "eleg"( ) stabilan mukodnek... es ahogy minden mas draga szoftwaret feltortek, hat ezt is feltortek mar a guruk.

2.Hardware: Itt elsokent maga a kontroller jon szoba. Az MSCBP-nel potom aron(1e Ft-tol kezdodik) vehetsz SAM7S kontrollereket, de az igaziak AT91RM9200 es M seriasok... (180Mhz, 200MIPS, USB, Ethernet stb. adatlap.) (3600Ft). Van meg a SAM7S ami kezdesnek a legjobb, a SAM7S64-nek mar USB tamogatottsaga is van, es nem elhanyagolhato belso memoriaval. Talan a legjobb ami a memoriat illeti, hogy a buszt egyes kontrollerek mar hardwerből lekezelik, ezért nagyobb sebességű, mintha megírnád softwareből.

wiggler: itt a macraigor wiggler j-tag illesztot kell megemliteni, ennek szamtalan implementacioja letezik. Sok arban megfizethetetlen a kis embernek (az Amontec JTAGKey kb. 140Euro, Az Olimexes ARM-USB-OCD 70USD stb. ezek kozos jellemzoje, hogy az FT2232-re USB chipre epulnek, es igy USB full-speeden toltod at az adatokat a prociba, kb. 12Mbit/s...) De szerencsere epithetsz otthon is wigglert pl. kifejezetten LPC-re cim vagy cim.
az MSCBP dokumentaciok kozt van nehany leiras ami a wigglerek mukodeset, hasznalatat illeti.

En eddig egy gyari IAR-os JTAG-gal nyomultam, kolcsonkert volt. Most mar az sincs, ugyhogy epitenem kell: talan ez a legprofibb opensource wigglerek egyike: cim.

Ui.: majdnem megfeledkeztem rola . a csatolt fajl eredetileg nyomtatasvedett volt, nem lehetett nyomtatni, msot mar masolhatod, nyomtathatod barmi. Valoszinuleg ti is ratalatatok mar a neten... ami pedig kifejezetten LPC az a Hitexes doksi: cim.

Udv. kbalazs.
(#) pbalazs válasza gtk hozzászólására (») Jún 27, 2007 /
 
Printer portról nem tudsz égetni a bootloaderrel, csak soros portról. Ha ilyen nincs, akkor USB -> soros átalakító kell. Így is használtam a bootloadert, ment is.

Vagy printerporti JTAG, asszem azzal is lehet égetni, bár JTAG-gel nem sokat foglalkoztam.
(#) gtk válasza pbalazs hozzászólására (») Jún 27, 2007 /
 
Ok.
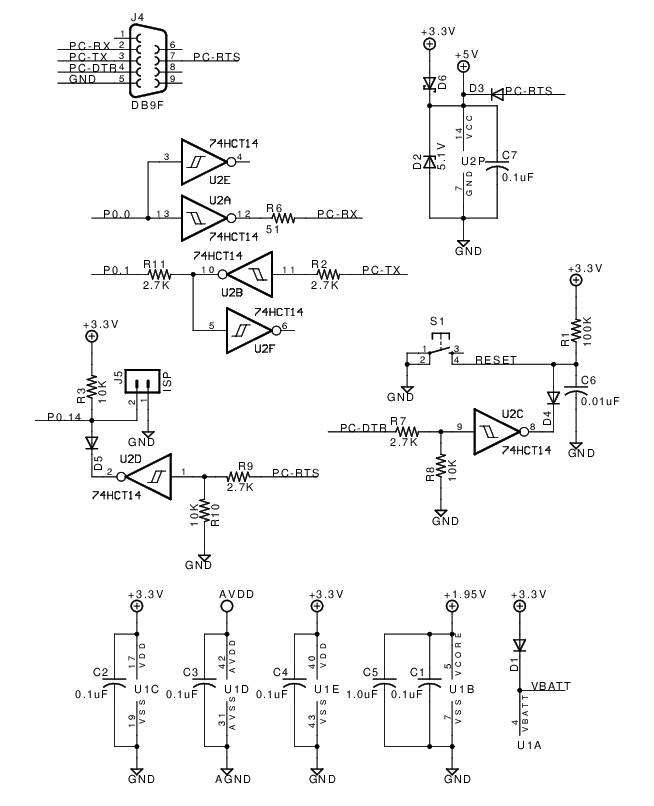
Ami meg erdekelne (tobbek kozott ), hogy soros illesztesre MAX232-t kell (lehet) hasznalni vagy valami mast?
Azert kerdezem mert pl a 'BBMICRO protoboard' kapcsolasban soros illeszteshez HCT14 IC-t hasznal.
Kapcsolas mellekelve.
(#) gtk válasza kbalazs hozzászólására (») Jún 27, 2007 /
 
Koszi a sok hasznos linket !
(#) pbalazs válasza gtk hozzászólására (») Jún 27, 2007 /
 
Én MAX232-t használtam, azzal ment. Ha erről a kapcsolásról azt mondják, hogy jó, akkor biztos úgy van.

Úgy látom, itt használja a DTR és RTS jeleket a bootloader indítására. Én ezt nem használtam, hanem a vasra terveztem egy kis áramkört erre a célra és egy nyomógombbal kellett indítani a bootloadert.
(#) protel hozzászólása Nov 1, 2007 /
 
Sziasztok!

Nem rég foglalkozok Arm mikrovezérlő programozásával, pontosabban AT91sam7xc256-al. A munkahelyemen kaptam egy feladatot amivel elakadtam. Egy USB kommunikációt kell csinálnom a PC és az ARM UDP-je között, és nem nagyon tudom hogy hogyan kezdjek hozzá. Esetleg ha valaki foglalkozott már ilyen feladattal , akkor bármilyen segítség jól jönne. Előre is köszönöm.
(#) MaSTeRFoXX válasza protel hozzászólására (») Nov 1, 2007 /
 
Szia!

Szerintem megpróbálhatod az FTDI gyártmányú FT232-es IC-t, Ez a számítógépen sorosportként jeletkezik (esetleg külön eszközként, ha úgy kezeled) illetve az ARM felől nézve is sorosport (RS232) lenne.
Esetleg megpróbálhatod a Texas instruments gyártmányú TUSB3410-es IC-t, az is hasonló tudású
(#) protel válasza MaSTeRFoXX hozzászólására (») Nov 1, 2007 /
 
Igen de sajnos a feladat kitétele hogy ne legyen semmilyen más ic ami a kommunikációban részt vesz. A PC-re közvetlenül kell az at91sam7xc256-ot rákapcsolni.
(#) gtk válasza protel hozzászólására (») Nov 1, 2007 /
 
En talaltam valamit, csak epp nem tudom milyen fejlesztokornyezettel hasznalhato.

Bővebben: Link
(#) protel válasza gtk hozzászólására (») Nov 1, 2007 /
 
Igen ideáig én is eljutottam, én winarm-al probáltam leforditani, csak sajnos nem sikerült, fordítási hibát hibákatt írt ki, szerintem a make file-al vannak problémák, igazából nem tudom pontosan. Lényeg az hogy ami programokat az Atmel honlapjáról lehet leszedni, nem tudtam használni őket sajnos.
(#) gtk válasza protel hozzászólására (») Nov 2, 2007 /
 
Hat igen. Eloszoris meg kellene tudni hogy milyen libraryhoz van irva. Aztan azt letolteni , a headereket is letolteni es mindjart lehetne hasznalni az egeszet.
(#) gtk hozzászólása Nov 2, 2007 /
 
Sziasztok !

Valaki meg tudna mondani, hogy van magyarorszagi forgalmazoja az alabbinak?
CS-E9301 CS-E9302 DEVELOPMENT BOARD
(#) davidov válasza gtk hozzászólására (») Nov 2, 2007 /
 
Van magyarországi forgalmazója, itt meg is találod a feljesztőpanelt: Link

Emailt kell írni az árért. Még augusztusban én is írtam nekik, de végül az Olimex honlapjáról rendeltem meg a fejlesztőpanelemet (bár még nem nagyon tudom, hogy hogy kell használni), mert a magyar forgalmazó nem adta túl olcsón.

Egyébként a szállítással nem volt gond, időben ideért...
(#) gtk válasza davidov hozzászólására (») Nov 2, 2007 /
 
Koszi szepen !

Mennyi volt a postakoltseg?
(#) gtk válasza protel hozzászólására (») Nov 2, 2007 /
 
(#) protel válasza gtk hozzászólására (») Nov 2, 2007 /
 
Nagyon köszi, hétfőn meg is nézem hogy müködik-e
(#) protel hozzászólása Nov 8, 2007 /
 
Sziasztok segítségeteket szeretném kérni abban, hogy iso7816-os protokollt kell írnom AT91sam7xc256- os mikrovezérlőre. Tudnátok adni valamilyen forrás kódot, vagy használható anyagot ebbe a témába. Nagy segíítség lenne. Előre is köszönöm sziasztok!
(#) stepboy válasza protel hozzászólására (») Nov 9, 2007 /
 
Hello! ezen a linken találsz Atmel cuccokat és az "Application Example and Algorithms" sornál van az ISO 7816-hoz példaprogi, nem pont SAM7-hez. A SAM7-esek elvileg ezt hardveresen tudják, de azért nézd át a kódot, biztos segít.
(#) davidov válasza gtk hozzászólására (») Nov 9, 2007 /
 
Bocs a késő reagálásért, csak valami miatt, ha a válsz gombra kattintottam nem történt semmi. (a tűzfalammal volt valami...)
Szóval 6 dollár volt a postaköltség (sima légiposta), de kellett neki majdnem 2 hét mire ideért. Az Olimex honlapján a "Shipping info" alatt megtalálsz minden részletet.
(#) gtk válasza davidov hozzászólására (») Nov 9, 2007 /
 
Koszi szepen.
Azt hittem hulyeseget kerdeztem es azert nem jon valasz.
Igazabol most ket ARM kozott gondolkodom.
Egyik az emlitett (CS-E9301(2)), masik >>a TS-7200<<.Az utobbit olcsobban megkapnam kezbol, es a dokumentacioja is elegge jo. De ami a reedboot-ot illeti hasznalhato a masik devboard eseteben is.
Ujra kedvem tamadt picit Linuxozni, kernel -syscall interceptelni, halozat config ilyesmik. Ugy gondolom megfelelo eszkoz lenne picit okoskodni
Bar ennel erdekesebbet is talaltam,espedig open core FPGA-ra, mint pl: open risc, vagy microblaze, erre meg Linux. Sajnos nem mindegyik jol dokumentalt, es nem is fer a Spartan 3E-re ra az open risc Na meg a Xilinx Platform Studio ami szukseges microblaze be-configuralashoz , asszem penzes..

Bocsi a kiteroert.
(#) davidov válasza gtk hozzászólására (») Nov 12, 2007 /
 
Hát nem hiszem, hogy én könnyen tudnék dönteni a két a fejlesztő panel között, kb ugyanazt tudja mind a kettő....
Mi az hogy reedboot?

A microblaze-t azt nem lehet felrakni a Xilinx Webpackkel? Vagy az csak a picoblaze-re való? FPGA-kban nem nagyon vagyok otthon, (nem mintha az ARM-ban igen) mert a Webpack egyszer elvette a kedvemet, eszméletlen mennyire használhatatlan... Na mindegy.
(#) gtk válasza davidov hozzászólására (») Nov 13, 2007 /
 
A reedboot egy progi amit tartalmaz a CS kartyan levo flash es a mellekelt CD.
Ezzel lehet betolteni a Linux kernelt meg ilyenek..A panel doksijaban minden le van irva, (szerintem. vagy ha nem akkor a TS-7200 doksijaban megtalalhato , fenti linken.)

Microblazehez Xilinx EDK szukseges, ez penzes cucc.
Viszont vannak open core procik az opencore.org oldalon, csak nincs tulzottan dokumentalva; tudni kell
(#) Jonah válasza protel hozzászólására (») Nov 23, 2007 1 /
 
Gondolom a fizetésed majd szétosztod a fórumozók közt. Vagy szólj a főnöködnek, hogy a fórumozók oldották meg keresési és értelmezési probémáid "szaki"...

:violent:
Következő: »»   1 / 179
Bejelentkezés

Belépés

Hirdetés
XDT.hu
Az oldalon sütiket használunk a helyes működéshez. Bővebb információt az adatvédelmi szabályzatban olvashatsz. Megértettem