Fórum témák
» Több friss téma |
- Ez a felület kizárólag, az elektronikában kezdők kérdéseinek van fenntartva és nem elfelejtve, hogy hobbielektronika a fórumunk!
- Ami tehát azt jelenti, hogy a nagymama bevásárlását nem itt beszéljük meg, ill. ez nem üzenőfal! - Kerülendő az olyan kérdés, amit egy másik meglévő (több mint 17000 van), témában kellene kitárgyalni! - És végül büntetés terhe mellett kerülendő az MSN és egyéb szleng, a magyar helyesírás mellőzése, beleértve a mondateleji nagybetűket is!
Hali ! Két egyszerű kérdésem lenne:
1. Honnan tudom hogy egy elektret (kondenzátor) mikrofonnak melyik a + és - ága ? A típusszáma :MCE 100E (hestore-ból van) 2. Ugyancsak hestore-ból rendeltem egy 2-10p-s trimmert. Na és a kérdés az hogy a sárga "állórésze" és a teteje közt (átlátszó műanyag) van egy fólia. Na ezt ki kell húznom onnan vagy sem ? Típusszám: FT8. 5 2-10 Hát ennyi lenne. Előre is köszi a helpet !
Szia!
Az elektret kapszula fémháza össze van kötve az egyik kivezetéssel. Az a negatív pólus. A trimmerkondinál nem kell kihúzni semmit sem. Sikeres rádiós mikrofon építést!
köszi szépen a helpet !
Hello!
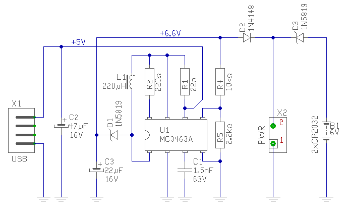
Gondolkodtam, mi lenne a célszerű megoldás. Sajnos egyszerű kapcsolóelemekkel (Fet-el) nem oly könnyű megoldani a feladatot, mint elsőre látszik, mert a Fet-ben lévő parazita dióda visszatáplálja a villanyt az 5V-os részre, és akkor már nem lehet észlelni, hogy meg van-e az 5V feszültség vagy sem. Természetesen azt is biztosítani kell, hogy az áramkör semmi esetre ne terhelje az elemet, ha az 5V jelen van. De.. Nem írtad, de gondolom túl nagy áramot nem veszel ki a 2db CR2015 elemből, így ez szerint nem kel nagy áramokat kapcsolni. De célszerű az 5V feszültséget , egy StepUp konverterrel feltornászni, és akkor már kér diódán keresztül is táplálható a szerkezet. Ha a telepek felől megengedhető 0,3V feszültségesésé, akkor elég egy Schottky dióda az elválasztásra. Ha nem, akkor egy Fet kell. Működése: Az MC34063-al készített StepUp konverter, feltornássza a feszültséget, 6,6V feszültségre. Ebből a közösítődiódán levonódik a 0,6V, és kb. 6V kerül a fogyasztóra. Természetesen ekkor a telep felőli dióda vagy Fet zárva van. (A Fet GS feszültsége ekkor, kb. 1V ami a telep, és az 5V között mérhető.) Ha az 5V feszültség lecsökken (megszűnik), akkor a telep felől a diódán keresztül kap ellátást a fogyasztó. Fet esetén, a leesett 5V feszültség kinyitja a tranzisztort. A konverter, kb 3V-ig előállítja a szükséges 6,6V feszültséget, ez után esni kezd a kimenő feszültsége. De 3V esetén, a Fet GS feszültsége már eléri a 2-3V-os szintet, mire a Fet kinyit, és rajta keresztül táplálkozik a fogyasztó. A Fet GS közötti kondinak az 5V bekapcsolásakor van szerepe. Amikor az 5V megjelenik, a konverter azonnal nem tudja előállítani a 6,6V feszültséget, viszont a Fet azonnali hatállyal lezárna. Ezt akadályozza meg a kondi a töltésével. Mire a Fet lezár, a konverter már készíti a villanyt. Konverteres üzem esetén, a Fet diódája "visszatölti" a telepeket, ha azok feszültsége nem éri el, az 5,8V-os szintet. De gondolom ez nem gond számukra, legalább "felfrissülnek kicsit". üdv! proli007
Sziasztok, ledkockához milyen demultiplexert ajánlotok, olyan kellene aminek 2 vezérlő szála van, 4 kimenete, voltam elektróboltban, de ott nemigazán tudtak segíteni, pontos típus kellett volna nekik. A segítséget előre is köszönöm
Nos azthiszem, hogy ide kell feltennem a kérdéseimet. Hobbi szinten elektrózok ráadásul most kezdtem. Kapcsolási rajzok alapján már boldogulok csak szeretnék pár dolgot megérteni.
1 Tranzisztorok működése: Milyen elven működnek(egy helyről azt halottam hogy hasonlóak a diódákhoz: ez igaz vagy nem?), Különbség PNP és NPN között. 2 Ellenállások szerepe: Sok helyen láttam, hogy " ez az ellenállás azért van ott ahol, hogy arrafelé huzzuk a feszültséget". Másik ellenállásnál mi a szerepe az ohm-nak ( a feszültség csökkentésén kivül). Mit számit egy ellenállásnak a W-értéke? 3 Tranzisztorokhoz visszatérve mi a közös/különbség a FET-MOSFET-Tranzisztorok között? Lehet tul alap kérdések de nekem sokat sergitene. UI.: nem kell -nek nézni. Aki megteszi az pedig nem röhög hanem együttérez!
Szia CD4052 tudom ajánlani ez 2x4 csatornás. Működik multiplexerként és demultiplexerként is.
Köszönet.
Köszönöm!
* Egy ilyen szikráztatóból kiszedett trafóval gondoltam.
Sziasztok!
Van nekem egy 350 VA troid trafóm 12 Vos. azon töröm az agyam hogy mit lehetne belőle épiteni. egyen irányitva és puferelés is meg van csinálva. Előre is köszönöm a választ
sziasztok!
Szétszedtem egy régi PC tápot mert tönkrement és kiforrasztottam belőle pár dolgot. Volt benne egy kis transzformátor amit fel szeretnék használni, de nem tudom hogy hogyan kössem be, adatlapot meg nem találtam hozzá. Kis sárga, 8 lába van Egyik oldalon 3, a másik oldalon 5, a tetejére pedig az van írva hogy EE19-A01. Találtam adatlapot EE19-eshez, de abban a rajzon a trafónak 2x4 lába van... Ha szükséges készítek képet róla.
Hello!
Már bocs, de közben átnéztem az utolsó hozzászólásaidat, és sajnálva megállapítottam, hogy értelmetlen dolog miatt fárasztom magam. Ennek az egész dolognak, a világon semmi értelme. De hogy miért kel egy USB portot mindenféle "perverz" dologra használni, fogalmam sincs. Hátha tönkre lehet tenni a gépet? Mert más indokot nem igen látok.. :no: A kérdésnél, miszerint "Egy áramkör táplálását szeretném úgy megoldani," arra gondoltam, hogy valami eszköz, aminek nem maradhat ki a tápfeszültsége, ezért az elem, a PC pedig, hogy kíméld az elemet. Erre kiderül, hogy két gyalog nyomógomb is megtette volna, amivel vagy az elemről, vagy a USB-ről táplálod ezt az izét. Hiszen egy nyomógomb mindenképpen kell hozzá, ez meg egyel több.. üdv! proli007
Hello!
Felesleges a kép. A PC táp trafó nem jó hálózati 50Hz frekvenciára. Ott egy kapcsolóüzemű tápegység megy benne, 10..60kHz-es frekvencián. A "körítése nélkül" ami a tápban van, sajnos nem jó semmire. (Kivét, ha építesz hozzá. De a kérdésed alapján az a gyanúm, hogy ennek az építésének még nincs itt az ideje.) üdv! proli007
Hőmérsékletet szeretnék mérni KTY84-es hőszenzorral.
A probléma az, hogy nagyon kis felbontással (0,1°C) kellene mérni nagyjából 30-40°C közti tartományban. A szenzor (ellenállás) ellenállás-értéke a névleges átlagértékhez viszonyítva arányaiban eléggé kismértékben változik. Konkrétan 30°C-on 2080Ohm, 40°C-on pedig 2245Ohm. A PIC 10 bites és 3V a referenciája, ezzel pedig nem érhető el akkora felbontás mint amilyet szeretnék, hogyha egy egyszerű feszültségosztóba helyezem a KTY84-et. Jött tehát az ötlet hogy akkor beteszek egy műveleti erősítőt különbség-képzőnek és egyben erősítőnek. De nem találtam olyan OPA-t ami 3V-ról stabilan működik (inkább 2,6-2,8V kellene), ráadásul jó lenne ha alacsony lenne az offsete és a dolog jellegéből adódóan természetesen a driftje(!) is. Tudtok ilyen műveleti erősítőről? Vagy esetleg van jobb mérési elgondolásotok? (Ebben reménykedem inkább.)
Hello!
Használj inkább NTC-t és linearizáld táblázatból.. 3,6%/°C még is csak jobban hangzik. üdv! proli007
Egy Geiger-Müller számlálót szerettem volna építeni, nem tűnik bonyolultnak a kapcsolási rajz, pedig tényleg nem értek a dologhoz.
Azért reméltem hogy jó lesz a trafó, mert a rajz készíőtje az egyik hozzászólásában ezt írja: "A trafó egy kis ferrit magos transzformátor amit egy PC tápból van." Itt a teljes oldal amin van pár kép, leírás, videó és kapcsolási rajz a számlálóhoz.
Nalam bevalt a TC1047A (MCP9700A) szenzor. Olcso, 10 mV/C a meredeksege, linearis, -40-> 125 C kozott mokodik. 10 bites AD-vel 2.56 V Vref mellett 1/4 C a felbontasa. Csak pozitiv tartomanyra jo a LM35 is. Esetleg erositovel ki lehet tolni a felbontast egy kisebb tartomanyon belul. Erositonek a MCP616-619 erositok jok lehetnek. 2.3 volttol 5.5 voltig uzemkepesek. Itt nem nagyon szamit az offszet, mert a 0.1 C-hez 1 mV tartozik, es ezt ma mar barmelyik jobb erosito tulszarnyalja offszetben.
Ez is kiváló megoldás, köszönöm! Ezt fogom választani.
Az offsettel igazad van, itt inkább a drift lenne igazán fontos műveleti erősítő esetén. Idézet: De ezt is 2.5 uV/C drifttel rendelkezik. Szoba johet meg a MCP6002-6004 erosito is, ami 1.8-5.5 voltig mukodokepes es a drit 2 uV/C. Csak ennek nagyobb az indulo offszetje. „drift lenne igazán fontos műveleti erősítő esetén. ”
Szia!
Semmiképpen sem volt felesleges, mert más 5V körüli eszközhöz is jó lehet, nem csak az én izémhez. Én nem hangsúlyoztam ki azt, hogy szünetmentes legyen, csak azt, hogy magától vegye észre, hogy honnan mit kap. És jól hitted, mert az a célom vele, hogy, ha gépközelbe lesz, akkor ne az elemet kelljen fogyasztania. Tudom, hogy kapcsolót is tehetnék rá, vagy gombot, de ha nem muszáj kapcsolóval, akkor szeretném automatikusan. Bár most így belegondolva, ez a 2 nyomógombos dolog jó ötlet, mert úgyis csak akkor működik, amíg benyomom. Mondjuk én eddig attól féltem, hogy ha az elem feszültséget kap, akkor hamarabb tönkremegy. De ha tovább bírja, ha tölti 5,8V-ig, akkor jobb, ha úgy csinálom. Attól függetlenül, hogy értelmetlenségnek tartod, mit javasolsz? 555-el, vagy tranzisztorokkal lenne jobb, és mi kell még bele, hogy a gépnek ne ártson?
Hogyan lehet megtudni hogy egy elektroncső működőképes-e? Műszerrel vagy valamiféle áramkörrel? Nem szeretnék potyára megépíteni egy áramkört addig amíg nem tudom hogy működőképes-e az adott cső hozzá. Köszönöm a segítséget.
Biztos kapsz szakértőktől is választ, de addig szerintem arra készülj fel, hogy a tápfeszültségeket meg kell neki adni hálózatról TRAFÓN keresztül, vagy kisebb feszültségről DC-DC konverterrel, és gondolom, az adatlapján van valamilyen függvény, hogy minek hogy kéne változni, ha változtatsz a rácsfeszültségen. Ha egy egyszerűbb csöves kapcsolásról van szó, megesik, hogy ez a rész majdnem az egész fele.
Üdv! Olyan dologra lenne szükségem, ami a szivargyújtóból csinál kevesebb mAh-t. A 12V feszültség tökéletes, csak stabil mAh-ra lenne szükségem, mégpedig kicsire. Mondjuk 350-500mAh-ig. Ezek a szivargyújtós adapterek megoldást jelenthetnek, vagy nézzek inkább valami áramgenerátoros kapcsolást? Ledeket szeretnék vezérelni, azért kellene a stabil áram. Köszönöm előre is!
Ha nem tudod mi a különbség a V, a mAh, és a mA között, akkor ne kapcsolást nézzél, hanem olyan töltőt, ami 12 V -os szivargyújtó csatlakozóból tud 4 db NiMH akku cellát tölteni. Ezt automatikusan megteszi, semmi dolgod vele.
|
Bejelentkezés
Hirdetés |







-nek nézni. Aki megteszi az pedig nem röhög hanem együttérez! 
Ha szükséges készítek képet róla.





