Fórum témák
» Több friss téma |
Fórum » LPT portos vezérlés
0.00000008333 másodpercenként mehet egy bit!
A kábelben van a gyenge pont?
Én azt hinném még az alaplapon jelentkezik a probléma bizonyos jelsűrűség felett. Az érdekelne ha átlépem a másfél megát mi történik? elvész az adat, vagy a hardver visszaszól hogy ez túlsok neki s a softveres parancs megvárja? Mert mi sem lenne egyszerübb, ha a portra küldő parancs végrehajtási ideje annyi lenne amennyi a hardvernek kell...
Én is úgy gondolom, hogy a hardvernél keletkezik a probléma.
Ha tulléped szerintem kékhalál lesz vagy "You need to restart to your computer" <-- Ha macet használsz. Én az ajánlom, hogy ne küldjél a portra 1MB/sec-nél több adatot. Ennél a sebességnél tuti hogy nem lesz adatvesztés!
Sziasztok. A kérdésem az lenne, hogy egy 8 relés vezérlőkártyát DOS 6.22-es op rendszer alol is tudok ki be kapcsolgatni parancsok beírásával? Minden relét külön-külön lehetséges vezérelni?
Mert ugye volt az a debugos parancs a 378-al aszthiszem de a többit is lehet mozgatni? köszönöm előre is
winfos nem jo?
Windows alol inpout32.dll-el c++-ban 5 sornyi programkoddal tudod vezerleni. Csatotam zenetom programjat. Tovabba csatoltam inpout32.dll-t hasznalo RealBasices es Pythonos peldaprogramokat.
Ja es az alabb csatolt programot elfelejtettem az elobb mellekelni.
Ha tudsz a debug-al egy byte-ot kiküldeni a párhuzamos portra, akkor igen. A byte-ot alkotó bitek értékei határozzák meg, hogy melyik relé van bekapcsolva és melyik kikapcsolva. Ha pl. a decimális 129-et küldöd ki ami bináris 10000001 akkor a 8. és az 1. relé van bekapcsolva. Amíg nem küldesz más értéket, ezt tartja.
Köszönöm. És hogy tudom beazonosítani hogy mit írjak be. Tehát melyik reléhez melyik bitet kell mozgatni?
A printerport lábkiosztása szerint. A 2-9 láb az a D0-D7 adatvonal a kártyán és 7-0 helyiérték a bináris számnál. Példa:
9 8 7 6 5 4 3 2 =lábszám a párhuzamos porton 7 6 5 4 3 2 1 0 =adatvonal, D7-D0 0 1 0 0 0 1 1 1 =kiküldött érték, decimális 71 8 7 6 5 4 3 2 1 =relé sorszáma A kiküldött érték bináris 01000111 ami decimális 71. Bekapcsol az 1,2,3,7-es sorszámú relé. Ha a DOS 6.22 nagyon fontos feltétel, akkor érdemes lenne Turbo Pascal 7-ben egy nagyon egyszerű programot írni, ahol a port paranccsal lehet értéket kiküldeni.
Ezt aztán lehet bővíteni mindenféle extrával, paraméteres indítással, stb.
Üdvözlet!
Nem nagyon (nagyon nem) értek a témához, de mégis érdekel ez a számítógépes vezérlés ügy. Arról van szó, hogy az amúgy remekül működő Hajdú Energomat mosógép programtábláját nézve azt látom, hogy bizonyos feladatokat nem igényelnék. Mechanikusan birizgálni a bütyköket elég furának tűnik. Tehát: jó lenne megoldani a vezérlést számítógéppel, ill. ez után belső megoldással (PIC?) is. Ahogy néztem a vezérléssel foglalkozó fórumokat, úgy találtam, a legegyszerűbb az LPT portos vezérlés, így ezzel kezdeném, de nem tudok az egészről semmit, de azért bütykölni tudok. Kérdésem-kérésem: 1. nyissak-e új topicot az ügyben 2. van-e programmodul, amivel az időket és az Energomat belső alkatrészeit vezérelni tudom 3. készített-e már valaki hasonló dolgot 4. probléma még a vezérlésnél a nagy áram, amit gondolom relékkel lehet megoldani Összegezve tehát: minden egyes automatizált részegység működését vezérelni szeretném. A működés visszajelzését csak egy-egy egységhez tartozó LEDdel oldanám meg, nem akarom túlbonyolítani. Köszönöm, Márk
Hello, szerintem ne nyiss uj topikot, csak maradj a témánál. Ám mivel kezdő vagy szükséged lesz más topikok használatára is. Kezdd szerintem azokkal.
-Programmodul biztosan van, ha netán nem lenne, hát irj egyet, de milyen nyelven szeretnéd a PC-t programozni? -PC-vel történő automatizálással sokan foglalkoznak, biztosan találsz segítséget. -Igen, a nagy áramok vezérlését (nagy feszültségen) galvanikus leválasztás után relékkel valósíthatod meg.
A dolog szerintem tök érdekes. Ha összehozod, hogy kapcsolgatod a relékkel a programkapcsolót, akkor a nyomtató port vezérlésében szívesen segítek!
Lassan végetér a nyár
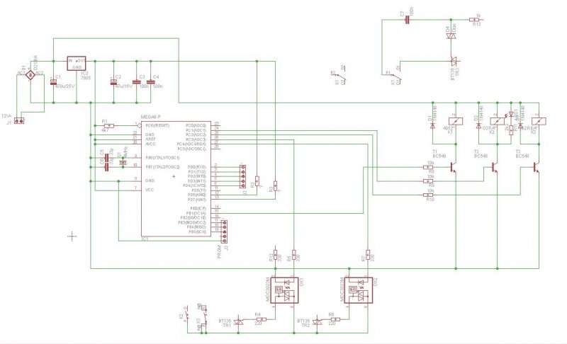
Szia én építettem hasonlót bár én nem PC - ről vezérelem a mosógépet hanem egy ATmega8 - at építettem bele, meg pár relét és triakot.
Szia Gabi!
Köszi a választ, már el is felejtettem, hogy valaha is ilyet szerettem volna. Hogyan tovább. Bevált-e, jól működik, lehet-e szabályozni, vagy egyszer "besütöd" programot és azt viszi e tovább, van-e több programfunkció? És:megosztod-e velem a rajzokat, fotókat? Bár mostanában nem tudok sajnos nekikezdeni a kísérletezgetésnek. Köszönöm, Márk
Jajj nem is vettem észre hogy 2 hónapos kérdésre válaszoltam
. Egyébként jól működik bár még csak pár napja készült el. Egy program van rajta mellékelek róla egy rajzot ha érdekel bár nem hiszem hogy más mosógéphez fel lehetne használni üdv
De jó! Köszönöm!
Bár, nem túl jó felbontású a kép, így nem teljesen világos mi micsoda. Ha jól emléxem, hat funkciót kellene irányítani: Motor forgás balra Motor forgás jobbra Vízbeeresztő szelep Szivattyú Fűtőszál hő 1 Fűtőszál hő 2 A Hajdú Energomatnál legalábbis ezeket külön irányítja mechanikusan a tárcsa. Lenne három gomb, mely három előre beállított programot indítana el. Legalábbis így képzeltem. Jól látom, Te két relét irányítasz? Lehet, hogy offok vagyunk egy picit. :hide:
Szia 3 relé van benne, egyik a fűtőszálat kapcsolja, másik a motort, harmadik a motor tekercseit kapcsolja (mosás / centrifuga üzemmód). A fűtőszál reléjét az AVR komparátorja kapcsolja. A vízcsapot és a pumpát egy - egy triak kapcsolja. A motor forgás iránya viszont nincs irányítva. Mellékelem a kapcsrajzot ezt Eagleben meg tudod nyitni üdv
Sziasztok! Egy egyszerű kérdéssel fordulok hozzátok
Egy relét szeretnék kapcsolgatni LPT-ről az lenne a kérdésem hogy BC546 tranzisztor jó-e és mekkora bázisellenállást használjak? (12V-os a relé)
Szia!
Mekkora a relé működtető tekercsének az ellenállása?
290 Ohm
12V mellett mekkora áram folyik át ezen a tekercsen? I=U/R
12/290=0,0413 -> 40mA
Ennek a tranzisztornak mekkora a maximális kollektorárama? Ha ennél az áramértéknél nagyobb, akkor jó lesz ehhez a tekercshez. Egy ilyen, viszonylag nagy áramerősítésű tranzisztornak nagy bázisellenállás is elég a teljes kinyitásához. 5V-os portfeszültség mellett használhatsz 4,7 kohm-os bázisellenállást.
oké köszi szépen!
Sziasztok!
Visual Basic 2008-ban sikerült írnom programot, amivel az LPT portra kötött ledet, (egy 220 ohm-s ellenálásal) tudom ki be kapcsolgatni. A ledet szeretném lecserélni egy számlálóra, pontosabban 3db-ra, amik különböző fajtájúak. - 12v 23mA - 12v 180mA - 12v 2w (ez nem tudom hány mA) ezek egy 9 voltos elemmel is működnek. Első kérdésem az lenne, hogy ha az LPT porton 2 lábat használok akkor az 5+5V összeadódik? Ha igen milyen ellenálást kell bekötnöm? és hogy? hogy ne legyen se az alaplapomnak, se a számlálónak problémája? -Lehet hogy sima 5v-al is működik az eszköz. Hány ellenálást (220 ohm-osaim vannak) kell beraknom, hogy ne legyen semminek se baja? -Ha egyik verzió se jó, akkor hogy tudom? mi módon tudnám rákötni a cuccost minnél olcsóbban? (A progi az annyi lenne, hogy beírok egy tetszőleges összeget, és annyiszor kapcsolja ki,be a portot, itt kéne, hogy a számláló forduljon) Válaszokat előre is köszönöm!
Mivel 12 voltosak a szamlalok nem fognak mukodni a port altal kiadott 2.5-3 voltrol. Hasznalj kulso tranzisztort, vag ULN2003 buffert.
Szia!
167mA-es a harmadik. Mindenképpen tranyóval, védődiódával, és bázisellenállással kéne vezérelni őket. Ráadásul ehhez már plusz táp is kell. Az a PC-ből is kivezethető, egy biztosítékon keresztül. Valahogy így.
Hu...
Köszi! de sajna elég hülye vagyok a kapcsrajzhoz Tudom nagy kérés, de esetleg nem tudnátok egy kész ezközről linkelni képet? :whistle: -esetleg még optocsatolós cuccról olvastam, azt bonyolultabb megcsinálni?
Nem bonyolultabb, annyi csak, hogy a tranyó helyett teszel egy optót. Az ellenállásokat pedig ahhoz méretezve lecseréled egy darabra. Vagy LPT kártya néven keresgélj, vagy ... Nem is tudom, igazából 3 alkatrész az egész: Ellenállás, optocsatoló, védődióda.
Hu. Talán ez menni fog...
Köszönöm!!! |
Bejelentkezés
Hirdetés |




. Egyébként jól működik bár még csak pár napja készült el. Egy program van rajta mellékelek róla egy rajzot ha érdekel bár nem hiszem hogy más mosógéphez fel lehetne használni üdv 






