Fórum témák
» Több friss téma |
Üdv!
Egy olyan áramkörre lenne szükségem, ami a bemenetére adott első 2jelet mindig figyelmen kívűl hagyja, majd a többit átengedi, kis idő múltán ha nincs több bemenő jel reseteli magát, kezdődik az egész előlről. Gondolom 2flip-flop és egy AND kapu kell az egészhez, de nem nagyon sikerül összehoznom a dolgot saját erőmből. Csatoltam egy általam tervezett-nem igazán működőképes-kapcsolást. Még valami, a jel 12V nagyságú lenne.
A rajzon az és kapu kimenetére kötött led a kimenetet, a tápra kötött kapcsoló pedig a bemenetet jelképezi!
Milyen az az első két jel?
Az első kettő felfutó/lefutó él? Változik a jelek hossza? Vagy az első két bitnek megfelelő idő múlva? Milyen az amikor nincs több bemenő jel? De leginkább: mit akarsz csinálni?
Hello!
Átfutottam gyorsan az ábrád. Szerintem a két JK flip-floppal aszinkron számlálót valósítasz meg. Itt a második minta után valóban bebillenti a 2. ff-ot, de a 4. után vissza is áll. Próbáld ki ugyanezt D flip-floppal. Az elsőnek a D bemenetére konstans 1, a Q kimenetét a második D ff bemenetére, a másodi ff kimenete pedig egy ÉS kapu egyik lábára. A te jeleid egyszerre a két ff Clock bemenetére, és az ÉS kapu második lábára. Ha minden igaz, akkor a második jel után folyamatos 1est ad ki a 2. ff, így az ÉS kapu engedélyezi a saját jeleidet. (Úgy értelmeztem a feladatot, hogy nem lesz külön órajeled) Mivel aszinkron jönnek a jeleid, a RESET áramkörre valami pontosabb feltételt kell szabni. Zsolti (A rajzon a leddel sorosan nem árthat egy áramkorlátozó ellenállás.)
@idlob: Egy riasztó első két "csippanását" kéne minden esetben (élesítés/riasztás/kikapcs) elnyelni. 12V-os motor-riasztóét.
@zsema: Csak nekem rémlik úgy, hogy egy JK tároló bemeneteit összekötve D-tárolót kapok? Resetre pedig azt gondoltam ki, hogy az egész áramkör a jelekből kapná a tápfeszültséget, így azt hogy meddig él az áramkör az szabja meg, hogy mekkora a pufferkondi a tápáramkörben.
Lehet jobban járnál egy monostabillal ,ami adott ideig nem engedi át a jelet.(csippanás hossza) ha viszont riaszt az ennél mindenképpen hosszabb lesz . Valamiért azt érzem, hogy ha riasztóhoz kell ,akkor előbb utóbb bezavarodik.
Ha JK ff bemeneteit összekötöd, akkor az olyan, mintha 00, 11-el működteted csak. 11-es bemeneti kombinációra a mindenkori kimenetetét negálja. Ez a T flip-flop.
Zsolti
A két első jelet figyelmen kívűl hagyó áramkör flip-flopokkal a mellékletben.
74hc74-nek aszinkron, negatív reset bemenete van. Azaz akkor töröl, ha resetre 0 kerül. Zsolti
@köbzoli: Nem lehet a panelhez hozzáférni :no:
@zsema: Igen, akkor a T tárolóval kevertem
Na * a mellékletedhez hasonlót akartam összehozni, erről van szó!
Már csak arra várnék valakitől tanácsot, hogyan oldható meg az, hogy tartósan nem magas bemeneti jel esetén "törlődjenek" a tárolók.
Egy egyszerű:
A bemeneti jeled feltölt egy kondit, ami szép lassan kisül egy ellenálláson keresztül. A csökkenő feszültséggel bármit csinálhatsz: tranzisztor bázis árama, fet gate feszültsége vagy akár egy Schmitt triggeres kapura is vezetheted. Hogy milyen gyorsan csökkenjen a fesz, azt a kapacitás és az ellenállás együttes értékével tudod szabadon beállítani: ![]() U(t) az időfüggvény U0 V az a feszültség, amire feltöltődik a kondi. Erről az értékről csökken exponenciálisan R Ohm C F Ha tehát időben jön egy új jel, akkor ismét feltölti a kondenzátort. Ha pedig sokáig nem jön, akkor a kondenzátor feszültsége lassan lecsökken. Zsolti
Azt azért megkérdem, hogy milyen nagyságrendű időről lenne szó, és mennyire kell ezt az értéket hjszál pontosan tartani?
Mert ezzel a módszerrel nagyon pontos időt beállítani nem lehet. Egyfelől az elemek értékének pontatlansága miatt sem, másrészt pedig erősen hőmérsékletfüggő a kapcsolás. Zsolti
Viszonylag hamar kéne visszaállnia az áramkörnek, a lényeg az hogy riasztás közben ne nyeljen el jeleket (csak a legelső kettőt), de olyankor elég sűrűn csipog. Szerintem 2s lenne az ideális, hogy ne álljon vissza túl hamar, de a gyors beriaszt-kiriaszt (ez 2-2csippanás) se zavarja össze az áramkört.
2 mp-re szerintem abszolút használható és egyszerű megoldás, de érdemes próbapanelen összedugni.
Zs
Jah, ha CD4013-asat használsz, az elmegy 12V-ról is.
Az IC-k bemenetei is elfogják viselni a 12V bemenő feszültségeket? 7408-asból milyet használjak ekkora feszre?
Halli!
Ha a 40-es CMOS sorozatot használod, azok általában 18V-ig bírják. A bemeneti feszültség maximiuma pedig rendszerint megegyezik a tápfeszültség maximumával. Általában. Azért nézd meg az adatlapokat. ![]() 7408-as helyett pl. CD4081 Zs
Apróság ,remélem jól látom.Az első felfutó élre az első tároló kimenete lesz magas ,a második felfutó élre a második tároló kimenete lesz magas ,ÉS a bemenő jel is magas ,tehát a kimeneti feltétel teljesült ,és csak egy impulzust nyelt el.Ezért vagy egy fokozattal többet kell beépíteni ,vagy egy inverter kell a clock jel útjába,esetleg valami lefutó élre lépő ic.
Jogos. Csak a két D ff idődiagrammját vizslattam.
Ha már úgy is 4 flip-flop van egy tokban, akkor nem kettőt kötsz össze, hanem hármat.
Világos. Mégegyszer köszönöm mindenkinek a segítséget! Ment a pontocska is!
Én valami olyasmit építenék, hogy lenne egy számláló ami mondjuk 4 ig tud számolni(pl JK flipflop-ból), ennek a kimenetére egy multiplexer, ami a 3 érzékelése esetén azt a kimenetét választja ki ahol az áramköröd folytatódik, így az első jel mindig figyelmen kívül hagyódik és a 3. tól üzemel tovább az áramkör!
CD 4017,A kívánt kimenettel tiltod az órajel bemenetet,és engedélyezed a következő fokozat bemenetét.
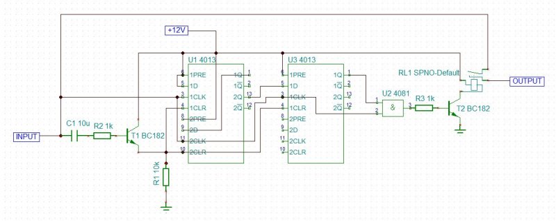
Vetnétek rá egy pillantást mielőtt megépítem?
Halli!
7 végén kicsit több időm lesz, most csak rápillantottam: remélem nem néztem el, de úgy szokott lenni, hogy reset és preset (clear és preset) fordított logika és mindkettőt 0-ra kell húzni alapesetben. Akkor él valamelyik bemenet, ha 1-et kap. Ha jól látom (PRE)SET bemenet 1-re van kötve, így mindentől függetlenül 1-et ad a kimenet. Ha pedig relét használsz, akkor a tranzisztor védelme érdekében szokás egy fordított diódát a tenni a behúzótekerccsel párhuzamosan. * Hét .
A másik ami közben az eszembe jutott a rajz alapján:
a relé mechanikus kapcsoló, villamos szempontból lassú. Ha a harmadik jel túl gyorsan jön a második után, akkor előfordulhat, hogy a kapuk átengednék, de a relé még nem kapcsolt át, így elveszik. Zs
Revidiálnom kell a korábbi hozzászólásomat:
a 74hc74 nél negatív aszinkron set/reset volt, ahhoz készült az ábra Reggel néztem a 4013-as adatlapját, és ott már logikai magas szint aktiválja a törlő és beállító bemenetek. Zs |
Bejelentkezés
Hirdetés |












