Fórum témák
» Több friss téma |
Üdv!
Akkor maradhatnak úgy a preset-ek, jól értem? Igazad van, fölös a relé, elbírja azt egy tranzisztor is, és az elég fürge lenne. Milyen tranyó menjen oda? ![]() Resetelő rész-e rendben levőnek tűnik?
BD239 akadt kezembe itthon, ha jól emlékszem ez meg is teszi relé helyett.
Szerintem nem. Az adatlapja szerint 0-ra kell kötni mindkét (set és reset) bemenetet. Akkor tudod érvényesíteni valamelyiket, ha logikai 1 kerül rájuk. Tehát az én véleményem szerint a set bemenetet le lehet kötni 0-ra. A resetet pedig például egy aktív alacsony illesztéssel tudod megoldani. (ábrán csatoltam)
A működése kb. annyi, hogy amíg a tranzisztor nyitva van, addig a RESET bemeneteket lehúzza 0-ra. Ha a tranyó bezár, akkor viszont 1 kerül a bemenetre. A kiválasztott trafóról azért nem tudok nyilatkozni, mert nem tudom, hogy mi lesz utána. Elég nagy, lehet nem is lesz rá szükség. Továbbra is azon gondolkodom, hogy ez a kapcsolás csak akkor fog működni, ha tényleg 1-1 fel- és lefutó él (=2 db jel) érkezik. Biztosan nem valami frekvencia modulált jelsorozat felel 1db csippanásért? (riasztókkal nem sok dolgom vol ezidáig) Zs
Értem, azért majd én is átfutom az adatlapot, hogy most invertál vagy nem invertál az a k... preset és clear bemenet...
Trafó alatt gondolom tranyót értessz. A bemeneti jelet az egyik indextől(villog párhuzamosan a csippanásokkal) vesszük, a relé/BD239 pedig a csipogó felé menő akármilyen jelet szakítaná meg/kapcsolná. Mivel nem tudom milyen a jel, ezért hajlok még mindig a relé felé, nem akkora gond ha elveszik egy jel, de tranzisztor félek hogy többet is elvesztene.
bocsánat, tranyó természetesen
![]() Egész kivitelezhetőnek tűnik az ötlet. Bár, ha jól értem a feladatot, akkor egyszerűbb megoldás is lehetságes: Megméred, hogy mennyi időt vesz igénybe a bekapcsolás utáni két csippanás. 1) Egy relé, alapesetben (kikapcsolt állapotbanÖ megszakítja a csipogó tápját. (vagy a jelvezetékét) 2) A riasztó bekapcsolását követően egy időzítő elszámol a megmért időig. (pl. 1-2 sec) 3) Az idő letelte után behúz a tranzisztor, úgymarad és riasztáskor már szirénázhat bátran. Ez azért előnyös, mert mindegy, hogy milyen jelek jönnek mennek, azokat nem kell figyelni és csak egy kiváltó esemény szükséges. Akár 1 db felfutóél. A bekapcsolást érzékelheted elektromosan is, vagy egy fotoellenállás, fotodióda, fototranzisztor az indexbúrába. Zs
Nagyon nagy vagy!
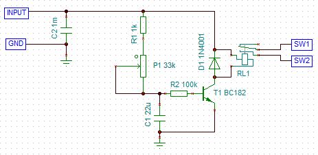
Építettem egy bekapcsolás késleltetőt dugaszolós panelen, majd kikísérleteztem a megfelelő értékeket és nagyon jó lett! Köszönöm, ez tényleg sokkal jobb, mint az előző verziók, 1-2s után felejt mindent! Csatoltam a kapcsolást.
Nem konstans, ezért van ott egy 1000µF pufferkondi. Ennek hála kb 2-3s kell jel nélkül a relének hogy eleresszen.
Akkor lehet elférne egy soros dióda még a C2 előtt.
Meg kell vizsgálni, hogy beépítés után folyhat-e visszafele áram INPUT rányába. Mert pozitív feszültség esetén a kondi feltölt, de ha 0 kerül a bemenetre, akkor gyorsan kisülhet, ha visszafele is terhelheti az áramkört. Zs
Jogos! Nem vizsgálódok, beépítem, biztos ami ziher.
|
Bejelentkezés
Hirdetés |












