Fórum témák
» Több friss téma |
Fórum » Tranzisztoros kapcsolás
Hali
Azt szeretném kérdezni, hogy a kapcsolásomban a T2 tranzisztor miatt annyira leesik az áram (12voltról 9re), hogy a villanymotor alig forog. Kérdésem: Miért esik le a tranzisztornál ennyire a feszültség? (Tinában csináltam meg a kapcsolást)
Most meg beraktam oda egy tranzisztort (T3)
Most meg jól forog a motor Miért??????
Gondolom, az U2 scr begyújtott állapotban a T2-BC182 C-B diódáján keresztül rövidrezárja a tápot - de mit keres a kollektor a negatív oldalon?
A második rajzodon is ez van - valamit még változtattál, vagy már meghalt a T2- BC 182. ( ha jól látom....)
Szia !
Először olvasni kellene pár elektrotechnikai könyvet. Ahogy látom, kezd az alapoknál. Ez amit csináltál csak egy borzalom, ne vedd sértésnek. Legjobb lesz, és így jutsz egyről a kettőre ha nem a tinát nyomkodod először, hanem az idevágó szakirodalmat olvasod. Üdv!
Ezt megkaptad....
Egyébként ha kiveszed az U2, T2, T3-t, még működik is az irányváltás rendesen... Mit akartál az sw3-mal?
ok
de írd már meg PCB hogy mi a hiba benne? miért forog a motor gyorsabban ha beteszem a t3 tranzisztort köszi (amúgy szinte ez az első kapcsolásom)
Ameddig nem válaszol PCB....
Ha a reléd húzva van, akkor gyorsan megy a motor, mert direktben kapja a 12 voltot - ha elejteted az sw1-gyel, akkor meg irányt vált, valahogy "átkeveredik" a (-) a T2-n, ami már ki tudja, mit képvisel.... Egyébként olvass és válaszolj, ha kérdezel.
Jah bocsika
Az sw3-mal indulna el az első motor a másik kettővel meg az irányát változtatnám Igazából azt nem értem hogy ha az U2 tirisztort egyből bekötöm a pozitívba és bekapcsolom SW3-az akkor lassan forog a motor (gondolom nem kap elég feszültséget), de amikor berakom T3 tranzisztor és az folyamatosan kapcsolja a tirisztornak az áramot és amikor megnyomom a sw3at akkor már normális feszültséget kap a motor Nem értem hogy miért
Ezzel a kapcsolással leegyszerűsítettem a kérdésemet.
kapcs nem műk kapcsolásban 4 volt jut el az égőhöz Miért? A másikban már több volt, de hogyan tudnám megcsinálni azt hogy mind a 12volt eljusson az égőhöz. Amúgy én inkább vezérléstechnikával foglalkozom (relék, plc) csak most próbálok egy ötletet elektronikával megvalósítani, de nem nagyon értek hozzá. Gondolom hogy valami amatőr hiba van a dologban Előre is köszi a választ
Ha a T2 kollektorát és emitterét fordítva (jól...) kötöd be és teszel a báziskörbe egy ellenállást is (...) , akkor menni fog rendesen- de újat rakj be.
Látom új kérdés....he-he... A BC182 nem való lámpákhoz. Ha PLC-vel foglalkozol, illene az alapokkal is tisztában lenni.
Zeg-zug kapcs ( 2....)
Miket össze nem kavarsz a BC-kel... A tirisztort direktben gyújtsd be, de ha így (valahogy) akarod kioltani, akkor egy pnp tranyót tegyél az anódkörébe és azt kapcsold ki, de legalább BC303-at. Emmiter +, kollektor az anódra, stb...
Nézd át, mit kötöztél össze.. ha kinyitod a tranyót (T2) rendesen, akkor kapcsolja a motort.
Ha polhelyesen kötötted be, a kollektoron mit mérsz?
Ha így kötöd be és ~10 mA elég tartóáramnak az scr-nek, akkor menni kell neki.... de bírja a BC a motoráramot?
A lámpádat meg így csináld, ha már ragaszkodsz hozzá, de a két átmenet levesz a kevés feszből, arra számíts...
hali
Ez már jól működik valami ilyesmire gondoltál?
Ezt is rajzoltam...
csak a drótok másképp mentek....hi....
Legjobb lenne, ha a megvalósítandó célt vázolnád nekünk...
Egyébként: egy tirisztoron begyújtott állapotban 1,4V esik, egy "normál" Si tranyón legalább 0,3...0,5V a terheléstől és a vezérlőáramtól függően. Motort én nem kapcsolgatnék BC182-vel, pedig szeretem ezt a típust... Ha a két nyomógombbal való be-ki kapcsolás a cél, akkor elég hozzá egy tirisztor és a két nyomógomb. A be gombot a tirisztor anódja és gate-ja közé, a ki gombot pedig az anód-katód közé kell kötni. A kikapcsolás a nyomógomb elengedésekor következik be.
Szóval így működik. Bár tranzisztor nincs
Azért a gate-be illett volna egy ellenállatot betenni.
Így igaz,, legalább egy 220ohm (tirisztortól függően) kell a gate-tel sorosan. Azt valóban nem írtam, hogy a terhelést általában az anóddal szokás sorbakötni, és ilyenkor ellenállás sem kell.
hali
az a problémám hogy ha nem ledet hanem motort kötök rá fogyasztő ként akkor valami hibaüzenetet ír mi a baj?
hali
msot kicseréltem a bc307eset bc450 esre és most már nincs hibaüzenet ezek szerint a tranzisztorok nem bírták?
hali
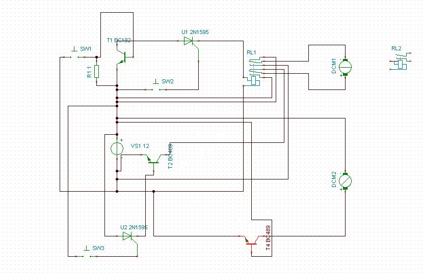
egy kicsit átalakítgattam a kapcsolást és msot már jól működik de azért írjatok hogy ha ebbe találtok valami hibát!
Te jó ég!
Nagyon sok a hiba.... A program azért adott hibaüzenetet, mert nincs "letestelve" a kapcsolás. (nem tud viszonyítási pontokat a szimulációhoz...) Be kell rakni egy földelés, (testelés) ikont valahonnan a supply eszköztárból és a Tápfeszültség negatív pontjához kötni. Ezt te a valóságban meg is építetted? Mert ha megnyomod az S3-mat akkor az U2 a T2 BE diódáján keresztül rövidrezárja a tápegységet, tehát a T2 valószínűleg el is füstöl...Esetleg az U2 is. A T4 bázisánál nincs ellenállás sorban, ezért az is elfüstöl, de a motor jól van hozzá kötve.... Az U1 illetve T1-et nem nagyon értem mit akarsz vele létrehozni, de ez így nem működik az biztos...
Olvasd el ezt:
http://www.hobbielektronika.hu/cikkek/elektronikai_alapismeretek_-_...k.html Meg ezt: http://www.hobbielektronika.hu/cikkek/elektronikai_alapismeretek_-_...k.html Meg olvasd el az összes " Elektronikai alapismeretek" témájú cikket a cikkek közül. Sokat segíthetnek... |
Bejelentkezés
Hirdetés |




















