Fórum témák
» Több friss téma |
Megvan! Ez volt az.Bővebben: Link
Régóta foglalkozok modellekkel, de meg szeretném oldani, hogy az autót pc-n keresztül irányítsam.
Az a tervem, hogy egy régebbi analóg Multiplex DeltaTop 2ch távirányító potmétereit egy-egy potméter ic-vel helyettesítem, és ezeket vezérelném nyomtató portról (legjobb lenne usb-ről). Az lpt portról érkező jelek mennének a poti ic-be ahova alapból a nyomógombok mennének, így finoman lehetne irányítani az autót. Sajnos a programozásban nem vagyok olyan jó, ezért főleg ebben kérnék segítséget. :help:
A gond az hogy ha nem tudsz programozni, akkor mégis hogy képzelted el a dolgot ? Valaki írja meg helyetted a programot ? Vagy nekiállsz programozni tanulni, és csak az a kérdés hogy melyik program nyelv legyen az ?
Végül is csak annyi kellene, hogy a nyomtató porton az egyik kivezetésen adja a jeleket az egyik poti ic-nek a led villogtatáshoz hasonlóan. A legjobb az lenne ha sikerülne megoldani, hogy a billentyűzet nyilaival irányíthassam, de egyenlőre elég ha csak megmozdul a kocsi....
Amúgy bocs hogy nem születtem profinak :no:
Semmi gond, azért kérdeztem, hogy mire gondoltál. Szóval ? Programozni szeretnél megtanulni ?
Programozni is.
Csak nem lehet olyan bonyolult 4db kimenetre jeleket küldeni. Viszont ezt tényleg meg szeretném csinálni...... Ha belegondol az ember nem is olyan bonyolult. Végül is a távirányítás adott, tesztelt és jól működik. A potikat kell csak ezekre az ic potikra kicserélni, és ezeknek a potiknak a pillanatkapcsolós bemenetükre kellene egy kis jelet adni mintha megnyomtam volna a kapcsolót. Nemtudom hány voltot ad le egy nyomtató port, de ha túl sok akkor egy ellenállással le lehet osztani. Esetleg egy ledet is be lehet rakni, hogy lássam tényleg ad jelet. Valami ilyesmire gondoltam nagy vonalakban...... :yes:
Na csak ne szaladjunk annyira előre. Először is ha még nem csináltál hasonlót, le kell egyszerűsíteni a dolgot amennyire a működés teszteléséhez elég. Tehát a távirányítóban végülis potik vannak, vagy kapcsolók ? Ha poti, akkor mekkora az ellenállásuk. Ezeket kell megnézni először. Utána neki lehet állni megírni a programot. Ott is célszerű azzal kezdeni, hogy pl egy LED et be tudj kapcsolni a printer porton programból. Idáig el tudlak vezetni, de a digitális potit (ha ez kell bele, és nem csak sima kapcsolós) már neked kell majd programból vezérelned. Ehez ismerned kell a digit poti interfészét, nem tudom, lehet SPI is meg I2C, meg fene tudja milyenek léteznek még.
Továbbá a távirányító elektronikájába is neked kell bekötnöd ezt a digit potit. Ha ezek megvannak, menni fognak akkor folytathatjuk.
2db 5kohm-os poti van benne, Alap állásban (amikor a kocsi nem csinál semmit) 2.5kohm-ot mutat a műszer.
csatoltam egy adatlapot valami hasonlót akarok beletenni, csak 5 ohmosat.
Szia!
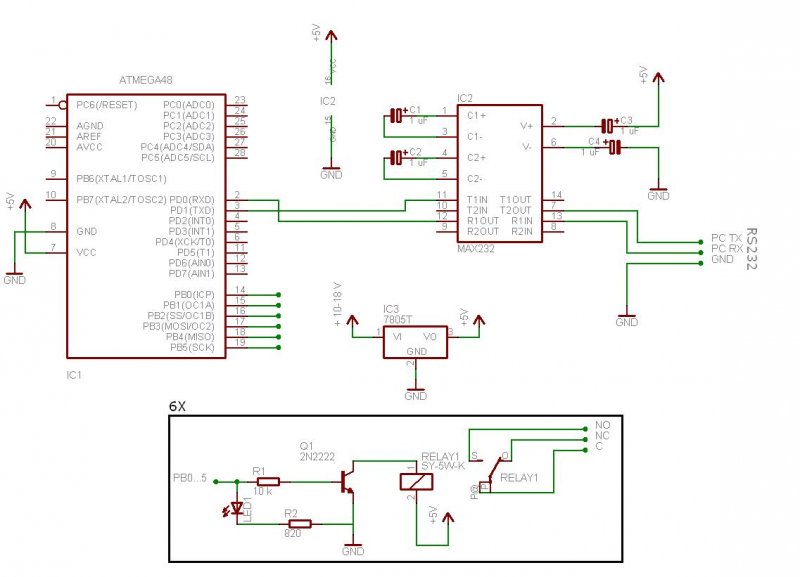
Nekem van egy áramköröm + pc programom amit én írtam. Ez az áramkör 4 relét vezérel (lehet 8 is vagy még több, csak akkor a programot módosítani kell.) Ezzel csak az a baj, hogy neked poti kéne, ez meg kapcsoló, de mivel a billentyűzeten is úgy van, hogy vagy lenyomva vagy nem, így szerintem ez is jó lenne neked. Ha érdekel elküldöm az áramkört, programot, stb. Egy ATMega48 van benne és még egy pár alkatrész. A relék vezérelhetők a billentyűzet nyilaival is, és van ki-be kapcsolás mód is a programban. Egyébként ezt az áramkört neten találtam, de csak Linuxra volt hozzá program és én ezért tanultam meg programozni. Meg a programot az ATMegába is továbbfejlesztettem, hogy egyszerre több relét is be lehessen kapcsolni.
Te vagy az én emberem
Megköszönném ha elküldenéd. Amúgy itt is az ic potikat a kapcsoló lábon akarom vezérelni, tehát ha a relé behúz akkor olyan mintha egyfolytában nyomnám a gombot. szerintem menni fog privátban elküldöm az e-mail címemet
UP
Mivel ez egy fórum, kiírom ide is, meg elküldöm e-mail-ben is. Szóval szerintem nem kell bele digitális poti, hanem sokkal egyszerűbb: gondolom a potinak mind a 3 lába be van kötve a távirányítóba, az egyik lába lehet GND-n vagy tápon a másik kettő meg az előre-hátra vagy jobbra-balra. Neked úgy kéne bekötnöd, hogy a két-két relé egyik lábát össze kötöd és az megy vagy a tápra vagy a GND-re, a másik lábaik meg a poti másik két lábához. Mellékelt képbe lerajzolom, hogy érthető legyen. Ja és ez RS232-n van, nem LPT-n, de ha kell lehet USB-n is van egy RS232<->USB átalakító áramköröm is.
A progit is feltöltöm csak még átnézem, hogy jó-e, mert folyamatos fejlesztés alatt van, de ez nagyából már a végleges.
Na feltöltöm a programot is. Nem a nyilakkal működik, hanem a W, A, S, D billentyűkkel, de gondolom nem baj. Visual Basic 2005-ben írtam, szóval .NET Framework kell hozzá.
Hát nem mondom ügyes megoldás, de egy olyannak elmagyarázni a mikrokontroller programozását, aki még PC-n se programozott, érdekes lesz. De hajrá ! Kíváncsi leszek a fejleményekre. Az meg hogy odaadod neki a kész áramkört, meg a kész PC programot, az nemér ! Arról volt szó hogy megtanul programozni.
Beszéltem egy ismerősömmel aki már csinált ilyet, azt mondta, hogy megtanítja ezt a fajta program írást.
Amit még elfelejtettem, hogy ezt az egészet egy régi 486os vagy 386os gépről akarom megoldani, mert a régi rendszerben nem kell driverekkel sz@rakodni, hanem direktbe lehet vezérelni.
Most néztem meg az e-mail-t .
Nagyon köszönöm, de kicsit nekem bonyolultnak néz ki. Mint előbb írtam, meg akarom csinálni egy régi gépen. Ha az kész van a másik, és működik, akkor szerintem ezt is megépítem Lidi: Már sikerült egy-két programot írnom pascalban (freepascal-ban)
Akkor az ismerősöd segít neked ebben ? Én pascalban nem igazán tudok, csak Borland C++ Builder -ben, és XP alatt. Vagy 386-486 -os gépen dos/win98 -al is lehet, bár azokon picit túlhaladt az idő. Mondjuk az LPT porton is.
Tudom hogy kicsit kiöregedtek már (kb 20 éve......)
de nem akarok egyből a 150000ft-os új gépen kísérletezni. Van itthon 3db működő régi gép, első lépésekre az is megfelel
Ha PC-re esetleg saját progit akarsz írni akkor nagyon egyszerű: 1-es relét akarod bekapcsolni akkor "001"-et (idézőjelek nélkül) kell küldeni, 2-es relé "002", 3-mas "004", 4-es "008", stb. Ha egyszerre 1-es és 2-es akkor "003".
Az ATMega48-ba a programot elfelejtettem, de most csatolom. Ha nem akarsz IC-t programozni, megbeszélhetjük esetleg, hogy megcsinálom neked (az IC áráért). Sok sikert!
Köszönöm a felajánlást, de ha mással csináltatnám meg a dolgot akkor abból én semmit sem tanulnék
Értem, szivesen.
Akkor elmondom, hogy, hogyan kell. Innen töltsd le a PonyProg nevű programot. És építsd meg ezt az áramkört. (Ez lesz a programozó.) Az áramkör csatlakozó sorának a lábait így kösd az ATMegára: Csatlakozó: <-> ATMega: 1. (MOSI) <---> 17. (MOSI) 5. (RST) <-----> 1. (Reset) 7. (SCK) <----> 19. (SCK) 9. (MISO) <---> 18. (MISO) A reset lábra tegyél egy felhúzó ellenállást.
Köszi, de még csak ott tartok hogy példaprogramokat írogatok, meg az ismerősöm megmutatta hogyan lehet lpt portot elérni direktben (a 386-os gépen már sikerült egy ledet ki-be kapcsolni).
Szivesen, akkor jó tanulást!
Tavaly én is csináltam egy ilyet
LPT port-ról egy optocsatolónát az autó távirányítóját kapcsolgattam.A programot pascal nyelven írtam hozzá ![]() Idén hasonló dologba kezdtem csak kicsit bonyolultabba. Szintén PC vezérelt járgány lesz, csak annyi változtatással, hogy viszi magával a PC-t is plusz egy kamerát Wi-fi keresztül szeretném majd vezérelni. Ha elkészült rakok fel képeket!
Helo mindenki.
Szeretnék csinálni valami szerkezetet amit belehet dugni a számítógép egyik portjába és azon a szerkezeten keresztül mondjuk egy elektromos motort meghajtani de úgy hogy a sebességét is tudjam szabályozni. (Igazából egy kis rc autó féleséget szeretnék csinálni csak annyi különbséggel, hogy a vezérlést a gépemről oldanám meg.) És az lenne a kérdésem, hogy hogy lehetne csinálni egy olyan szerkezetet ami a számítógép portjából (vagy esetleg usb) érkező digitális jelet átalakítja a motor mozgásához szükséges analóg jellé? A válaszokat előre is köszönöm.
Helló
Szerintem a te barátod a pwm szabályozás. A kitöltési tényezővel tudod a sebességét szabályozni. ÉS egyszerűen össze lehet hozni nyomtató portal.
Kicsit próbáld meg azért konkretizálni jobban. Mert egy ilyen kis jószág vezérléséhez azért egész sokmindennel tisztában kell lenni. A párhuzamos port "vezérlése" nem bonyolult de mondjuk, ha ekkora fába vágtad a fejszédet akkor inkább a mikrokontrollerek felé kacsintgatnék a te helyedben. Ott rögtön kinyílik a lehetőségek tárháza. Ha jól érzem még most kezdesz az elektronikával ismerkedni. Így sok sok információt kell még összeszedni egy ehhez hasonló projekthez.
De én nem tanácsolom a párhuzamos porttal való vezérelgetést mert igen igen eljárt felette az idő és szerintem van ennél kényelmesebb megoldás is. Ajánlom figyelmedbe a nullától a robotokig cikket amit itt a he-n publikált Topi. Bővebben: Link kis érdekesség a formula flowcode esetleg, ha annyira nem kívánsz az assembly rejtelmeibe elmerülni. Bővebben: Link Fery is sok infót feltöltött az oldalára PIC-ekkel kapcsolatban ahol a PIC demo panel 3.1 az egyik kedvencem amit jómagam is használok.
Ha nem PIC mikrovezerlot, hanem esetleg AVR-t akarsz hasznalni, es a taviranyitashoz a Bluetooth is megfelel, akkor olvassad el ezeket a cikkeket:
WILL-I 1 WILL-I 2 WILL-I 3 Bluetooth tavvezerles |
Bejelentkezés
Hirdetés |












