Fórum témák
» Több friss téma |
Fórum » Tranzisztorok helyettesítése
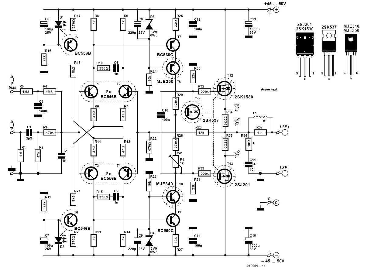
MJE340-350 pl. alternatíva lehet. A melléklet rajzon eleve azok vannak.
Szerintem is jó helyette, de vigyázni kell vele a helyettesítésénél, mert lábkiosztás nem egyezik meg.
Vagy mégis megegyezik az MJE 340, 350 el ? Ugyanis alkatrész teszterem szerint igen. A katalógus szerint nem ???. https://www.el-component.com/images/bipolar-transistor/bf470-pinout.jpg. Ezért kell mindig leellenerőzni beültetés előtt, a gyártók eltérő lábkiosztást alkalmazhatnak.
A mellékelt paneltervet rajzoltam hozzá, amibe illeszkedik az MJE340-350 páros.
Van ennek az erősítőnek saját témája is ha jól emlékszem, talán ott fenn is van ez a panelterv. Itt az erősítő témája. A hozzászólás módosítva: Szept 23, 2019
Igen, igazad van azért is korrigáltam, kerestem a fiókban bontott BF470-et és leellenőrizem multiméterrel dióda állásban és alkatrész teszterrel is mindkettőnél azonos volt a lábkiosztás.
A hozzászólás módosítva: Szept 23, 2019
A napokban olvastam, hogy erre a helyre a MJE340 MJE350 a nagy kapacitása, lassúsága miatt nem igazán jó. Határfrekvencia nincs is megadva az adatlapján. Nagyon nehéz ilyen kis kapacitású és magas határfrekvenciájú tranzisztort találni. Az MJE15032 MJE15033 párosnak nagy a határfrekvenciája. Lábkiosztása viszont más. Nekem egyébként üzemel itthon egy ilyen sztereo Crescendo erősítőm. Csak e szempont alapján kipróbálnék arra a helyre más tranzisztorokat.
Idézet: „Az MJE15032 MJE15033 párosnak nagy a határfrekvenciája” Igen, nagy a határfrekvenciája, 30 MHz, de a BF -é 60 MHz. Nem tudom, hogy mennyit számít, de abban biztos vagyok, hogy számít. De mi a kérdés, ha kapható az eredeti, és nem is drágán.
A BF469 valóban van. Párja a BF470 nincs raktáron.
Pfff. Azt nem néztem, de talán érdemes lenne rákérdezni, esetleg más beszerzési forrás után nézni. Talán hihetetlen, de egy nyamvadt hangfrekvenciás erősítőnél is mennyit számít a félvezetők gyorsasága.
Szia
A Toshiba feliratú tranzisztorokból sok a hamis. Az alsó tranzisztorok valószínűleg eredetiek, mivel már az On is gyártja. Egyébként az alsókkal megegyező tokozásban készülnek 2013-óta az eredeti Mjl tranzisztorok, amiről sokan hiszik, hogy hamisak, mert az On nem frissítette az adatlapon lévő tokozását. A hozzászólás módosítva: Szept 24, 2019
Kösz, ez megnyugtató, bevásároltam egy jókora mennyiséget válogatás miatt az ON Semiből
![]() A Toshibára már csak érdekességképp is kíváncsi lennék... Elm. a "JAPAN" feliratúak eredetiek, de a fene se tudja már... Az adatlap szerinti méretek stimmelnek. Mint az ON Semi-nél is.
Az adatlap tanúsága szerint az, csak japánban gyártott gyártott tranzisztorokra vonatkozik. A Toshiba szerint, már kínában is gyártják hivatalosan, gondolom arra nem kerül "Japan" felirat. Egyébként az On semiconductor Mjl szériáról itt olvashatsz.
Köszönöm a linket. MJL-ből is bevásároltam, szerencsére azok is eredetiek. Én mondjuk mindig figyeltem a "kitől"-re, így nincs hamis félvezetőm (még).
A Toshibával azért vagyok gondban, mert nem jó szívvel raknám párba a más származásúakat, még ha bétára rendben is vannak a szükséges áramoknál. Aztán a fene tudja, lehet elmuzsikálnának... Az éppen javítandó végfokban 3-3db n-p van, lehet egy csatornával kipróbálom, műterheléssel fokozatosan csontra kiterhelve, és kiderül. Ha nincs gerjedés, torzítás, különösebb melegedés, asszimmetria, akkor megnyugtató. Hiába ua. a gyártó, fene tudja a technológiai különbségeket...
A helyedben inkább kerülném a Toshibát. Magam se szívesen párosítok két különböző gyártótól származó tranzisztort. (A ritka visszacsatolás mentes végfokoknál ez súlyos problémát okozhat.) Mindenesetre érdekelne, mennyire stabil egy On semi tranyó Toshibával "párosítva".
A hozzászólás módosítva: Szept 25, 2019
Félreértettél, én a két Toshibát gondoltam párosítani. Mint a fenti fotómon (felső kettő), a "Japan" feliratost és az enélkülit. Különböző gyártótól származóakat tényelg nem illik beépíteni
![]() Az On Semiből megvan az azonos n-es és p-s is (fotón alsó kettő) Tehát, a Toshibából van 10-10db-om, ebből kiválogatom a szükséges 3-3db-ot, aztán meglátjuk. Mellesleg igazad van, amennyi hamis verzió van, már eléggé kerülendő. Meg az On Semi sem drágább...
Én tőlük, ezek tuti eredetik, és jó az ár:
https://de.rs-online.com/web/p/bipolare-transistoren/1241460/ Esetleg innen, bár kicsit drágább, de ez is tuti eredeti: https://www.conrad.de/de/p/on-semiconductor-transistor-bjt-diskret-...2.html Ha nem akarsz bajlódni a beszerzéssel, kb. 10-es darabszámban tudok adni. 50-et ne kérj azonnal
Üdvözletem!
Olyan kérdésem lenne hogy szükségem lenne irl1404 vagy irl3034 n-es mosfet re nagyáramú kapcsolgatáshoz de nemigazán találok a boltokban. A kapcsolgatandó fesz kb 5V és az áram válltozó 5-25A közötti. A jelenleg kaphatóak közül melyik lehet jó helyette?
Sziasztok,
Egy segítséget szeretnék kérni BD313 (+ párja) tranzisztor helyettesítésre. Többet kinéztem de ezek szintén már nem feltétlenül kaphatók PNP/NPN párban ↓ Type Mat Struct Pc Vcb Vce Veb Ic Tj Ft Hfe BD313 Si NPN 150 60 80 5 10 200 4 25 BDX67CECC BDX69A BDX69B BDX69C MJ4034 MJ4035 Gondolom ha nem TO3 tokozást választok az is jó lehet ha befér a bordára, egy BD249-et néztem bár kicsit kisebb a teljesítménye. Erősítő végfok cseréhez lenne BD249C Si NPN 125 115 100 5 40 150 3 25 TO218
Katt felül a "Kersztreferenciák"-ra és ott beírod a helyettesíteni kívánt típust.
Üdv!
Van egy Sony STR-V45 rádiós erősítőm. Sajnos mid két végfok oldal halott. A kérdésem az lenne mivel tudnám helyettesíteni a végfokokat 2SA771 / 2SC1986.
Értem! És e közül a két páros közül melyiket ajánlod?
|
Bejelentkezés
Hirdetés |










