Fórum témák
» Több friss téma |
Fórum » TV hiba, mi a megoldás?
A villogás hibakódot takar.pl. Vill-vill-szünet-vill-vill-vill. Ez a 23-as kód.
De ezen felül egy tipusszám is fontos. Ezeket föltétlen áruld el,akkor talán tudunk segíteni. István
Köszönöm, ezt már sikerült Home-ra állítani, viszont hiába állítom be a menüben a hangerőt, minden bekapcsoláskor 0-ról kell feljebb venni.
Na csak most tudtam méregetni, fűtés oké, katód 200V -ja oké, sorkimenő az megy, az eltérítés is.
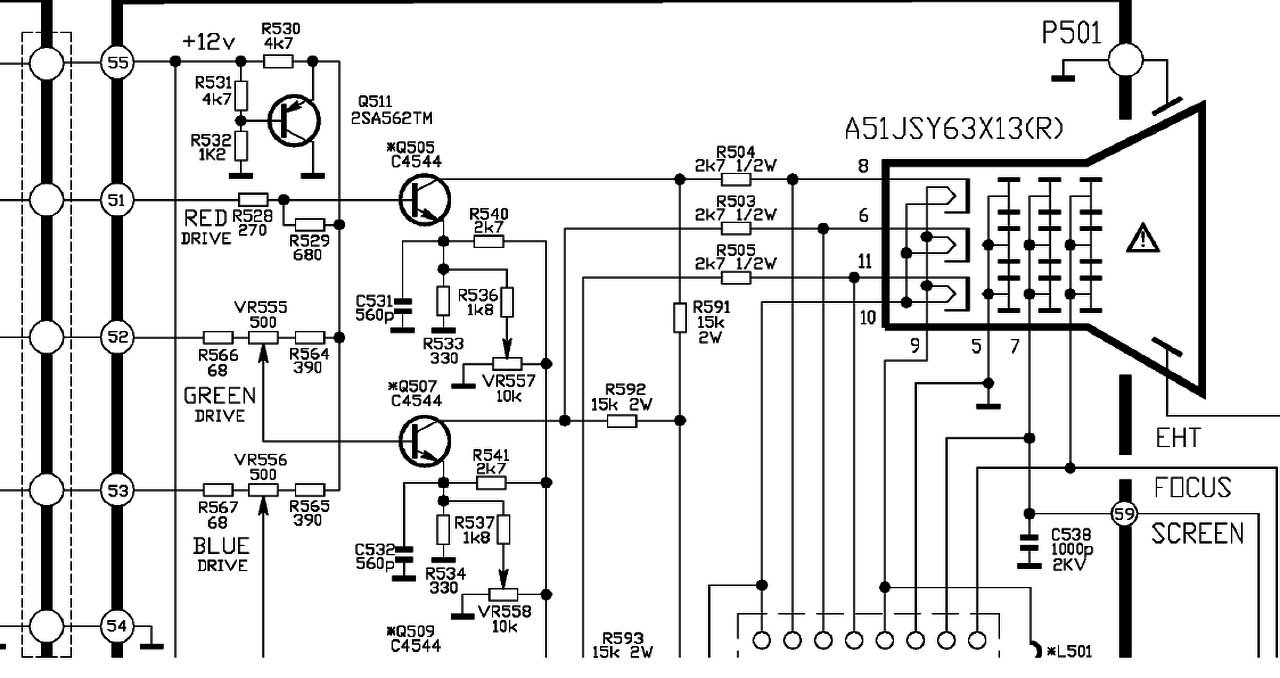
A képcső nyakán lévő panelen van egy 12V bemenet, ahol csak 9,5V közül mérhető. Ez lehet gond?
Most melózok így csak holnap tudok tipusszámot mondani.
Szerinted tipus minden nélkül lehet adni infót? Lehet hogy hibakódot villog de ebből megállapítani...
Ha 12V kell oda, akkor a 9,5 bizony kevés lesz és ez okozhat gondokat.
A NYÁK-on az van írva...
ennek utánanézek majd.Valami más ötlet esetleg?
Nem pont ennek a TV-nek a kapcsolása, de valami ilyesmi:
Itt látható hogy hova is kell az a 12V. Szerintem azzal a 9,5V-al is mennie kéne. Mit lenne érdemes még mérni? A hozzászólás módosítva: Dec 13, 2016
Függő eltérítés van? G2 feltekered van fény?
Holnap megnézem, hogy mit szól, ha feltekerem.
Hallható az eltérítő tekercs hangja, ebből gondolom, hogy az jó.
Lehet, de ha mpmcs g2 fény sem lesz. Videótáp megvan?
Igen, megvan!
Mi az az a "mpmcs"? Holnap után tudok csak időt szánni rá, majd írok, hogy mi a helyzet.
Csinál olyat is, hogy ha bekapcsolom hangosan elkezd sisteregni, kikapcsolom, majd egyből be, és elmúlik a sistergés, csak a szokásos alapzaj marad.
Ez mitől lehet?
Mpmcs=nincs.
Üdv!
Ez van, ha felcsavarom a G2-t (A csíkok nem a fényképező miatt vannak, élőben is ilyen.) Túl nagy volt ide a kép, itt megnézheted!
Nem Philips cső van benne véletlenül?
Nem! LG.
Akkor a vezérlő IC lehet a hibás? Vagy mit nézzek még meg rajta?
Azt nézd már meg, hogy a 12V-os táp miért nincs meg.
Üdv mindenkinek! LG42LB650V televízió hibájának megoldását keresem. A gyárilag telepített youtube app tökéletesen működött ez idáig. Szinte csak zenék hallgatására használtam, kb 1 éves a készülék. Aztán a napokban egyre lassabban tűnt el a "betöltés" felirat, de még elindultak a zenék. Aztán tegnap jött a kiírás: "A hálózat instabil" netflix, videa, filmbox live mind ezt írja ki. wifin keresztül megy a tv-n a kapcsolat. a tv adásokkal nincs gond. a böngésző működik a tv-n ja és azon keresztül működik a youtube. UPC szolg. hálókártyával. Tableten üzemel a net hiba nélkül. Eddig elvégeztem: gyári alaphelyzet visszaállítás, készülék újra beüzemelés, sebességmérés: 60/10 appok újratelepítődtek, automatikus szoftverfrissítés, router, tv áramtalanítás 2 órára Kérnék segítséget.
A hozzászólás módosítva: Dec 18, 2016
Sziasztok!
Gondban vagyok egy Sharp TV tápjával. (Sharp LC32FB500E) A gond az ,hogy a táp nem hajlandó beindulni. Indulna ő de valami miatt leáll. Tehát a főpanelt ha lehúzom és az invertert akkor stby 5V megvan. Visszacsatoláskor a főpanel indítná de csak egy pillanatra villan meg a bekapcsolást jelző zöld led, majd kialszik 2 másodperc után szintén megvillan majd kialszik. És ezt csinálja a végtelenségig. Főpanel és inverter le, stby5v és ps-on kivezetés összezártam a táp ugyan azt csinálja. Minden kimenetén megjeleni egy pillanatra a feszültség de el is tünik. És az az érdekes, hogy a stb 5V is szinkronban a táp újraindulgatásakor elmegy. Inverter kimenetnél a TL431-et cseréltem mert furcsa értékeket mértem rajta, majd utána az opto-t is. Ugynaz. Diódákat átmértem, feteket is, kis kondiktat cseréltem. Ugyanaz. Hova tovább? Mi okozhat ilyen problémát. A táp száma: FSP170-4F01 Nekem olyan mintha terhelés alatt a készenléti táp megülne és emiatt indulgat újra. A hozzászólás módosítva: Dec 19, 2016
Szia.
Volt hasonló hibám. A t-con után még van az lcd-n is egy panel. Ezt a panelt még sok flex kábel köti össze magával az lcd kijelzővel. Meg kellene bontanod annyira hogy hozzáférj ezekhez a flex kábelekhez. Ezek valami érdekes módon vannak forrasztva az lcd-re. Idő után le szoktak válni. Én ugy ellenőrzöm hogy megbontom, és működés közben a forrasztás helyén végigsimítom érzéssel nem kell erősen, és ha valóban ott a baj valamelyik flex simításakor meg fog látszani a képen. Javításképp mivel biztos hogy neked sincs olyan gép ami ezt a kábelt újraforrassza én meg szoktam támasztani vagy leszorítani pld papírzsepivel és úgy rakom össze. Fapados megoldás de beválhat. Már ha az a baj.
Udv mindenkinek.Adott a szomszed egy Thomson 20mg15et-es tv-t,a problemam,hogy zugasa van a hangnak ha lehalkitom, de ha lenemitom akkor eltunik.kerdesem hol lehet a hiba ?es mi a megodas eloreis koszonom
Szia.
Végerősítő az első tippem! De lehet csak valamelyik kondi szórakozik körülötte.
Üdv. Van egy veterán plazma TV, Strong SPT-420S. Hibás Y-SUS panel után bejött a kép. De az a kép, ami kb 2 másodperc után is ugyanott áll, majd ha eltűnik onnan durván beég. 2Perc kikapcsolás után semmi nyoma a beégésnek. A képernyő már bekapcsoláskor kezd helyenként kékkel villózni. Kell valami trimereken állítani?
Egyébként egy az egyben LG panelek, kijelző. Ysus: 6870qye003d Zsus: 6870qze005d táp: pw-1450 A hozzászólás módosítva: Dec 22, 2016
Minden bemeneti forrásnál ezt csinálja?
Természetesen a PDP panelhez be kell állítani a feszültségeket, ezért vannak a trimmerpotik.
A sustain-paneleken kell, de persze nem árt ellenőrizni a bemenő tápfeszültségeket is.
A bejövő tápfeszültségek rendbe voltak. Ott jó, mert rá van írva, hogy hol mennyinek kell lennie.
Az Ysus panelen is van egy trimer VR1, meg a Zsuson is, VR2. De hol, és milyen feszültséget mérjek, mi szerint állítsam?
A szervizdoksi segít a beállításban, de ha nincs ilyen, akkor tekergetni kel addig, amíg elfogadható lesz.
|
Bejelentkezés
Hirdetés |





ennek utánanézek majd.








