Fórum témák
» Több friss téma |
Sziasztok! Ez a kapcsolás szimmetrikus tápról +- gnd nem működik? Azaz középcsapolásos táppal.Kell stabilizálni? Esetleg elég ha csak a kondiról lehozom a +- t és kihagyom a gnd t? Köszi.
Szia! Link vagy kép kéne, hogy tudjuk melyik kapcsolásra gondoltál.
Igen működik szimmetrikus tápról, azaz a középcsapolásos trafóról. Nem szükséges stabilizálni. Itt egy rajz is róla :
Visszanéztem azt a Z diódás lebegtetőpontos megoldást. Kb. 2 éve lehet. Mennyire jó, stabil az a kapcsolás, látom te ki is próbáltad . Mekkorák a Zénerek pontos értékei ? 6,2 V-os ?
Használj hozzá tranzisztorokat! Bővebben: Link
Erre gondoltam , visszakerestem, mivel egy picit régebben volt
A hozzászólás módosítva: Júl 13, 2016
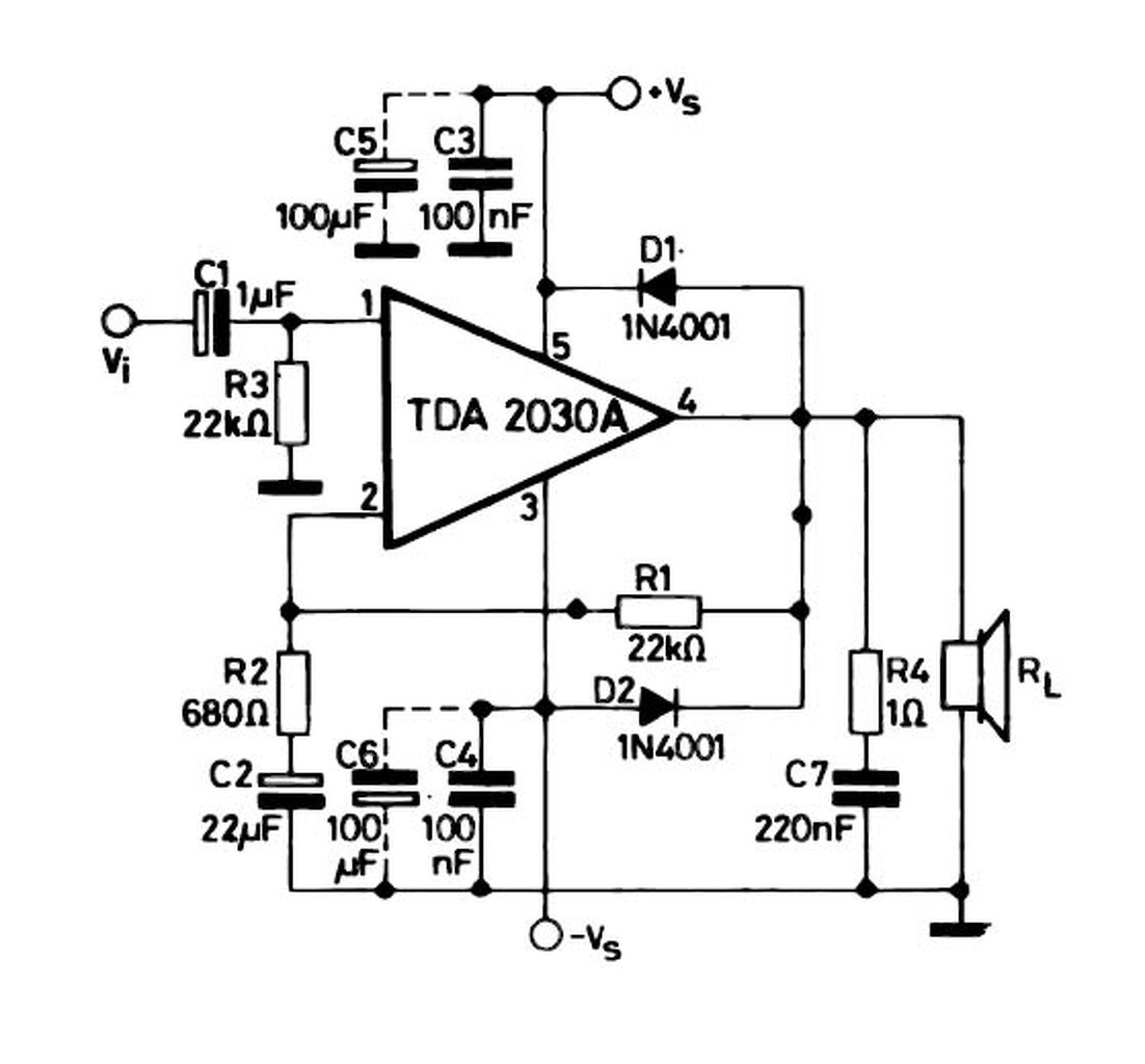
Sziasztok ez a kapcsolás mennyire helytálló? Esetlegesen lehetne-e egy 2.1-et építeni ? Jelenleg 4 db 2030 áll rendelkezésemre de a cél az egyszerűség mint a terv kiválasztása lapján is látható.
Sziasztok!
Kérhetnék valakitől egy megbízható és működőképes TDA2052-es "60W-os" nyáktervet és egy beültetési rajzot? Nagyon megköszönném mert én sajnos normálisat nem találok amit ki is tudok nyomtatni és a Macbook-on nem tudok panelt tervezni! Előre is köszönöm!
Egy kerdesem lenne! Mekkora feszultseget bir meg egy tda2050 ! Eddig 20 V al mukodtettem, csak kivancsi lennek hogy lehet tovabb menni?
Nekem ±24V-ről megy gond nélkül..
Akkor vegyél normális gépet, ami használható. A másik, hogy 60W-ra keress más kapcsolást, mert TDA2052-vel csak hidalva tudnád megoldani, nagyon a maximális tápfeszültség határán hajtva, és elég nagy áramok is folynának. Már akár egy TDA7294 is jobb megoldás lenne.
Sziasztok! Adott egy step up converter ami 35 voltig tornázza fel a feszültségemet 12-ről. Melyik jobb egy 8 ohmos 30W RMS teljesítményű mélynyomónak?
-TDA2030A -TDA2040 Nem tudok dönteni adatlap alapján, aki adna pár hasznos tanácsot melyikből tudnám kihozni viszonylag "kevés" torzítással a maximumot, megköszönném
Jobb lenne a TDA2050 , ebből a sorozatból.
A hozzászólás módosítva: Okt 4, 2016
Szia! A tápfeszültség, a hangszóróimpedancia és a teljesítmény között összefüggés van. 35V 8Ω-ra 15W teljesítmény várható a klippelés határán. Amennyiben 30W-ot szeretnél, 28V tápfeszültségű hidalt kapcsolást építs, akár a TDA2030 is megfelel.
Köszönöm a választ!
Idő és pénz hiányában csak e kettő között tudok választani, mivel ez van itthon. Kettő közül azonos tápfesz és ohm mellett melyikből tudok több tiszta hangot kivenni?
Azonos eredményt nyújt mindkettő az ismertetett üzemi körülmények között.
Üdvözletem, tegnap összedobtam egy 5 csatornás erősitőt. Müködni müködik, csak annyi bajom van, ha a 3.5es csatlakozó nincs bedugva pl telefonba vagy kompiba, akkor sipol a hangszóró és melegszik az ic. Ha megfogom a csatlakozót akkor is abba hagyja, ezek szerint földelés hiba, de nem tudok rájönni, hogy mit hogy kellene. Séma. A dióda hidról megszakitottam a vonalat és áthidaltam a konditól, a 0át. Nem segitett rajta
Üdv! Az audio in pontok közé köss be egy 100pF-os kondenzátort, vagy egy 1k-s ellenállást!
Az 1k-s ellenállás megoldotta, köszönöm a segitséget!
A kimenet kapacitív úton visszahatott a bemenetre, ebből jött létre az oszcillátor, az ellenállás viszont elnyomta ezt a zavaró jelet.
Szia ha nem haragszol meg ez mely nyáktervező program? Sajnos túl kicsi a telefonom képernyője és ránagyitani se enged mindig
National instruments-től az Ultiboard progi
Üdv, egy rövid kérdésem lenne, hogy egy TDA2030 az adatlapi kapcsolással (nem szimmetrikus tápfesz) bármiféle előerősítés nélkül használható gitárral, mint jelforrás?
Sziasztok! Egy régi műanyag dobozos Videoton TVből szereztem egy TDA 2030as erősítő komponenst, viszont gondot okoz a bekötése.
Mellékelek hozzá képeket és kapcsolási rajzot, hátha esetleg valaki tudna segíteni működésre bírni nekem. Köszönöm szépen a segítséget!
A TV tipusat amibol kitermelted nem tudod?
|
Bejelentkezés
Hirdetés |





















