Fórum témák
» Több friss téma |
videoton_vt93_ts2020, ts2120, ts2520 ,ts2521 ,ts2522, ts2820, ts2822
Ha jól tudom ezekbe lett beépítve
TS 4350-T-SP van a hátuljára írva.
Elől: Super Infracolor A hozzászólás módosítva: Okt 23, 2016
Elég sok rajta a felesleges alkatrész és még alakítanod is kell.
Igen, így a panelt akár meg is felezheted első lépésként.
Az 1.-4. kép nem egyezik meg az 5. képen látható modul képével. Ezt hogy kell értelmezni ? A hozzászólás módosítva: Okt 23, 2016
Az utolsó kép az egy internetes kép, ott találtam.
Mit és hogyan kéne alakítanom a nyákon?
A hangszóró kimenet az a fekete 3 tüskés csatlakozó. A testet megtalálni gondolom egyszerű lesz. A tápágban van egy ( RS13) ellenállás, azt kiiktatnám. A bemenetet AZ IC 1. lába lesz amire egy 1 µF kondin keresztül kell csatlakoznod.
De elég zsúfolt a panel és sok a felesleges alkatrész, érdemesebb lenne egy másik panelt építeni .
A bemenet bekötését nem értem. 1uf kondival forrasztottam rá az 1. lábra a + ágat. Keverővel tesztelem és csak recsegő hang jön ki belőle magas hangerőn, alacsonyon meg semmi se.
Sziasztok. Olyan kérdésem volna hogy a TDA2050-es végerősítő egyoldalas tápfeszültség esetén mekkora áramot követel meg? És úgy esik a teljesítménye ha egy oldali a tápfeszültség amit kap? Most azon gondolkozok hogy akad itthon egy 30V / 6A-es kapcsolóüzemű boosterem,és arra tennék 2 vagy 4 ilyen erősítőt (függő mennyit bír el) és így szerelném be autóba. Vélemény erről? Esetleg valaki ismer ugyan ehhez az erősítőhöz egy olyan áramkört amivel csak a mély hangok maradnának meg,viszont egyszeri tápfeszről elmegy? Válaszokat előre is köszönöm!
Esetleg valaki? A feszültséget is jó volna ismerni hogy ha egyszerű táppal hajtom mennyi feszt lehet neki adni max.
Ha belepillantanál az adatlapjába az nem segítene?
Annyira nem bonyolult ám kiszámolni. Na de szólótáp 30v-ra bőven elég a tda2030-is az is mehet 36v-ig és olcsóbb egy fokkal.
2050-em van itthon 5db, de sajnos a kettős táp amit akartam hozzá megdöglött.
Így marad ez a booster,de kivitelezhető a dolog vele?
Azt is meg lehet csinálni szólótápról és ugyanugy fog működni csak szolídabb teljesítményen fog üzemelni.
4ohm esetén olyan 18-22w kijövő teljesítmény között lehet várni tőle körülbelül erről a feszültségről. Talán kicsit dinamikusabb lessz mint a 2030, mert fiatalabb fejlesztésű egy hangyányit. Adatlap alapján eléggé el van engedve neki a kimeneti áram korlátozása így akár erről a feszről beszipókázhat csatornánként 2ampert is.
Akkor annak is mehet nyugodtan a 30V gondolom. Maximum annyi lesz a változtatás hogy 3 ic-t használok fel az erősítő építésénél,így nem terhelem túl a konvertert. A konverter után érdemes puffer kondikat kötni? (1000µF / 63V)
Jó kérdés de ismerni kellene a konvertert. Bár szerintem 1000mikró nem árthat (sőt szerintem kell is) az szinte csak szűrőkondi.
Értem,holnap megpróbálom aztán írok hogy hogyan sikerült. Köszönöm a válaszokat.
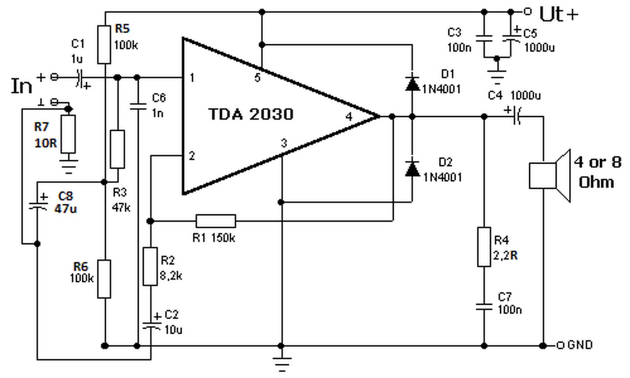
Sziasztok! Megépítettük ismerősömmel ezt a kis erőítő modult az itt található kapcsolásirajz alapján annyi módosítással, hogy a jelföld és teljesítményföld szét van választva egy 10 ohm-os ellenállásal (R7), és R2-őt csökkentettük 4,7k ohm-ra. Tápfeszültség egy 23V 3A kapcsolóüzemű külső tápegység. A jelforrás telefon, a "hangfal" egyenlőre egy pici hangszóró (4ohm) volt csak. Minden műkődött elsőre, de lenne egy észrevételünk amit meg szeretnénk kérdezni. Ha nincs a kimeneten hangszóró akkor 10 V egyenfeszültség van, ha rákötjük hangszórót akkor pedig 0V egyenfeszültség van a kimeneten. Miért lehet ez?
A hozzászólás módosítva: Nov 8, 2016
Szia!
A kimeneti csatolókondenzátor szivágóárama miatt mérsz multiméterrel feszültséget. Nem kell foglalkozni vele.
A bemenetre tantál elkót a jel útjába én nem tennék. Inkább fóliakondenzátort javasolnék.
Szia! A gyakorlatban kis mértékű, viszont elviekben súlyos hiba, hogy a visszacsatolás testpontja a tápföldre és nem a jelföldre van kötve. Az R7-en megjelenő hibajel simán megy az erősítő kimenetére az invertáló bemeneten keresztül.
C2 negatívot kösd át az R7 másik lábára! C8-cal hasonlóan kéne eljárnod, de a jelforrás alacsony kimeneti impedanciája miatt nem ütközik ki a hiba.
Köszönöm a segítséget. Erre gondoltál, így már jó lesz?
A bemenetnél lévő tantál kondenzátor tényleg nem jó választás? A hozzászólás módosítva: Nov 8, 2016
Ha alacsony impedanciás hangszórókat használsz az autóban, akkor ezzel a kapcsolással 80W-ot is elérhetsz a TDA 2030al is.
Így már szabályos.
Szerintem nincs gond a tantál kondival.
Sziasztok! Reloop segítségével (KÖSZÖNÖM) megépítésre került egy TDA2030 erősítő modul, ahol a teljesítményföld és jelföld szét van választva. Ha valaki meg szeretné építeni ezt a változatot, megosztom a vasaláshoz való tervet.
Sziasztok! Elkészült az én TDA2030 alapú erőlködőm is
Üdv!
Tda2030-as erőlködőm mindent csinál, csak nem erősít. Az adatlapi kapcsolás 17. ábrája van megépítve, annyi különbséggel, hogy az R1-es 150Kohmos visszacsatoló ellenállás helyett 470k Ohm van bent, mert kevésnek találtam az erősítését. Bekapcsolás után felvesz egy olyan 250mA áramot, kb annyi ideig míg a kondik feltöltenek. Ezekután olyan 500mA-ra nő az áramfelvétel, ez marad is, ki- és bemeneten feszültség nincs,. Jelet adva a bemenetre csak addig szól, míg fel nem töltenek a kondik. Picit melegedik is, de nem izzik, langyos csak a borda, olyan 15p után. Ezelőtt volt egy időszaka, amikor a nagy áramfelvételhez búgás is tartozott, de ez megszűnt. Az említett ellenállást 150Kohmra visszacserélve sem javul a helyzet. Az áramfelvétel ilyen féle növekedéséből én gerjedésre gyanakszok, de miért gejred? Vagy meghalt volna, az IC? Mit tudnék tenni, hogy megjavuljon? Mérjek esetleg valamit? A válaszokat elölre is köszönöm!
Szia! Lássunk róla pár képet! Így készítetted el?
Hello!
Este rakok fel képeket, de nem ez a nyák terv, de ez a kapcsolás. |
Bejelentkezés
Hirdetés |






Így marad ez a booster,de kivitelezhető a dolog vele?















