Fórum témák
» Több friss téma |
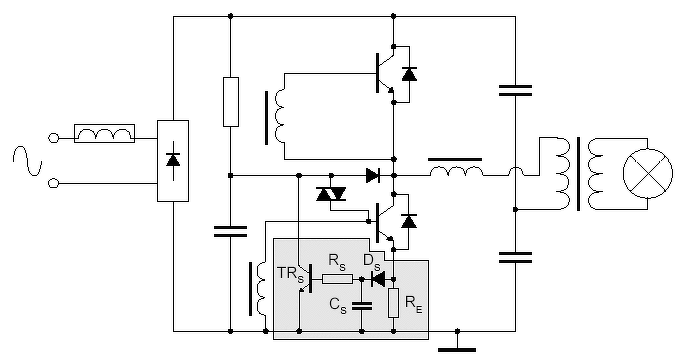
Íme egy halogéntáp tipikus rajza és a vele kinyírt ledek !
A ledeknek áramgenerátoros meghajtás kell. Ezek a halogén tápok általában csak feszültség generátoros üzemmódot tudnak.
A kép szerint 11,5 V AC kimenete van. Namost, LED szalaghoz egyenirányítani kell, innentől kezdve oda jó. Áramgenerátoros tápegységben pedig vagy van szűrő, vagy szintén egyenirányítás után neked kell szűrnöd. A 12 V AC "LED"-ek pedig általában úgy ahogy vannak, ipari hulladék kategória, ez utóbbi szintén tapasztalat, ez látszik is Zsolt 73 képein.
Nem fogok csodálkozni mert már mértem, többet is. Az ilyen kapcsolóüzemű tépegységek már csak azzal tudnának meglepni, ha nem lennének zajosak a kimeneteik. A hozzászólás módosítva: Márc 26, 2018
Számolj egy kicsit, 11,5 V X gyök kettővel több mint 16 V, és ez csak szinuszra igaz !
Melyikhez számoljak? A LED szalaghoz vagy a dedikált áramgenerátoros tápegységhez?
11,5 V AC egyenirányítva kicsit kevesebb lesz, mint 11,5 V, lévén a diódák lenyelnek valamennyit, LED szalagnak tökéletes. Nézd vissza a hozzászólást, nem írtam szűrőkondenzátorról.
A dedikált áramgenerátoros tápegységeknek pedig van egy -tól -ig bemenő feszültségük, amelyik tartományban működőképesek. Ha az egyenirányított és szűrt 11,5 V AC a tartományba esik, akkor működni fog, nem?
Elnézést, ne haragudj! Nem gondoltam volna, hogy ekkora ásszal vitatkozom.
Nem veszed figyelembe, hogy a ledeknek áramkorlátja van.
A halogén tápegység rezonáns táp, azaz szinuszos jelet ad ki. *1,41. !!!
Leírom még egyszer, hátha nem látható eléggé: Nem írtam szűrőkondenzátort. A kondenzátor töltődik fel a csúcsértékre. Négy diódás egyenirányítás után a feszültség effektív értéke nem nő hanem a diódák miatt éppen csökken.
Nem csökken, hanem nő. De lehet, hogy nem értek hozzá.
Az effektív érték csökken! Amennyivel csökken, az a diódákon marad, és melegíti őket (graetznél mindig 2 dióda nyitófeszültség vonódik le).
A negatív félhullámok is pozitívak lesznek.
Nos, össze ne vesszetek. Mint írtam, halogén lámpát akarok rákötni, nem ledet.
És? Ez hogy jön ide?
Mindkét félhullámban ugyanannyi alkatrész van az áramkörben. Generátor, dióda, fogyasztó, másik dióda. Csak félhullámonként váltakozva mindig másik két dióda van a graetz 4 diódájából. A fogyasztóra mindig kevesebb feszültség jut a generátor feszültségénél, mert a diódáknak nem nulla a nyitófeszültsége. De ne itt kezdjük már kitárgyalni a graetz működését...
Még mindig figyelembe kell venni, hogy nem terheled le a névleges teljesítménnyel, így a feszültség nem garantált.
Ezen logika alapján a szinuszos feszültség (offset nélküli) effektív értéke nulla, mert hol pozitív, hol negatív a feszültség.
Pozitív hullám, pozitív feszültség, pozitív áram: P=U*I Negatív hullám, negatív feszültség, negatív áram: P=-U*-I Mindkettő eredménye pozitív. Négy diódás egyenirányítás után csak pozitív hullámok lesznek, az alakjuk nem változik* csak az irányuk. *A diódákon eső feszültséget leszámítva.
Sőt, ha túl kicsi a terhelés, el sem indul. Ezzel el is érkeztünk az elejéhez.
Ennyire szinuszos a halogéntáp kimenete.
Tudod miért mentek tönkre ezek a led lámpák? Valószínűleg nem. Én látom a probléma okát: mi feketedett meg? Az a 4 lábú valami. Az egyenirányító. A legolcsóbbat rakják az ilyen lámpákba, amik 50Hz-en jól működnek, de 100KHz-en melegszenek mint a páka hegye. Ezért mentek tönkre! Nem a táp miatt. Egyszerűen a két termék nem kompatibilis egymással. Még pufferkondi sincs az egyeniranyító után. Ne a tápot okold, és ne ilyen agresszívan!
Nem is valós okon veszekszetek 2 oldal óta... A hozzászólás módosítva: Márc 26, 2018
Sziasztok! A XVIII. kerületben szeretnék családi háznál egy fázis 25 Amper helyett három fázist. A ház 1990-ben épült, az óra jelenleg egy fadobozban van a külső falon. Ahogy olvastam, ehhez szabványosítani kell a mérőhelyet, amit regisztrált villanyszerelő végezhet el.
Az itt leírtakat olvastam https://elmuhalozat.hu/#!/felhasznaloknak/a-halozatra-csatlakozas-f...etelei Kinek milyen tapasztalata van az egész ügymenet intézésével, mire kell figyelni, megbízható szakember kiválasztása, stb. Köszönöm.
Szia!
Venni kell egy megfelelő dobozt (kb 30--100eFt) ezt az utcáról látható helyre kell elhelyezni. Az általad belinkelt helyről választasz valakit, ő elvégzi a szerelést .ha szerencséd van eljár az ELMŰ hoz helyetted (rajz, igazolás engedélyek a négyzeten).Befizeted a Hál. Fejl. Hozzájárulást. Ha meghaladod a 32 A -t (amperenként kb4eFt ) s máris jöhet az áramszolgáltató bekötni,plombázni az órát (.kb 2-3hét ) Tényleg ennyire kell az a 3fázis.?
Villanytűzhely lesz a gáz helyett. A mostani helyen (társasházi lakás) 3x16 Amper van, gáz főzőlap és kombi gázgkazán, ebből indultam ki. Az új helyen vilanybojler, villany főzőlap, és dupla alapterület.
Budapestet nem tudom, de erre felénk (Sümeg - EOn terület) a regisztrált szerelő intéz mindent. Felkeresem, ő megkéri a régi mérőhelyre a plombabontást, mérőáthelyezést, stb. Ő hozza az új szekrényt, bele a szerelvényeket, ha kell földelőszondát, tetőtartó, stb. Általában a meglévő lakáselosztóig beállnak, ha az is cserés, akkor tesz fel újat, Fi relével. Onnan a te dolgod, hogy viszed tovább, kivel csináltatod. Persze megbízható szerelő kell!! Ha sumákban csinálja, nagy büntetés lehet utána, ha kiderül. Általában ki szok.
A bojlernek csináltass vezérelt mérőt. 1×32A-t feltesznek. A 3×16A épp, hogy elég, én nagyobbat csináltatnék, persze pénz.... Az elektromos főzőlap és sütő három fázisra van kötve, és ha max teljesítményem megy, felveheti a 3×16A-t. Ha még bekapcsolsz mellé valamit (mosógépet, mosogatógépet vagy mikro, vasaló) már kevés lehet.
A HÁF jelenleg 3600 Ft+ÁFA/A; 32A-en felül(mint ahogy írtad).
Itthon egy fázis van, 32A,villanytűzhely,kombikazán,szárítógép, mosógép, előszoba villanyfűtéssel, de eddig elég volt mindig. Itt olyan 250 ezrez saccolt a szaki, ha 3 fázist akarnék. Nyilván nem létkérdés.
István |
Bejelentkezés
Hirdetés |









