Fórum témák
» Több friss téma |
Fórum » Wand Clock
Lehet,hogy csinálok egy másik nyákoz hozzá
Akkor csak egy kis alu felfogatót kell gyártani neki! Lecsekkoltad a vezérlőszálakat? Jó tranyók vannak bent? Egyik pnp másik npn nem kerülte el véletlen a figyelmed? A nyák biztos,hogy jó hiszen nálam megy és egy terv szerint lettek gyártva!
A COM portot kijelölted a programban?? Mert alapból nincs beállítva!!
Sziasztok!
Megy az RS232! A 10 pólusú csatlakozó bekötését rontottam el. Azt mindig úgy értelmeztem, hogy egyik oldalon vannak a páratlan számú vezetékek, a másikon a párosak. Ebböl származott az elkötés folyton. Aztán bekötve úgy ahogyan leírtátok, (a rajz szerint szépen sorban), lett jó. Köszönöm az összes segítséget mint mindig, ebben is. Egy kis videó a Scollozós kiírásról. (Ebben még a v3.32 program fut). Sziasztok.
Megtaláltam a csúnya erős hang forrását
Mégpedig a rugót az alaplapra rögzítő befogó és a rugó közé tettem egy darab papírt most szinte nem is hallom csak a vibráció maradt meg! A szalagkábel nem is ad hangot! Kipróbáltam kar nélkül úgy 28 Hz ig ment erős kitérítéssel ! Nem hittem ,hogy az a kis könnyű panel ekkorát fog rajt! A potikat lehet kicserélem valami komolyabb többfordulatosra majd mert igen necces a beállítás akár a rezonancia is elállíthatja!
Szia!
Beszéltünk arról, hogy valamilyen réz, vagy vékony alulemezt kellene a szoritófelületek közé tenni. A trimmereket 100K-ra cseréltem, az is bőven benne van a frekvencia átfogásba. Nagyon finoman lehet szabályozni, de az erős szinkronizáció miatt, szinte csak az amplitudót szabályozzák az áramkörben. - A rugótartó bak szoritólemezei közé itt rézlemezt raktam be, különben már rég elrepedt volna. A képeken jól láthatók. Szia.
Ilyenre megcsinálom én is addig csak bírja
Nagyon befolyásolja az amplitudót meg a frekvenciát a berezgés! Neked az új fajta mechanika mekkora frekit ért el max??
Szia!
Elég jó lett a frekvencia, de ez most egy másik kar, már korábban ebben a meghanikába beépített. 20 Hz fölött van a rezgés, nem is nagyon villog, jól nézhető. Egy kép a "Measurements" fülröl, ahol minden egyéb adat is ott va. Szia.
Ez jó! Na majd kikísérletezem,hogy lenne a legjobb meg egy jó kis nyák hozzá mi még elkészíthető
Mivel csináltam szalag elég kemény erős műanyag 1,27 távra vannak az erek de van ennél sokkal puhább fajta is de az miniatűr de SMD-t nem is olyan nehéz lenne beforrasztani Kicsi,könnyű,nem fogja le a rezgést! És akkor a rugó közepénél jönne ki a legkisebb mozgással,hogy te is gondoltad lehet megpróbálom a 0,3 mm-es huzalozást. Ha te is gondolkoztál a lengőkar legoptimálisabb felépítésén szívesen fogadom az ötleteidet Esetleg mit írtál az a vékony nyák mennyire lenne jobb?? Sajnos csak ilyen beszerezhető nálunk mint mire készítettem de ha rendelek legközelebb talán veszek egy darabot tesztelni.
Szia!
Az 1mm-es nyáklemezből készitett kar lényegesen könnyebb lesz még akkor is, ha a levezetések is fóliával vannak rajta lehozva. Van ilyen 1mm-es kétoldalas nyákom még, abból küldök egy jó darabot Neked, de már csak jövőre. Abból tudsz olyan kart elkészíteni, hogy a "gyári" is csak egy vastagabb rúdnak látszik mellette. A gyári kar 5mm széles, mindenütt matt feketére festett, 1.5 mm- nyákból készült, a levezetések is a kicsatlakozásáig. A kijelző része 8mm széles, és a LED-ek 1.8mm-re vannak egymástól. Ott ugyan nincs "keret", de azt nem hagynám ki. Azok egyébként nem SMD-k, hanem miniatür kivitelű Diffúz ledek, (8db), éppen elég fényes kijelzéssel. A kar hossza a tekercs felső szélétől 145mm a tetejéig. A rugólemez és egyéb szerelvénnyek miatt, legalább 30-40mm-el még megnövelik a kar hosszát, így 175-180mm lesz a teljes hossza. (Ezért is kisebb a rezgési frekvenciája, ill. a rugólemez szabad hossza is 40-45mm körüli. A lemez vastagséga dúrván, 0.3 mm, a méretezése nagyjábó megegyező alul és felül is). A legújabb kijelzőkaron már 0.1mm-es CuZ huzallal van levezetve a ledsor, szinte semmi súlya nincs. Legközelebb azt is finoman ráragasztom a nyákra, mert a cellux szalag nehéz. Erröl a témáról még sokat fogunk itt "topikozni". Szia.
Feltettem a "ki mit épített?" topicba pár képet ha valakit érdekel
Bővebben: Link
Sziasztok!
Megvízsgáltam az új készítésű kijelzőkarral is a mechanikát, elektronikát is. Könnyen beszerelhető, mert a csatlakozókat már kompatibilisre alakitottam egy ideje, így azzal már nincs semmi gond a különböző kijelzők cseréjénél. (Az elózó kar pontosan 25mm-el hosszabb a szár részén, mint ez az új). A frekvencia ezzel a karral is csak keveset csökkent le, (0.3Hz!), még mindig 20Hz fölött maradt. Csatolok néhány felvételt. Szia.
Szia! Olyan elvetemült megoldás jutott eszembe mivel pár másodperc alatt lehetne cserélni a kart és legyártana az ember egy hosszút csak a végéből kéne kevágni így lenetne könnyen csökkenteni a kart milliméterenként is akár
Kell keresnem olyan csatlakozó aljat (valami smd) Amibe bele lehet dugni a megfelelően kialakított és huzalozott nyákot körülnézek a lim lomok közt hátha valami kisül belőle de lehet az is ,hogy halott ötlet de hát ha nem próbálom ki nem tudom meg! Milyen jó lenne csereberélni a karokat, lenne is 5-6 fajta
Szia!
A könnyen cserélhető kijelzőkarokat szerintem legjobban az új mechanikában lehetne jól megoldani. Ott, a rögzitési pontban elhelyezett massziv csatlakozó beépítésével, és kar alsó részén a fóliából kialakitott nyákcsatlakozóval sokkal egyszerübb lenne. Ebben az esetben már tényleg csak néhány másodperc a cseréje. Egy kép a mechanika hátoldali részéről, a kar felfogatás kialakitásáról. Ide lehetne ilyet tervezni. Szia.
Sziasztok! Óriási siker elsőre az új programmal! A mechanika a gyenge láncszem! Ha a vibrációt minimanizáljuk szinte 99% lesz szerinetem a siker! Nálam nincs szellemkép csak berezeg! Nagyon kíváncsi leszek janocsi eredményeire a másik mechanikával!
Sziasztok! Már alig vártam a reggelt,hogy a kísérleteket tudjam folytatni! Most is tökéletes az óra képe csak "remeg" szellemkép semmi! Kitoltam egyik irányba az offset hallszenzort és érdekes lett az eredmény! Volt amelyik szám jó volt de merre eltoltam azon a felén szellemképes lett! Ha középen van a hall pontosan akkor a jó!
Szia! Kísérleteiben arra jutottam,hogy a hall szenzoroknak pontosan középen kéne lenni teljesen fedve egymást! Ha bármelyiket elmozdítom változik a kép! Az lenne a kérdésem,hogy egy pár tranyóval nem e lehetne olyan vezérlést csinálni,hogy egy hall vezérelje az órát mert szerintem a remegést ez okozza! Ha tudsz valamit kipróbálom!
Két kép róla!
Szia! Mosfet nem tudom van e de tranyó biztos van! Ha beválna lehetne továbbfejleszteni! Neked hallos vagy optokapus az órád?
Szia!
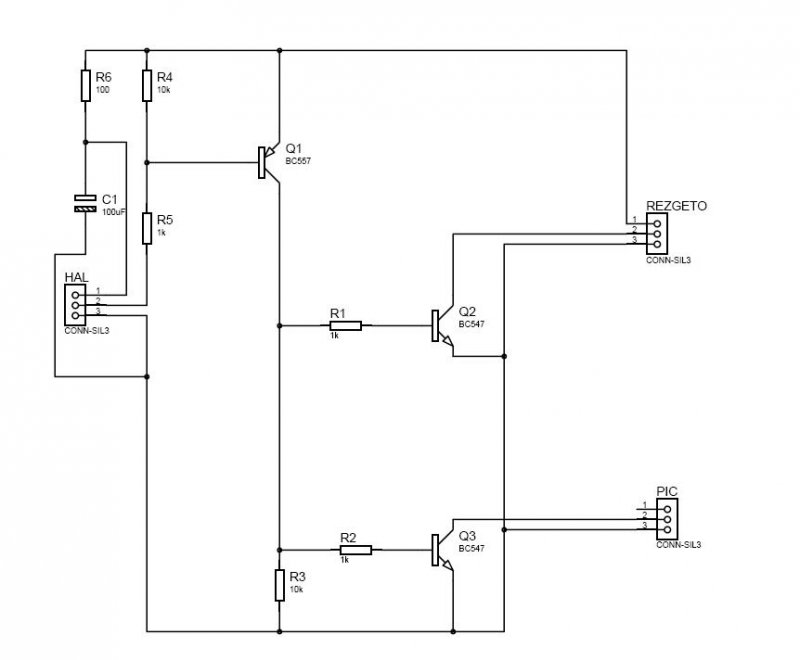
Az órám 2 Hall ic-vel működik... Próbáld ki... Megjegyzések: - Véletlenül se jusson 5V-nál nagyobb feszültség a PIC-re. - A rezgető körében levő 100 ohm - 100µF szűrőben a 100 ohm - ot valószínűleg rövidre kell zárni. - R5 és R4 értékét a Hall paramétereihez kell igazítani. Szia
Szia Patexati!
A remegés nálam is előfordult, de a kis mágnest vízszintesen elforgatva 180 fokkal, rendbe jött a kép stabilitása. (Ennek oka talán az, hogy 2x is kapcsolgat a Hall, a mágnes közelítésére és eltávolodásakor is. Ki kell próbálni). Ha szkóppal megnézed amikor jó, akkor van egy felfutó, majd lefutó, és újra felfutó él. Igaz, ekkor a rezgető tekercskivezetéseit is valószinüleg meg kell majd forditani, mert a visszacsatoló fázis is megfordul, és leáll a berezgés. Nálam kb. a középvonaltól 20 fokra el van forgarva az óra vezérlő Hall IC helyzete, ekkor jó az "alap" index értéke. (RTC nélkül!). Nemsokára kipróbálom a "kétírányú" kijelzést is. Szia.
Szia! Várom a te eredményeidet is! Sajna megint megzavartak az alkotásban
Hp41C-nek köszönöm a rajzot!
Szia!
A kis mágnes pólusa ugyanoda mutasson, úgy fordítsd el 180 fokot. Szia.
Szia Hp41C!
Elindult az oda-vissza kijelzésű program nálam is. Első körben az index miatt, kb 180 fokkal "odébb" volt a "vissza" kijelzése. Ahogyan összehangoltam, itt 124 lett a Diplay Offset 2. értéke, ekkor teljesen fedték egymást a kiírások, nem láttam szellemképet sehol, a végeknél sem! Ha csak egy egységnyit is állítok a le/fel értékén, azonnal "elkenődik" a kép. Egy bizonyos szintű berezgés a kijelzésben, (ez megvan a csak egyírányú rezgésben is, és nem mechanikai eredetű), nekem úgy tünik valamilyen "gerjedés" okozhatja ezt a problémát. Lüktetésszerüen történik, (hullámzás), ami arra utal, a tápfesszel lesz valamilyen szürési gond valahol. Most ezt fogom alaposabban átnézni, Neked megírtam miröl is van szó. (Külső labortápról járatva 14.6v-19.5V- közötti intervallumban, amikor a 78s12 után már megvan a fix 12V, mindig változott az amplitudó a külső fesz. függvényében(?)). Jöjjenek a képek és egy kis videó is. Szia.
Ez a mocorgás tudom,hogy megvan a sima verzióban is csak ott a stroboszkóp hatás miatt nem igen veszi észre az ember! Engemet megszívatott a labortáp mikor éleszteni akartam a rezgetőt (valami interferencia lehetett mert rádolgozott a táp szerintem)
Én is felfedeztem valami hullámzást a rezgető működésekor de ezt a vibrációnak és egyebeknek tudtam be Talán valami más okozza.
Sziasztok!
A kétírányú kijelzés elindulásáról készült felvétel lemaradt, pótolom. - Az amplitudónak egyáltalán nem szabadna vátozni a külső tápfesz fügvényében, amikor már a stab 12V megvan. Itt az a a helyzet, hogy pl. 15V-nál teljes kitérés van, 15.6V-nál csak éppen leng egy kicsit, aztán 16V-nál megint van normális kitérés, viszont 16.4V-nál épphogy csak mocorog a kar, és így tovább. Ez nagyon nagy gond. Sziasztok.
Ez a kétirányú kijelzés az én ötletem volt ? Bővebben: Link
Nem kérek licensz díjat ![]() Nagyon klasszul alakul a dolog !
Szia Lidi!
A kétírányú kijelzés egy "gyári" óra sikeres tanulmányozása után merült fel, amikor kiderült, annak igen lassú a rezgési frekvenciája. Ezeddig elkerülte a figyelmünket ez a lehetőség, (miért olyan szép a kijelzése, hiszen alig tud párat rezegni), és nem nagyon kellett Hp41C társunkat sem biztatni, megoldotta a programjában. Ez a program komolyan nagyszerűen kezeli, és külön választható is mindkét kijelzési forma a rezgésnél, melyik tipust akarjuk megjeleniteni. Én személy szerint is nagyon örülök ennek a fejlesztésnek. Szia.
Szia!
Köszönjük, hogy nem kérsz licensz dijat... Olyan sok ötletet kaptam már a kedves fórumtársaktól, hogy a nyilváltatása hosszabb lenne, mint a program. A kétirányú kijelzéssel van is probléma, nem is kevés: - A rezgés idejének osztása a pontok idejének meghatározásához: a kerekítés hibája látható patexati képeinek bal oldalán. - Nem egyenletes rezgés miatti szellemkép megjelenése. - Az érzékelés pontatlansága is szellemképhez vezet. - Nehezebb nyilvántartás, emlékezni kell melyik kijelzés hol jár (Minden RAM rekesz fel van már használva...) - A beállítások tárolása az RTC -ben (itt is elfogyott a hely). Nagyon közel járunk ahhoz, hogy kihozzuk a 16F886-ból mindazt, amire képes.... Sziasztok |
Bejelentkezés
Hirdetés |




Akkor csak egy kis alu felfogatót kell gyártani neki! Lecsekkoltad a vezérlőszálakat? Jó tranyók vannak bent? Egyik pnp másik npn nem kerülte el véletlen a figyelmed? A nyák biztos,hogy jó hiszen nálam megy és egy terv szerint lettek gyártva! 


Mégpedig a rugót az alaplapra rögzítő befogó és a rugó közé tettem egy darab papírt most szinte nem is hallom csak a vibráció maradt meg! A szalagkábel nem is ad hangot! Kipróbáltam kar nélkül úgy 28 Hz ig ment erős kitérítéssel ! Nem hittem ,hogy az a kis könnyű panel ekkorát fog rajt! A potikat lehet kicserélem valami komolyabb többfordulatosra majd mert igen necces a beállítás akár a rezonancia is elállíthatja! 


Esetleg mit írtál az a vékony nyák mennyire lenne jobb?? Sajnos csak ilyen beszerezhető nálunk mint mire készítettem de ha rendelek legközelebb talán veszek egy darabot tesztelni. 







Hp41C-nek köszönöm a rajzot! 


Én is felfedeztem valami hullámzást a rezgető működésekor de ezt a vibrációnak és egyebeknek tudtam be 




