Fórum témák
» Több friss téma |
Cikkek » A B5 végerősítő A B5 végerősítő
Szerző: KD mester, idő: Jan 13, 2008, Olvasva: 90614, Oldal olvasási idő: kb. 2 perc
Az erősítő minőségét a tápegységének milyensége is befolyásolja. A tápegység hagyományos; szűrt, szimmetrikus tápfeszültséget szolgáltat, a kapcsolási rajza mellékelve van. A tápegységbe minimálisan 10.000 µF pufferkapacitás kell és minél nagyobb kapaciású, fűrészelt vagy hasonló, magasfrekvencián hidegíteni képes fóliakondenzátorok.
Sajnos az elektrolit-kondenzátorok néhány 100 Hz-ig tekinthetők csak kondenzátornak. Az erősítő pedig egyenirányított hangfrekvenciás árammal "rángatja" ezeket. A tápegységünk belső ellenállása igen komplex módon frekvenciafüggő és a kondenzátorok tökéletlensége miatt nem folyamatosan tart a nullához, hanem egy bizonyos frekvencia felett ismét elkezd növekedni és induktív jelleget felvenni. Tehát a pufferek csak az alacsony frekvenciás szűrést végzik el kielégítően, a hidegítő kondenzátorok pedig csak jóval a hangfrekvenciás sáv felett biztosítják a magasfrekvenciás hidegítést az induktív belsőellenállás miatti oszcillációk kiküszöbölése végett. Jó, ha minél jobban kisimítjuk a tápegység impedanciamenetét, éppen ezért nem árt a pufferekkel párhuzamosan kötni néhány 100-1000 µF-os alacsony ESR-értékű elektrolit kondenzátort is (ezeket kapcsoló üzemű tápokhoz fejlesztették ki)! Az erősítő teljesítményét elsősorban a tápfeszültsége és a rákötött terhelőimpedancia határozza meg. Ez az erősítő a +-36V-os ajánlott tápfeszültsége mellett 50-60W szinuszos (RMS) teljesítményt képes leadni 8 ohm-ra és 90-100W-ot 4 ohm-ra. A "tól-ig" az egy körülbelüli érték. Attól függ, hogy menet közben ez a +-36V mekkorát esik. Ez pedig a pufferkapacitástól és a hálózati transzformátor belső ellenállásától függ. A legnagyobb biztonságosan kivehető kimeneti RMS teljesítmény 150-160W +-45V-os tápfeszültség mellett 4 ohm-ra. A tápegység üresjárati feszültsége ne haladja meg a +-50V-ot (a TIP122, TIP127 100V-os UCE-vel rendelkezik)! A hálózati transzformátor (középcsapolású!) szekunder feszültsége 2 x 18V és 2 x 36V között lehet. Csak az használjon 36V-osat, akinek éppen ilyenje van és csak 8 ohm-os hangsugárzója! Ez 2 x 24V - 2 x 50V DC tápfeszültséget jelent. A tápfeszültség változtatásánál csak 2 ellenállást kell változtatni az erősítőben. Ez a két Z-dióda előfeszítő ellenállása, amit úgy kell méretezni, hogy 5-6mA folyjon rajta. Példa: UT=36V, Uz=12V, I=5mA. R=(UT-UZ)/I=4.8 kohm. Ez a rajzon 4,7 kohm lett.
A hálózati transzformátor teljesítménye: egy 2 x 100W-os erősítőbe, zenei jellel történő vezérlés esetén már megfelel egy 150 VA-es transzformátor. De ha valaki mindkét oldalát egyszerre szeretné használni teljes szinuszos kivezérlés mellett, vagy csak szeretné komolyabb tápegységgel ellátni, az 300 VA-nél nagyobb trafót használjon. Egyébként a normális méretezés esetén 300VA körüli érték jön ki a trafó teljesítményére. Ha nagyobb, vagy kisebb teljesítményűre építjük az erősítőt, akkor a hálózati trafó teljesítményét is ezzel arányosan változtassuk. (Az erősítő 20-180W közötti RMS teljesítményre készíthető el átalakításoktól mentesen.)
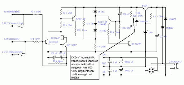
A javasolt tápegység rajza itt látható:
A hálózati transzformátor minimálisan 150 VA-es folyamatos terhelhetőségű legyen (zenei jelre, 8 ohm-os terhelés mellett ez már elég)! Alul pedig az előbbi tápegység látható egy ki-bekapcsolási koppanásgátló, sztereó hangszóróvédő áramkörrel kiegészítve. A kikapcsolási koppanást a védőáramkör 220µF-os pufferkondenzátorának gyors kisülése teszi lehetővé. Tehát a hálózati tranyszformátor kikapcsolása után a kondi gyorsan kisül, így elenged a relé. (A relé a lehető legjobb minőségű, levegőtől elzárt érintkezőjű legyen!) Ez a 220µF-os érték 500 ohm-os tekercsellenállású reléhez van méretezve. Ha ennél nagyobb tekercsellenállású relét használunk, akkor arányosan kell csökkenteni a kondenzátor értékét. Például 1 kohm-oshoz 100µF érték adódik. 1 kohm-nál nagyobb tekercsellenállás esetén 47µF legyen a kondenzátor értéke. (Kattints a képre a nagyobb változatért!) A cikk még nem ért véget, lapozz! Értékeléshez bejelentkezés szükséges! |
Bejelentkezés
Hirdetés |



