A kapcsolást három részre osztottam fel, az átláthatóság kedvéért. (tápellátás, az IC, és a végfok)
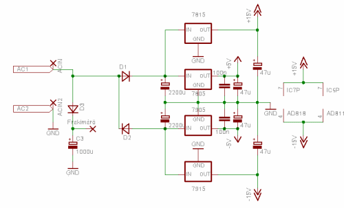
A tápellátás:
Röviden szólva: +/-5V és +/-15V. A frekvenciamérőnek az áramellátása egy külön diódán keresztül biztosított. (Frekvenciamérő kapcsolást+nyákot+programot+etc... megtaláljátok Vicsys kollegám cikkében!)
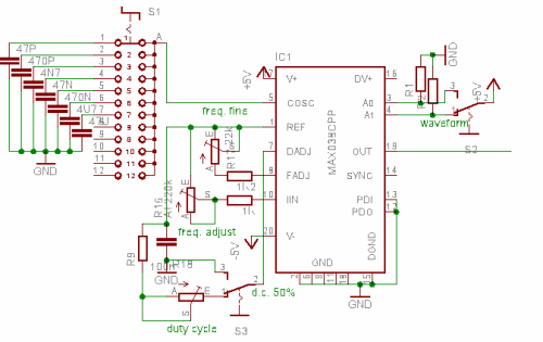
Az osczillátor rész így néz ki:
És végül a végfok:
Talán pár szó a végfokhoz:
Itt az AD818 egy impedanciaillesztő, végül is bármilyen (feszültségvisszacsatolású) műveleti erősítő használható, mely bír +/-15V-ot.
Az R12-es poti a kimeneti amplitúdó beállítására szolgál, igaz az állítás nem teljesen lineáris, a "terhelt feszültségosztó" szabályai miatt.
Az AD811-es egy áramvisszacsatolású nagyfrekvenciás IC. A negált bemenet impedanciája 14 Ohm! Itt a kapcsolásban az OFFSET jelet (kimeneti jel egyenáramú része. "hibajel" ) és a Maxim IC-től jövő jelet adja össze.
Végül egy AB-osztályú erősítő látható, mely ebben az elrendezésben +/- 800mA leadására képes! (A jelalak azonban "csak" pár száz kilohertz-ig kielégítő, e felett a négyszögjelből is színusz lesz.

Ekkora frekvencia azonban bőven elég pl. erősítőt tesztelni...)
A cikk még nem ért véget, lapozz!
Értékeléshez bejelentkezés szükséges!