Fórum témák
» Több friss téma |
Cikkek » Knight-Rider futófény Knight-Rider futófény
Szerző: Topi, idő: Márc 25, 2006, Olvasva: 93474, Oldal olvasási idő: kb. 2 perc
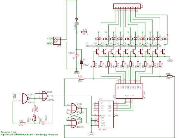
A kapcsolást több részre kell bontani. Igazából majdnem minden IC, egy külön funciót lát el.
Nézzük hát a működését, mitől is fog nekünk ide-oda cikázni a fény... Az egyik fontos rész a bal oldali 2 NOR kapuból felépített oszcillátor. Az ott található potméterrel (R14) tudjuk szabályozni a futás sebességét. Természetesen ha meg szeretnénk változtatni a sebességet még gyorsabbra / még lassabbra mint amit a kapcsolás a mostani alkatrészekkel tud, akkor kicserélhetjük a C3 kondenzátort. Amennyiben nagyobb értékűt helyezünk bele, akkor több idő kell mire feltöltődik az adott szintre, ezért lassabb lesz az órajel. Azaz lassabban fog mászkálni a fénypont. Ha kisebbet teszünk bele, akkor kevesebb idő kell a feltöltődéshez és gyorsabb lesz. Bár ennél kisebbet nem szükséges szerintem beletenni, mert már ennél is ha fel van tekerve a sebesség, akkor azért egybemosódnak a fények... A második fontos rész a mellette található NOR kapukból felépített billenőkör. Funkciója röviden annyi, hogy a 12 és a 9-es lábra kötött jelek 1-esbe vagy 0-ba billentik a kimenetét. Később tárgyaljuk, hogy ez miért is fontos. A harmadik rész a 4510-es BCD (Binárisan Kódolt Decimális) számláló. De ez nem akármilyen számláló. Ez egy FEL/LE számláló. És itt jön előtérbe az előző kettő rész. Az IC2-nek vagyis a 4510-esnek a 15-ös CLK (clock - órajel) bemenetére van kötve az oszcillátor áramkörünk. Azaz itt kapja meg a számláló, hogy milyen időközönként lépjen egyet. De hogy merre? Azt a 10-es U/D jelölésű lábán kapott jelből tudja. Ha a billenőkör 1-es állásban van, akkor felfele számol. Ha 0-ás állásban van, akkor lefele számol. A Q1-Q4-el jelzett lábai a kimenetek. Itt van már BCD kód. Azaz egyszerűen elmondva, azon a négy dróton (Q1-Q4) át tudunk küldeni 16 állapotot. Ebből mi ugyan csak 10-et használunk, de fizikailag átküldhető rajta a 16 is. Negyedik fontos rész, maga a dekódoló. A 4028-as IC, egy BCD to DECIMAL dekóder. Azaz a BCD (kettes számrendszerű) kódot Decimális (10-es számrendszerű kóddá alakítja). Ennek 10 kimenete van (Q0-Q9). Ha a számláló mondjuk az 5-ösön áll, akkor ez a számláló átalakítja BCD kóddá. Átküldi a dekódolónak, ami aztán visszakódolja 5-re, és az ötödik kimenetét bekapcsolja. Természetesen ha pl. a kettesen áll a számláló, akkor a dekódoló (IC1) a 2. kimenetét kapcsolja be és az összes többit ki. Így csak a 2. kimenetén lévő led fog világítani. Itt jön előtérbe ismét a billenőkör. De most előtte érdemes megnézni, mi is lesz az IC1 kimenetén. Az eddigi áramkör részek azt eredményezik, hogy az IC1-nek a Q-val jelölt kimenetei sorra bekapcsolnak. Bekapcsol a Q0, aztán a Q1, aztán a Q2 és így tovább egészen Q9-ig. Ekkor a Q9-es kimenetre kötött fel/le számlálást irányító billenőkör átvált az 1-es állapotba. Azaz a kimeneten most visszafele eljátszódik a folyamat. Világít a Q9, utánna a Q8, utána a Q7. Egészen Q0-ig. Ott aztán a billenőkör megint billen, ezúttal 0 állásba. Ekkor a számláló megint felfele számlál. És így tovább... Jöjjön az utolsó fontos rész. Ez pedig a kapcsoló fokozat. Ezt már gondolom világos miért van így ezek után. Az IC1-nek a kimenetén jelentkező jelet erősítik fel úgy hogy aztán azokkal akár lámpákat is kapcsolhassunk. Jöjjön a nyákrajz, és alkatrész jegyzék... A cikk még nem ért véget, lapozz! Értékeléshez bejelentkezés szükséges! |
Bejelentkezés
Hirdetés |



