Fórum témák
» Több friss téma |
Cikkek » RFID, azonosítás miniatűr méretben RFID, azonosítás miniatűr méretben
Szerző: Topi, idő: Máj 28, 2007, Olvasva: 27885, Oldal olvasási idő: kb. 2 perc
Otthoni keretek között a legegyszerűbben megépíthető RFID olvasó 125 kHz-es szabványra épül. 13 és 900 MHz-et otthon kezdetleges műszerekkel nehéz kivitelezni.
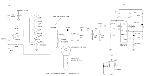
Ez a kapcsolás nagy teljesítményű 125 kHz-es jelet állít elő. Fontos hogy nagy teljesítményű, mert el kell látnia energiával a transpondert. Ha ezt megépítjük, és egy szkópot teszünk a 74HCU04-nek a 2-es lábára, akkor látni fogjuk, hogy befolyásolja a jel amplitúdóját a transponder. Itt pedig már egy komplett RFID olvasót láthatunk. A CODE feliratú mérőpontnál már az RFID által sugárzott machester kódolt jelet vehetjük (Nagy feszültség van jelen! Nem véletlen 500V-os a kondi!). A jobb oldalon található 74HCT74 pedig bekapcsolja a szélső piros LED-et ha vette a jelet. Ez a rész persze μP alkalmazása esetén részben elhagyható, mivel mindent a processzor fog csinálni. Egyet kell megtartani, az az 560 és 150K-s ellenállásokból épített feszültség osztó, ami 1V-os jelet hoz létre. Az alábbi kép egy blokkvázlat az EM4102-es szabványról:
Sebi kiegészítése a cikkhez: Meg lettek említve az árujelző rendszerek. Valóban, ezek is (többnyire) besorolhatóak ebbe a kategóriába, azonban hazánkban szinte kizárólag a teljesen passzív tikettet (tag) használó berendezések üzemelnek. RF típusok: Fix frekvenciájú adó, hálózathoz szinkronizált adással.A tikett pontosan hangolt rezgőkör, ami az adásperiódusban energiát vesz fel, majd az adásszünet alatt visszasugároz. A lecsengő rezgést FFT-analízissel a processzor felismeri. Változó frekvenciájú adó, szinkronizált vevővel.Itt már nem szükséges a halálpontosan hangolt tikett (papírra nyomott fóliatekercs+kondi is használatos), mert az adó a centerfrevenciához képest +-400kHz-el "sepreget" (wobbler). Az RF térbe helyezett rezgőkör a rezonanciafrekveciáján veszi fel a legtöbb energiát, ez a vevőkimeneten "S-görbe"-szerű jelet produkál, amit a processzor kiértékel. Ezek a papír tikettek léteznek semlegesíthető kivitelben is (gyengített fóliakondi) amit erős adóimpulzussal lehet zárlatba vinni, így többé nem jelez. E két áruvédő típus sorolható az RFID-k közé, azonban más elven működők is üzemelnek. A "mágneses" rendszer: két különböző - a hangfrekvenciás tartomány feletti - 20W körüli adó terébe speciális ötvözetből készült tikettet (huzal, lemez, stb.) helyezve a mágnesezési görbét (hiszterézisgörbe) azonosítja a processzoros vevő. Ultrahangos-mágneses rendszer: ennek adója hasonló a fentihez, de a tikettben lévő ötvözet-lemez hangvillát alkot. Mágneses tér hatására a rezonanciája az ultrahang-tartományban üzemelő vevővel fogható, processzorral kiértékelhető. A cikk még nem ért véget, lapozz! Értékeléshez bejelentkezés szükséges! |
Bejelentkezés
Hirdetés |


Az RFID olvasón is, hasonlóan a transponderhez található antenna. Ez az ami a bal oldalon látható képen körbe megy a panelon. Maga az RFID vevő az egyetlen amit elfogadható méretben házilag is készíthetünk, ám elég barátságos áron (7E forint környékén) már hozzánk vágnak egyet készen. Az adat manchester kódolásban érkezik a vevőhöz, és itt a bemutatott típuson egy PIC16F648 ezt visszakódolja és rendes soros jel formájában ezt olvashatjuk a modul sorkapcsain keresztül. 96 bites adatként érkezik az egész RFID kártya tartalma, leszámítva a paritásokat és a CRC-t. Ezt a modul elvégzi helyettünk. Található rajta egy kis buzzer is, mely helyes olvasás esetén csipog nekünk egyet. LED-et is tud villantani maga a modul, de ne felejtsük el, hogy az RFID technológiának pont az a lényege hogy rejtve maradhat. Ezt a modult berakhatjuk még akár egy fém lap mögé is.

