Fórum témák
» Több friss téma |
Sziasztok!
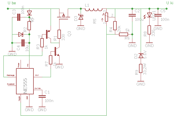
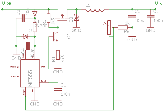
Egy szivargyújtóról (vagy egyéb akkumulátorról 6V-12V) működő stepdown konvertert kezdtem el tervezni, ami 5V-ot állít elő USB töltéshez. Kapcsolási rajz a csatolmányban. Kérdéseim hozzátok sokat tapasztalt és magasszintű gyakorlattal rendelkező fórumtársak: Van-e benne elvi hiba? Az ellenállásértékek elvben jók? L1-nek 100uH elég lesz? MOSFET-re esetleg tud valaki mondani valami olyat az olcsóbb kategóriából, ami nekem ide kimondottan jó, vagy használhatok bármit ami bírja a majdani terhelést? Bárki bármilyen építő jellegű kritikával, tapasztalattal, észrevétellel tud szolgálni esetleg? Ugye jó helyen van a kérdés, nem az 555-ös topikba való? LM2676-ot néztem, csak szerintem lehet olcsóbban is. Működési elv félig konyhanyelven a következő: az 555 kapcsolgatja a FET-et, méghozzá úgy, hogy ha a trig láb éppen le van húzva a földre akkor lezár, ha pedig nincs lehúzva akkor kinyit. Alapesetben a 3-as láb a földre van húzva, tehát a FET kinyit, és elkezd nőni L1 árama, ami tölti C2-t. A D2 zener 4,3V-os, így mikor a C2 feltölt 4,3V+0,6V=4,9V-ra, akkor T1 kinyit, és a földre húzza az ic 2-es (TRIG) lábát. Ez eredményezi a 3-as lábon a magas jelszintet, amitől a FET lezár. Az induktivitáson még folyik áram, ami a kondinak egy kismértékű túltöltését eredményezi, miután L1 árama megszűnt a D3 schottky akadályozza meg a visszaáramot. Ha C2 feszültsége lecsökken 4,9V alá, akkor T1 lezár -> a TRIG nem lesz földrehúzva -> alacsony jel a 3-as lábon -> nyit a FET -> C2 tölt. Válaszaitokat előre is köszönöm! A hozzászólás módosítva: Ápr 7, 2013
Szerintem nem fog mukodni ez a kapcsolas...
Ettol fuggetlenul mekkora kapcsolasi frekvenciara gondoltal? Az 1000µF kisse soknak tunik A kimeno aram mekkora lenne? (megeshet a 100uH kicsit sok lesz, de ez persze frekitol is fugg)Amugy a T1 nem fog mukodni, mert nincs ami kinyissa , csak lekototted a bazisat.Jobban jarnal a TI chipjevel, bar sovanynak tartom az 1V-os kulonbseget egy step-down-nal.
1V-os headroom-ra talan celszerubb lenne switched capacitor tipus, kisebb meret es talan meg a hatasfoka is jobb lenne. (Sajnos igazabol csak az angol megnevezeseket tudom, mivel ilyen nyelvtteruleten elek es hasznalom ezeket a szakszavakat)
Bar nem eppen hetkoznapi felhasznaloknak keszult (SMD), de erre az esetre jo lenne egy LT3689-5 (ez a fix 5V-os)
A kapcsolási frekvenciát tényleg nem gondoltam elég jól át. változtatom 100µF-ra illetva 10uH-re, ami 5kHz rezonanciát eredményez, a tényleges frekvencia ennek a duplájára mehet fel maximum, mivel csak egy -cos -nak a félperiódusa egy feltöltés. (Tudom, messze van az a cos-tól, de jellegében olyasmi.) T1-et nyitná a D2-n és R4-en át folyó bázisáram, legalábbis én nem értem hogy miért nem. Egy picit elforgattam a rajzon, hátha úgy jobban látszik.
C2-nek én elkót gondoltam, de egy kissebb kapacitású fólia jobban bírná a nagyobb frekvenciás üzemet? A hozzászólás módosítva: Ápr 7, 2013
Meg utanagondolok, de szerintem ez a zeneres szabalyozas nem lesz olyan hatekony, inkabb az 555 belso komparatorat kellene felhasznalni. (zener jelleggorbeje miatt)
Q1 helyere melyik MOSFET lenne? (tipusszam) A hozzászólás módosítva: Ápr 7, 2013
IRLR024N
A belső komparátort használó kapcsolást így hirtelen nem látom át, esetleg el tudnád küldeni, hogy konkrétan mire gondoltál?
dolgozom rajta...
most rajzolom a kapcs rajzot
Egyébként a zener jelleggörbéje miért nem alkalmas a feladatra? (Illetve melyik jelleggörbére gondoltál?) Tudom, hogy hajszálpontossan nem tud szabályozni, de nem is ez a cél, hanem csak annyi, hogy amikor a kondenzátor feszültség egy bizonyos érték környékét eléri, akkor kinyissa a tranyót. Az 555 pedig "határozottá teszi" a jelet, vagyis sohasem csinál félig nyitott FET-et. Belső komparátoron gondolkodtam, és arra jutottam, hogy csak az TRIG jöhet szóba, mert a TRES csak reset módban használható, azt viszont külön impulzussal kell visszabillenteni, hiába van kivezetve mindkét láb kimenetre. Viszont a TRIG-et a tápfesz 1/3-ához viszonyítja (kérdés, hogy ezt mennyire stabilan), tehát az 555nek stabilizált tápfesz. kell.
Ha majd boltba járok, veszek 555-öt, és megpróbálom kimérni, hogy mennyivel kell túllépni az 1/3 értéket billenéshez. A kapcsolási rajz szerint nem kell jelentőssen, szimetrikus elrendezést használ, de az elképzelés meg tapasztalat azért néha szokott külömbözni...
Gyorsan "lefirkantottam", hogy mire gondoltam. A zener&R2 helyére képzelj egy 7805-öt, csak nem találtam hirtelenjében 78xx-eket az eagle-ban.
Az 5V-ról is működés egyre reménytelenebb, mivel ez már elég kis fesz. egy FET teljes nyitásához, de szétnézek a neten, hátha akad valahol.
Szia! Az IRL sorozatú FET-ek már nyitnak 5V-on. Például.
Köszönöm a kisegítést!
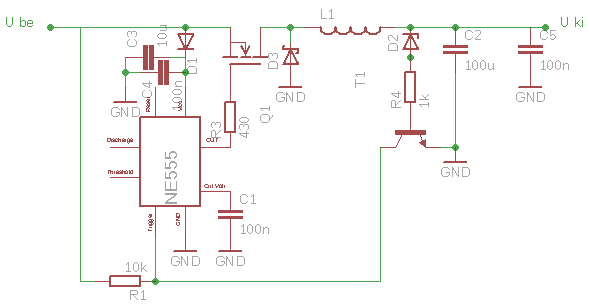
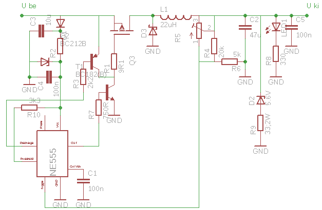
Ismét módosítottam egy keveset a rajzon:
atyagatya... Rosz FET-et raktam be...
Ugye így jó? (ld. melléklet) Valamint újragondoltam a FET kapcsolgatását. A hozzászólás módosítva: Ápr 14, 2013
Milyen FET-et gondoltál oda berakni? Az IRLR024, amit korábban írtál, az N MOSFET, ide meg P MOSFET kéne...
Ez a bevált kapcsolás nem lenne egyszerűbb?
A hozzászólás módosítva: Ápr 14, 2013
Csábítónak tűnik. A Ct-nek mi a szerepe, és mennyire szükséges, illetve, ha nem pontosan a kikalkulált érték, akkor az mennyire gond?
Valószínű, hogy ide is IRL lesz az alacsony nyitófesz. miatt. Konkrét típusról foggalmam sincs, mivel itt FET léptékben törpe áramokról van szó (1.5A) nincsenek komolyabb követelmények ezzel szemben, valószínű ami lesz boltban. Viszont ahogy néztem, mindegyik max. +-16V GS feszültséget bír ki. Ha berakok egy 15V unipol. szupresszort, pl.: P6SMB15A, akkor az ugye a műszálas pulcsitól és társaitól megvédi? (Többinek pedig elvben nem árt.)
Szia!
Olvasd el az IC adatlapját, a maximális áramát, az áram növelési lehetőségét is. A Ct lényeges, az alap időzítést állítja be, hatása van a L értékére, áramára, stb. Inkább fordítsd meg a tervezést: A Ct -t vedd adottnak, egy kapható értékre. Mekkora áram kell 5V -on? USB max. 0.5A -e elég? 15..25V -> 5V, 500mA -re méretezett rajz van a On Semiconductor adatlapjában... Bővebben: Link A hozzászólás módosítva: Ápr 15, 2013
Hali!
Másfél ampertől kezdve gondolkodok, mivel egy combosabb kütyü ~1A-t tud nyakalni, és nem akarom kicentizni, meg hogy az áramkorlát folyton leszabályozzon, ... Ja meg táborban ritkaságszámba megy, hogy a GH-s kocsiban egyszerre csak egyvalaki akarja tölteni az akármicsodáját. Majd átnézem az adatlapját.
Külső kapcsoló (tranzisztor/FET) nélkül nem fog menni a 1.5A, ez az IC nem arra való.
A külső kapcsolóval meg annyi csak a nehézség, hogy méretezni kéne a meghajtását, viszont egyetlen adatlap vagy Application Note sincs erre vonatkozóan, úgyhogy marad a szimulátor, vagy az élő tesztelgetés. Tranzisztornál vagy Darlingtonba kötöd, és akkor durva nagy lesz rajta a veszteség, vagy nem, akkor meg küzdeni kell azért, hogy ne menjen telítésbe, mert akkor nem bír értelmes frekivel menni a kapcsolás. FET-nél persze még a meghajtást is ki kell találni.
2A-ig én mindenkinek az MP1591-et javasolnám, kevés külső alkatrésszel stabilan működik és olcsó.
Halihó!
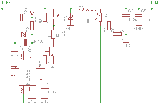
Elkészült a híres-nevesnek nem éppen mondható 555 IC-re épülő 5V-ot előállító kapcsolóüzemű átalakító. Legvégül a mellékletben található kapcsolási rajz szerint építettem meg. Tapasztalatok: A thresshold comparator-t fel kell húzni a Vcc-re egy ellenállással, külömben nem billenn vissza az IC alapállásba (Ez jelölve is van a rajzon, én 3k3-at tettem be de szerintem 10k-val is okés.). A készenléti áramfelvétel 30mA. A hatásfok sajnos igen gyenge, mindössze 60-70%, igaz még mindíg jobb mint egy lm317. Ezen még dolgozni kell. A vezérlő tranzisztorok vészesen melegednek (alapjáraton tűrhetőek, de 1A-es terhelés mellet már nem fogható meg tartósan.), így lehet, hogy praktikusabb lenne a bázisáramot lecsökkenteni 1mA-re, vagy ez alá. Sőt lehet, hogy ez még a hatásfokon is javítana. (A képeken talán látszik, csináltam rájuk kis hűtőbordákat) A FET alig melegszik, 1A-es terhelés esetén is csak langyosnak mondható. Szerintem nem iényel hűtést. Én még beraktam az R9-el párhuzamossan egy fehér LED-et (előtétellenállással), ami jelzi a túlfeszültséget. (Igaz erre csak addig volt szükség, amíg rá nem jöttem, hogy a THRESSHOLD-ot fel kell húzni.) Valószínű, hogy egy sima 0,6W-os ellenállással kiváltható lenne, vagy akár a zenerrel együtt elhagyható, mivel a kimeneti fesz. elég stabilnak tűnik. (Akár a trimmer poti is elhagyható, csak akkor értelemszerűen R4 legyen 10k, és érdemes a picit drágább 1%-os tűrésűt választani.) Nyákrajzom sajnos csak egy szkennelt van a megrajzolt nyákról, mivel kézzel terveztem, és ezen nincs bent a már említett R10. Ha valaki esetleg igényt tart rá, vagy bármely egyéb információs anyagra, (pl. szerkeszthető kapcs. rajz) az sikítson teljes bizalommal, és akkor felteszem azt is. FET-ből végül az IRF9520-at választottam, többekközött azért, mert ez volt a boltban olcsó P csatornás, de lehet, hogy van hatékonyabb megoldás is. Az első képen azt kéne látni, amint éppe töltök egy mp4 kütyüt, a többin pedig a méretet akartam érzékeltetni. További szép napot mindenkinek!
a kapcsolási rajz lemaradt.
Két kérdés:
A 2576 ugyanazt csinálja mint a 7805 csak jobb hatásfokkal? A másik kérdés: Mindenképpen kell hozzá egy vasmagos toroid tekercs?
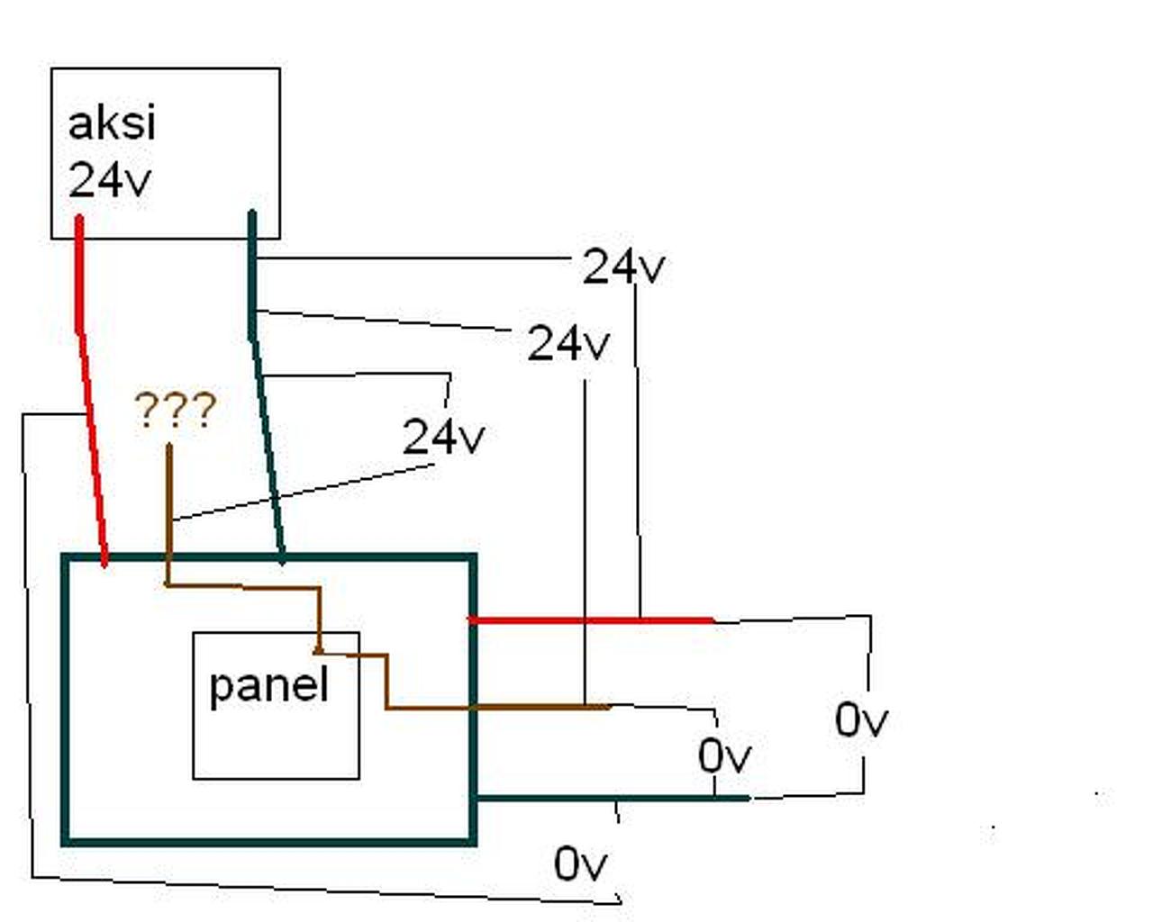
Üdvözletem mindenkinek. Lenne 1 nagy gondom van nekem egy 24 /12v át alakítom amit sehogyan sem tudok bekötni hogy eredményt érjek el. Az az rá akasztom a 24 voltot a 24-es betép oldalra de semmi eredmény a másik oldalon. Ami még érdekesé teszi a dolgot hogy ez nem a megszokott 2/2 ki vezetéses eszköz hanem ezen 3/3 kivezetés található mind két oldalon
1 piros a + 24v nak 1 fekete a -"testnek" plusz 1 barna ?? És ugyan ez a 12v oldalon. A csavar csak annyi a dologban hogy a barna vezeték össze van kötve a panelen 1 helyre és a táp oldalon a barna és a test kőőzt 24 v ot mérek és ugyan ez a 24 volt ki jön a másik oldalon is de a test nem . Egyszóval a táp test és a kijövő 12v-os piroson 24v mérhető táp test és a kijövő barnán megint 24v mérhető valahogy így csatoltam képet. Szeretném segítségetek kérni mert nagyon nagy szükségem lenne rá. Válaszotok előre is köszönöm.
Üdv Zoli. Próbáltam a tanácsod de semmi az izzó az világit de semmi a másik oldalon
![]() Esetleg van még valami tiped hogy hogyan lehetne bele lelket verni.
Szemre ez egy egyszerű áteresztő tranzisztoros stabilizátor. Ki kell emelni a panelt és ki kell mérni a tranzisztorokat. Lesz köztük szakadt.
Ha jól látom ez egy autórádióhoz lenne ?
Ilyen 24/12 volt os átalakítókat olyan helyen szoktak alkalmazni autórádió lévén szó , mint például kamion , vagy tehergépkocsi .Ugyanis ezeknek a rendszere általában 24 volt os. Nem lehet az ezzel a dologgal , hogy olyan rendszerbe való ?
DE igen, kamionba való és oda is kellene mert már meg őrül a kolléga a snassz motor zúgástól.
Pénze viszont nincs újra, így marad ez na meg a GPS is erről menne. Megnézem a tranzisztorokat, este kicsit több időm lesz rá, amint lesz fejlemény azonnal írok. Köszönöm az eddigi fáradságotok. De azért még lesz kérdésem |
Bejelentkezés
Hirdetés |





A kimeno aram mekkora lenne? (megeshet a 100uH kicsit sok lesz, de ez persze frekitol is fugg)

















