Fórum témák
» Több friss téma |
Sziasztok!
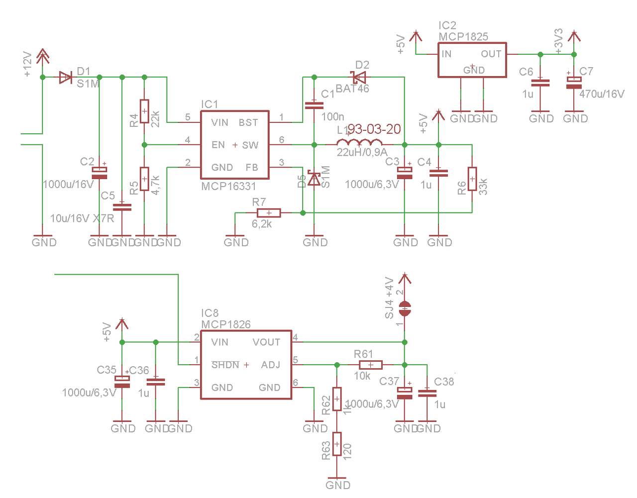
Van egy panelom amin egy MCP16331 dolgozik, a feladata 12V-ból 5V előállítása. A kapcsolás két példányban (két ugyan olyan panelon) van megépítve, teljesen ugyan azok az alkatrészek vannak mindkettőn beültetve. Az egyiken viszont működik a konverter, a másikon nem. Utóbbin annyi történik hogy a betáp rákapcsolásakor megjelenik kb 200-300mV a konverter kimenetén majd ez elkezd szép lassan emelkedni és kb fél-egy perc múlva megáll kb 1,9-2V körül és úgy marad. Kicseréltem már a hibás panelon az összes alkatrészét a step-downnak, végül már az induktivitást is de semmi sem változott. Van valakinek ötlete? ![]() Ja igen, kínomban kicseréltem az MCP16331-et MP2459-re amely azonos tokozású és lábkiosztású, gyakorlatilag szinte teljesen ugyan az a két konverter. Na az MP2459-el elindult a táp rendesen! Tehát még arra sem lehet gyanakodni hogy esetleg a panel lenne szakadt vagy zárlatos. Az pedig sajnos nem működhet hogy jó akkor benne hagyom az MP2459-et mert az viszont kisebb áramot tud csak és ide az nem elég, sajnos muszáj az MCP16331. A 3,3V-os ág áramfelvétele kb 100mA, a 4V-osé durván ugyan ennyi de csúcsban Amperos nagyságrendű is lehet (azért van ott a C35 és a C37 1000µF-1000uF), az 5V-os tápágon pedig nincs más fogyasztó. A hozzászólás módosítva: Máj 8, 2017
Szia!
A leírás azt mondja, hogy az Enable Pin egy belső felhúzó ellenállással csatlakozik a VIN-re és alapértelmezetten ON állásban van, csak akkor kell GND-re húzni ha ki kell kapcsolni. Nálad miért van a 22K-4,7k feszültségosztó az EN lábon? Nem lehet, hogy emiatt bizonytalan az indulása?
Arra nem is gondoltál hogy szimplán sz*r az IC?
Most hogy ezt írtad átnézegettem kicsit jobban az adatlapot és rájöttem hogy egy érdemi és fontos különbség mégis van az MP2459 és az MCP16331 közt, mégpedig hogy az előbbinél az EN láb egy konstans feszültségszintre billen át, ezáltal használható arra hogy egy bizonyos bemenő feszültség felett kapcsoljon csak be. Az MCP16331-nél viszont van egy belső felhúzóellenállás rajta és csak annyit specifikál az adatlap hogy ha ki akarod kapcsolni akkor húzd le a lábat testre.
Ezért tehát itt a 22k-4,7k osztó felesleges, úgyhogy kivettem őket. A step-down viszont sajnos így sem hajlandó elindulni.
Kicseréltem egy másikra, aztán egy harmadikra de egyel sem működött. Van még ezeken kívül három bontatlan MCP16331-em, de szerintem felesleges tovább próbálgatni mert nem ez lehet a probléma oka.
Hát hallod... neked lett igazad. Valószínűleg sok ide-oda cserélgetésben mind a három MCP16331 megadta magát amit próbáltam. Betettem most egy negyediket ami eddig bontatlan volt, az tökéletesen működik, 10-ből 10-szer bekapcsol.
|
Bejelentkezés
Hirdetés |











