Fórum témák
» Több friss téma |
Az nem lehet,hogy a szivargyújtó is biztositva van túláram ellen? Az UPS qrva sokat eszik 12V-ról. Talán egy idő után lekapcsolja a hőkioldós bizti. Úgy lehetne meggyőződni róla,hogy méred a feszt.a.gyújtón. Ha megszűnik egy fél perc után akkor az UPS-t nem szereti,ha marad a feszkó akkor meg az UPS nem szereti a szivargyújtót.
Hello Mex!
Lehet abban valami amit mondasz Nem tudtam rola, hogy ilyen bizti lehet benne, egyszer sikerult mar kiutnom a szivargyujtot meg regebben akkro egy biztit kicsereltem. Kicsit melegebb lesz akkor nekiallok megegyszer es megnezem azt amit mondtal.Ill behuzok rogton egy kabelt biztositakkal sorbakotve az akksirol.Ha ugy sem jo akkor nemtom mi lehet a baja. Egyebkent mit ajanlasz a tulfesz ellen? Ha az a baja?Udv:Gabor
Álló motor mellett próbáld...
hello!
Ehhez mit szóltok? 220/2*10V-os trafóval kb 240 jön ki, nem? http://www.relic.9cy.com/Pretvaraci/2N3055x4_12V-220V_Inverter.jpg
A rajzon szereplő értékekkel biztosan nem fog kijönni 100 W, viszont a vesztesége már üresjáratban is 15 W fölötti. Ez is csak sima négyszöget generál, és az esetleges meddő terheléstől nagyon nagy lesz a terhelt vesztesége is. Az elkók élettartama elég kicsi ebben a kapcsolásban.
wow.
mit szólsz az alábbihoz (bár érzésem szerint ez is négyszöges...) a téma elején volt egy komplett doksi (sok-sok oldalas doc) az komolynak látszik. Vagy nem? A kvázi szinusos leírásból tudsz olyat, ami mondjuk 100W környéki? Ami itt van, asszem max 25-30W.... most nézem, a doc-ban lévő is négyszöges. bár igazából nem az bánt, hanem a vesztesége. Szerinted milyen?
a docban lévő linken találtam egy számolócuccot is, ott az jön ki, hogy a megadott alkatrészekkel és 90%-os hatásfokú trafóval 10.7W a teljesítményveszteség 85W kimenőnél. Ha a trafó 95%-os, akkor ez a veszteség 5.7W...
http://fenykapu.free-energy.hu/pajert6/HazInverter.html
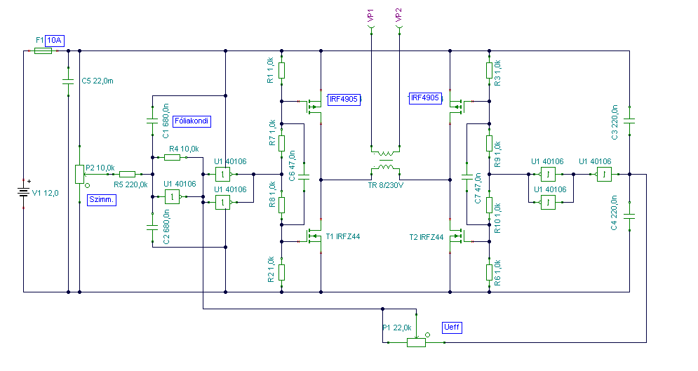
Komolynak nem nevezném egyiket sem, de a legjobb a MOSFET-es. Viszont egy potit bele kellene tenni a szimmetria beállításához, mert most nem szimmetrikus a két felperiódus, nem pont 50% a kitöltési tényező, ezért görbülnek föl meg le a kimeneti jelalak szélei. A +5V és a GND közé kell egy poti, aminek a mozgó érintkezőjéről megy egy 100 kohm-os ellenállás a C1 és VR1 közös pontjára. Jól beállítva valószínűleg a hatásfok is javul egy kicsit kis terhelésnél.
C1 hibásan van jelölve, nem elkó kell ide, hanem bipoláris kondi! pMOS-nak IRF4905-öt javaslok, nMOS-nak IRFZ48-at. (Ezeket szigetelve kell rögzíteni!) Mondjuk nem lenne sokkal bonyolultabb kvázi-szinuszosra átalakítva sem.
mi az, amiért a kvázi szinuszt jobban javasolod?
köszönöm a az eddigi segítséget!
Ezt írták a doksiban:
Idézet: „Ennek köszönhetően a C-MOS áramkörben a P-MOS FET és az N-MOS FET sohase kerül egyszerre bekapcsolt állapotba.” Csakhogy ez egyáltalán nem igaz, mivel a pFET vezérlő feszültsége (Ugs) a +12 V és a gate között jelenik meg, ezért amikor a gate-ek pont félúton vannak, akkor mindkét FET a tápfesz felét kapja vezérlő feszültségként, tehát mindkettő nyitva van. Csak azért nem okoz ez bajt, mert elég rövid ideig (kb. 10 us-ig) áll ez fönt. Azért én nem csinálnék ilyet. Idézet: „ott az jön ki, hogy...” Hát igen, a papír mindent elbír. Valójában ez nem számítás volt, hanem saccolás. Egyébként is elég sok butaságot leírt (lefordított) a srác azon az oldalon. Az árak sem igazak amiket írt. Pl. 150/300 W-os inverter valójában 15000-ért kapható, és az sokkal korrektebb. A kaszkád számítása alapvetően hibás, a gyakorlatban szinte nem is működne az áramkör.
Azért jobb a kvázi-szinusz, mert
1.: kisebb a felharmonikus-tartalma, ezért pl. aszinkron motorok jobban mennek vele. 2.: a csúcsfeszültsége 325 V körüli, az effektív értéke pedig 230 V körüli, ahogy a rendes szinusznak. Ezzel szemben egy 230 V-os négyszögnek a csúcsértéke is 230 V, ezért ha ilyennel táplálunk egy olyan fogyasztót, amiben egyenirányító és pufferkondi van, akkor az a fogyasztó csak 70 %-os feszültséget fog látni! 3.: az effektív értéke változtatható az impulzus szélességével, így az aksi merülése, vagy a terhelés ellenére is beállítható a konstans 230 V.
paff.
no, akkor mi legyen? Tudsz olyan leírást, ami lead nekem kb 100W-ot, szinusszal? Pl a te kvázi szinuszod egy kicsit combosabb tranyókkal?
Akkor építsd meg ezt!
Az előző kapcsolásom erősebb tranyóval (meg két ellenállást átkötve) épphogy le tudna adni 100 W-ot, de MJL3281/1302 kellene hozzá, azok meg nagyon drágák.
tudsz valami jó praktikát, hogy egy mezei DVM-el be tudjam állíttani?
Asszem tetszeni fog a cucc, köszi
Hát pl. ideiglenesen sorba kötsz a trafó 8 V-os tekercsével egy nagy elkót, és ezen méred a feszültséget. Pontosan 0 V-ra kell beállítani a szimm. potival. Ezután kiveheted az elkót.
Mondjuk először a frekit kellene leellenőrizni, mert biztosan nem pontosan 50 Hz lesz. Ezt a hangkártyád bemenetével (a feszültséget leosztva!), és egy hangfeldolgozó szoftverrel (pl. SoundForge) le tudod mérni. Sőt ha már ezt összeállítod, akkor a teljes jelalakot is láthatod. A frekit R4 változtatásával lehet behangolni.
Ueff poti? A DVM az effektívet mér nemde? akár ki is vezethetem és egy deprez műszerrel folyamatosan lehet csekkolni-állítani... vagy nem?
köszi!
Némelyik DVM valóban effektívet mér, de az olcsók csak abszolút középértéket, amit átszámolnak effektívbe. Ettől függetlenül ide jó így is!
Idézet: „akár ki is vezethetem és egy deprez műszerrel folyamatosan lehet csekkolni-állítani... vagy nem?” De!
Bővebben: Link
Megtetszett a kapcsolásod és lehet hogy utánépíteném. Volna pár kérdésem. Az IRF4905 helyett lehetne alkalmazni IRF9540-t? És azzal mekkora lenne a teljesítmény és kb a hatásfok? Üdv.
Azzal max. 50 VA-ig érdemes elmenni. A hatásfok a trafótól is függ, ezért nem tudom megadni, de a félvezetők vesztesége 50 VA mellett kb. 15 %. És persze a kimeneti feszültség is igencsak lecsökkenne. Egyáltalán nem javaslom. Ha csak ezt tudod beszerezni, akkor köss párhuzamosan többet!
Vagy tudnál akkor mondani az IRF4905 helyett más tranzisztort, ami esetleg még megfelelne?
Üdv.
Tudnék, de minek, ha azt sem tudod megvenni? Nézd meg az árlistát, ahol vásárolsz, és keress 40 mohm alatti csatornaellenállású p-csatornás MOSFET-et! (Vagy mittudomén. Azt még nem mondtad, hogy mekkora teljesítményt szeretnél kivenni!)
Most már csak az érdekelne, hogyha én nem tudnék 8V-os trafót szerezni, csak 12V-osat, akkor a P1 potival be tudnám állítani a jelalakot úgy, hogy ne kvázi szinusz legyen, hanem négyszögjel - azért hogy a kimenete minél jobban megközelítse a 220-230V-ot?
Üdv.
Sziasztok!
ezt még a NAGYOK / veiki/ is igy cisnálták ---A trafó tekercsból letekertek 12,,,,,,,,10-9 Vig --ha nincs kihegyezve nem érdekes ..... A kimenetre tettek 1 rezgőkört / LC 50 HZ soros / A kondiról vették le a kimenő ---TRAPÉZ feszültséget --ez már jó a villnymotoroknak is . A rezgőkör "bonyolult" M 16,,20 csavarra kb 20 menet mcu 1,5,,,2,5 vezetékből+ a motorinditó kondi 60mikroF.
Be lehet állítani négyszögre, de még úgy sem lesz egészen 230 V, hacsak nem adsz a bemenetre valamivel 12 V fölötti feszültséget.
Ugye ez csak vicc? Készültek régebben szűrővel szinuszosított UPS-ek, de egy sima egy körös szűrő, mindenféle szabályzás nélkül, az több sebből vérzik. 20 menet 150 Hz-es szűrésre édeskevés, pláne tömör vasból!
. Ilyenkor a trafót szórótrafóként képezik ki, az adja az (egyik) induktivitást, de jobb, ha kezdő ilyennel nem is próbálkozik. ...és nem indító, hanem üzemi kondi kell hozzá.
Szia!
nem annak gondolom..... a Postánál /ma T-com / lévő VSK 12,,,40,,,60 tipusú inverterben láttam
Biztos láttál valamit, de ez akkor is olyan, mint a hír, hogy Amerikában arany órákat osztogatnak.
Lehet, hogy volt benne egy M20-as csavar, talán még 20 menet is volt rajta, de ez sosem fog egy normális 50 Hz-es rezgőkört alkotni kondival, ami képes lenne hálózati feszültség szűrésére. Lehet rezonanciára hangolt LC szűrő a kimeneten, de annak a kimeneti impedanciája közel végtelen, ezért vagy konstans terhelésre kell dolgoznia, vagy szabályzás kell hozzá. Ezen kívül mocskos nagy meddő folyik rajta, ami jelentős veszteséggel jár, ami általános célú UPS-ben nem igazán optimális. Ja, és a kimeneti feszültség ilyenkor vagy trapéz, vagy nem, mert nagyon erősen függ a terhelés jellegétől.
Szia!
ha esetleg felvilágositanál : akkor hogyan érdemes a meglévő négyszögjeles invertert --elfogdhatóvá tenni? pl. hűtő v trafos audió terheléshez.....köszi
Fogalmam sincs! Univerzális, egyszerű, olcsó módszer nincs, az fix! Erősítők elmennek kváziszinuszról is (trafó kicsit kerreg), hűtőből meg abszorpciósat kell venni, és meg van oldva a probléma.
Az utobbi hozzászolás alapján kérdem egy abszorpciós hütőt ha 12 V ról üzemeltetem akkor nem kell fütőszálat cserélnem?
|
Bejelentkezés
Hirdetés |




Nem tudtam rola, hogy ilyen bizti lehet benne, egyszer sikerult mar kiutnom a szivargyujtot meg regebben akkro egy biztit kicsereltem. Kicsit melegebb lesz akkor nekiallok megegyszer es megnezem azt amit mondtal.Ill behuzok rogton egy kabelt biztositakkal sorbakotve az akksirol.Ha ugy sem jo akkor nemtom mi lehet a baja. Egyebkent mit ajanlasz a tulfesz ellen? Ha az a baja?


. Ilyenkor a trafót szórótrafóként képezik ki, az adja az (egyik) induktivitást, de jobb, ha kezdő ilyennel nem is próbálkozik.



