Fórum témák
» Több friss téma |
Üdv!
A PC-be szeretnék egy olyan tápegységet készíteni, ami stabil 12V, 5V, és 3.3V -ot tud biztosítani. Nem lényeg ha nem fér be a gépbe, jó lenne valami hasonló mint a labortáp. A lényeg az hogy egy 12V-os akksiról kapná a tápot, amit egy szélgenerátor tőlt folyamatosan. Ezért a bemenő 12V lehet hogy ingadozó lenne. Ezt is valamilyen intervallumban stabilizálni kellene, ami megfelelő lenne a tápnak ami adja a pc-nek a stabil feszültségeket. A célom az lenne hogy egy szélgenerátorral töltött akkumulátorról üzemeltetni tudjam a számítógépemet. A táp teljesítménye, elég ha eléri a 160W-ot. A lényeg hogy stabilan adja a feszültségeket a PC-nek a 12V-os akksiról. Előre is köszi a válaszokat!!!!
Ezt láttad már?
Mellesleg a fórumban keresve akadtam rá...
Ez nagyon jó!! Pont ez az amire gondoltam
Köszönöm Abba esetleg nem tudnál segíteni hogy a generátor feszültségét hogy tudnám stabilizálni, vagy legalább szabályozni? mert az akksinak nem tesz jót ha nagyon szélsőséges feszültséggel töltődik. Ha jól tudom egy év alatt kinyírja.
Ha gépkocsi-generátorral töltesz, akkor ahhoz való feszültségszabályzót kell használni, és így nem lesz túltöltés.
Először én is ezt akartam megcsinálni, de sajnos elég kicsi a teljesítménye. Ezért én is saját tápot készítgetek, viszont más irányba indultam el. Nem minden feszültséget külön-külön állítgatok elő, hanem mint a pc tápokban van, egyszerre.
Ha majd olyan stádiumban lesz a cucc, akkor meg is mutatom a fórumon. (már nagyából működik)
Erre kiváncsi lennék én is mert nagyon érdekel a dolog. Ha tudsz akkor segíthetnél nekem egy kicsit, ha már publikus a dolog, legalább annyit hogy kezdjek neki ha már azt mondod hogy gyenge a teljesítménye annak amit ide belinkeltek a srácok.
Mondjuk lehet ,hogy kényelmes vagyok , de én egy szünetmentes tápegységet építenék át . Öszesen annyit tennék ,hogy az aksit egy jóval nagyobbra cserélném. A szünetmentes tápegység 220 voltos igényét egy inverterrel oldanám meg amit a szélgenerátorod etet .
És így a monitor is és minden más egység meg van oldva. Ha netán a szélgenerátor nem termel a szünetmentes átvált aksis üzemmódra. Egyébként a szélgenerátor mennyi Ampert tud 12 volton?
Ez jó ötlet. Invertert is akarok csinálni, pont a monitor miatt (is). Még nincs kész a generátor,eddig még csak tervek de szerintem megoldható. Nem tudom mennyi ampert fog termelni, azt tervezem hogy egy lada generátort szerelek rá és az töltene (egyenlőre) egy 44Ah 12V aksit. Összesen még nem tudom mennyit termelne de szerintem elég lenne egy pc-nek, és egy monitornak. Szerinted ezt meg lehet csinálni, és működne?
Hali
Van egy 235wattos ATX tápom, amit erősítőhöz szeretnék használni (Quad 405 modernizálva )Amire szükségem lenne: 2*45V semmi más.Csak ezekhez a rezgőkörös izékhez nemnagyon értek, de ha v.ki tudna segíteni az átalakításban, akkor megköszönném 2 ampert vesz fel mindkét oldalt :yes: , szóval a 2 panel az 2*45V és 2*2-2A, így 4-4A A quad elvileg 100W-ot tud, így jónak kéne lennie Előre is köszi :yes:
Szia!
Az ATX-es tápok kapcsoló üzemű transzformátorának szekunder tekercseit sorba kötve kb 30 votlot tudsz elréni (nézz körbe afórum, mert valaki csinált már ilyet) feszültségkétszerező kapcsoással tudsz csinálni kb 2x30 voltot vagy 1x60. Két táppal szerintem meg tudod oldani a 2x45-öt. Az egy dolog hogy 100W-ot ad ki a quad-od, de a hatásfok miatt csúcsoknál ennél többet is fogyaszt. Persze a zenei jel átlagteljesítménye kicsi, a csúcsokat meg puffereléssel meg tudod oldani Mindenképp keress körbe a fórumon, sok ezzel foglakozó topic van.
Ok, köszi
Konkrétabb átépítésre gondoltam, mert 5v-ra nincs szükségem, inkább 45-ön adjon több ampert. Ilyet hol találhatok? Ja és a táp kimenetét lehet pufferelni? Kimeneti feszfigyelés van benne? mert akkor komolyabb átépítésre van szükségem :no: A lényeg az, hogy 4cm magas lehet maximum (1Unit 19"-os rackben), és 300W-os táp legyen.
Üdv Mindenkinek
vettem egy atx es tápot, csak benéztem és v2 es (24 pines). Szerencsére találtam átalakítót, így a 24 pinből csak 20 lett, és így bemegy az alaplapba (sajnos nem levehető a +4 csati) Nade, a régi atx es tápok adtak -5V ot, ezen viszont nincs. Sőt úgy általában van egy üres lyuk az összes újabb táp csatiján. Mi használhatja a -5 v ot, okozhat ez problémát ? További szép napot!
Biztosan nincs ott semmi? :eek2:
Az a plusz 4 pin meg szerintem azért van ott, hogy ne jusson olyan nagy terhelés a vezetékekre, bár nem vagyok benne biztos (több magnak több áram kell alapon )De annak a -5voltnak attól ott kéne lennie Nem csak a kiosztást nézted? Van fehér vezeték is, nem üres helyet jelöl a rajzodon
Átolvastam mégegyszer amit írtál, és szerintem azért nincs ott, mert az új gépekbe valami olyan lát el ugyanolyan szerepet, ami nem igényli a -5voltot, szóval ha régibe átalakítóval teszed lehet, hogy okoz fennakadást, bár ezt csak kipróbálással lehet igazolni
Én beindítanám a helyedben (tápkábelt bele, majd a zöldet a feketéhez odaérinted), majd mikor felpörgött egy kis rövidzár Visszaviszed, hogy rossz aztán kérsz egy nem ugyanolyat
Helló!
Ugy tudom hogy a -5V nem szükséges hogy legyen. Anélkül is tökéletesen működik minden.A gép müködését egyáltalán nem befolyásolja ha nincs bekötve. Ezt én is pont nemrég olvastam valahol itt a fórumon, de azért várd meg a többi hozzászólást is, vannak itt komoly szakik akik jobban tudják mint én.
Hello!
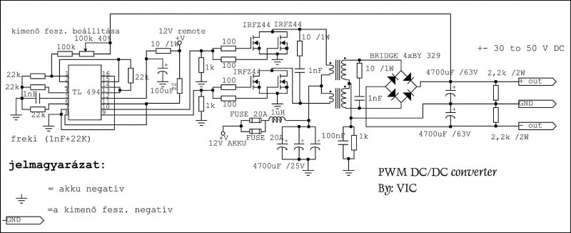
Sok kapcsolási rajzot láttam itt, de traforol leirás azt keveset, van egy pár régi pc-tápból kitermelt trafom egyik El-33ASG másik meg 6-20335J (ennyi olvashato ki) melyik alkalmasabb 750W-ot és +-30V-ot leadni? És ha lehetséges menetszámot is kaphatnék, vagy egy képletet mivel kiszámolhatom a megadott feszültségre, teljesitményre? A kiszemelt kapcsolási rajz csatolva. Köszönöm elörre is. István
Vélhetően 3-400W-os tápegységekből bontottad ki, így annál nagyobb teljesítményt nem fogsz tudni kivenni belőle, mint amit a gyári tápban tudott. Azt is ventillátoros hűtés mellett, és gyári tekercseléssel tudta. Esetleg ha összefogsz két ugyanolyan vasat, és készítesz hozzá új csévetestet, akkor elméletileg van esély a 700W-ra. Ajánlom figyelmedbe a "Kapcsolóüzemű tápegységek 230V-ra" című topikot, ott kitűrgyalták ennek a témának a buktatóit.
Értem, akkor megoldom több egyforma vasmaggal
ha minden igaz igyis max fogyasztásnál is csak 400W kellene
Sziasztok!
Ha jól látom, eddig kb. csak ez a megoldás került említésre, meg az inverteres ötletek. De ha nagyon jó hatásfok kell (pl. kis akksiról táplálni egy szerényebb PC-t), akkor ahhoz már több fejvakarás kell. Van valakinek tapasztalata pl. a PicoPSU-kkal? Én csak annyit tudok, hogy azoknak sokkal jobb a hatásfoka (>90%), viszont jó drágák, ill. az "olcsóbbak" (8-9 ezer) elég finnyásak a bemenetre (pl. stab. 12V kell). Vagy ismertek esetleg más hasonló nagyon hatékony 12V DC-DC konvertert, amit autóban vagy napelemes rendszerről lehetne használni ATX táplálásra?
Sziasztok, a fenti link nem működik (a freeweb-es). Fel tudná valaki tenni azt a kapocsolást ide a fórumba?
Engem is érdekelne, mert sajnos nem derül ki miről van szó és így a google ben nem tudom keresni. :S
Sziasztok! Van egy ATX-es Tápom és azt szeretném átalakítani, hogy léptető motorokat tudjak róla hajtani. Sajnos ez a táp más IC-vel van szerelve, mint amiket olvastam az átalakításokban.
elvileg a motorokat minimum 12v 2-4A kéne terhelnem, de ha rákötöm, rögtön beindul a zárlat védelem és leold. elvileg a motorokat maximálisan 35v és 4A lehet terhelni. én olyan 24v környéki áramot szeretnék belőle kivenni A Táp típusa: Chieftec ATX-410-212 (ATX 2.0) Az IC típusa: Bővebben: Link Ebben szeretnék segítséget kérni.
Sziasztok.
ATX tápegységet szeretnék építeni, ami DC 18-24V -ról működne maximum 200W -ot tudna, kapcsolóüzemmódban. Méretek: nem annyira számít (mint pl miniITX konfigurációknál általában), mert a PC nem szabvány házban fog helyet foglalni, viszont szabvány ATX tápegység méretei egyáltalán nem elfogadhatóak, illetve alapból külső tápegységes megoldásról van szó nagy terhelhetőséggel ( ezért a 18-24V -os működési mód az alapfeltétel) Tud valaki hasonló megoldást? Köszönöm. |
Bejelentkezés
Hirdetés |




Köszönöm
(Quad 405 modernizálva
semmi más.

