Fórum témák
» Több friss téma |
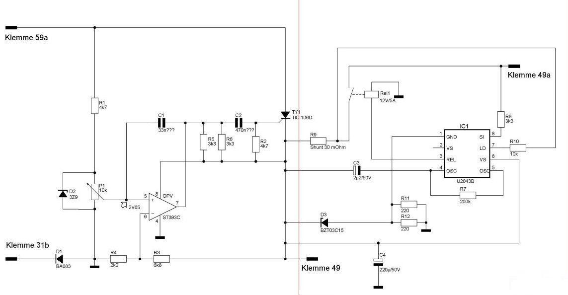
U2043B és mellette kettő darab ellenállat, és az ic 5-8-as oldala szó szerint szét égett. Már persze ha jól gondolom a lábak sorszámozását a pdf-je alapján.
Ic adatlap
A hőforrás mi volt, mert az IC csak szenvedő alanya volt a mellette lévő alkatrész melegedésének.
Elvileg nem kellett volna semminek de méregetve rájöttem fordítva olvastam le, igy már lehetséges hogy a frekvenciát beállító rész égett le és vitte el az ic-t magával, R1 C1 2 db szénkocka lett
Vélhetően ezek sütötték meg a Ic-t is legalábbis ha jól gondolom.
Kapcsolási rajzod ezek szerint nincs. Majd jön valaki, aki kapásból megmondja, hogy mi égett le és hogy miért.
Nos megnéztem pontosan ami kiégett az az Ic és a R11, R12, a reléről nem tudok nyilatkozni még
Szia! Azt meg tudnád mondani, hogy melyik motor kapcsolását alakítottad így át, hogy az EWR-t graetz-el helyettesítetted? Bővebben: Link
Szia!
Nehezen értem a kérdésed elvégre a te rajzodon sem ewr van hanem greatz, ám bátor ki tudja kinek mi az a diódahíd németül Különben is az ewr tartalmazza a greatz-et arról megy a ELBA-ban a egyen delej, a fényszóróvédelem már a luxus cikk része.Ettől függetlenül továbbra is érdekel ez a fajta ELBA nálam miért égeti szét a saját index ic-t míg a 4093-as verzió hibátlanul üzemel. A hozzászólás módosítva: Nov 20, 2014
A link az egy változat a megoldásra, hogy milyen vezetékeket kell csatlakoztatni a megfelelő pontokra. Szerintem túl sok feszültséget kap az ELBA és a két védőellenállás tönkremegy a zener után, pedig az 15V-os.
Már pedig a rajz szerinti bekötése volt helyesen kapcsolva, úgy hogy nem értem miért történt így, de végül is mindegy mert az ellenállás alatti vezetősávok is elégtek.
Inkább készül egy 4093-as ic-vel készült verzió és probléma megoldva.Az eredeti ic ebbe nem is túl olcsó mellesleg.
Nem az ELBA helyes bekötésére gondoltam, hanem a motor villamos áramkörébe történő becsatlakoztatására és a ráeső feszültség nagyságrendjének helyes értékére. Az átalakítás a gyújtáskapcsolón lévő kapcsolódási pontokban is változást tesz szükségessé. Ha meg tudnád mondani, hogy melyik motortípusba akartad ezt applikálni akkor talán kiderülne mitől megy tönkre az index tápáramköre. Annak idején leellenőrizted beépítés után a feszültség helyes értékét alapjáraton és magas fordulaton is, hogy mit ad(nak) le a tekercs(ek)?
Ezt a motort úgy kaptam meg hogy volt benne egy gyújtótekercs és 6 voltos világító tekercs egy üres hely hátsó lámpa cafatokban, kapott egy 35W-os világítótekercset egy töretlen de messze nem jó lendkereket, a töltőtekercsnek is gyári volt betéve az értékekre már nem emlékszem így hirtelen, kapcsoló annyi van még benne hogy egy jawa gyújtáskapcsolóval letudom kapcsolni a gyújtást és ennyi a jelenlegi része.A télen készülnek el a "kiberhelt cuccok" helyettesítő áramkörei ewr elba akkus gyújtás. Jelenleg a feszültségek nagyjából annyira jók hogy világítanak a lámpáim, de közel sem teljes fényerővel. Viszont az elba-im a régi teljesen gyári kábelezésű motoromon is így megsütötték az index részeket, csak ott azért kellett neki pár hónap, de igazából már nem törődök a gyári cuccal, mert a után épített dolgaimmal fogom használni csak érdekelt vajon a zener miért nem védte meg az áramkört holott az sértetlen de az utána lévő ellenállások és az ic pecsenyére sültek.
Bocsánat a hosszú irományért kis előéletet is akartam vinni a dologba hogy tudjuk ez a motor jelenleg szinte blokk és lámpák kerekekkel
A Simsonos oldalról vannak a 4093-ra fólia variációk. A most meglévő ELBA egységek még megérnének egy próbát ha a tirisztor katód és gete körébe azt a kondenzátort bepróbálnád, talán jobb lenne a fesszabályozó pontossága.
Kifogom köszi a segítséget
Üdv
Van egy Simson Star típusú motorkerékpárom, régóta "tuningolgatom" és most szeretnék bele varázsolni egy h4-es égőt. A kérdessem az lenne, ha raknék két darab 12V-os világtó tekercset és mindkettő kivezetését egy egyutas egyenel egyen irányítanám akkor összeadódna-e a teljesítményük? Ha esetleg így is van akkor ezek meg a 21W-os töltő tekercs nem-e fékezné nagyon a főtengelyt? Vagy valaki próbálkozott hasonlóval?
Szia!
Egyutassal semmiképp se jó, 2 utas kell, de akkor már fényszóróvédő áramkör is kell.A 35-ös halogénhez inkább vegyél 42 wattos tekercset ewr áramkör és akkor első hátsó lámpád erős fénnyel világít, másik oldala a foncsor hs1 vagy h4 foncsor kell a sima hamar "elég" a halogéntől.
A hátsó lámpát már modernizáltam. Kapni fog még a motor, egy 6 voltos kalapács vezérlésű elektronikus gyújtást, ezért gondoltam kicserélem a gyári 6 voltos világító tekercset valami modernebbre, és akkor már a gyári gyújtó tekercset is kiszedem így megmaradna a gyári 6 voltos helyzet jelző és a fék lámpa, illetve az akkumulátor töltés. A megmaradt helyre meg betenném az első fényszóró meghajtásáért felelős tekercseket. Lámpa burának egy Lada lámpa burát gondoltam.. kb bele fér.
Ha már annyira a tuningon van a hangsúly én 12 voltosra csinálnám eleve kisebb kábelkeresztmetszet és kisebb áramok, a modernizálás az gondolom led, akkor viszont a sima 12 voltos világítótekercs elég az elsőnek, de védeni kell mert kiégeti, és a halogén nem 3 forint
, akkumulátoros kalapács vezérlésű gyújtásnál meg valóban belehet tenni a gyújtástekercs helyére is világítót, de én nem tenném jó az ha a régi gyújtás is ott van, ha baj lenne átkapcsolod és hazavisz Nem drága után építeni egy ewr fényszóróvédőt a boltban kapható 12v 35wattos halogén tekercshez ajánlott bőven jó a te céljaidra, szép fénye lesz az áramkör lekorlátoz ha túl nagy a feszültség marad a töltésed is magyarán mese szép lesz minden.
Gondolom akkor a halogén égőhöz is másik foncsor dukál. Ewr akkor építek egyet.
A búra és a foncsor természetesen halogén legyen különben nagyjából csak a szembejövő retináját sütöd meg, ellenben te rosszabbul fogsz látni vele, mint a régivel.
Sziasztok látam már itt sok leirást ezekről és arra kérnék vkit h tudna-e nekem küldeni egy feszültség szabályzóról egy olyan rajzot amin egy analfabéta is eltud igazodni magyarán minden alkatrészhez oda van irva h 3 ohm vagy 12V5 mikro mert igy meg tudod épiteni én is. szóval egy rajz kéne 12V-hoz. előre is köszi a segitséget
A hozzászólás módosítva: Dec 26, 2014
Sziasztok. Meg tudná valaki mondani nekem, hogy egy "elba-féleség" működik-e tápegységről? Legalább a kipróbálás erejéig, mert hogy én kipróbáltam az 59a-ra, és a 31b-re tápot kötni (szintetizátor tápegység 12v egyenáramú), de hiába kapcsolom az indexet, az nem villog, és a 49-en se kapok semmit, csak 0,6 V-t. A motor még nincs kész, de az elektronikája már lábadozik, ezért próbálom táppal, de úgy fest, hogy ez az elba trágya. Vagy tápról nem működik? Ha valaki segítene, azt megköszönném!
Szia! Biztos, hogy jól kötötted be ezt az egységet? Jobb volna egy akkumulátorról kipróbálni és nem adapterről. Az 59a és 31b-re megy az egyenirányított világítási tekercsfeszültség és a 49-n tölti az akkumulátort. Ha itt nincs jelen a pozitív sarok akkor nincs referencia. A 49a-ról pedig az izzón keresztül a testhez (negatívhoz) fog majd kapcsolgatni a villogó ütemének megfelelően a relé kimenete.
Helló, köszi a gyors választ. Jól kötöttem be, az tuti, mert már csináltam több ilyent. A villogtatás fizikája is megvan. Az az érdekes, hogy ha a 31b-t, és a 49a-t a helyére teszem, majd a tápot a 31b, és a 49-re rakom, kapcsolt index mellett szépen villog.(mintha akksiról menne) De a 49-en töltenie kéne. A tápom pedig az én multim szerint 15.96V-os, de a töltőtekercs sem szög egyenes 12 V-ot ad neki, az tuti. Akkor ezt az elbát dobjam a francba? Szerintem rossz, de azért előkaparok egy akksit.
A 49-n akku plusznak kell lennie, hiszen ez ad tápfeszültséget a villogó áramkörének a 6. lábon és referencia érték a fesszabályzó számára. Tegyél be egy akkut is az áramkörbe és úgy próbálj rá a külső táppal.
Üdv!
Ebben tirisztor szabályoz. A tápodban pedig biztosan van kondi. Így nem müködik. Lüktető egyenáram kellnemki, mint a motorban: a tekercs után csak egy graetz van.
Kössz a válaszokat. Akkor majd ha megjön az akku, és beröffentem a motort, újra próbálkozok.
Sziasztok!
A boltokban kapható töltőtekercs simson-ba (12V) testfüggetlen kivezetésűek? Graetz híd miatt kérdezem. Ha igen akkor a féklámpámat hova kössem? Üdv.
Igen 2 kivezetés a graetz-re megy, féklámpa nálam akkuról ment onnan hamar felizzik és annyira nem használja sűrűn az ember hogy leszívja az akkut .
Oké köszi a gyors választ! Nekem még olyan tekercs van (egyenlőre) ami földre van kötve gyárilag...
Na majd akkor cserélem! Gondolkozom hogy a féklámpámat (power leddel) készítem el. Üdv. A hozzászólás módosítva: Márc 1, 2015
|
Bejelentkezés
Hirdetés |




Vélhetően ezek sütötték meg a Ic-t is legalábbis ha jól gondolom. 

