Fórum témák

» Több friss téma
Fórum » 25 W-os Texas erősítő
 
Témaindító: punkkazy, idő: Okt 11, 2007
Témakörök:
Lapozás: OK   18 / 50
(#) highand válasza djjohnnyb hozzászólására (») Aug 6, 2009 /
 
Azt akartam kérdezni, hogy a gyakorlati kiviteleknél mennyi volt a szaturáció? Mondjuk +-40V-nál, 4 OHM-nál?

TINA szerint ilyenkor akár 18V is lehet, amit sokallok.
(#) djjohnnyb válasza highand hozzászólására (») Aug 6, 2009 /
 
mit értesz szaturáció alatt?
(#) Szendrei István válasza ferzoo hozzászólására (») Aug 6, 2009 /
 
Szia,és bocsi ....De,a bétára válogatásnak igenis van köze egy erősítő paramétereihez. (és még sok egyéb más mérésnek is....)A tömeggyártást most mellőzzük,tudnék mesélni róla(ugyanis ilyen helyen dolgozok,műszerészként.)Az erősítők hangja,meg nem attól függ,mekkorát torzítanak,%.-ban kifejezve.A torzítás összetevői páros,és páratlan felharmonikusból állnak, ezekből mennyi,és milyen arányban,ez a fontos.
.."szkóppal is alig látszik......"tehát már a mérés is hibát mutat....A hifibuzeráns kifejezésedet meg nem minősítem.....
(#) Szendrei István hozzászólása Aug 6, 2009 /
 
....és bocsi azoktól,akik a "jlh"topicban is vannak......Mert bedobtam egy csalit,és nagyon,de nagyon pozitívan,teljes mértékig segítőkészen álltak hozzá mindenhez.
(#) bgsf válasza Szendrei István hozzászólására (») Aug 6, 2009 /
 
Butaságokon vitatkoztok! A TEXAS nem érzékeny a bétára válogatásra! Nem is érdemes ilyenekkel foglalkozni! Egyes Hi-Fi őrültek vehetnek több száz végtranyót mire két egyformát találnak.... A Texas pont ezért jó mert nem kell (!) párba válogatni a tranyókat!
Idézet:
„Az erősítők hangja,meg nem attól függ,mekkorát torzítanak,%.-ban kifejezve.”

Akkor egy olyan erősítő amelyik 100%-ban torzít akkor annak is jó a hangja? Mert én már csináltam ilyet is, de valahogy a klasszikus zene nem volt brilliáns rajta!
(#) Szendrei István hozzászólása Aug 6, 2009 /
 
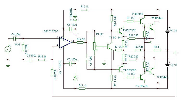
Ez egy végfok a fiamnak....mert kinőtte a TDA 2030.-át....és,( nem mondom,hányszor megépítettem.már az elmúlt húsz év alatt a Texast....) összerakok neki egy végfokot,amin én is annak idején hallgattam a zenét....A panel,az egy régi cimborám "műhely felszámolásából" van,nem találkoztam még ilyen beültetéssel,de működik,és nem kellett maratni,meg hasonlók..A nyugalmi áram,200mA...jót tesz a hangjának,és szinte egész nap megy,reggeltől estig.A hűtőborda kézzel is kellemes..pedig csak ekkora...A feliratok csak a funkcionalitás miatt... de egy a fontos...."biztosítékot cserélni kizárólag úgy,hogy a villásdugó a zsebedben van..."
(#) highand válasza Szendrei István hozzászólására (») Aug 6, 2009 /
 
A 20 évre is tekintettel egy kicsit játszottam a kapcsolással. Ez egy finoman módosított verzió, újabb fajta tranyókkal, és szinte tisztán 2. harmónikus torzítással, a 3. vagy 32 dB-vel csökkent. A végtranyó hőterhelése megfeleződött, így a TDH is erősen csökken.

Akármi legyek, ha ettől nem lesz még jobb.

Egyébként minden további nélkül elmegy emelt tápfeszről is.

A hagyományos, bevált tranzisztor készletet javaslom, mivel ez csak játék, azaz TINA szimuláció.

TEXASuj.JPG
    
(#) Szendrei István hozzászólása Aug 6, 2009 /
 
TDA 2030.kicsit homályos...de szerintem látszik a lényeg...
(#) Szendrei István válasza highand hozzászólására (») Aug 6, 2009 /
 
Járasd a lehető legnagyobb nyugalmi árammal.Annak idején nekem 800 mA.-rel ment.Hallgasd így,ne kapcsold ki napokig.....Majd ismételd ezt meg,hogy "hideg" erősítővel...rá sem ismersz a hangjára....Kíváncsi vagyok....( a műveleti erősítő egy teljesen független tápról megy,nem rángatják a zénereket a dinamikacsúcsok feszültségesései...)Én füllel hallgatom,nem szimulációval.....Mérted az adatokat,amiket leírtál?
(#) Szendrei István válasza bgsf hozzászólására (») Aug 7, 2009 /
 
Egyszer mérj meg egy triódás erősítőt..és egy másik tranyóst... akármilyen hiper-szuper adatokkal rendelkezőt.....aminek 0,000001.-a torzítása.És utána hallgasd is meg mindkettőt.Ez a "pont az I.-re"
A másik...szerinted,merő véletlen,hogy a kimeneti ofszetem 0,34, és 0,4 mV?azaz...0,0003V?
(#) highand válasza Szendrei István hozzászólására (») Aug 7, 2009 /
 
Nem mértem, hanem ahogyan írtam is, a TINA-val szimuláltam csak, az eredetit és az általam módosítottat.

Azonban több más kapcsoláson mértem azt, hogy a végtranyón, ha osztom az áram terhelést, akkor nagyon lecsökkent a TDH.

Nincs ok arra, hogy azt feltételezzem, itt másképpen lesz.
(#) Szendrei István válasza bgsf hozzászólására (») Aug 7, 2009 /
 
Klasszikust (kamaramuzsika főleg) meg dzsesszt hallgatok,szinte kizárólag.És LP.-n.Csöves erősítővel,mérhetetlen torzítással...(papíron...)És az MC erősítőtől végig,csak cső......egészen a kimenőtrafóig...Vajon miért,szerinted?Miért nem egy 0.0001% torzítású tranyós,vagy IC.-s végfokon?
Sok szó esik az erősítőről itt.De a lánc többi tagjáról nem.Lehet,emiatt nem tudja kifutni magát a végfok...És emiatt nem hall sok mindenki különbséget...Ellenvélemény?
(#) highand válasza Szendrei István hozzászólására (») Aug 7, 2009 /
 
Ahány tesztelő, annyi ízlés. Van akinek az öblös mély tetszik, és van akinek a feszes.

A Mark Levinson-ok, magyon jó adatokkal rendelkeznek és mégis jól szólnak.

Hallottam pocsék csöveseket is, szóval nehéz általánosítani.
(#) highand válasza Szendrei István hozzászólására (») Aug 7, 2009 /
 
Nekem van ellenvéleményem. Te szereted a csöves hangzást, ez nyilvánvaló, bár én még nem hallottam soknullás torzítású csöves cuccról.

Te azt szereted, ha jól szól.

Én azt, ha élethűen.

De szerintem nem fogunk összeveszni, ha eléggé sok meghallgatási tapasztalatunk van.
(#) Szendrei István válasza highand hozzászólására (») Aug 7, 2009 /
 
Szimuláció...Szerkesztek neked a gépen olyan hangváltót,a megadott hangszórókhoz,hogy vonalzóval sem tudnál egyenesebbet húzni...Aztán,mintha az elkészült eredmény mégsem tetszik....Valahogy nem úgy szól.....( nézz utánna pl.az LS-3/5 frekigörbéjének...Megvennéd-e boltban,ennyiért,ilyen kicsi dobozt,csak ezek alapján?hát ennyit a szimulációkról.....
Lenne még egy kérdésem...igaz,nem tudom szimulálni...Viszont füllel bődületes különbség van...A végcsövem katódhidegítő kondiját ki kellett cserélnem.Érték,típus,felépítés ugyanaz...minden mérhető adat.Mégis óriási a változás....Te ezt mivel magyaráznád?(én tudom....)
(#) Szendrei István válasza highand hozzászólására (») Aug 7, 2009 /
 
Eszem ágában sincs ilyen...vita? ugyan már.....A zene a lényeg....És,nagyon jól fogalmaztad meg....egy erősítő "élethűen "szóljon....és akkor "jól szól".( a sok nullás torzítást nem a csövesekre értettem...olvasd csak vissza.)
Mi csak koncentráljunk továbbra is a zenére...hiszen ez a lényeg.
(#) Szendrei István válasza highand hozzászólására (») Aug 7, 2009 /
 
Eszem ágában sincs kötekedni...elmégy egy hangversenyre.....és azt mondod,neked nem tetszett az üstdob hangja,mert te nem ezt a fajta mély hangot szereted....Én meg azt,hogy közelítsünk a valósághoz....és ez nem ízlés kérdése...Ez a hangszer ilyen...Nem a valóság reprodukálása,vagy megközelítése a cél?
A legutolsó falu templomában különbül szól az orgona,mint egy több milliós berendezésen...."konzervről"
És,akinek nem inge...felejtsük már el az MP-3,meg hasonló formátumokat,ha zenéről van szó...
(#) highand válasza Szendrei István hozzászólására (») Aug 7, 2009 /
 
Hááát, azt hiszem mi egyetértünk sok dologban, csak én még nem adtam fel, hogy tranyóból - IC-ből jó hangot vegyek ki.

A hidegítő kondis dologot nem tudom, de elmondhatnád a megfejtést.
(#) highand válasza Szendrei István hozzászólására (») Aug 7, 2009 /
 
Én is azt szeretem, ha élethűen szól, nem baj ha nem dögös, de ezt is írtam.
(#) lapose válasza highand hozzászólására (») Aug 7, 2009 /
 
Szia!

Idézet:
„csak én még nem adtam fel, hogy tranyóból - IC-ből jó hangot vegyek ki.”


Miért kellene feladni? Nem tranzisztoros vagy csöves erősítő van, hanem jó-vagy rossz erősítő. Mindkét erősítőnek lesznek hivei, de igazságot úgy sem lehet tenni, mert az ember szubjektivitását nem lehet objektív dolgok közé zárni.

Ui.: Érdemesebb volna egy külön topikot nyitni ennek a témának, mert megorrolnak az off-ért.
(#) bgsf válasza lapose hozzászólására (») Aug 7, 2009 /
 
Már OFF-oljuk a témát!
Nem lehet egy csöves erősítőt és egy tranzisztorost összehasonlítani!
Egy okból! A csöves erősítő kimenőtrafós, és az erősen torzítja a jelalakot. Vitát erről nem nyitok, és erre ne is válaszoljon senki! Képtelen egy trafó a négyszög/háromszög jelek átvitelére (mivel a trafó szinuszos átvitelre képes a vas mágnesezése miatt!). Ez tény és nem vitatéma!
Azért találták ki a szimetrikus tápú erősítőket hogy a kimenőtrafó/kimenőkondi negatív hatásait kiküszöböljék! Ilyen a TEXAS. Megfelelően gyors műverrel és tranyókkal tudja produkálni egy kapcsolóüzemű táp minden tulajdonságát. Ha az előerősítő is szimetrikus tápmegoldású akkor a bemenőkondit el lehet hagyni. Így a jelalak a bemeneti RC tagon nem torzul.....
(#) CHZ válasza bgsf hozzászólására (») Aug 7, 2009 /
 
"Képtelen egy trafó a négyszög/háromszög jelek átvitelére (mivel a trafó szinuszos átvitelre képes . "
Tetszik ,hogy még reagálni sem engedsz , de mégis mutatok valamit .
Ez pedig csövesen lett mérve , teljes kivezérlésnél 10KHz négyszög .
Lehet , hogy mégsem úgy van ahogyan gondolod
?

10KHz.jpg
    
(#) bgsf válasza CHZ hozzászólására (») Aug 7, 2009 /
 
Nézd! Ha tanultál elektronikát akkor ismered milyen egy trafón a feszültség/áram jellegörbe! Ez sajnos azóta sem változott mióta a trafót feltalálták. Persze porvasmagos trafóval (impulzus trafó) "esetleg(!)" produkálható ilyen jelalak, de nem hiszem! Ha a mérés a saját erősítődön történ akkor légyszives publikáld, mert ilyen jelalakot még egy tranyós erősítő is irigyelne. Csövestől meg egyenesen fantasztikus!
(#) CHZ válasza bgsf hozzászólására (») Aug 7, 2009 /
 
Hiperszil kimenővel építettem ezt a
PP csövest és ezt mértem rajta hidd el .
EL84 PP 2x 10W , teljesen DC csatolt a kimenőig .
Akor még megmutnám nagyítva a 22KHz négyszöget is , ez már kicsit rosszabb , de csövestől elfogadható .
Lehet , hogy a trafóm nem ismeri a fizikát , vagy ....?

22KHz.jpg
    
(#) lapose válasza bgsf hozzászólására (») Aug 7, 2009 /
 
Szia!

Idézet:
„Ha tanultál elektronikát akkor ismered milyen egy trafón a feszültség/áram jellegörbe!”


Idézet:
„Azért találták ki a szimetrikus tápú erősítőket hogy a kimenőtrafó/kimenőkondi negatív hatásait kiküszöböljék!”


Ne haragudj, hogy ezt írom, de neked is kellene még elektronikát tanulnod!
Ha kicsit jobban tisztában lennél a dolgokkal, és felrajzolnád a végfok helyettesítő képét láthatnád, hogy a két pufferkondenzátor a végfokban ugyanúgy a jel útjában van, mintha az erősítő aszimmetrikus tápról üzemelne. Mielőtt még kitalálnád, hogy a kimenőkondi azért van ott, hogy az egyenáramról leválassza a váltóáramot, szólok, hogy az ott csak egy segédtáp, ami nélkül nem is működik az erősítő(Nincsenek egyen- és váltóáramú elektronok).
Mivel a tápegységben csúcsegyenirányítás van, a rövid folyási szög kivételével olyan mintha a trafó ott sem volna, mert a diódák le vannak zárva, és az erősítő áramköre csak a pufferon keresztül záródik. Ez pl. azt jelenti, hogy 10KHz-s jelnél kb. 100 periódust kiszolgál a puffer mielőtt újra energiát kapna a pufferből. Ennél a valóságban kevesebbet, mert a folyási szög nem nulla.

Összegezve egy ilyen erősítőnél a működéshez két energiatároló eszközre van szükség, akár csöves, akár tranzisztoros, ami lehet két puffer, lehet akkumulátor, vagy transzformátor is, vagy ezek kombinációja.
És mindegy, hogy az erősítő tápellátását szimmetrikusra, vagy aszimmetrikusra alakítjuk ki, a hasznos jel útjában van mindkét energiatároló egység.

Szerintem legalábbis.
(#) lapose válasza bgsf hozzászólására (») Aug 7, 2009 /
 
Idézet:
„Képtelen egy trafó a négyszög/háromszög jelek átvitelére (mivel a trafó szinuszos átvitelre képes a vas mágnesezése miatt!). Ez tény és nem vitatéma!”


Ezzel azért vitába szállnék, gyorsan megnéztem a régi könyveimet, és nem láttam benne, csak ellenállásokat, kondenzátorokat, meg induktivitásokat, amelyek viselkedésére korrekt képletek vannak. De nem láttam benne olyanokat, ami miatt arra következtetnék, hogy egy kondenzátoron vagy induktivitáson nem lehet, háromszög vagy négyszög jel. Nem kell túlmisztifikálni a dolgokat, a kimenőtrafó is csak induktivitás, ha megfelelően választjuk a paramétereit úgy fog viselkedni ahogy mi szeretnénk.
(#) ekkold válasza bgsf hozzászólására (») Aug 7, 2009 /
 
Idézet:
„Képtelen egy trafó a négyszög/háromszög jelek átvitelére (mivel a trafó szinuszos átvitelre képes a vas mágnesezése miatt!). Ez tény és nem vitatéma!”

Hát ez orbitálisan nagy melléfogás volt.
Pl. a zene vagy a beszédhang nem is hasonlít a szinuszhoz, mindenféle hullámforma előfordul benne, és mégis szólnak ezek az erősítők, némelyik pedig egész jól.
A kapcsolóüzemű tápok meg nem is működnének ha a négyszög vagy trapéz jel nem akarna átmenni a trafón.
Egy jól méretezett trafó egészen jól átvisz mindenféle hullámformát. Ha van egy generátorod (hangkátyád) meg egy szkópod, akkor ki is tudod próbálni....
(#) highand válasza lapose hozzászólására (») Aug 7, 2009 /
 
Egészen pontosan, az igaz, hogy a szimmetrikus tápú végfokban is sorban vannak a tápkondik a hangszóróval, azonban, - elméletileg - a hangszóró mindkét vége ilyenkor szabályozás alatt van, mig az egyes tápú erősítőkben a szabályozás a hangszóró+kondi kombó sarkain történik.
(#) ekkold hozzászólása Aug 7, 2009 /
 
A szimmetrikus tápos megoldás esetén a fő eltérés a kimenő kondis csatolásúhoz képest az, hogy akár 0Hz-től is átvihetne, ugyanis a kondik közöspontja egyben az erősítő GND-je, tehát ha ez el is mászik egy kicsit, azt az erősítő kiszabályozza. Pontosabban az erősítő szempontjából a GND a vonatkoztatási pont (az nem változik), és tápok változnak kissé a terheléstől, visziont amíg a "táp nem fogy el", addig a kondik sem visznek be semmilyen hibát, akkor sem ha a közös pont kis mértékben lebegni tud. Kicsatoló kondis megoldásnál a kondi mindenképpen korlátozza az átvitel alsó határát, valamint soros ellenállást és valamennyi induktiviást is bevisz - tehát rontja az erősítő paramétereit.
(#) bgsf válasza ekkold hozzászólására (») Aug 7, 2009 /
 
Már az is OFF hogy válaszolok, de megteszem!
A transzformátoron ahogy növekszik a feszültség az áram rohamosan nő, ami a forrást jelentősen terheli. Gondolom ezzel egyetértünk.
Tehát mikrosecundumos jelfelfutást sem sima EI magon sem Hypersil magon nem lehet produkálni!
Ha nekem valaki mutat olyan Hypersil vagy EI vasmagos trafót ami normális négyszögjelet produkál terhelt kimenetnél azt meghívom egy sörre!
A transzformátor lemezek felmágnesezése eleve nem teszi ezt lehetővé, és még ott van plusszban a tekercsek induktivitása is!
Szerintem ha ezzel valakinek gondja van akkor privát levelet írjon mert ez már nem ide tartozik!
Következő: »»   18 / 50
Bejelentkezés

Belépés

Hirdetés
XDT.hu
Az oldalon sütiket használunk a helyes működéshez. Bővebb információt az adatvédelmi szabályzatban olvashatsz. Megértettem