Fórum témák
» Több friss téma |
Lamalas által feltett rajzban én sem látok olyan elvi hibát,ami miatt nem működhetne.De aki rendelkezik "tina"-val,nyugodtan lemodellezheti.
A fet kellő körültekintés mellett semmivel nem sérülékenyebb,mint a bipolár tranyó.Efelől nem kell aggódni.Sőt,valamivel jobban bírja a "kiképzést".Nem túl régóta építgetek fet-tel,de ez a tapasztalat.
Az általad feltett 7 tranzisztoros módosított texas-t meg is építetted,vagy csak szimuláció? A rajz végül is szimpatikus...pár alkatrésszel több,de ha lényegi javulást hoz,megéri.
Szia! Nem én tettem fel és nem is szimuláltam. Valaki feltette és csak arról volt szó, hogy működhet-e.
Többünk szerint is működik, érdemes lenne valakinek kipróbálnia.
Sziasztok!
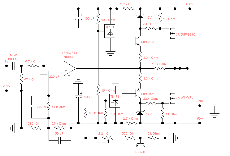
Itt van egy másik Texas modifikáció. Valahol itt a fórumban láttam egy lengyel oldalt, ahol a Dracula fantázianevű, nagyon jó paraméterekkel bíró FET-es erősítő oldala volt belinkelve. Nézegettem a Dracula rajzát, modelleztem is... Nagyon jó, csak az a hátránya, hogy a meghajtó OPA ic tápfeszültsége korlátozza a kivezérelhetőségét. Ezen a végfok megoldáson alapuló Texas módosítást végeztem. Maga a Texas maradt, csak törekedtem a szimmetriára a meghajtó tranzisztorok körében, ahol eddig a nyugalmiáramot állító elemek voltak, és jóval kisebb teljesítményű lett, mivel utána jön a FET -es végfok, ami a Dracula végében van. Végülis, ez egy módosított Dracula is, ha úgy vesszük, Texas fokozattal a műveleti erősítő helyén. A Dracula végfokozata annyiban módosult, hogy szimmetrikus lett, ugyanis az eredeti azon a részen hibádzik... A Texas előfokozatban a C4-C5 és Z1-Z2 alkatrészek gondoskodnak a szimmetriáról, a FET -es végfoknál pedig a C6-C7, és R17-R18 alkatrészek. Érdekessége a kapcsolásnak a FET-ek meghajtásánál alkalmazott feszültségutánhúzó kapcsolás, ami megnöveli a kivezérelhetőséget. Ezzel a megoldással +/-33V -os tápfeszültségnél 20V eff. feszültségig kivezérelhető a végfok. Ez 4 Ohmon 100 W -ot jelent, de 2 Ohmon sem zavartatja magát a kapcsolás. Még csak terv, de szimulációban teljesen hibátlan, nem tudom, kinek van kedve megépíteni, és megírni, milyen a hangja. Tinában modelleztem, ugyanazt az eredményt hozta, mint a Dracula. Az eredeti Texastól viszont jobbnak tűnik... Feltüntettem pár áramértéket a munkapontokhoz. Én megépítem, de először be kell hozzá szereznem az alkatrészeket, s a FET-ekből nem akarok beleválasztani, nehogy azokból is utángyártott vacakot vegyek. Találtam oldalt, ahol orig. alkatrészek rendehetők, ha megjönnek, majd jelzem, mit produkál az erősítő. Mellékeltem a Dracula eredeti rajzát is. Addig ellenőrizné valaki a Tinában, hogy tényleg minden ok -e? Küldöm a Tina projectfájlját is, ha kell. (Még most ismerkedem csak a Tinával... )
Nekem 2 kerdesem lenne:
1. Hol van ebbol a kapcsolasbol az altalad sokat emlegetett Texas fokozat? Ha az 1-nel nagyobb feszultseg erositesu kompozit darlingtonra gondolsz akkor az mar nincs meg akarhogy is nezzuk a kapcsolast. 2. Hol van ebben a kapcsolasban a FET-ek meghajtasanal feszultseg utanhuzas? Ezt sem latom. Sztem ha mar FET-es vegu akkor az eredeti Texas kapcsolast lehetne atalakitani FET-es vegure. De az altalad kozolt kapcsolasnak vajmi keves koze van az eredeti Texashoz ... max annyi h. van benne muv. erosito. Ugy tudnam elkepzelni az otletedet, hogy a Texas is megmaradjon, hogy az eredeti kapcsolas A osztalyban mukodjon kis teljesitmenyen (kisebb vegtranyokkal) es utana akasztani egy FET-es aramerosito fokozatot. Ezt az egeszet lehetne visszacsatolni a muv. erosito invertalo bemenetere.
Nézd meg jobban, ott a koplett Texas végfok. Ott van a 10-szeres erősítésű kompozit fokozat is, a közös kollektoros kimenettel. Takard le a FET-es részt és meglátod.
Csak a nyugalmi áramot állító része lett módosítva a Texas résznél, mert nem kell áramot állítani. Ha az eredetibe beteszed a FET-et, megszalad és nagyon gerjedékeny. Nics megoldva a nyugalmiáram stabil beállítása. Ugyanez a helyzet a darlingtonos végtranzisztoros megoldással is. Ha közös kollektoros kapcsolásban vannak a darlington végtranzisztorok, gerjed a végfok, instabil. Próbáld ki, tegyél egy sima Texas végfokba darlingtonokat... én tettem bele, de nem volt stabil, gerjedt, melegedett, nagyon nehezen lehetett nyugalmi áramot állítani, még úgy is, hogy a nyugalmi áramot állító elemeket kicseréltem olyan értékekre, hogy csak 2V és 2,8V között tudtam állítani a feszültséggenerátor kapcsain a feszültséget, ami elvileg nagyon pontos beállítást tesz lehetővé. Igen, szépen, finoman állítható volt, de kicsit melegedett a végfok és jóval arrébb kellett állítani. Aztán kicsit hűlt, és megint... nem beszélve a rohadt nagy gerjedékenységről.. Az enyémnél a FET-es végében pedig ott a két 470µF és a 3,6kOhmok, amik A Texast tápfesz közelébe kihajtva ahhoz képest még +/- 4V-os meghajtófeszültséget biztosítanak a FET-eknek, a Texas kimenőjeléhez képest. A FET-nek G-S elektródák közé kell 4V nyitófeszöltség. Vagyis, ha a meghajtó fokozat agyonizzadja magát és esetleg (de ez nem lehetséges) tápfeszültségig kivezérelhető, akkor lenne a FET G elektródáján tápfeszültségnyi jel. Ebből lejön a G-S kör 4V -os feszültsége, ami annyit jelent, hogy tápfesz nagyságú meghajtójel esetén lenne VCC-4V a kimeneten. Ezért szoktak olyan technikát alkalmazni, hogy a meghajtó fokozat kb. 4-5 Volttal nagyobb tápfeszültségről működik, pl. a Sony is gyakran alkalmaz ilyen megoldást. Csak ehhez 4 különböző tápfeszültség kell a végfoknak. Az én kapcsolássomnál viszont a körben lévő elkók miatt az előző esetben, mikor tápig kivezérled a meghajtófokozatot (ami ugye, lehetetlen, de maradjunk ennél, mert ezzel számoltam az elején is...), akkor az elkók G elektróda felé eső lábain a tápfesznél 4 V-tal nagyobb meghajtófeszültség lesz. De.. mivel a meghajtókör nem vezérelhető ki tápig, még a Texas sem, ezért a meghajtójel csúcsa kb. 3 V-tal kevesebb a tápfesznél. Ha ebből még levonod a FET G-S előfeszítését, akkor kimenő jelnek csúcsban kb. tápfesz - 7V adódik. 33V esetén ez csúcsban 26V. Viszont az én megoldásommal megspóroljuk a G-S körön eső 4 V-ot, vagyis 30V a kivezérelhetősége csúcsban a végfoknak. Modellezd le és látni fogod, én megtettem.
Furcsa egy kapcsolás szerintem feleslegesen sok alkatrész. Miért fix a G-S feszültség ? Nem fog össze-vissza mászkálni a munkapont ? T1,T2 közé minek a zener, nem jó egy sima poti ? Egy zener eléggé zajos.
Ez nem bonyolult, csak a szükséges alkatrészek vannak benne... láttam már bonyolultabb végfokot..
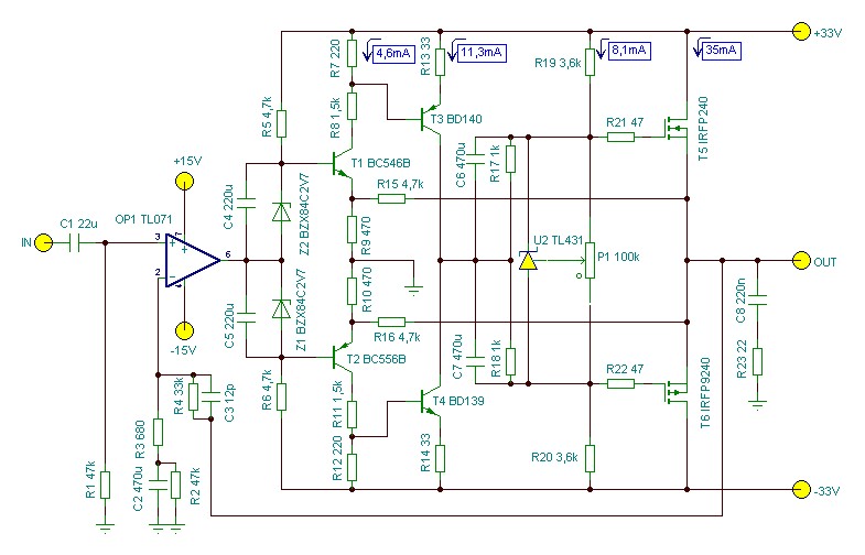
Tudtommal, a G-S feszültség állandó, ugyanúgy, mint a bipoláris tranzisztornál a B-E dióda nyitófeszültsége, ami 0,65-0,7V. A két Zéner a szimmetrizálás és a meghajtókör stabil munkapontja miatt kell. Zaj nincs, mivel a zénerek saját zaját a velük párhuzamosan kötött elkók söntölik. Nna.. még az előző hozzászólásomhoz: Csatoltam két részletet. Csak elvi, az A részlethez az alkatrészértékeket még módosítani kellene, de most nem is az a lényeg. Az A rajz a hagyományos FET -es végfok megoldás, csak nem töröltem az R19 és R20 ellenállásokat, azok elhagyhatók. A B részlet az én megoldásom. A esetében a csúcsig kivezérelt végfoknál a feszültségek, csúcsban: A pont (tápfesz): 33V, B pont: 30V, C pont (kimenet): 26V B esetében a csúcsig kivezérelt végfoknál a feszültségek, csúcsban: A pont (tápfesz): 33V, D pont: 30V, B pont: 34V, C pont (kimenet): 30V
Nem kötekedni akarok (már megtették előttem!)
A hőfokstabilitást hiányolom. Aztán meg végképp nem értem minek a FET-es fokozat egy már elég izmos végfok mögé? 2 Ohmon nem sokan gyűrnek erősítőt, hacsak nem zárlatos a hangszórókábel valahol! ![]() Szerintem ezzel feleslegesen túl lett bonyolítva az eredetileg igen egyszerű kapcsolási rajz. Ráadásul most már oldalanként négy tranyót kell a hűtőbordára szerelni......
A Texas csak kis teljesítményen megy, ha jobban megnézed, itt nem izmosan dolgozik. Nézd meg a Dracula rajzát. Az abban található OPA helyett funkcionál a komplett texas kapcsolás, előerősítőként.
Egyébként, van olyan OPA, amelyik +/- 40 V-ról is üzemeltethető, nagyon gondolkodtam azon, hogy a Draculát azzal építem meg, de az nem kifejeztten audió célra gyártott opamp ic, így zajosabb és nem olyan jók a paraméterei. Így esett a választás a texas erősítőre, mint meghajtó a fetek elé. A kis BD-k max. teljesítménye az adott kapcsolásban maximum 600mW, bárki utánaszámolhat. Kis hűtőzászló is elég. Hőfokstabilitás: A Zénerek termikus kapcsolatban kell, hogy legyenek a kis BD-kkel, a FET-ekkel pedig a TL431. Ha a Dracula vége kifogástalan abban a megoldásban hőfokstabilitás szempontjából, akkor ennek is annak kell lennie, mert a FET -es rész ugyanaz. 2 Ohm... Ha hídba akarná valaki kötni, esetleg... Nem szándékozom 2 Ohmra üzemeltetni, de 4 Ohmra sem tudtam, mert nem lehet 4 Ohmra használni a Texast. Számoljatok áramokat, a bétákat figyelembevéve.. és kiderül, hogy nem megy. Szól, de fulladozik, és nem is nagy teljesítménynél, hanem már közepesnél.. Ezért készült ez a végfokterv. Highand mester véleményét várom, mit mond rá, ha alaposan végigköveti. Idézet: „Tudtommal, a G-S feszültség állandó, ugyanúgy, mint a bipoláris tranzisztornál a B-E dióda nyitófeszültsége, ami 0,65-0,7V.” A G-S feszültség ugyanúgy erősen hőmérsékletfüggő, mint a bipoláris tranzisztornál a B-E dióda nyitófeszültsége. Ha fix feszültségre van kapcsolva akkor megszaladhat az áram egy esetleges melegedés hatására.... A TL431 elvileg belsőleg hőkompenzált, tehát ennél nem sokat ér a hőkontakt.
Szerinted R8 és R11 mi célt szolgálhatnak? Max növelik a Miller hatást. Nem értem.
Hmm.. akkor azt a részt tranzisztoros kapcsolásra cserélem. Ezt a Draculában oldotta így meg a tervező, onnan vettem át.
A B-E átmenet is annyira hőfokfüggő, mint a fetnél a G-S, úgyhogy ilyen szempontból akkor tök mindegy, hogy ott most fet van, vagy tranzisztoros a kapcsolás, csak másak a feszültség értékek. A texas elejében (meg ált. a végfokoknál) is ott vannak a tranzisztorok, amiknek a bázis körében a nyugalmiáram szabályozása történik... Gondolom, nem változik több V -ot a G-S nyitófeszültség, úgyhogy akkor tranzisztoros nyugalmiáram állításnál is kb. 8 V kellesz a két fet G elektródái közé.
1. Az erősítőd perceken belül tönkremegy a hőmegfutás miatt.
2. A TL431-nek gyakorlatilag 0 a hőfokfüggése (épp ezért szeretjük), tehát nem kompenzál semmit. A már itt régóta ismertismert 300W-os kapcsolásomon megoldottam az IRFP240-9240 fetek termikus stabilizálását, (ezt esetleg kipróbálhatnád a te végfokodban) így:
Azok a meghajtók munkaellenállásai, úgy mint az eredeti texasban a végtranzisztorok bázisa és a meghajtók kollektora közötti ellenállások. Abban is ott vannak..
A fetek G -i közötti TL31-et már írtam, azt módosítom. Azt komplett a Draculából vettem át. Érdekes, hogy neki nem száll el... De igazatok van, az hőkompenzált. Áttervezem azt a részt. Valaki megnézné? Csatoltam... még a TL -es verzió..
Fáziskorrekciót lehet így bevinni. A visszacsatolás szempontjából földelt bázisú fokozat saját B-C kapacitása így egy kollektor és a hidegpont közötti (kb) 6pF-os kondenzátornak felel meg. De lehet, hogy csak egyszerű disszipációcsökkentés az ok, igaz ennek semmi értelme enél a tápfesznél/ennél a munkaponti áramnál.
Háááát, nem tudom....a Miller kapcit megnöveli, ez kompenzálásként éppen működik, kérdés kell-e?
Munkaellenállásként nem működik, mert T3,T4 vezérlését a 220 ohm-ok állítják be és az azokon lévő feszültséget nem befolyásolja elvben R8 és R11.
Bakker, akkor hagyd ki a két ellenállást, full semmi szükség rájuk a kapcsolásodban (aszittem már valami értelmes céllal van ott).
(A hőkompenzálást (BD+TL) nyugodtan átveheted a kapcsolásomból, q jól működik.)
Azokat csak azért hagytam benne a kapcsolásban, hogy a kis BD -s kisteljesítményű meghajtófokozat ne tudjon nagyobb áramot leadni, áramkorlátozás a funkciója.
Kivettem az ellenállásokat. Arra vagyok kíváncsi, hogy megfelelő hőkompenzációval tényleg jó-e a végfok, szól-e úgy, mint a Texas, vagy a Dracula... Én Tinában jónak találtam, de tudom, az még nem jelenti azt, hogy jó is lesz... A texas eleve egy jó kapcsolás, a fetes végfok meg szintén...
Háááát, ha mondjuk 10mA-ben korlátozza az áramot akkor ettől még T3-T4-en tud folyni ennek a béta szorosa.
Egyébként ellenállások nélkül sem tudna (13V/470Ohm) 26mA-nél nagyobb áramot kiadni a bemeneti fokozat, az OPA maximális kimeneti feszültségéből kifolyólag, de persze logikus már a dolog így...
Még egy nagyon hülye trükkel egyébként azt is meg lehetne oldani, hogy abszolút tápfeszig kivezérled a végfeteket. Keresztbe kellene kötni a meghajtótranyók kollektorát a TL431-re, aztán a nagyjelű tranyók áramának kétszeresével feszíted elő...
És ez nem főne szét perceken belül? Mert ez szerintem még instabilabb:Link
Nekem már ez is megfelelne, ez is jobban kivezérelhetőbb, mint egy hagyományos végfok. Azért fontos nekem a teljes kivezérelhetőség, mert néha -és pont akkor dolgozik 4 Ohmos hangfalakra a texas végfokom- ki kell hajtani, mert erről megy a buli.
De otthon is ezt használom, 8 Ohmos hangfalakkal. Azokkal nem is volt gondom.. de 4 Ohmra nem akart rendesen menni. Talán ez a megoldás jó lesz. Szeretem, ha szépen szól egy erősítő, ezért maradtam a texas-féle kapcsolásnál. Viszont időnként meg is kell dörgetni, amihez az eredeti kapcsolás nem jó, még bűvészkedve sem nagyon... És hát.. első erősítőm volt, még 1988 körül építettem.. érzelmi szálak fűznek hozzá.. Azóta sem sűrűn találkoztam jobb hangú végfokkal, mint ez a texas kapcsolás.
Nem, mert itt szabadon megválaszthatod az előfeszültség nagyságát ezzel pedig sima ügy a megfelelő hőfokfüggésű kétpólus méretezése.
Szóval, ha jól számolt a tervezője, akkor atomstabil is lehet a nyugalmi árama. Itt egy még érdekesebb, ha még nem találkoztál volna vele. Ezeknek is atomstabil nyugalmi árama van:
Sztem KD mester egyik FET-es erositojet epitsd meg ha 4 ohmon is nagyobb teljesitmenyt akarsz kivenni egy vegfokbol + otthonra is jo minosegu zenehallgatas szukseges. A Conductor nagyobb teljesitmenyu valtozata feltetelezem h. jo lenne neked. A Texast pedig hagyjuk meg olyannak amilyennek annak idejen kitalaltak. Ezzel nem azt mondom, hogy nem lehet rajta modositani, valtoztatni!
Megnéztem a rajzot. A FET G-S körében 12V-os zénerrel van megfogva a feszültség. A zénerek általában hőkompenzáltak, a FET G-S köre pedig hőfokfüggően reagál az előfeszítésre.
Az oké, hogy atomstabil lesz az előfeszítése, de mitől lesz hőkompenzált a nyugalmi áram? Mert ha úgy jó, akkor ugyanott vagyunk, mint a TL -es stabil előfeszítésnél, amit a Draculából vettem át...
Megnéztem KD mester belinkelt erősítőjét. Kutya legyek, ha nem a texas kapcsolást látom benne... Ugyanúgy van benne egy 10-szeres erősítésű, közös Draines (kollektoros lenne tranzisztor esetén) végfokozat, meg előtte a műveleti erősítő.
Ez biza, egy módosított texas kapcsolás, szerintem.. de ha nem jól látom, akkor... majd sűrűn ugatom a holdat...
A Z diódák nem is kellenek a kapcsolásba, soha nem nyitnak ki normális esetben, csak a lelkiismeretem megnyugvásáért kerültek be. A nyugalmi áram stabilizálását az 1Kohm-okon folyó, hőfokfüggő áram végzi (3,75mA).
A lényeg, hogy a TL431 DC erősítőnek tekinthető, így a visszacsatoló körébe tettem egy állítható-diódaként bekötött tranzisztort, megfelelően méretezett hőfokfüggéssel, de a pontos működés ott van a txt-ben. |
Bejelentkezés
Hirdetés |




)











