Fórum témák
» Több friss téma |
Fórum » 48V-ból 24V DC-DC átalakító
Témaindító: drehátor68, idő: Szept 10, 2009
Témakörök:
Hali mindenkinek! A következő problémára keresek megoldást: Van egy 48V-os, 1A-es amorf napelemem. Viszont 24V os akkumulátort töltenék vele. Működik, de 24-28V-nál is "csak" 1A-t ad le, tehát kb. 50% teljesítményét hasznosíthatom. Hogyan készíthetnék erre a célra egy jó hatásfokú DC-DC átalakítót, hogy közelítőleg 2A-rel töltsön? Ötleteiteket várom, előre is köszönet!
Szia !
Javaslom a gyári DC/DC konvertert. Több cég gyárt ilyet, Pl:TRACO, C&D stb. A gyári olyan szempotból is jobb,hogy a bemeti feszültségingadozásra nem érzékenyek, a házilag gyártottakkal ellentétben. Nézz körül a neten,az emlitett cégeknek Magyarországon is van forgalmazójuk. Üdv! Luki
Luki!
Idézet: „A gyári olyan szempotból is jobb,hogy a bemeti feszültségingadozásra nem érzékenyek, a házilag gyártottakkal ellentétben.” Butaságokat ne írjál már lényszíves ! !drehátor68! Javaslom nézz körbe! 1001 ugyanilyen topik van ami ezzel foglalkozik. Ne nekem kelljen már megkeresni! üdv
Az utolsó előtti jó lenne neked szerintem: Link
Szia!
It egynek a rajza ami nálunk a klimákban van, remélem átlátható mert még nincs átrajzolva.
Üdv!
Neked nem DC/DC konverterre van szükséged, hanem töltésvezérlőre. Ha a keresőt használtad volna, megtalálhattál volna legalább két napelemekkel foglalkozó topikot amelyekből a kérdésedre a választ is megkaphatod. Egyébként igaza van a Luki fórumtársnak, ez az egység nem túl olcsó, de megéri a gyárit megvenni, mert olyan minőségben és üzembiztonsággal házilag nemigen tudod megcsinálni, különösen ha nem is értesz hozzá.
Köszönöm a gyors reagálást! Körbe néztem és az általad említett két cégnél, de úgy általában DC-DC konvertert 3,3-15V-os kimeneti feszültségűt találtam, vagy ha 24V- ot is tud akkor az már nem egy maroknyi cucc, hanem egy komoly berendezés, "csillagászati" árban. Néhány ezer Ft-ot megérne, de ha drágább mint a napelem....
Szóval nem volna valami megépíthető megoldás?
Hali!
Nem vagyok profi a dologban, (azért is kérdezgetek) de azt hittem hogy az töltésvezérlő az akkumulátor max. töltőfeszt és, vagy áramot korlátozza, és gondoltam ettől nem lesz 1A-ből közel 2A. De ezekszerint rosszul tudtam!? Igyekeztem szétnézni a topikokban de ezt a "48-24"-es problémára nem találtam használhatót. Lehet hogy "slendrián" módon tettem és mégis van valami használható, még egyszer megnézem! Köszönet!
Hali!
Nagyon köszönöm, belemélyedek!
Szia!
Köszönöm! Kicsit nagyobb felbontásban, vagy átrajzolva még szuperebb lenne.
Ha figyelmesen elolvasnád, (esetleg a linkeket is) találhatnál megoldást.
Az a gond a napelemmel, hogy áramgenerátor, és ahhoz, hogy mindíg a lehető legnagyobb teljesítménnyel (hatásfokkal) töltse az akkumkátort, speciális karakterisztikájú "DC/DC" konverterre van szükség. Ezt hívják töltésvezérlőnek. Erre a feladatra az általában ismert, és a potyo által linkelt nem jó. Ráadásul az elem üresjárati feszültsége 65 V körüli. Javaslom, hogy első körben ne a 48/24 V-ra koncentrálj, mert nem ez a lényeg, hanem a napelemmel való töltésre. Ezt pedig legalább két topikban is kitárgyal ták(tuk).
Szevasz! Itt egy Step-Down IC adatlapja.. Adataiban alkalmas a feladatra, jó hatásfokú, olcsó /alkatrészei ca. 2500Ft./
Lehet érdemes vele foglalkozni. Nem ilyen feladathoz, de néhányat már felhasználtam. Üdv: StMiklos
Szevasz!
Nézegettem az cuccot (bocsánat az amatőrködésért) de hogy is tud ez output 24V-ot? Kicsit bővebben kérlek. Gyengécske az angol & (müszaki) tudás(om)
Bővebben: egy tekercsen kapcsolgatja a feszt, és figyeli az alsó (kimenet) végét. Fix 52kHz-en megy, és szélességmodulációval dolgozik. Amikor a tekercsen az áramot lekapcsolja, a keletkező önindukciós energia is a kimenetre ürül (a kapcsolásban a diódán keresztül). A lényege az eljárásnak, hogy nem analog, hanem induktív tagon keresztül csökkentik a feszültséget, így jóval nagyobb a hatásfok, ami az alacsonyabb feszültségen nagyobb áram formájában jelentkezik. Persze itt is van valamennyi ohm -os veszteség, de az analoghoz képest a töredéke, és az energia nagy része megmarad. Keress kapcsolásokat, step-down a kulcsszó. A gyári adatlapokon is van pár mindig. Neked olyan kell a napelemhez, ami a bemeneten is tartja az optimális bemenőáramot, és nem terheli túl a napelemet.
Szevasz!
Már alább is adtak választ. Ha letöltöd az adatlapját, akkor láthatod, van benne egy induktivitás, na attól lesz nagyobb a kimenőáram , mint a bemenő /dióhéjban/ Neked attól lehet jó, hogy beállítható a kimeneti feszültség /ami egyébként áramkorlátos/, célszerűen a feltöltött akku feszültségére. Ha nagyobb feszültséget állítasz be, gyorsabb lesz a töltés, ha bírja a napelem, de akkor kell egy másik áramkör a teljes lekapcsoláshoz, és arra, hogy ne szaladjon meg terhelés hiányában a napelem feszültsége, mert IC bemenő / HV típus/ max. 67V. Töltsd már le az adatlapot, ott találsz kapcs. rajzot is, ha hiányos az angolod, kérdezz! De ami eszembe jutott /mert tovább "dolgoztam" az ügyön/, kell a kimenetre egy schottky dióda, mert ha "elfogy " a napelem irányából a feszültség, ne tudjon az akku "visszafolyni", nem tudom védett-e ezirányban az IC. Üdv: StMiklos
Itt van a jobban átlátható rajz.
Köszönet a segítségért!!
FREDDI-nek, és interferi-nek is! Azt hiszem elsőnek megpróbálkozom ezzel a LM2576HV-s megoldással. Megyek is beszerezni.
Ha továbbfejlesztem a dolgot, mert a napelemnek van egy teljesítménymaximumhoz tartozó feszültség/áram értéke, még analóg módon is megoldható, hogy figyelve a panel feszültséget, annak függvényében változtatom a kimenő feszültséget, a töltőáram persze változik, ehhez mindenképpen kell a teljes akkutöltöttségnél a lekapcsoló/csepptöltésre állító áramkör.
Először gondolom úgyis árgus szemmel figyeled/méred mire képes az alapkapcsolás, hogyan működik együtt a panel-szabályzó-akku együttese, aztán lehet továbbfejleszteni. Persze a PICes megoldás az igazi... Üdv: StMiklos
Nagyon értékelem hogy továbbra is foglalkozol a kérdéssel!!
Analóg megoldás, -jól hangzik. Eredetileg én is úgy gondoltam hogy az "átalakító" után egy gyári töltésvezérlőt (pl.: PSR4 ) tennék, ami megoldaná a túltöltés- csepptöltés problémát. Köszönet!
Csak úgy "fejben", rajzolás nélkül, a szab. IC-nek van a fesz.beállításra egy alsó és egy felső tagja. Ebből én az alsót, mint közös "test"potenciálom lévőt változtatnám, azaz van egy fix tag, emellé párhuzamosan kapcsolódna még egy, "alatta" egy kapcs.tranzisztorral. Már csak az azt vezérlő műveleti erősítőt kell megfelelően "bekötni", amiből akár több lépcső is kiépíthető, de a kapcsolási hiszterézist jól kell beállítani, nehogy tiki-taki legyen belőle.
Ezek tétova gondolataim, üdv: StMiklos
Hú, ez érdekes! Bár azt hiszem épp csak kapisgálom.
Nem tudnád ezt a bekötési rajzot átalakítani (csak úgy nagyjából) át skiccelni, hogy fogjam a témát? Köszönet! :
Az R1-R2 páros az, amelyik a kimenőfeszültséget állítja be, ebből az R1-el lehet praktikusan variálni, de azt is tudni kellene, hogyan változik a megvilágítás függvényében a napelem optimális munkapontja. Aztán lehet alig nyersz valamit, és akkor felejtős az egész. Viszont érdekes az ON/OFF 5-ös láb, mert valószínű felhasználható töltéslekapcsolásra, persze kell valamit kezdeni a megugró napelemtábla feszültséggel, kérdés, mennyire szalad fel. Én egy másik applicationt néztem, ott 100uH van, /az jobban illik ide, ha megnézed az idevágó diagramot/ az IC van Lomexnél /én a RET-nél rendeltem/, 100uH min. 3A meg az ElektroKonthában /én ott vettem/. A bejáratra legalább 220mikrót tennék, legyen miből "szívni" az IC-nek. Ha nagyobb, még jobb.
Huzalozásra, egypontföldelésre ügyelni, 5-10A is folyhat, amit Te "nem látsz". Üdv: StMiklos
12V-os akkuról 5V-os táp építése
Nézz bele ebbe a topicba, ott is az én 449244 hsz.-em, na ott látszi is az egypontföldelés, és látsz egy fotót, a Tied se lehet bonyolultabb.. Az is 3A-es, az is szabályozható... Üdv: StMiklos
Szevasz!
1. elképzelés /egyszerűbb, mint vártam/. Ha 47,6 fölé megy a napelem feszültsége, akkor nyitásba viszi a tranzisztort, és az eredeti 1,8kohm értéke a párhuzamosan kapcsolódóval csökken, emelkedik a kimenő feszültség/terhelés/töltőáram, mire nem emelkedhet tovább a napelem feszültsége, persze ca. 1 v mozgáson belül /tipp, mert semmiféle karakterisztikám nincs az ominózus napelemtábláról. / Üdv: StMiklos Fene egye tekergetheted fejedet!
Hali!
Meg építettem az alap kapcsolást, működik, de mire kész lettem vele már csak diffúz fény volt. Hát ez meglepett, mármint ahogy működött.: Már csak 100-150 mA jött le a napelemről terhelve. (kb.50V-tól egészen tized Voltokig) terheletlenül 58V-körül mértem. Rákötöttem a cuccot és 24V akkumulátort. Bárhogy állítgattam a kimenő feszt, a legjobb esetben is 20-30 mA-rel kevesebbet produkált mint konverter nélkül. Tehát ilyen kis napelem teljesítménynél a kijövő feszültsége (napelemé) a terhelés hatására visszaesett közel az akku kapocsfeszültségére. Logikus, de mégis meglepett. Ha lesz holnap napsütés megpróbálom max teljesítményen, de már most is azt hiszem hogy egyelőre nem is a napelem üresjárati feszültsége lesz a "legnagyobb" probléma, hanem hogy a napelem feszültségét az ideális munkapont közeléből (méréseim és gyári adat szerint 48-49V) ne engedjük leesni a max. teljesítmény érdekében. Ha egyáltalán jól gondolom. Tetszenek az elképzeléseid! Agyalásra ösztönzőek. Ha átjutottam a kezdeti gondokon, akkor bővíteném az áramkört tovább. Köszönet!!!
Aha! Akkor fordítsuk meg a dolgot!
Állits be akkora kimenőfeszt az IC-n /hívjuk így step-downt/, hogy éppen megegyezzen a kimerült akkufeszültség+soros /védő/ dióda feszültségével, és építsd hozzá a kiegészítést. Igy, ha a napelem feszültsége meghaladja a 48V-ot /ez a Zenerfeszültség megválasztásával módosítható, egy egy sima diódát "hozzátoldva" 0,6V lépésekkel emelhető/, akkor elkezd tölteni, minél nagyobb a fényerő, annál jobban, ha meg aláesik, akkor megáll a töltés. Így, ha a 48V a kívánatos munkapont, akkor ott is marad, ami változik, az a töltőáram. Én így gondolom, de mérni /tapasztalni/ Te fogod! Üdv: StMiklos Ügyelj az "idézett" fotón is látható legrövidebb huzalozásra. Az eredeti alkatrészlábak is még ott felére-harmadára vannak vágva. A dióda min. 2mm vastag lába meleg! akkora impulzusáram folyik rajta. Próbáld csak ki, hogy mondjuk duplázd meg a bemenőoldali kondenzátort. Lehet meglepődsz. Itt impulzusüzem van, csak szkóppal "mérhető", igen érdekes dolgokat lehet látni. /Nekem itt áll egy pici aranyos 10 megás vagy 20 éve, a pincében meg a 2*100 megás valódi kétsugaras orosz, szól mint egy porszívó./
Szabályzó nélkül biztos jót mérsz, de impulzusüzemben /szabályzóval/ az analóg műszer lehet egész mást mér mint a valóság!
Sok sikert! Üdv: StMiklos
Szia! Nekem van egy gyári Maximum Power Point Tracking solar töltőm. Éppen így (48/24V üzemmódban) használom. Úgy működik, hogy 10 secundumonként megméri a napelem üresjárati feszültségét, és úgy terheli a napelemet, hogy a max teljesítményhez tartozó feszültség álljon be a kapcsain. A filozófiája az, hogy a napelem max teljesítményhez tartozó feszültsége kizárólag a hőmérséklet függvénye, mint a szilícium diódáknál. Telepítéskor be kell állítani, hogy hány sorbakötött cellából áll a napelem, ennek meg kell feleltetni azt a feszültségkülönbséget, ami a napelem üresjárati és a max teljesítményhez tartozó feszültsége között van (mivel ez állandó). Mindkét feszültség követi a hőmérséklet változásait. Időnként megméri az üresjárati feszültséget és egy állandó értékkel alacsonyabbra állítja be. A töltésvezérlés másik funkció. Dipswitch-csel választható, hogy 2 vagy 3 állású legyen a töltés. Ez attól függ, hogyan akarod használni a rendszert. Megakadályozza az akku túltöltését. A töltőáram akkor a legnagyobb, amikor az akku ki van merülve, mert ekkor legnagyobb az akku és a napelem közötti feszültségkülönbség. Ez már elég komplex feladat ahhoz, hogy microcontrollert alkalmazz, teljesen egyetértünk.
Azonban drehátor68 nem véletlenül örült az LM2576HV szabályozónak. Az ő felkészültségének pont akkora kihívás, hogy még belevágna. Minden tiszteletem érte. Egy apró probléma azért van ezzel a tokkal: Ube max 60V.Ez könnyen lehet kevés. Egy ilyen napelem üresen 65V körül ad le. Amit potyo javasolt 510619 hozzászólásában lévő link alatt van egy nagyon szellemes kapcsolás, aminek a szabályozója pont az LM2576 és alig komplikáltabb, az alapkapcsolásnál. Ez szerintem megoldaná drehátor68 problémáját. Üdv
Szevasz!
Természetesen az az optimális megoldás, amiről Te írsz, de én még a napelemtáblához tartozó görbéket se láttam, ily módom csak feltételezésekkel élhettem. A szabályzó úgy emlékszem max. 67 V-os, ha az enyém lenne a napelem és mondjuk szabályzásra alapként mégis ezt az IC-t választanám, néhány alkatrésszel megoldható, hogy ne "szaladjon el" a feszültsége. Tulajdonképpen feltételeztem, hogy fényerő/hőmérséklet függő az optimális feszültség, ily módon a 48V, az csak az egyikhez tartozik, bár lehet ez a beállítás elfogadható kompromisszum az egyszerűség oltárán. A dolog PIC-el /mint vezérlővel/ kis HW költséggel megoldható, de itt én e pillanatban csak a program "blokksémáját" tudnám előadni. /Mint örök kisérletező kedvű boldog tulajdonosa lennék egy ilyen napelemnek./ Üdv: StMiklos
ÜDV mindenkinek!
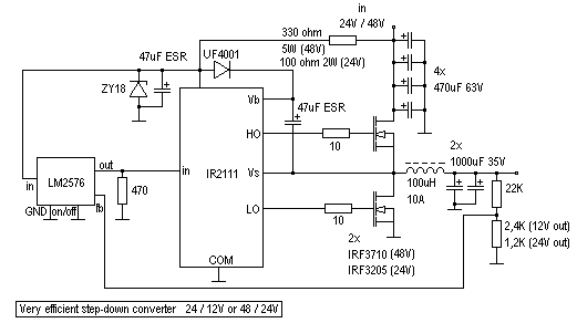
Valamilyen szinten engem is érdekelne egy ilyen DC-DC konverter. Nekem van jónéhány napelemem. A típusa DS-45. Adatai: 62,8V üresjárati fessz , rövidzár áram 1,2A . Ez a napelem 48V-os rendszerhez való elsősorban. Itt láthattok egy grafikont amin a napelem teljesítménygörbélye látszik: Bővebben: Link Az előző beszélgetésekhez annyit azért hozzáfűznék , hogy ha nincs elegendő napfény akkor a napelem kimeneti feszültsége leesik , a napelem teljesítménye terhelés mellett szinte 0W! Így ha valaki tudna nekem egy olyan DC-DC konverter kapcsolási rajzot adni ami úgy néz ki , hogy bemenő fesz 45V-50V a kimenő pedig 14V körül van .Ami természetesen a napelem kimeneti feszültségének arányában kicsit ingadozik.Azt nagyon megköszönném! Az előzőekhez hozzátenném azt is , hogy ha a napelemen nincs megfelelő terhelés akkor a megfelelő áramerősség sem nyerhető ki a napelemből! Ráadásul a konvertert úgy kell megépíteni , hogy megfelelő terhelést adjon a napelemnek! Tehát egy megfelelő ellenállással rendelkezzen! Amit össze kell hangolni a napelem adataival. Én még a nyáron készítettem egy kis tesztet amiről grafikont is csináltam.Bár sajnos az ellenállás/ feszültség grafikont nem találtam meg de kis ügyességgel kivehető a két grafikonból is az adat! A tesztet 3db DS-45 napelemmel készítettem amik párhuzamosan voltak kötve egymással! Itt a link a grafikonról : Bővebben: Link Az épített konverternek ehez az adatokhoz kellene igazodnia! Máskülömben semmit sem fog érni a konverter! Az én elvárásaim a konverterrel kapcsolatban az alábbiak: kis méret , egyszerü pár alkatrészes felépítés , olcsó , egyszerü kivitelezés és jó hatásfok! Én elképzelésem alapja valami ilyesmi kapcsolás lenne: Bővebben: Link Csak módosítani kellene annyiban , hogy az IC végett egy 9V-12V-os stabil táp kellene. Csak a problémám az , hogy nemtudom , hogy milyen fetet kellene alkalmaznom a kapcsolásnál. Én IRFZ44-el már próbálkoztam de pukkanás és füst lett a vége. Valószinüleg nagyobb feszültségü fetre lett volna szükség. A másik gond az volt , hogy eléggé melegedett a fet! Ezt kiküszöbölni mit ajánlotok? A transzformátort a mért adatoknak megfelelően méreteztem. bár az indukció végett nemtudom mennyiben változik meg a trafó jellemzői a terhelésre nézve. Köszi! |
Bejelentkezés
Hirdetés |




!












